架构师必备架构技术:高性能+分布式+开源框架+微服务(全)

96 阅读3分钟

Java架构师,应该是所有Java程序员们的一个职业目标了吧。很多码农码了五六年的代码也没能成为架构师。

在这里分享6个专题来提高大家的编程能力:开源框架解析+架构师筑基+高性能架构+微服务架构+团队协作开发+B2C商城实战

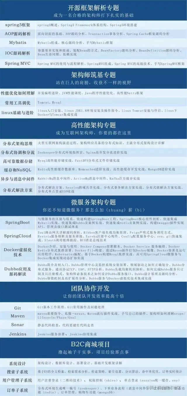
一、开源框架解析

程序员每天都和代码打交道。经过数年的基础教育和职业培训,大部分程序员都会「写」代码,或者至少会抄代码和改代码。但是,会读代码的并不在多数,会读代码又真正读懂一些大项目的源码的,少之又少。这也造成了很多错误看源码的方式。

那要如何正确的分析源码呢? 我们的目标应该放在最常用的框架上面:

二、架构师筑基

从架构设计,到应用层调优,再深入了解底层原理,扎实的Java基本功才能让自己变为扫地神僧:内存模型,并发模式,线程模型,锁细节等等

三、高性能架构

我们不仅仅对项目要运筹帷幄,还要能解决一切性能问题。只有深入学习JVM底层原理,Mysql底层优化以及Tomcat调优,才能达到知其然,知其所以然的效果。除了性能优化之外,也能提供通用的常见思路以及方案选型的考虑点,帮助大家培养在方案选型时的意识、思维以及做各种权衡的能力。

四、微服务架构

关于微服务架构的取舍

  • 在合适的项目,合适的团队,采用微服务架构收益会大于成本。* 微服务架构有很多吸引人的地方,但在拥抱微服务之前,也需要认清它所带来的挑战。* 需要避免为了“微服务”而“微服务”。* 微服务架构引入策略 – 对传统企业而言,开始时可以考虑引入部分合适的微服务架构原则对已有系统进行改造或新建微服务应用,逐步探索及积累微服务架构经验,而非全盘实施微服务架构。

五、团队协作

开发工具工程化

通过一小段描述信息来管理项目的构建,报告和文档的软件项目管理工具。程序员的战斗,往往不是一个人的战斗,我们如何在一个平台下高效的去重,进行代码review,对功能进行调整,debug,做到在统一的规划下步步为营,混乱的堆代码的过程中找到自己的记录。这一切都依赖于有效的工具。

六、B2C项目实战

项目实战

要想立足于互联网公司,且能在互联网浪潮中不被淹没,对于项目的开发实战演练是不必可少的技能,也是对自身能力的一个衡量,有多少的量对等于获得多少的回报。看似简单的一个项目需求图谱,其中的底层原理,实现原理又能知道多少?你搭建一个完整的B2C项目平台到底需要多少知识?这一切都是需要我们考量的。

**这些大火的PDF小编已经为大家整理好了,+jcc4261获取高性能+分布式+开源框架+微服务

  • 1、具有1-5工作经验的,面对目前流行的技术不知从何下手,需要突破技术瓶颈的。

  • 2、在公司待久了,过得很安逸,但跳槽时面试碰壁。需要在短时间内进修、跳槽拿高薪的。

  • 3、如果没有工作经验,但基础非常扎实,对java工作机制,常用设计思想,常用java开发框架掌握熟练的。

  • 4、觉得自己很牛B,一般需求都能搞定。但是所学的知识点没有系统化,很难在技术领域继续突破的。