腾讯前端常考vue面试题整理

134 阅读16分钟

什么是 mixin ?

  • Mixin 使我们能够为 Vue 组件编写可插拔和可重用的功能。
  • 如果希望在多个组件之间重用一组组件选项,例如生命周期 hook、 方法等,则可以将其编写为 mixin,并在组件中简单的引用它。
  • 然后将 mixin 的内容合并到组件中。如果你要在 mixin 中定义生命周期 hook,那么它在执行时将优化于组件自已的 hook。

Vue中diff算法原理

DOM操作是非常昂贵的,因此我们需要尽量地减少DOM操作。这就需要找出本次DOM必须更新的节点来更新,其他的不更新,这个找出的过程,就需要应用diff算法

vuediff算法是平级比较,不考虑跨级比较的情况。内部采用深度递归的方式+双指针(头尾都加指针)的方式进行比较。

简单来说,Diff算法有以下过程

  • 同级比较,再比较子节点(根据keytag标签名判断)
  • 先判断一方有子节点和一方没有子节点的情况(如果新的children没有子节点,将旧的子节点移除)
  • 比较都有子节点的情况(核心diff)
  • 递归比较子节点
  • 正常Diff两个树的时间复杂度是O(n^3),但实际情况下我们很少会进行跨层级的移动DOM,所以VueDiff进行了优化,从O(n^3) -> O(n),只有当新旧children都为多个子节点时才需要用核心的Diff算法进行同层级比较。
  • Vue2的核心Diff算法采用了双端比较的算法,同时从新旧children的两端开始进行比较,借助key值找到可复用的节点,再进行相关操作。相比ReactDiff算法,同样情况下可以减少移动节点次数,减少不必要的性能损耗,更加的优雅
  • 在创建VNode时就确定其类型,以及在mount/patch的过程中采用位运算来判断一个VNode的类型,在这个基础之上再配合核心的Diff算法,使得性能上较Vue2.x有了提升

vue3中采用最长递增子序列来实现diff优化

回答范例

思路

  • diff算法是干什么的
  • 它的必要性
  • 它何时执行
  • 具体执行方式
  • 拔高:说一下vue3中的优化

回答范例

  1. Vue中的diff算法称为patching算法,它由Snabbdom修改而来,虚拟DOM要想转化为真实DOM就需要通过patch方法转换
  2. 最初Vue1.x视图中每个依赖均有更新函数对应,可以做到精准更新,因此并不需要虚拟DOMpatching算法支持,但是这样粒度过细导致Vue1.x无法承载较大应用;Vue 2.x中为了降低Watcher粒度,每个组件只有一个Watcher与之对应,此时就需要引入patching算法才能精确找到发生变化的地方并高效更新
  3. vuediff执行的时刻是组件内响应式数据变更触发实例执行其更新函数时,更新函数会再次执行render函数获得最新的虚拟DOM,然后执行patch函数,并传入新旧两次虚拟DOM,通过比对两者找到变化的地方,最后将其转化为对应的DOM操作
  4. patch过程是一个递归过程,遵循深度优先、同层比较的策略;以vue3patch为例
  • 首先判断两个节点是否为相同同类节点,不同则删除重新创建
  • 如果双方都是文本则更新文本内容
  • 如果双方都是元素节点则递归更新子元素,同时更新元素属性
  • 更新子节点时又分了几种情况
    • 新的子节点是文本,老的子节点是数组则清空,并设置文本;
    • 新的子节点是文本,老的子节点是文本则直接更新文本;
    • 新的子节点是数组,老的子节点是文本则清空文本,并创建新子节点数组中的子元素;
    • 新的子节点是数组,老的子节点也是数组,那么比较两组子节点,更新细节blabla
  • vue3中引入的更新策略:静态节点标记等

vdom中diff算法的简易实现

以下代码只是帮助大家理解diff算法的原理和流程

  1. vdom转化为真实dom
const createElement = (vnode) => {
  let tag = vnode.tag;
  let attrs = vnode.attrs || {};
  let children = vnode.children || [];
  if(!tag) {
    return null;
  }
  //创建元素
  let elem = document.createElement(tag);
  //属性
  let attrName;
  for (attrName in attrs) {
    if(attrs.hasOwnProperty(attrName)) {
      elem.setAttribute(attrName, attrs[attrName]);
    }
  }
  //子元素
  children.forEach(childVnode => {
    //给elem添加子元素
    elem.appendChild(createElement(childVnode));
  })

  //返回真实的dom元素
  return elem;
}
  1. 用简易diff算法做更新操作
function updateChildren(vnode, newVnode) {
  let children = vnode.children || [];
  let newChildren = newVnode.children || [];

  children.forEach((childVnode, index) => {
    let newChildVNode = newChildren[index];
    if(childVnode.tag === newChildVNode.tag) {
      //深层次对比, 递归过程
      updateChildren(childVnode, newChildVNode);
    } else {
      //替换
      replaceNode(childVnode, newChildVNode);
    }
  })
}

Vue 子组件和父组件执行顺序

加载渲染过程:

  1. 父组件 beforeCreate
  2. 父组件 created
  3. 父组件 beforeMount
  4. 子组件 beforeCreate
  5. 子组件 created
  6. 子组件 beforeMount
  7. 子组件 mounted
  8. 父组件 mounted

更新过程:

  1. 父组件 beforeUpdate
  2. 子组件 beforeUpdate
  3. 子组件 updated
  4. 父组件 updated

销毁过程:

  1. 父组件 beforeDestroy
  2. 子组件 beforeDestroy
  3. 子组件 destroyed
  4. 父组件 destoryed

v-if、v-show、v-html 的原理

  • v-if会调用addIfCondition方法,生成vnode的时候会忽略对应节点,render的时候就不会渲染;
  • v-show会生成vnode,render的时候也会渲染成真实节点,只是在render过程中会在节点的属性中修改show属性值,也就是常说的display;
  • v-html会先移除节点下的所有节点,调用html方法,通过addProp添加innerHTML属性,归根结底还是设置innerHTML为v-html的值。

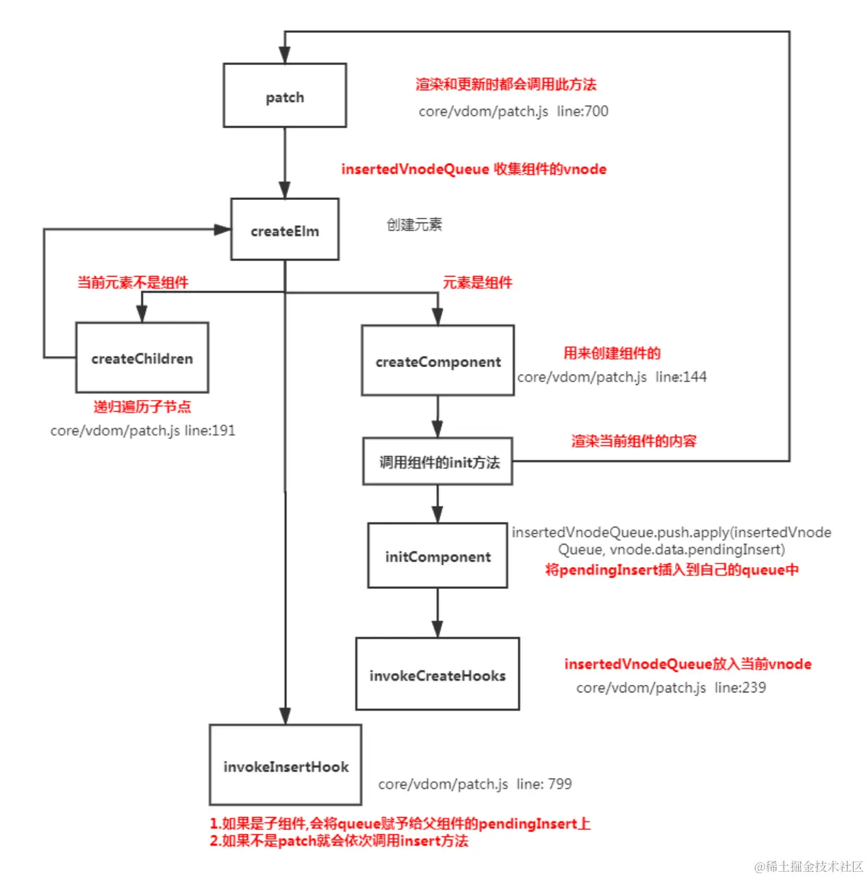
Vue 的父子组件生命周期钩子函数执行顺序

  • 渲染顺序 :先父后子,完成顺序:先子后父
  • 更新顺序 :父更新导致子更新,子更新完成后父
  • 销毁顺序 :先父后子,完成顺序:先子后父

加载渲染过程

beforeCreate->父 created->父 beforeMount->子 beforeCreate->子 created->子 beforeMount->子 mounted->父 mounted子组件先挂载,然后到父组件

子组件更新过程

beforeUpdate->子 beforeUpdate->子 updated->父 updated

父组件更新过程

beforeUpdate->父 updated

销毁过程

beforeDestroy->子 beforeDestroy->子 destroyed->父 destroyed

之所以会这样是因为Vue创建过程是一个递归过程,先创建父组件,有子组件就会创建子组件,因此创建时先有父组件再有子组件;子组件首次创建时会添加mounted钩子到队列,等到patch结束再执行它们,可见子组件的mounted钩子是先进入到队列中的,因此等到patch结束执行这些钩子时也先执行。

function patch (oldVnode, vnode, hydrating, removeOnly) { 
    if (isUndef(vnode)) { 
      if (isDef(oldVnode)) invokeDestroyHook(oldVnode) return 
    }
    let isInitialPatch = false 
    const insertedVnodeQueue = [] // 定义收集所有组件的insert hook方法的数组 // somthing ... 
    createElm( 
        vnode, 
        insertedVnodeQueue, oldElm._leaveCb ? null : parentElm, 
        nodeOps.nextSibling(oldElm) 
    )// somthing... 
    // 最终会依次调用收集的insert hook 
    invokeInsertHook(vnode, insertedVnodeQueue, isInitialPatch);
    return vnode.elm
}

function createElm ( vnode, insertedVnodeQueue, parentElm, refElm, nested, ownerArray, index ) { 
    // createChildren 会递归创建儿子组件 
    createChildren(vnode, children, insertedVnodeQueue) // something... 
} 
// 将组件的vnode插入到数组中 
function invokeCreateHooks (vnode, insertedVnodeQueue) { 
    for (let i = 0; i < cbs.create.length; ++i) { 
        cbs.create[i](emptyNode, vnode) 
    }
    i = vnode.data.hook // Reuse variable 
    if (isDef(i)) { 
        if (isDef(i.create)) i.create(emptyNode, vnode) 
        if (isDef(i.insert)) insertedVnodeQueue.push(vnode) 
    } 
} 
// insert方法中会依次调用mounted方法 
insert (vnode: MountedComponentVNode) { 
    const { context, componentInstance } = vnode 
    if (!componentInstance._isMounted) { 
        componentInstance._isMounted = true 
        callHook(componentInstance, 'mounted') 
    } 
}
function invokeInsertHook (vnode, queue, initial) { 
    // delay insert hooks for component root nodes, invoke them after the // element is really inserted 
    if (isTrue(initial) && isDef(vnode.parent)) { 
        vnode.parent.data.pendingInsert = queue 
    } else { 
        for (let i = 0; i < queue.length; ++i) { 
            queue[i].data.hook.insert(queue[i]); // 调用insert方法 
        } 
    } 
}

Vue.prototype.$destroy = function () { 
    callHook(vm, 'beforeDestroy') 
    // invoke destroy hooks on current rendered tree 
    vm.__patch__(vm._vnode, null) // 先销毁儿子 
    // fire destroyed hook 
    callHook(vm, 'destroyed') 
}

Vue模版编译原理

vue中的模板template无法被浏览器解析并渲染,因为这不属于浏览器的标准,不是正确的HTML语法,所有需要将template转化成一个JavaScript函数,这样浏览器就可以执行这一个函数并渲染出对应的HTML元素,就可以让视图跑起来了,这一个转化的过程,就成为模板编译。模板编译又分三个阶段,解析parse,优化optimize,生成generate,最终生成可执行函数render。

  • 解析阶段:使用大量的正则表达式对template字符串进行解析,将标签、指令、属性等转化为抽象语法树AST。
  • 优化阶段:遍历AST,找到其中的一些静态节点并进行标记,方便在页面重渲染的时候进行diff比较时,直接跳过这一些静态节点,优化runtime的性能。
  • 生成阶段:将最终的AST转化为render函数字符串。

子组件可以直接改变父组件的数据吗?

子组件不可以直接改变父组件的数据。这样做主要是为了维护父子组件的单向数据流。每次父级组件发生更新时,子组件中所有的 prop 都将会刷新为最新的值。如果这样做了,Vue 会在浏览器的控制台中发出警告。

Vue提倡单向数据流,即父级 props 的更新会流向子组件,但是反过来则不行。这是为了防止意外的改变父组件状态,使得应用的数据流变得难以理解,导致数据流混乱。如果破坏了单向数据流,当应用复杂时,debug 的成本会非常高。

只能通过 $emit 派发一个自定义事件,父组件接收到后,由父组件修改。

Vue 中给 data 中的对象属性添加一个新的属性时会发生什么?如何解决?

<template> 
   <div>
      <ul>
         <li v-for="value in obj" :key="value"> {{value}} </li>       </ul>       <button @click="addObjB">添加 obj.b</button>    </div>
</template>

<script>
    export default {        data () {           return {               obj: {                   a: 'obj.a'               }           }        },       methods: {           addObjB () {               this.obj.b = 'obj.b'               console.log(this.obj)           }       }   }
</script>

点击 button 会发现,obj.b 已经成功添加,但是视图并未刷新。这是因为在Vue实例创建时,obj.b并未声明,因此就没有被Vue转换为响应式的属性,自然就不会触发视图的更新,这时就需要使用Vue的全局 api $set():

addObjB () (
   this.$set(this.obj, 'b', 'obj.b')
   console.log(this.obj)
}

$set()方法相当于手动的去把obj.b处理成一个响应式的属性,此时视图也会跟着改变了。

diff算法

时间复杂度: 个树的完全 diff 算法是一个时间复杂度为 O(n*3) ,vue进行优化转化成 O(n)

理解:

  • 最小量更新, key 很重要。这个可以是这个节点的唯一标识,告诉 diff 算法,在更改前后它们是同一个DOM节点
    • 扩展 v-for 为什么要有 key ,没有 key 会暴力复用,举例子的话随便说一个比如移动节点或者增加节点(修改DOM),加 key 只会移动减少操作DOM。
  • 只有是同一个虚拟节点才会进行精细化比较,否则就是暴力删除旧的,插入新的。
  • 只进行同层比较,不会进行跨层比较。

diff算法的优化策略:四种命中查找,四个指针

  1. 旧前与新前(先比开头,后插入和删除节点的这种情况)
  2. 旧后与新后(比结尾,前插入或删除的情况)
  3. 旧前与新后(头与尾比,此种发生了,涉及移动节点,那么新前指向的节点,移动到旧后之后)
  4. 旧后与新前(尾与头比,此种发生了,涉及移动节点,那么新前指向的节点,移动到旧前之前)

参考:前端vue面试题详细解答

写过自定义指令吗 原理是什么

指令本质上是装饰器,是 vue 对 HTML 元素的扩展,给 HTML 元素增加自定义功能。vue 编译 DOM 时,会找到指令对象,执行指令的相关方法。

自定义指令有五个生命周期(也叫钩子函数),分别是 bind、inserted、update、componentUpdated、unbind

1. bind:只调用一次,指令第一次绑定到元素时调用。在这里可以进行一次性的初始化设置。

2. inserted:被绑定元素插入父节点时调用 (仅保证父节点存在,但不一定已被插入文档中)。

3. update:被绑定于元素所在的模板更新时调用,而无论绑定值是否变化。通过比较更新前后的绑定值,可以忽略不必要的模板更新。

4. componentUpdated:被绑定元素所在模板完成一次更新周期时调用。

5. unbind:只调用一次,指令与元素解绑时调用。

delete和Vue.delete删除数组的区别

  • delete 只是被删除的元素变成了 empty/undefined 其他的元素的键值还是不变。
  • Vue.delete 直接删除了数组 改变了数组的键值。

了解nextTick吗?

异步方法,异步渲染最后一步,与JS事件循环联系紧密。主要使用了宏任务微任务(setTimeoutpromise那些),定义了一个异步方法,多次调用nextTick会将方法存入队列,通过异步方法清空当前队列。

$nextTick 原理及作用

Vue 的 nextTick 其本质是对 JavaScript 执行原理 EventLoop 的一种应用。

nextTick 的核心是利用了如 Promise 、MutationObserver、setImmediate、setTimeout的原生 JavaScript 方法来模拟对应的微/宏任务的实现,本质是为了利用 JavaScript 的这些异步回调任务队列来实现 Vue 框架中自己的异步回调队列。

nextTick 不仅是 Vue 内部的异步队列的调用方法,同时也允许开发者在实际项目中使用这个方法来满足实际应用中对 DOM 更新数据时机的后续逻辑处理

nextTick 是典型的将底层 JavaScript 执行原理应用到具体案例中的示例,引入异步更新队列机制的原因∶

  • 如果是同步更新,则多次对一个或多个属性赋值,会频繁触发 UI/DOM 的渲染,可以减少一些无用渲染
  • 同时由于 VirtualDOM 的引入,每一次状态发生变化后,状态变化的信号会发送给组件,组件内部使用 VirtualDOM 进行计算得出需要更新的具体的 DOM 节点,然后对 DOM 进行更新操作,每次更新状态后的渲染过程需要更多的计算,而这种无用功也将浪费更多的性能,所以异步渲染变得更加至关重要

Vue采用了数据驱动视图的思想,但是在一些情况下,仍然需要操作DOM。有时候,可能遇到这样的情况,DOM1的数据发生了变化,而DOM2需要从DOM1中获取数据,那这时就会发现DOM2的视图并没有更新,这时就需要用到了nextTick了。

由于Vue的DOM操作是异步的,所以,在上面的情况中,就要将DOM2获取数据的操作写在$nextTick中。

this.$nextTick(() => {    // 获取数据的操作...})

所以,在以下情况下,会用到nextTick:

  • 在数据变化后执行的某个操作,而这个操作需要使用随数据变化而变化的DOM结构的时候,这个操作就需要方法在nextTick()的回调函数中。
  • 在vue生命周期中,如果在created()钩子进行DOM操作,也一定要放在nextTick()的回调函数中。

因为在created()钩子函数中,页面的DOM还未渲染,这时候也没办法操作DOM,所以,此时如果想要操作DOM,必须将操作的代码放在nextTick()的回调函数中。

虚拟DOM的优劣如何?

优点:

  • 保证性能下限: 虚拟DOM可以经过diff找出最小差异,然后批量进行patch,这种操作虽然比不上手动优化,但是比起粗暴的DOM操作性能要好很多,因此虚拟DOM可以保证性能下限
  • 无需手动操作DOM: 虚拟DOM的diff和patch都是在一次更新中自动进行的,我们无需手动操作DOM,极大提高开发效率
  • 跨平台: 虚拟DOM本质上是JavaScript对象,而DOM与平台强相关,相比之下虚拟DOM可以进行更方便地跨平台操作,例如服务器渲染、移动端开发等等

缺点:

  • 无法进行极致优化: 在一些性能要求极高的应用中虚拟DOM无法进行针对性的极致优化,比如VScode采用直接手动操作DOM的方式进行极端的性能优化

Vue组件之间通信方式有哪些

Vue 组件间通信是面试常考的知识点之一,这题有点类似于开放题,你回答出越多方法当然越加分,表明你对 Vue 掌握的越熟练。 Vue 组件间通信只要指以下 3 类通信父子组件通信隔代组件通信兄弟组件通信,下面我们分别介绍每种通信方式且会说明此种方法可适用于哪类组件间通信

组件传参的各种方式

组件通信常用方式有以下几种

  • props / $emit 适用 父子组件通信
    • 父组件向子组件传递数据是通过 prop 传递的,子组件传递数据给父组件是通过$emit 触发事件来做到的
  • ref$parent / $children(vue3废弃) 适用 父子组件通信
    • ref:如果在普通的 DOM 元素上使用,引用指向的就是 DOM 元素;如果用在子组件上,引用就指向组件实例
    • $parent / $children:访问访问父组件的属性或方法 / 访问子组件的属性或方法
  • EventBus ($emit / $on) 适用于 父子、隔代、兄弟组件通信
    • 这种方法通过一个空的 Vue 实例作为中央事件总线(事件中心),用它来触发事件和监听事件,从而实现任何组件间的通信,包括父子、隔代、兄弟组件
  • $attrs / $listeners(vue3废弃) 适用于 隔代组件通信
    • $attrs:包含了父作用域中不被 prop 所识别 (且获取) 的特性绑定 ( classstyle 除外 )。当一个组件没有声明任何 prop时,这里会包含所有父作用域的绑定 ( classstyle 除外 ),并且可以通过 v-bind="$attrs" 传入内部组件。通常配合 inheritAttrs 选项一起使用
    • $listeners:包含了父作用域中的 (不含 .native 修饰器的) v-on 事件监听器。它可以通过 v-on="$listeners" 传入内部组件
  • provide / inject 适用于 隔代组件通信
    • 祖先组件中通过 provider 来提供变量,然后在子孙组件中通过 inject 来注入变量。 provide / inject API 主要解决了跨级组件间的通信问题, 不过它的使用场景,主要是子组件获取上级组件的状态 ,跨级组件间建立了一种主动提供与依赖注入的关系
  • $root 适用于 隔代组件通信 访问根组件中的属性或方法,是根组件,不是父组件。$root只对根组件有用
  • Vuex 适用于 父子、隔代、兄弟组件通信
    • Vuex 是一个专为 Vue.js 应用程序开发的状态管理模式。每一个 Vuex 应用的核心就是 store(仓库)。“store” 基本上就是一个容器,它包含着你的应用中大部分的状态 ( state )
    • Vuex 的状态存储是响应式的。当 Vue 组件从 store 中读取状态的时候,若 store 中的状态发生变化,那么相应的组件也会相应地得到高效更新。
    • 改变 store 中的状态的唯一途径就是显式地提交 (commit) mutation。这样使得我们可以方便地跟踪每一个状态的变化。

根据组件之间关系讨论组件通信最为清晰有效

  • 父子组件:props/$emit/$parent/ref
  • 兄弟组件:$parent/eventbus/vuex
  • 跨层级关系:eventbus/vuex/provide+inject/$attrs + $listeners/$root

下面演示组件之间通讯三种情况: 父传子、子传父、兄弟组件之间的通讯

1. 父子组件通信

使用props,父组件可以使用props向子组件传递数据。

父组件vue模板father.vue:

<template>
  <child :msg="message"></child>
</template>

<script>
import child from './child.vue';
export default {
  components: {
    child
  },
  data () {
    return {
      message: 'father message';
    }
  }
}
</script>

子组件vue模板child.vue:

<template>
    <div>{{msg}}</div>
</template>

<script>
export default {
  props: {
    msg: {
      type: String,
      required: true
    }
  }
}
</script>

回调函数(callBack)

父传子:将父组件里定义的method作为props传入子组件

// 父组件Parent.vue:
<Child :changeMsgFn="changeMessage">
methods: {
    changeMessage(){
        this.message = 'test'
    }
}
// 子组件Child.vue:
<button @click="changeMsgFn">
props:['changeMsgFn']

子组件向父组件通信

父组件向子组件传递事件方法,子组件通过$emit触发事件,回调给父组件

父组件vue模板father.vue:

<template>
    <child @msgFunc="func"></child>
</template>

<script>
import child from './child.vue';
export default {
    components: {
        child
    },
    methods: {
        func (msg) {
            console.log(msg);
        }
    }
}
</script>

子组件vue模板child.vue:

<template>
    <button @click="handleClick">点我</button>
</template>

<script>
export default {
    props: {
        msg: {
            type: String,
            required: true
        }
    },
    methods () {
        handleClick () {
          //........
          this.$emit('msgFunc');
        }
    }
}
</script>

2. provide / inject 跨级访问祖先组件的数据

父组件通过使用provide(){return{}}提供需要传递的数据

export default {
  data() {
    return {
      title: '我是父组件',
      name: 'poetry'
    }
  },
  methods: {
    say() {
      alert(1)
    }
  },
  // provide属性 能够为后面的后代组件/嵌套的组件提供所需要的变量和方法
  provide() {
    return {
      message: '我是祖先组件提供的数据',
      name: this.name, // 传递属性
      say: this.say
    }
  }
}

子组件通过使用inject:[“参数1”,”参数2”,…]接收父组件传递的参数

<template>
  <p>曾孙组件</p>
  <p>{{message}}</p>
</template>
<script>
export default {
  // inject 注入/接收祖先组件传递的所需要的数据即可 
  //接收到的数据 变量 跟data里面的变量一样 可以直接绑定到页面 {{}}
  inject: [ "message","say"],
  mounted() {
    this.say();
  },
};
</script>

3. parent+parent + children 获取父组件实例和子组件实例的集合

  • this.$parent 可以直接访问该组件的父实例或组件
  • 父组件也可以通过 this.$children 访问它所有的子组件;需要注意 $children 并不保证顺序,也不是响应式的
<!-- parent.vue -->
<template>
<div>
  <child1></child1>   
  <child2></child2> 
  <button @click="clickChild">$children方式获取子组件值</button>
</div>
</template>
<script>
import child1 from './child1'
import child2 from './child2'
export default {
  data(){
    return {
      total: 108
    }
  },
  components: {
    child1,
    child2  
  },
  methods: {
    funa(e){
      console.log("index",e)
    },
    clickChild(){
      console.log(this.$children[0].msg);
      console.log(this.$children[1].msg);
    }
  }
}
</script>
<!-- child1.vue -->
<template>
  <div>
    <button @click="parentClick">点击访问父组件</button>
  </div>
</template>
<script>
export default {
  data(){
    return {
      msg:"child1"
    }
  },
  methods: {
    // 访问父组件数据
    parentClick(){
      this.$parent.funa("xx")
      console.log(this.$parent.total);
    }
  }
}
</script>
<!-- child2.vue -->
<template>
  <div>
    child2
  </div>
</template>
<script>
export default {
  data(){
    return {
     msg: 'child2'
    }
  }
}
</script>

4. attrs+attrs + listeners多级组件通信

$attrs 包含了从父组件传过来的所有props属性

// 父组件Parent.vue:
<Child :name="name" :age="age"/>

// 子组件Child.vue:
<GrandChild v-bind="$attrs" />

// 孙子组件GrandChild
<p>姓名:{{$attrs.name}}</p>
<p>年龄:{{$attrs.age}}</p>

$listeners包含了父组件监听的所有事件

// 父组件Parent.vue:
<Child :name="name" :age="age" @changeNameFn="changeName"/>

// 子组件Child.vue:
<button @click="$listeners.changeNameFn"></button>

5. ref 父子组件通信

// 父组件Parent.vue:
<Child ref="childComp"/>
<button @click="changeName"></button>
changeName(){
    console.log(this.$refs.childComp.age);
    this.$refs.childComp.changeAge()
}

// 子组件Child.vue:
data(){
    return{
        age:20
    }
},
methods(){
    changeAge(){
        this.age=15
  }
}

6. 非父子, 兄弟组件之间通信

vue2中废弃了broadcast广播和分发事件的方法。父子组件中可以用props$emit()。如何实现非父子组件间的通信,可以通过实例一个vue实例Bus作为媒介,要相互通信的兄弟组件之中,都引入Bus,然后通过分别调用Bus事件触发和监听来实现通信和参数传递。Bus.js可以是这样:

// Bus.js

// 创建一个中央时间总线类  
class Bus {  
  constructor() {  
    this.callbacks = {};   // 存放事件的名字  
  }  
  $on(name, fn) {  
    this.callbacks[name] = this.callbacks[name] || [];  
    this.callbacks[name].push(fn);  
  }  
  $emit(name, args) {  
    if (this.callbacks[name]) {  
      this.callbacks[name].forEach((cb) => cb(args));  
    }  
  }  
}  

// main.js  
Vue.prototype.$bus = new Bus() // 将$bus挂载到vue实例的原型上  
// 另一种方式  
Vue.prototype.$bus = new Vue() // Vue已经实现了Bus的功能  
<template>
    <button @click="toBus">子组件传给兄弟组件</button>
</template>

<script>
export default{
    methods: {
    toBus () {
      this.$bus.$emit('foo', '来自兄弟组件')
    }
  }
}
</script>

另一个组件也在钩子函数中监听on事件

export default {
  data() {
    return {
      message: ''
    }
  },
  mounted() {
    this.$bus.$on('foo', (msg) => {
      this.message = msg
    })
  }
}

7. $root 访问根组件中的属性或方法

  • 作用:访问根组件中的属性或方法
  • 注意:是根组件,不是父组件。$root只对根组件有用
var vm = new Vue({
  el: "#app",
  data() {
    return {
      rootInfo:"我是根元素的属性"
    }
  },
  methods: {
    alerts() {
      alert(111)
    }
  },
  components: {
    com1: {
      data() {
        return {
          info: "组件1"
        }
      },
      template: "<p>{{ info }} <com2></com2></p>",
      components: {
        com2: {
          template: "<p>我是组件1的子组件</p>",
          created() {
            this.$root.alerts()// 根组件方法
            console.log(this.$root.rootInfo)// 我是根元素的属性
          }
        }
      }
    }
  }
});

8. vuex

  • 适用场景: 复杂关系的组件数据传递
  • Vuex作用相当于一个用来存储共享变量的容器

  • state用来存放共享变量的地方
  • getter,可以增加一个getter派生状态,(相当于store中的计算属性),用来获得共享变量的值
  • mutations用来存放修改state的方法。
  • actions也是用来存放修改state的方法,不过action是在mutations的基础上进行。常用来做一些异步操作

小结

  • 父子关系的组件数据传递选择 props$emit进行传递,也可选择ref
  • 兄弟关系的组件数据传递可选择$bus,其次可以选择$parent进行传递
  • 祖先与后代组件数据传递可选择attrslisteners或者 ProvideInject
  • 复杂关系的组件数据传递可以通过vuex存放共享的变量

Vue路由hash模式和history模式

1. hash模式

早期的前端路由的实现就是基于 location.hash 来实现的。其实现原理很简单,location.hash 的值就是 URL# 后面的内容。比如下面这个网站,它的 location.hash 的值为 '#search'

https://interview2.poetries.top#search

hash 路由模式的实现主要是基于下面几个特性

  • URLhash 值只是客户端的一种状态,也就是说当向服务器端发出请求时,hash 部分不会被发送;
  • hash 值的改变,都会在浏览器的访问历史中增加一个记录。因此我们能通过浏览器的回退、前进按钮控制 hash 的切换;
  • 可以通过 a 标签,并设置 href 属性,当用户点击这个标签后,URLhash 值会发生改变;或者使用 JavaScript 来对 loaction.hash 进行赋值,改变 URLhash 值;
  • 我们可以使用 hashchange 事件来监听 hash 值的变化,从而对页面进行跳转(渲染)
window.addEventListener("hashchange", funcRef, false);

每一次改变 hashwindow.location.hash),都会在浏览器的访问历史中增加一个记录利用 hash 的以上特点,就可以来实现前端路由“更新视图但不重新请求页面”的功能了

特点 :兼容性好但是不美观

2. history模式

history采用HTML5的新特性;且提供了两个新方法: pushState()replaceState()可以对浏览器历史记录栈进行修改,以及popState事件的监听到状态变更

window.history.pushState(null, null, path);
window.history.replaceState(null, null, path);

这两个方法有个共同的特点:当调用他们修改浏览器历史记录栈后,虽然当前 URL 改变了,但浏览器不会刷新页面,这就为单页应用前端路由“更新视图但不重新请求页面”提供了基础。

history 路由模式的实现主要基于存在下面几个特性:

  • pushStaterepalceState 两个 API 来操作实现 URL 的变化 ;
  • 我们可以使用 popstate 事件来监听 url 的变化,从而对页面进行跳转(渲染);
  • history.pushState()history.replaceState() 不会触发 popstate 事件,这时我们需要手动触发页面跳转(渲染)。

特点 :虽然美观,但是刷新会出现 404 需要后端进行配置

Vue.js的template编译

简而言之,就是先转化成AST树,再得到的render函数返回VNode(Vue的虚拟DOM节点),详细步骤如下:

首先,通过compile编译器把template编译成AST语法树(abstract syntax tree 即 源代码的抽象语法结构的树状表现形式),compile是createCompiler的返回值,createCompiler是用以创建编译器的。另外compile还负责合并option。

然后,AST会经过generate(将AST语法树转化成render funtion字符串的过程)得到render函数,render的返回值是VNode,VNode是Vue的虚拟DOM节点,里面有(标签名、子节点、文本等等)

Vue 组件间通信有哪几种方式?

​ Vue 组件间通信是面试常考的知识点之一,这题有点类似于开放题,你回答出越多方法当然越加分,表明你对 Vue 掌握的越熟练。Vue 组件间通信只要指以下 3 类通信:父子组件通信、隔代组件通信、兄弟组件通信,下面我们分别介绍每种通信方式且会说明此种方法可适用于哪类组件间通信。

(1)props / $emit 适用 父子组件通信

这种方法是 Vue 组件的基础,相信大部分同学耳闻能详,所以此处就不举例展开介绍。

(2)ref$parent / $children 适用 父子组件通信

  • ref:如果在普通的 DOM 元素上使用,引用指向的就是 DOM 元素;如果用在子组件上,引用就指向组件实例
  • $parent / $children:访问父 / 子实例

(3)EventBus ($emit / $on) 适用于 父子、隔代、兄弟组件通信

这种方法通过一个空的 Vue 实例作为中央事件总线(事件中心),用它来触发事件和监听事件,从而实现任何组件间的通信,包括父子、隔代、兄弟组件。

(4)$attrs/$listeners 适用于 隔代组件通信

  • $attrs:包含了父作用域中不被 prop 所识别 (且获取) 的特性绑定 ( class 和 style 除外 )。当一个组件没有声明任何 prop 时,这里会包含所有父作用域的绑定 ( class 和 style 除外 ),并且可以通过 v-bind="$attrs" 传入内部组件。通常配合 inheritAttrs 选项一起使用。
  • $listeners:包含了父作用域中的 (不含 .native 修饰器的) v-on 事件监听器。它可以通过 v-on="$listeners" 传入内部组件

(5)provide / inject 适用于 隔代组件通信

祖先组件中通过 provider 来提供变量,然后在子孙组件中通过 inject 来注入变量。 provide / inject API 主要解决了跨级组件间的通信问题,不过它的使用场景,主要是子组件获取上级组件的状态,跨级组件间建立了一种主动提供与依赖注入的关系。

(6)Vuex 适用于 父子、隔代、兄弟组件通信

Vuex 是一个专为 Vue.js 应用程序开发的状态管理模式。每一个 Vuex 应用的核心就是 store(仓库)。“store” 基本上就是一个容器,它包含着你的应用中大部分的状态 ( state )。

  • Vuex 的状态存储是响应式的。当 Vue 组件从 store 中读取状态的时候,若 store 中的状态发生变化,那么相应的组件也会相应地得到高效更新。
  • 改变 store 中的状态的唯一途径就是显式地提交 (commit) mutation。这样使得我们可以方便地跟踪每一个状态的变化。

Vue-router基本使用

mode

  • hash
  • history

跳转

  • 编程式(js跳转)this.$router.push('/')
  • 声明式(标签跳转) <router-link to=""></router-link>

vue路由传参数

  • 使用query方法传入的参数使用this.$route.query接受
  • 使用params方式传入的参数使用this.$route.params接受

占位

<router-view></router-view>

简述 mixin、extends 的覆盖逻辑

(1)mixin 和 extends mixin 和 extends均是用于合并、拓展组件的,两者均通过 mergeOptions 方法实现合并。

  • mixins 接收一个混入对象的数组,其中混入对象可以像正常的实例对象一样包含实例选项,这些选项会被合并到最终的选项中。Mixin 钩子按照传入顺序依次调用,并在调用组件自身的钩子之前被调用。
  • extends 主要是为了便于扩展单文件组件,接收一个对象或构造函数。

(2)mergeOptions 的执行过程

  • 规范化选项(normalizeProps、normalizelnject、normalizeDirectives)
  • 对未合并的选项,进行判断
if (!child._base) {
  if (child.extends) {
    parent = mergeOptions(parent, child.extends, vm);
  }
  if (child.mixins) {
    for (let i = 0, l = child.mixins.length; i < l; i++) {
      parent = mergeOptions(parent, child.mixins[i], vm);
    }
  }
}

  • 合并处理。根据一个通用 Vue 实例所包含的选项进行分类逐一判断合并,如 props、data、 methods、watch、computed、生命周期等,将合并结果存储在新定义的 options 对象里。
  • 返回合并结果 options。