卓越产品计划丨神策分析性能优化详解:数据重组织查询优化

137 阅读5分钟

追求卓越

打造极致文化与产品研发结合的最佳实践

神策已启动「卓越产品计划」

产品功能、性能、稳定性不断迈向新台阶

在上一篇文章《卓越产品计划丨神策分析之五重性能优化》中,我们了解了神策分析性能优化的的五重实践,主要包括批量导入性能优化、智能聚合表优化、数据重组织查询优化、查询去重优化、页面首次首屏加载时间优化。今天我们将重点讲述数据重组织查询优化。

在过去 7 年多的发展过程中,我们基于 Apache Impala 做了大量的二次开发,极大地优化了 Apache Impala 的查询性能。经过不断地探索与实践,我们开发的一些基于数据组织的性能优化效果显著,其中 shuffle merge 是其中重要的一项优化。

如下图所示,神策分析中,Event 数据按天和 EventBucket 做分区,即同一天的数据置于同一一级分区内,同一天的数据再按 EventBucket 分区,这样可以保证同一事件的数据在同一分区内,同时将分区内的文件按{User_id, Time}排序。

神策分析的 10+ 分析模型,大多基于按时间排序的用户事件序列进行分析,对该功能的性能优化,可以有效提升查询性能。

一、相关名词解读

在进行数据重组织查询优化的过程中,经常会提及不少名词,你都了解吗?为了帮助各位阅读,我们提取了常见的 5 个名词并做了详细解释。

1、数据模型

指神策分析中的事件模型。简单来说,事件模型包括事件(Event)和用户(User)两个核心实体,同时配合物品(Item)实体可以做各种维度分析。

2、数据组织

指按照一定的方式和规则来存储模型数据,比如数据如何做分区、如何建索引等。

3、数据重组织

对应数据组织,针对不合理的数据存储,重新组织模型数据,以提升数据的使用效率。

4、EventBucket

每个事件都有唯一的 Event_id, EventBucket 是对 Event_id 的分桶,在数据组织上,会将 Event 均匀地存放在 EventBucket 中,当前 EventBucket 默认为 10。

5、SamplingGroup

是对 User_id 的虚拟分桶。在数据重组织中, 会尽可能地将同一 User_id 的数据存放在同一 SamplingGroup 下,当前 SamplingGroup 默认为 64。

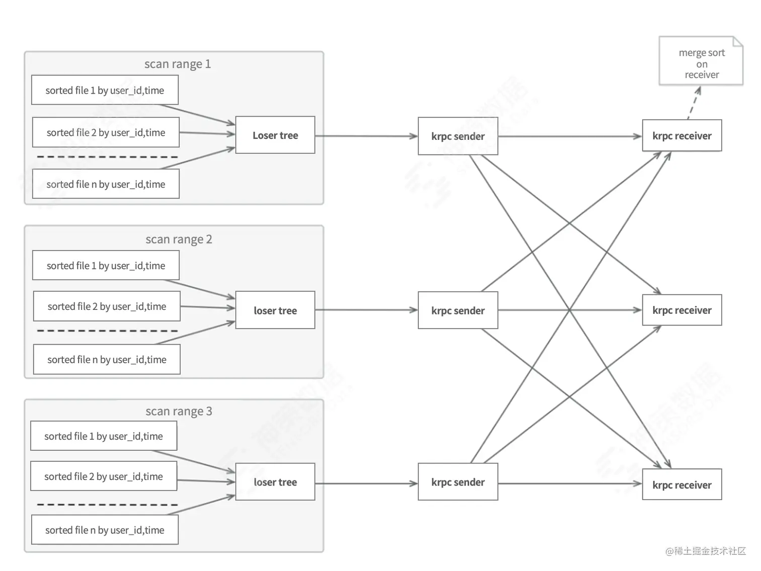
二、shuffle merge 原理

通常,exchange 算子后会接一个 sort 算子将数据按{User_id, Time}来排序,此时的排序为全排序,未利用底层数据的有序性,复杂度比较高,代价较大。shuffle merge 则可以充分利用底层数据的有序性,将全排序转化为归并排序,跳过耗时的 sort 算子,降低排序的时间复杂度,加速计算过程。

其优化前后的查询计划分别如下:

图 优化前后的查询计划

最终,基于此优化,我们可以实现如下逻辑的查询:

三、神策的数据重组织查询优化实践

在 shuffle merge 的实际应用中,对于数据量较大的客户,其分区内文件数量较多,再加上客户数据或存在延迟上报的情况,会形成比较多的小文件,进一步增加单分区内的文件数量,造成了以下问题:

  • 同一分区内同一 User_id 的数据分散在不同的文件里,在 shuffle 时需要一次打开多个文件,每个文件仅读一部分,带来大量的随机 IO。因为同一 User_id 的数据分散在不同的文件里,在多读取不同的 User_id 序列时,会存在同一文件多次读取的情况,IO 会成倍放大

  • 同一 User_id 的数据分散在不同的文件里,导致归并排序时归并路数过多,维护败者树的代价过高。单个文件读取较慢则会阻塞整个查询进程

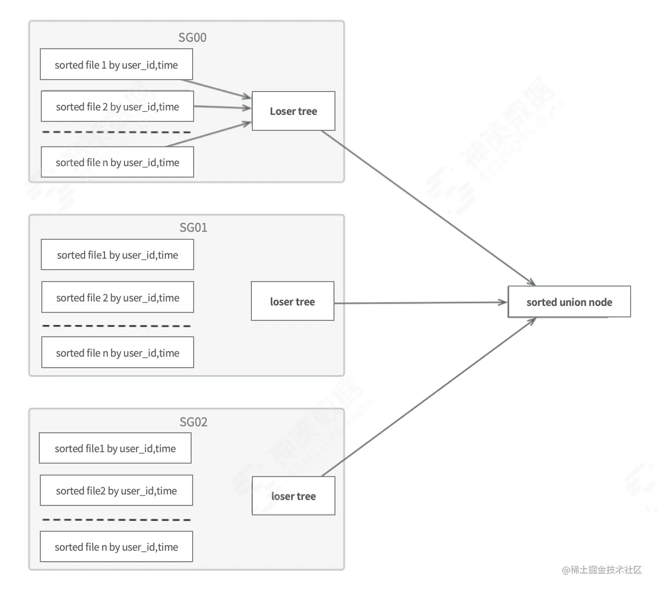
为了减少上述问题带来的影响,我们需要尽可能地将同一分区下同一 User_id 的数据存放于同一文件中,这样可以明显减少归并路数,进而降低随机 IO,提升数据扫描性能。针对此,我们设计了虚拟分桶 SamplingGroup,它是 User_id 的 hash 值。在数据重组织具体应用过程中,将同一 SamplingGroup 的数据组织到同一文件中。重组织后的 Event 数据组织形式如下:

当数据量较大,且归并路数较多时,遇到慢文件的概率大大提升,很容易拖慢整体的 shuffle merge 速度;另外,在数据规整后,shuffle merge 的归并是按 SamplingGroup 串行执行的,未能充分利用 SamplingGroup 以提升并行度。针对此,我们提出了 merge all 的方案——将归并从 union 算子下移到 scan 阶段,直接桶对桶(SamplingGroup to SamplingGroup)做归并,如下图所示:

该方案能够直接在计算节点上,通过 hdfs api 对时间线上的同一 SamplingGroup 数据做归并,大大节省了网络间 shuffle 的数据量;更容易将谓词及列裁剪下推到 scan 阶段,以进一步减少数据扫描量;充分利用 hdfs api 的读优化功能,以提升 scan 效率;在计算节点较少或者内存不充足的情况下,可主动控制归并数量,按 SamplingGroup 分批归并,以降低计算所需内存。

另外,在和 profile 表做联合 join 时,可以采用 sort merge bucket join,进一步提升 join 效率,在 profile 表较大和内存资源有限的情况下发挥较大作用。

数据重组织查询优化后,神策数据帮助某客户实现了 shuffle merge 场景下 1 倍左右的性能提升,开启 merge all 后,其漏斗分析场景中的性能提升高达 40%~150%。

以上,我们围绕神策分析引擎数据重组织查询优化展开了详细描述,下一篇将从批量导入性能优化展开,敬请期待!