Redis+分布式+spring+RabbitMQ,Java程序员掌握这些至少涨薪5K

66 阅读1分钟

今天就为各位Java程序员盘点面试官爱问的一些Java技术的知识点!

Redis

  • Redis 有哪几种数据淘汰策略?
  • 为什么 Redis 需要把所有数据放到内存中?
  • Redis 有哪些适合的场景
  • 说说 Redis 哈希槽的概念?
  • Redis 集群之间是如何复制的?

Redis面试文档分享:

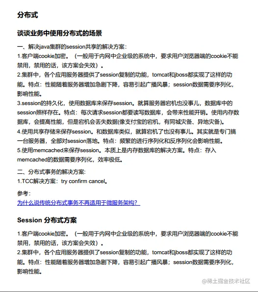
分布式

  • 谈谈业务中使用分布式的场景
  • Session 分布式方案
  • 分布式锁的场景
  • 分布式锁的实现方案
  • 说说分库与分表设计

分布式PDF分享:

spring

  • 请解释下 Spring 框架中的 IoC?
  • Spring 有几种配置方式?
  • 如何用基于 Java 配置的方式配置 Spring?
  • Spring 框架中有哪些不同类型的事件?
  • Spring 框架中都用到了哪些设计模式?

spring面试文档PDF分享:

RabbitMQ

  • Basic.Reject 的用法是什么?
  • RabbitMQ 中的 cluster、 mirrored queue,以及 warrens 机制分别用于解决什么问题?存在哪些问题
  • RAM node 和 disk node 的区别?
  • RabbitMQ 中的 broker 是指什么? cluster 又是指什么?
  • RabbitMQ 上的一个 queue 中存放的 message 是否有数量限制?

消息中间件面试专题PDF文档分享:

有需要这些文档资料各位小伙伴**+jcc4261**获取