代码随想录算法训练营第三十一天 理论基础 455.分发饼干 376. 摆动序列 53. 最大子序和

55 阅读1分钟

理论基础

programmercarl.com/%E8%B4%AA%E…

455.分发饼干

image.png

我的答案

image.png

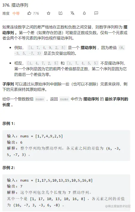
376. 摆动序列

image.png

我的答案

image.png

我的思路

先看懂题目再做题

53. 最大子序和

image.png

我的答案

image.png