iptables防火墙概述

124 阅读10分钟

一、iptables防火墙

  1. iptables概述 Linux系统的防火墙:IP信息包过滤系统,它实际上由两个组件 netfilter 和 iptables 组成

主要工作在网络层,针对IP数据包。体现在对包内的IP地址、端口等信息的处理上。

  1. netfilter 和 iptables
  • netfilter

netfilter属于“内核态”(Kernel Space,又称为内核空间)的防火墙功能体系。

是内核的一部分,由一些数据包过滤表组成,这些表包含内核用来控制数据包过滤处理的规则集。

  • iptables

iptables属于“用户态”(User Space,又称为用户空间)的防火墙管理体系。

是一种用来管理Linux防火墙的命令程序,它使插入、修改和删除数据包过滤表中的规则变得容易,通常位于/sbin/iptables目录下。

  • netfilter/iptables

netfilter/iptables后期简称为iptables。

iptables是基于内核的防火墙,其中内置了raw、mangle、nat和 filter 四个规则表。表中所有规则配置后,立即生效,不需要重启服务。

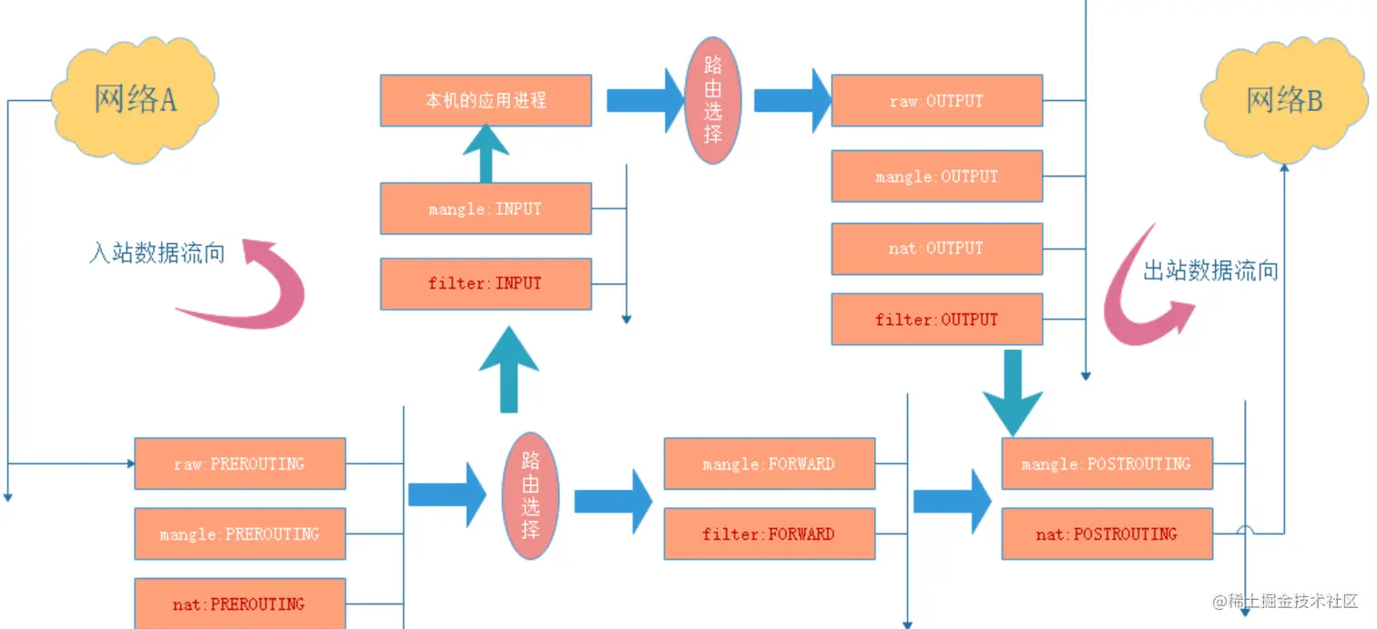
  1. 四表五链

规则表的作用:容纳各种规则链

规则链的作用:容纳各种防火墙规则

总结:表里有链,链里有规则

  • 四表

raw表:确定是否对该数据包进行状态跟踪。包含两个规则链,OUTPUT、PREROUTING。

mangle表:修改数据包内容,用来做流量整形的,给数据包设置标记。包含五个规则链,INPUT、OUTPUT、FORWARD、PREROUTING、POSTROUTING。

nat表:负责网络地址转换,用来修改数据包中的源、目标IP地址或端口。包含三个规则链,OUTPUT、PREROUTING、POSTROUTING。

filter表:负责过滤数据包,确定是否放行该数据包(过滤)。包含三个规则链,INPUT、FORWARD、OUTPUT。

  • 五链

INPUT:处理入站数据包,匹配目标IP为本机的数据包。

OUTPUT:处理出站数据包,一般不在此链上做配置。

FORWARD:处理转发数据包,匹配流经本机的数据包。

PREROUTING链:在进行路由选择前处理数据包,用来修改目的地址,用来做DNAT。相当于把内网中的80端口映射到路由器外网端口上。

POSTROUTING链:在进行路由选择后处理数据包,用来修改源地址,用来做SNAT。相当于内网通过路由器NAT转换功能实现内网主机通过一个公网IP地址上网。

  • 规则表的匹配顺序

优先顺序:

raw——>mangle——>nat——>filter

  • 规则链之间的匹配顺序

主机型防火墙:

入站数据(来自外界的数据包,且目标地址是防火墙本机),PREROUTING --> INPUT --> 本机的应用程序

出站数据(从防火墙本机向外部地址发送的数据包),本机的应用程序 --> OUTPUT --> POSTROUTING

网络型防火墙:

转发数据(需要经过防火墙转发的数据包),PREROUTING --> FORWARD --> POSTROUTING

规则链内的匹配顺序:

自上向下按顺序依次进行检查,找到相匹配的规则即停止(LOG策略例外,表示记录相关日志)

若在该链内找不到相匹配的规则,则按该链的默认策略处理(未修改的状况下,默认策略为允许)

image.png

  1. iptables的安装

CentOS 7默认使用firewalld防火墙,没有安装 iptables,若想使用iptables防火墙。必须先关闭firewalld防火墙,再安装 iptables

#关闭防火墙
systemctl stop firewalld.service
systemctl disable firewalld.service
#安装并开启iptables服务
yum -y install iptables iptables-services
systemctl start iptables.service

5. iptables防火墙的配置方法

    iptables -t 表名 管理选项 链名 匹配条件 -j 控制类型
  • 注意事项

不指定表名时,默认指filter表

不指定链名时,默认指表内的所有链

除非设置链的默认策略,否则必须指定匹配条件

选项、链名、控制类型使用大写字母,其余均为小写

  • 常用的控制类型
选项说明
-A在指定链的末尾追加(–append)一条新的规则
-I在指定链的开头插入(–insert)一条新的规则,未指定序号时默认作为第一条规则
-R修改、替换(–replace)指定链中的某一条规则,可指定规则序号或具体内容
-P设置指定链的默认策略(–policy)
-D删除(–delete)指定链中的某一条规则,可指定规则序号或具体内容
-F清空(–flush)指定链中的所有规则,若未指定链名,则清空表中的所有链
-L列出(–list)指定链中所有的规则,若未指定链名,则列出表中的所有链
-n使用数字形式(–numeric)显示输出结果,如显示 IP 地址而不是主机名
-v显示详细信息,包括每条规则的匹配包数量和匹配字节数
–line-numbers查看规则时,显示规则的序号
  • 匹配条件
匹配条件说明
-p指定要匹配的数据包的协议类型
-s指定要匹配的数据包的源IP地址
-d指定要匹配的数据包的目的IP地址
-i指定数据包进入本机的网络接口
-o指定数据包离开本机做使用的网络接口
–sport指定源端口号
–dport指定目的端口号

直接使用,不依赖于其他条件或扩展,包括网络协议、IP地址、网络接口等条件。

协议匹配:-p 协议名
地址匹配:-s 源地址、-d 目的地址	#可以是IP、网段、域名、空(任何地址)
接口匹配:-i 入站网卡、-o 出站网卡

例:
iptables -A FORWARD ! -p icmp -j ACCEPT 
iptables -A INPUT -s 192.168.80.11 -j DROP
iptables -I INPUT -i ens33 -s 192.168.80.0/24 -j DROP

端口匹配

端口匹配:--sport 源端口、--dport 目的端口
#可以是个别端口、端口范围
--sport 1000			匹配源端口是1000的数据包
--sport 1000:3000		匹配源端口是1000-3000的数据包
--sport :3000			匹配源端口是3000及以下的数据包
--sport 1000:			匹配源端口是1000及以上的数据包
注意:--sport 和 --dport 必须配合 -p <协议类型> 使用
例:
iptables -A INPUT -p tcp --dport 20:21 -j ACCEPT
iptables -I FORWARD -d 192.168.80.0/24 -p tcp --dport 24500:24600 -j DROP

TCP标记匹配

TCP标记匹配:--tcp-flags TCP标记
iptables -I INPUT -i ens33 -p tcp --tcp-flags SYN,RST,ACK SYN -j ACCEPT
#丢弃SYN请求包,放行其他包

ICMP类型匹配

ICMP类型匹配:--icmp-type ICMP类型		
#可以是字符串、数字代码、、目标不可达
“Echo-Request”(代码为 8)表示 请求
“Echo-Reply”(代码为 0)表示 回显
“Destination-Unreachable”(代码为 3)表示 目标不可达
关于其它可用的 ICMP 协议类型,可以执行“iptables -p icmp -h”命令,查看帮助信息

    iptables -A INPUT -p icmp --icmp-type 8 -j DROP		#禁止其它主机ping 本机
    iptables -A INPUT -p icmp --icmp-type 0 -j ACCEPT	#允许本机ping 其它主机

    iptables -A INPUT -p icmp --icmp-type 3 -j ACCEPT	#当本机ping 不通其它主机时提示目标不可达
    #此时其它主机需要配置关于icmp协议的控制类型为 REJECT
    iptables -A INPUT -p icmp -j REJECT	

要求以“-m 扩展模块”的形式明确指出类型,包括多端口、MAC地址、IP范围、数据包状态等条件。

多端口匹配

多端口匹配:-m multiport --sports 源端口列表
-m multiport --dports 目的端口列表
例:
iptables -A INPUT -p tcp -m multiport --dport 80,22,21,20,53 -j ACCEPT
iptables -A INPUT -p udp -m multiport --dport 53 -j ACCEPT

IP范围匹配

IP范围匹配:-m iprange --src-range IP范围
iptables -A FORWARD -p udp -m iprange --src-range 192.168.80.100-192.168.80.200 -j DROP			
#禁止转发源地址位于192.168.80.100-192.168.80.200的udp数据包

状态匹配

状态匹配:-m state --state 连接状态
常见的连接状态:
NEW :与任何连接无关的,还没开始连接
ESTABLISHED :响应请求或者已建立连接的,连接态
RELATED :与已有连接有相关性的(如FTP 主被动模式的数据连接),衍生态,一般与ESTABLISHED 配合使用
INVALID :不能被识别属于哪个连接或没有任何状态
iptables -A FORWARD -m state --state NEW -p tcp ! --syn -j DROP
#禁止转发与正常 TCP 连接无关的非--syn 请求数据包(如伪造的网络攻击数据包)

6. SNAT原理与应用

  • SNAT 应用环境

局域网主机共享单个公网IP地址接入Internet(私有IP不能在Internet中正常路由)

  • SNAT原理

修改数据包的源地址。

  • SNAT转换前提条件

局域网各主机已正确设置IP地址、子网掩码、默认网关地址

Linux网关开启IP路由转发

  • 路由转发开启方式

    临时打开:
    echo 1 > /proc/sys/net/ipv4/ip_forward
    或
    sysctl -w net.ipv4.ip_forward=1
    
    永久打开:
    vim /etc/sysctl.conf
    net.ipv4.ip_forward = 1 	#将此行写入配置文件
    
    sysctl -p 		#读取修改后的配置
    
  • SNAT转换

    SNAT转换1:固定的公网IP地址:
    iptables -t nat -A POSTROUTING -s 192.168.80.0/24 -o ens33 -j SNAT --to 12.0.0.1
    或
    iptables -t nat -A POSTROUTING -s 192.168.80.0/24 -o ens33 -j SNAT --to-source 12.0.0.1-12.0.0.10
                                                                            内网IP	      出站 外网网卡                   外网IP或地址池		
    
    SNAT转换2:非固定的公网IP地址(共享动态IP地址):
    iptables -t nat -A POSTROUTING -s 192.168.80.0/24 -o ens33 -j MASQUERADE
    

*: 一个IP地址做SNAT转换,一般可以让内网 100到200 台主机实现上网。

  1. DNAT原理与应用
  • DNAT 应用环境

在Internet中发布位于局域网内的服务器

  • DNAT原理

修改数据包的目的地址。

  • DNAT转换前提条件

局域网的服务器能够访问Internet

网关的外网地址有正确的DNS解析记录

Linux网关开启IP路由转发

  • DNAT转换

    1、发布内网的Web服务
    #把从ens33进来的要访问web服务的数据包目的地址转换为 192.168.80.11
    iptables -t nat -A PREROUTING -i ens33 -d 12.0.0.1 -p tcp --dport 80 -j DNAT --to 192.168.80.11
    或
    iptables -t nat -A PREROUTING -i ens33 -d 12.0.0.1 -p tcp --dport 80 -j DNAT --to-destination 192.168.80.11
                                 入站 外网网卡  外网IP											   内网服务器IP
    
    iptables -t nat -A PREROUTING -i ens33 -p tcp --dport 80 -j DNAT --to 192.168.80.11-192.168.80.20
    -------------------------------------------------------------------------------------------------------------
    -------------------------------------------------------------------------------------------------------------	
    
    2、发布时修改目标端口			
    #发布局域网内部的OpenSSH服务器,外网主机需使用250端口进行连接
    iptables -t nat -A PREROUTING -i ens33 -d 12.0.0.1 -p tcp --dport 250 -j DNAT --to 192.168.80.11:22
    
    #在外网环境中使用SSH测试
    ssh -p 250 root@12.0.0.1
    
    yum -y install net-tools 		#若没有 ifconfig 命令可提前使用 yum 进行安装
    ifconfig ens33
    

*:

主机型防火墙:主要使用 INPUT、OUTPUT 链,设置规则时一般要详细的指定到端口

网络型防火墙:主要使用 FORWARD 链,设置规则时很少去指定到端口,一般指定到IP地址或者到网段即可

  1. 防火墙规则的备份和还原
  • 导出(备份)所有表的规则

    iptables-save > /opt/ipt.txt
    
  • 导入(还原)规则

    iptables-restore < /opt/ipt.txt
    
    将iptables规则文件保存在 /etc/sysconfig/iptables 中,iptables服务启动时会自动还原规则
    iptables-save > /etc/sysconfig/iptables
    systemctl stop iptables			#停止iptables服务会清空掉所有表的规则
    systemctl start iptables			#启动iptables服务会自动还原/etc/sysconfig/iptables 中的规则
    

导出(备份)所有表的规则

    iptables-save > /opt/ipt.txt
  • 导入(还原)规则
iptables-restore < /opt/ipt.txt
将iptables规则文件保存在 /etc/sysconfig/iptables 中,iptables服务启动时会自动还原规则
iptables-save > /etc/sysconfig/iptables
systemctl stop iptables			#停止iptables服务会清空掉所有表的规则
systemctl start iptables			#启动iptables服务会自动还原/etc/sysconfig/iptables 中的规则