Java I/O(1):模型与流

123 阅读5分钟

您好,我是湘王,这是我的掘金小站,欢迎您来,欢迎您再来~

在1990年以前,有一帮工程师们认为未来(1990年以后)会有很多小型设备需要得到电脑操控(不得不说,想法非常超前),鉴于当时市面上并没有任何一款编程语言能够跨平台,而且能够在诸如烤面包机这种小型设备上运转,所以他们决定自己创造一个,玩一把大的。

于是Java诞生了。

为了兼顾设备之间的文件处理,Java在诞生之初就具备了文件读写能力,只不过那时候还是借用的Linux中的I/O概念。因此可以说Java的I/O体系基本上就是Linux内核I/O模型的翻版。

对于Linux而言,整个内部结构可分为三部分:底层硬件架构、内核空间和用户空间。

内核空间中存放内核代码和数据,而用户空间中存放的是不同用户应用进程的代码和数据。

01.内核空间和用户空间.png

 

不管是内核空间还是用户空间,它们都处于虚拟存储空间(寻址空间)中——现在很多计算机都是64位操作系统的,那么理论上,它的寻址空间就是2的64次方:

02.2的64次方.png

 

具体Linux怎么工作的就不说了,总之很牛逼。

从Java I/O出现以来,已经经历了五种模型(知道就好了,不用记,也记不住,记住了也用不着):

1、阻塞I/O(Blocking I/O)

03.BIO.png

 

2、非阻塞I/O(Non-Blocking I/O,又叫NIO)

04.NIO.png

 

3、I/O复用

05.IO复用.png

 

4、信号驱动I/O(Signal Driven I/O)

06.SIO.png

 

5、异步I/O(Asynchrnous I/O,又叫AIO)

07.AIO.png

 

这五种I/O模型的分类是:

08.IO分类.png

 

看看这些图就可以了,也不需要深究,重点还是要了解Java代码怎么写。

早期的Java I/O都是基于阻塞I/O模型的,也就是BIO,它分为两个部分:流式部分和非流式部分。Java对流的定义是:流是一组有顺序的,有起点和终点的字节集合,是对数据传输的抽象——数据在设备间的传输称为流(后面的流式编程还会提到它)。

流式部分:是根据不同的数据流向,分为输入流Input和输出流Output,对输入流只能进行读操作,对输出流只能进行写操作。根据不同的数据编码,又分为字节流Byte和字符流Char,字符流的本质其实就是基于字节流读取时,通过指定的编码表将字节转换为字符,字节流可以处理所有的数据类型,而字符流只能处理字符类型的数据。

非流式部分:包含一些辅助类,如File、FileDescriptor、RandomAccessFile、SerializablePermission等,也就是直接操作具体的文件。

按数据格式,流可以分为:

字节流:以8位(即1byte,8bit)作为一个数据单元,数据流中最小的数据单元是字节。

字符流:以16位(即1char,2byte,16bit)作为一个数据单元,数据流中最小的数据单元是字符,Java中的字符是Unicode编码,一个字符占用两个字节。

依据字节流,Java定义了抽象基类InputStream/OutputStream。

而依据字符流,Java定义了抽象基类Reader/Writer。

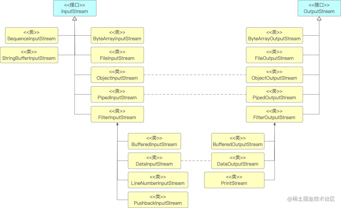
然后Java再根据不同应用场景或功能,通过继承这两种抽象基类派生出子类,用来满足文件、网络、管道等不同场景的I/O需求,从而形成了Java的基本I/O体系。

09.字节流和字符流.png

 

按用途,流又可以分为处理流与装饰流:

10.处理流与装饰流.png

 

按操作方式分类:

12.按操作对象分类.png

按操作对象分类:

11.按操作方式分类.png

 

一般用虚线连接的类会搭配使用:

13.搭配使用.png  

  14.搭配使用.png

 

 

 

在高性能的I/O应用中,有几个名词经常出现:同步/异步、阻塞/非阻塞、同步阻塞/同步非阻塞、异步阻塞/异步非阻塞。

同步/异步、阻塞/非阻塞,这两组概念其实说的是一个事情。

同步:用户进程触发I/O操作并等待或者轮询的去查看I/O操作是否就绪,比如上厕所这件事,就必须自己亲自干,不能一边上厕所一边逛街;

异步:用户进程触发IO操作以后就可以响应其他的任务请求,而当I/O操作完成时会得到系统通知(异步的特点就是通知),比如把衣服丢到洗衣机里你就会去干别的事情了,衣服洗好了洗衣机会通知你取出来;

阻塞:和同步一样,在程序完成指定的任务之前,什么都不干,一直等待着,直到完成任务,比如上厕所没坑了,但附近又没有别的卫生间,只好在门口一直等着;

非阻塞:和异步一样,不会为了某个任务或事件一直等待而不响应其他请求,比如你可以一边上厕所一边玩手机。

至于同步阻塞/同步非阻塞/异步阻塞/异步非阻塞,无非就是以上概念的变体而已。

 

I/O是Java中比较裹人的概念之二,非常枯燥,没办法。看看就行,理解不了那就多敲代码。

感谢您的大驾光临!咨询技术、产品、运营和管理相关问题,请关注后留言。欢迎骚扰,不胜荣幸~