高逼格!程序员专属音乐播。。。

117 阅读5分钟

程序员宝藏库gitee.com/sharetech_l…

DevWeekly收集整理每周优质开发者内容,包括开源项目资源工具技术文章等方面。

每周五定期发布,同步更新到 知乎:Jackpop公众号:平凡而诗意

欢迎大家投稿,提交issue,推荐或者自荐开源项目/资源/工具/文章~

订阅方式

  1. Star并收藏项目DevWeekly
  2. 关注 知乎:Jackpop
  3. 关注并星标公众号:平凡而诗意

开源项目

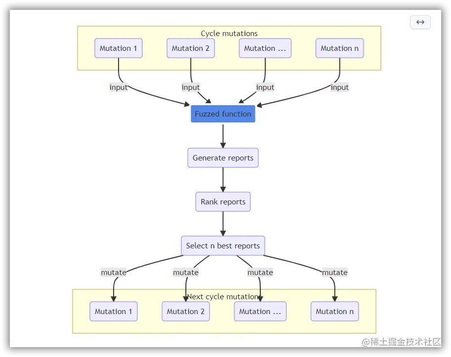
1. Frelatage

Python Star:203

A56MX.png

Frelatage是一个基于覆盖率的Python模糊匹配库,可用于python代码模糊匹配。

Frelatage的开发受到其他各种模糊器的启发,包括AFL/AFL++、Atheris和PythonFuzz。

该项目的主要目的是利用这些模糊工具的最佳功能,并将它们集合到一个新的工具中,以便有效地模糊匹配。

2. tinyflux

Python Star:71

TinyFlux是一款优化版的小型时间序列数据库。

TinyFlux是TinyDB的时间序列版本,也是用Python编写的,没有外部依赖性。

3. Pinkerton

Python Star:143

img

Pinkerton是一个用Python开发的JavaScript文件爬取工具和密码搜索器。

4. Karve

Java Star:37

Karve是一个简单的缝隙瑕疵修复工具,它的原理是基于图像的上下文信息进行调整。

该算法保留了图像中的物体,而不太重要的背景空间则通过移除图像中的 "接缝"而被移除。

5. lancet

Go Star:1.6k

lancet(柳叶刀)是一个全面、高效、可复用的go语言工具函数库。 lancet受到了java apache common包和lodash.js的启发。

特性:

  • 全面、高效、可复用
  • 300+常用go工具函数,支持string、slice、datetime、net、crypt...
  • 只依赖go标准库
  • 所有导出函数单元测试覆盖率100%

6. leetcode.com

Go Star:109

用Go语言实现的LeetCode问题解答方案。

390多个流行的LeetCode问题的集合,用Go解决了这些问题,每个目录都包括问题的解决方案,目录名称是相关问题的名称。

7. NoobBoy

C++ Star:242

img

NoobBoy是一个简单的gameboy模拟器,作者写它是为了了解更多关于仿真的世界。

8. ghrns

JavaScript Star:12

gh

起名一直都是一项困扰而艰巨的任务,ghrns让人工智能为你的GitHub仓库提供命名建议。

打开GitHub上的任何公共仓库,将该扩展作为一个客户端,使用GitHub仓库的描述和你的OpenAI API密钥,它就会提供命名建议。

9. snippets.ninja

JavaScript Star:52

A587t.png

Snippets.Ninja是一款用于代码片段管理的渐进式网络应用程序。

它是离线且开源的,应用程序使用IndexedDB进行本地存储。

10. laravel

PHP Star:971

Reliese Laravel Model Generator旨在通过提供一些方便的代码生成功能来加快Laravel应用程序的开发过程。

该工具检查你的数据库结构, 包括列名和外键, 以便自动生成具有正确类型属性的模型, 以及与其他模型的关系.

资源工具

1. QCAD

QCAD Application Window

面向所有人的开源CAD系统。

QCAD是一个免费的、开源的计算机辅助制图(CAD)的二维(2D)应用程序。

使用QCAD,你可以创建技术图纸,如建筑、室内、机械部件或原理图和图表的计划。

QCAD可在Windows、macOS和Linux上运行。

QCAD应用程序窗口QCAD的设计同时考虑到了模块化、可扩展性和可移植性。除此之外,它还提供了一个非常直观易用的用户界面。

2. musikcube

windows screenshot

musikcube是一个功能齐全的基于终端的音乐播放器、资料库和流媒体音频服务器,可以在Windows、macOS和Linux上原生运行。

它在带有定制DAC(如IQaudIO DAC+、HiFiBerry DAC+和其他)的Raspberry Pi上也运行良好,可以舒适地输出24bit/192k音频。

3. Coder

A5XLx.png

在任何地方的任何机器上运行VS Code,并在浏览器中访问它。

4. Git-Story

Image of the git-story tool

通过直接从你的Git repo创建、提交历史生成视频动画(.mp4),讲述你的Git项目的故事。

技术文章

1. 优化软件开发生命周期的5种方法

在当今快速变化的数字世界和高度竞争的市场中,对于软件开发团队来说,接受更现代和创新的软件交付方法,以便能够在明显更短的时间内交付软件,变得越来越重要。

然而,开发高质量的软件解决方案需要一个有效的软件开发生命周期(SDLC)。如果你采取措施优化公司的软件开发流程,无论是在公司内部还是通过外包,你都会大大增加产品成功的机会。

在这篇文章中,将讨论SDLC的工作流程和一些可以影响项目交付成功的最佳实践。

2. 一个关于 "yes"的小故事

当使用Linux时,你对什么印象比较深刻?

不同人会有不同的回答,但是,关于yes这个问题应该很多人都有接触。

无论是安装软件,还是执行命令时,经常会遇到在命令行下让输入Y/N,可能很多同学不管三七二十一,一顿的选择yes

这看似不起眼的东西,在实际应用中却大有价值,在这篇文中就会介绍有关yes的一些妙用和价值。