vue3学习笔记

158 阅读1分钟

我正在参加「掘金·启航计划」

因为公司使用的一直是vue2,加上自己的不自律,所以vue3的学习计划也是一拖再拖。在看了官网以及一些大佬的教学视频后,对vue3有了大致了解

先看看vue3对比vue2有哪些变化

一、性能方面

   v3有以下性能提升

    1、打包大小减少41%

    2、初次渲染快55%,更新快133%

    3、内存使用减少54%

二、Fragment

组件的模板内不再要求单一根标签

三、 Options API  和 Composition API

v2的Options API   数据写入data中,方法写入methods中... 在代码上升至几千行的时候,来回查看一个业务的代码就很不方便

而v3的Composition API  可以将一个功能用到的数据变量,函数方法写入一块,更易于后期维护

四、子组件向父组件传值

v2  使用  this.$emit('positionResult') 在子组件派发事件

v3  使用  defineEmits  在子组件派发事件

五、setup语法糖  

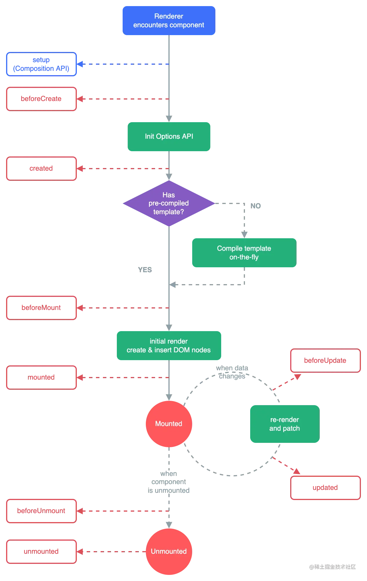
六、组件的生命周期

直接上官网图:

变化就是 v2的beforeCreate 和created 钩子  ->  v3的 setup

v2的beforeDestroy    ->  v3的 onBeforeUnmount

v2的destroyed   -> v3的 onUnmounted

文末:在进入初步学习之后,我对v3的新特性有了更浓厚的兴趣,这只是我的一点学习心得,就让我们朝着前方继续探索吧!