有这份Mybatis 实战笔记在手,猪都能上天

85 阅读3分钟

前言

什么是 Mybatis ?

MyBatis 是一款优秀的持久层框架,它支持定制化 SQL、存储过程以及高级映射。MyBatis 避免了几乎所有的 JDBC 代码和手动设置参数以及获取结果集。MyBatis 可以使用简单的 XML 或注解来配置和映射原生信息,将接口和 Java 的** POJOs(Plain Ordinary Java Object,普通的 Java对象)**映射成数据库中的记录。

Mybatis 有什么特点?

  • 简单易学:本身就很小且简单。没有任何第三方依赖,最简单安装只要两个jar文件+配置几个sql映射文件易于学习,易于使用,通过文档和源代码,可以比较完全的掌握它的设计思路和实现。
  • 灵活:mybatis不会对应用程序或者数据库的现有设计强加任何影响。 sql写在xml里,便于统一管理和优化。通过sql语句可以满足操作数据库的所有需求。
  • 解除sql与程序代码的耦合:通过提供DAO层,将业务逻辑和数据访问逻辑分离,使系统的设计更清晰,更易维护,更易单元测试。sql和代码的分离,提高了可维护性。
  • 提供映射标签,支持对象与数据库的orm字段关系映射
  • 提供对象关系映射标签,支持对象关系组建维护
  • 提供xml标签,支持编写动态sql

看完了上述这些,你了解 Mybatis 了吗?

今天我为大家带了这份我珍藏已久的 **‘mybatis实战笔记’ ,**这份笔记对** Mybatis **相关知识做了系统全面的介绍,因此,可以帮助 **Mybatis **初学者快速入门和提高。同时还有大量的实战和知识导图带领大家去学习,深入浅出剖析 Mybatis

而且,笔记中还包括了一些一线大厂经常会问到的一些 Mybatis 面试题及解析!

ps:由于内容较多**【+jcc4261获取】**本次将展示部分

下面就让我们来欣赏一下这份**《Mybatis 实战》**笔记的庐山真面目吧!

目录部分

Mybatis 源码思维导图

正文

第一章 Mybatis 快速入门

  1. 为什么需要 ORM 框架

  2. Mybatis 快速入门

第二章 Mybatis 开发要点

  1. resultType 还是 resultMap

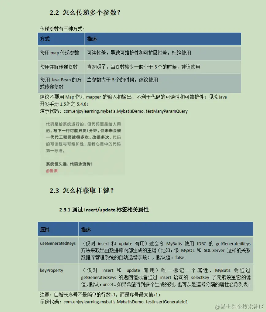
  2. 怎么传递多个参数?

  3. 怎么样获取主键?

  4. SQL 元素和 SQL 的参数

  5. 动态 SQL

  6. 代码生成器

  7. 关联查询

  8. 缓存

第三章 Mybatis 源码概述

  1. 怎么下载 Mybatis 源码?

  2. 源码框架分析

  3. 外观模式(门面模式)

  4. 面向对象设计需要遵循的六大设计原则

第四章 日志模块分析

  1. 日志模块需求分析

  2. 适配器模式

  3. 怎么实现优先加载日志组件

  4. 代理模式和动态代理

  5. 优雅的增强日志功能

第五章 数据源模块分析

  1. 简单工厂模式

  2. 工厂模式

  3. 数据源的创建

  4. 数据库连接池技术解析

第六章 缓存模块分析

  1. 需求分析

  2. 装饰器模式

  3. 装饰器在缓存模块的使用

  4. 缓存的唯一标识 CacheKey

第七章 反射模块分析

第八章 Mybatis 流程概述

第九章 第一阶段:配置加载阶段

  1. 建造者模式

  2. 配置加载的核心类

  3. 配置加载过程

第十章 第二阶段:代理封装阶段

  1. Mybatis 的接口层

  2. binding 模块分析

第十一章 第三阶段:数据访问阶段

  1. 关于 Executor 组件

  2. Executor 中的模板模式

  3. Executor 的三个重要小弟

  4. 关于 StatementHandler

  5. 关于 ResultHandler

第十二章 与 Spring 结合原理

  1. Mybatis - Spring 是什么

  2. Mybatis - Spring 集成配置最佳实践

  3. Mybatis - Spring 集成原理分析

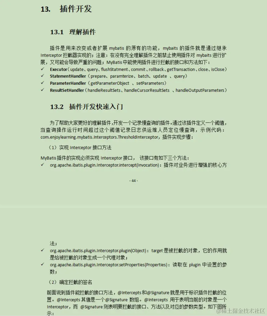
第十三章 插件开发

  1. 理解插件

  2. 插件开发快速入门

  3. 责任链模式

  4. 插件模块源码分析

第十四章 Mybatis 面试题集锦