React源码中的dom-diff

80 阅读6分钟

这一章就来讲讲React在协调阶段的beginWork里面主要做的事情 -- dom diff

本文主要讲的是React17.0.2版本的diff,在此我也画了一个简单的流程图:

在这里插入图片描述

reconcileChildren

dom diff的入口函数就是reconcileChildren,那么他的源码如下:

//packages/react-reconciler/src/ReactFiberBeginWork.old.js
export function reconcileChildren(
  current: Fiber | null,//当前的fiber节点
  workInProgress: Fiber,// 新生成的fiber
  nextChildren: any,//  新生成的reactElement内容
  renderLanes: Lanes,//渲染优先级
) {
  if (current === null) {
    // 如果没有已经渲染的fiber树,则直接把reactElement内容渲染上去
    // If this is a fresh new component that hasn't been rendered yet, we
    // won't update its child set by applying minimal side-effects. Instead,
    // we will add them all to the child before it gets rendered. That means
    // we can optimize this reconciliation pass by not tracking side-effects.
    workInProgress.child = mountChildFibers(
      workInProgress,
      null,
      nextChildren,
      renderLanes,
    );
  } else {
    // If the current child is the same as the work in progress, it means that
    // we haven't yet started any work on these children. Therefore, we use
    // the clone algorithm to create a copy of all the current children.

    // If we had any progressed work already, that is invalid at this point so
    // let's throw it out.
    workInProgress.child = reconcileChildFibers(
      workInProgress,
      current.child,
      nextChildren,
      renderLanes,
    );
  }
}

reconcileChildren的源码并不长,主要做了两件事

  • 如果是首次渲染,则会把已经处理好的fiber树进行挂载。
  • 如果不是首次渲染则调用reconcileChildFibers进行下一步处理。

我们关注一下mountChildFibersreconcileChildFibers,我们发现这两个函数分别指向ChildReconciler,只是mountChildFibers的参数为falsereconcileChildFibers的参数为true。我们在这里先埋下一个点,看看这个参数对后期的流程有什么影响。

在这里插入图片描述

我们继续深入可以发现,ChildReconciler这个函数冰的执行返回了reconcileChildFibers,所以这便是reconcileChildren的核心功能代码所在了。

在这里插入图片描述

reconcileChildFibers

 function reconcileChildFibers(
    returnFiber: Fiber,    currentFirstChild: Fiber | null,    newChild: any,    lanes: Lanes,  ): Fiber | null {
    // This function is not recursive.
    // If the top level item is an array, we treat it as a set of children,
    // not as a fragment. Nested arrays on the other hand will be treated as
    // fragment nodes. Recursion happens at the normal flow.

    // Handle top level unkeyed fragments as if they were arrays.
    // This leads to an ambiguity between <>{[...]}</> and <>...</>.
    // We treat the ambiguous cases above the same.
    const isUnkeyedTopLevelFragment =
      typeof newChild === 'object' &&
      newChild !== null &&
      newChild.type === REACT_FRAGMENT_TYPE &&
      newChild.key === null;
    if (isUnkeyedTopLevelFragment) {
      newChild = newChild.props.children;
    }

    // Handle object types
    const isObject = typeof newChild === 'object' && newChild !== null;

    // 处理对象类型
    if (isObject) {
      switch (newChild.$$typeof) {
        // REACT_ELEMENT_TYPE类型
        case REACT_ELEMENT_TYPE:
          return placeSingleChild(
            reconcileSingleElement(
              returnFiber,
              currentFirstChild,
              newChild,
              lanes,
            ),
          );
        // REACT_PORTAL_TYPE类型  
        case REACT_PORTAL_TYPE:
          return placeSingleChild(
            reconcileSinglePortal(
              returnFiber,
              currentFirstChild,
              newChild,
              lanes,
            ),
          );
        // REACT_LAZY_TYPE类型    
        case REACT_LAZY_TYPE:
          if (enableLazyElements) {
            const payload = newChild._payload;
            const init = newChild._init;
            // TODO: This function is supposed to be non-recursive.
            return reconcileChildFibers(
              returnFiber,
              currentFirstChild,
              init(payload),
              lanes,
            );
          }
      }
    }

    // 字符串与数字类型
    if (typeof newChild === 'string' || typeof newChild === 'number') {
      return placeSingleChild(
        reconcileSingleTextNode(
          returnFiber,
          currentFirstChild,
          '' + newChild,
          lanes,
        ),
      );
    }
    // 数组类型 
    if (isArray(newChild)) {
      return reconcileChildrenArray(
        returnFiber,
        currentFirstChild,
        newChild,
        lanes,
      );
    }

    // 可迭代的类型
    if (getIteratorFn(newChild)) {
      return reconcileChildrenIterator(
        returnFiber,
        currentFirstChild,
        newChild,
        lanes,
      );
    }

    if (isObject) {
      throwOnInvalidObjectType(returnFiber, newChild);
    }

    if (__DEV__) {
      if (typeof newChild === 'function') {
        warnOnFunctionType(returnFiber);
      }
    }
    if (typeof newChild === 'undefined' && !isUnkeyedTopLevelFragment) {
      // If the new child is undefined, and the return fiber is a composite
      // component, throw an error. If Fiber return types are disabled,
      // we already threw above.
      switch (returnFiber.tag) {
        case ClassComponent: {
          if (__DEV__) {
            const instance = returnFiber.stateNode;
            if (instance.render._isMockFunction) {
              // We allow auto-mocks to proceed as if they're returning null.
              break;
            }
          }
        }
        // Intentionally fall through to the next case, which handles both
        // functions and classes
        // eslint-disable-next-lined no-fallthrough
        case Block:
        case FunctionComponent:
        case ForwardRef:
        case SimpleMemoComponent: {
          invariant(
            false,
            '%s(...): Nothing was returned from render. This usually means a ' +
              'return statement is missing. Or, to render nothing, ' +
              'return null.',
            getComponentName(returnFiber.type) || 'Component',
          );
        }
      }
    }

    // Remaining cases are all treated as empty.
    return deleteRemainingChildren(returnFiber, currentFirstChild);
  }

reconcileChildFibers中我们根据入参newChild的类型分别对应着不同的处理:

在这里插入图片描述

  • 当修改的内容为REACT_ELEMENT_TYPE类型,调用reconcileSingleElement函数。
  • 当修改的内容为REACT_PORTAL_TYPE类型,调用reconcileSinglePortal函数。
  • 当修改的内容为REACT_LAZY_TYPE类型,递归调用reconcileChildFibers函数。
  • 当修改的内容问纯文本类型,调用reconcileSingleTextNode函数。
  • 当修改的内容为数组类型,调用reconcileChildrenArray函数。
  • 当修改的内容为可迭代类型,调用reconcileChildrenIterator函数
  • 参考React实战视频讲解:进入学习

reconcileSingleElement

reconcileSingleElement的源码如下:

  function reconcileSingleElement(
    returnFiber: Fiber,// 父级
    currentFirstChild: Fiber | null, // 父级下diff的第一个
    element: ReactElement, // 当前元素
    lanes: Lanes, // 优先级
  ): Fiber {
    const key = element.key;
    let child = currentFirstChild;
    while (child !== null) {
      // TODO: If key === null and child.key === null, then this only applies to
      // the first item in the list.
      if (child.key === key) {
        switch (child.tag) {
          // 如果为Fragment类型,并且key也相等
          case Fragment: {
            if (element.type === REACT_FRAGMENT_TYPE) {

              // get后面的兄弟节点添加Deletion标记,用于dom删除
              deleteRemainingChildren(returnFiber, child.sibling);

              // 通过useFiber复用旧fiber与新的props
              const existing = useFiber(child, element.props.children);
              existing.return = returnFiber;
              if (__DEV__) {
                existing._debugSource = element._source;
                existing._debugOwner = element._owner;
              }
              return existing;
            }
            break;
          }
          case Block:
            if (enableBlocksAPI) {
              let type = element.type;
              if (type.$$typeof === REACT_LAZY_TYPE) {
                type = resolveLazyType(type);
              }
              if (type.$$typeof === REACT_BLOCK_TYPE) {
                // The new Block might not be initialized yet. We need to initialize
                // it in case initializing it turns out it would match.
                if (
                  ((type: any): BlockComponent<any, any>)._render ===
                  (child.type: BlockComponent<any, any>)._render
                ) {
                  deleteRemainingChildren(returnFiber, child.sibling);
                  const existing = useFiber(child, element.props);
                  existing.type = type;
                  existing.return = returnFiber;
                  if (__DEV__) {
                    existing._debugSource = element._source;
                    existing._debugOwner = element._owner;
                  }
                  return existing;
                }
              }
            }
          // We intentionally fallthrough here if enableBlocksAPI is not on.
          // eslint-disable-next-lined no-fallthrough
          default: {
            if (
              // 新的ReactElement与旧的current fiber 的key 与 type都相同
              child.elementType === element.type ||
              // Keep this check inline so it only runs on the false path:
              (__DEV__
                ? isCompatibleFamilyForHotReloading(child, element)
                : false)
            ) {
               // 添加标记
              deleteRemainingChildren(returnFiber, child.sibling);
              const existing = useFiber(child, element.props);
              existing.ref = coerceRef(returnFiber, child, element);
              existing.return = returnFiber; 
              if (__DEV__) {
                existing._debugSource = element._source;
                existing._debugOwner = element._owner;
              }
              return existing;
            }
            break;
          }
        }
        // 匹配不上,key相等,type不相等,移除旧的fiber以及后面的兄弟
        deleteRemainingChildren(returnFiber, child);
        break;
      } 


      else 



      {
        // 如果key不同,则标记Deletion,
        deleteChild(returnFiber, child);
      }
      // 遍历其兄弟
      child = child.sibling;
    }

    if (element.type === REACT_FRAGMENT_TYPE) {
      // 如果是fragment类型,创建fragment,并返回。
      const created = createFiberFromFragment(
        element.props.children,
        returnFiber.mode,
        lanes,
        element.key,
      );
      created.return = returnFiber;
      return created;
    } else {
      //如果不是fragment,创建element并返回fiber
      const created = createFiberFromElement(element, returnFiber.mode, lanes);
      created.ref = coerceRef(returnFiber, currentFirstChild, element);
      created.return = returnFiber;
      return created;
    }
  }

根据源码,reconcileSingleElement函数中会遍历当前父级fiber下面的所有子fiber,根据旧的fiber与新生成的ReactElement的keytype进行比较:

  • 如果旧的fiber子节点与新的子节点的keytype不一致,给当前的旧的fiber子节点添加上Deletion标记,继续遍历其兄弟节点。
  • 如果旧的fiber子节点与新的子节点的key是一致的,就会根据当前的节点类型去做匹配处理,通过deleteRemainingChildren给当前子节点以及后面的所有的兄弟节点添加上Deletion标记,并且通过useFiber复用该子节点和该子节点新的props
  • 如果旧的fiber子节点与新的子节点的类型匹配不上,则会直接给旧的fiber子节点打上Deletion标记,移除子节点以及后面的所有兄弟节点。
  • 如果旧的fiber树遍历完毕,但是发现还没有匹配完的节点,那么会通过createFiberFromFragmentcreateFiberFromElement创建新的fiber节点,并指向父级fiber

在这里插入图片描述

reconcileSingPortal

 function reconcileSinglePortal(
    returnFiber: Fiber,    currentFirstChild: Fiber | null,    portal: ReactPortal,    lanes: Lanes,  ): Fiber {
    const key = portal.key;
    let child = currentFirstChild;
    while (child !== null) {
      // TODO: If key === null and child.key === null, then this only applies to
      // the first item in the list.
      if (child.key === key) {
        if (
          child.tag === HostPortal &&
          child.stateNode.containerInfo === portal.containerInfo &&
          child.stateNode.implementation === portal.implementation
        ) {
          deleteRemainingChildren(returnFiber, child.sibling);
          const existing = useFiber(child, portal.children || []);
          existing.return = returnFiber;
          return existing;
        } else {
          deleteRemainingChildren(returnFiber, child);
          break;
        }
      } else {
        deleteChild(returnFiber, child);
      }
      child = child.sibling;
    }

    const created = createFiberFromPortal(portal, returnFiber.mode, lanes);
    created.return = returnFiber;
    return created;
  }

有了上面REACT_ELEMENT_TYPE的讲解,对于REACT_PORTAL_TYPE的源码就有一定的思路了,如果还不知道ReactPortal的作用

placeSingleChild

上述的不管是REACT_ELEMENT_TYPEREACT_PORTAL_TYPEREACT_LAZY_TYPE都是用了placeSingleChild包裹起来的,我们来看一看他做了什么事情。

  function placeSingleChild(newFiber: Fiber): Fiber {
    // This is simpler for the single child case. We only need to do a
    // placement for inserting new children.
    if (shouldTrackSideEffects && newFiber.alternate === null) {
      newFiber.flags = Placement;
    }
    return newFiber;
  }

那么这里我们就发现了这个shouldTrackSideEffects,还记得我们在前面讲的ChildReconciler函数的入参吗?他只是一个布尔。在挂载阶段shouldTrackSideEffects:false,直接是return newFiber。不必要的标记增加性能开销。而在更新阶段,就必须要做这样的操作。Placement为dom更新时的插入标记。

reconcileSingleTextNode

reconcileSingleTextNode的源码如下:

  function reconcileSingleTextNode(
    returnFiber: Fiber,    currentFirstChild: Fiber | null,    textContent: string,    lanes: Lanes,  ): Fiber {
    // There's no need to check for keys on text nodes since we don't have a
    // way to define them.
    //第一个子节点为文本类型
    if (currentFirstChild !== null && currentFirstChild.tag === HostText) {
      // We already have an existing node so let's just update it and delete
      // the rest.
      deleteRemainingChildren(returnFiber, currentFirstChild.sibling);
      const existing = useFiber(currentFirstChild, textContent);
      existing.return = returnFiber;
      return existing;
    }
    // The existing first child is not a text node so we need to create one
    // and delete the existing ones.
    //非文本类型打上标记,创建新的文本类型节点
    deleteRemainingChildren(returnFiber, currentFirstChild);
    const created = createFiberFromText(textContent, returnFiber.mode, lanes);
    created.return = returnFiber;//指向父级
    return created;
  }

  • 如果当前fiber的第一个子节点的类型为文本类型,那么其所有的兄弟节点添加Deletion标记,通过useFiber复用当前fiber的子节点和textContent,并指向父级fiber
  • 如果不为文本类型,那么给旧的节点添加Deletion标记,通过createFiberFromText创建新的文本类型节点,并指向父级fiber

在这里插入图片描述

reconcileChildrenArray

上面的情况为一对一或者多对一的情况,那么如果是一对多或者多对多的情况就要用reconcileChildrenArray来处理了。

  function reconcileChildrenArray(
    returnFiber: Fiber,    currentFirstChild: Fiber | null,    newChildren: Array<*>,    lanes: Lanes,  ): Fiber | null {
    // This algorithm can't optimize by searching from both ends since we
    // don't have backpointers on fibers. I'm trying to see how far we can get
    // with that model. If it ends up not being worth the tradeoffs, we can
    // add it later.

    // Even with a two ended optimization, we'd want to optimize for the case
    // where there are few changes and brute force the comparison instead of
    // going for the Map. It'd like to explore hitting that path first in
    // forward-only mode and only go for the Map once we notice that we need
    // lots of look ahead. This doesn't handle reversal as well as two ended
    // search but that's unusual. Besides, for the two ended optimization to
    // work on Iterables, we'd need to copy the whole set.

    // In this first iteration, we'll just live with hitting the bad case
    // (adding everything to a Map) in for every insert/move.

    // If you change this code, also update reconcileChildrenIterator() which
    // uses the same algorithm.

    // 验证key是否合法
    if (__DEV__) {
      // First, validate keys.
      let knownKeys = null;
      for (let i = 0; i < newChildren.length; i++) {
        const child = newChildren[i];
        knownKeys = warnOnInvalidKey(child, knownKeys, returnFiber);
      }
    }

    // 要返回的第一个子fiber节点
    let resultingFirstChild: Fiber | null = null;
    let previousNewFiber: Fiber | null = null;

    let oldFiber = currentFirstChild;
    let lastPlacedIndex = 0;
    let newIdx = 0;
    let nextOldFiber = null;
    // 处理更新情况
    // 根据 oldFiber 的 index 和 newChildren 的下标,找到要对比更新的 oldFiber
    for (; oldFiber !== null && newIdx < newChildren.length; newIdx++) {
      if (oldFiber.index > newIdx) {
        nextOldFiber = oldFiber;
        oldFiber = null;
      } else {
        nextOldFiber = oldFiber.sibling;
      }
      // 通过updateSlot来diff老的和新的子fiber节点,生成新的fiber
      const newFiber = updateSlot(
        returnFiber,
        oldFiber,
        newChildren[newIdx],
        lanes,
      );
      // 如果为null则说明不可复用,退出第一轮循环
      if (newFiber === null) {
        // TODO: This breaks on empty slots like null children. That's
        // unfortunate because it triggers the slow path all the time. We need
        // a better way to communicate whether this was a miss or null,
        // boolean, undefined, etc.
        if (oldFiber === null) {
          oldFiber = nextOldFiber;
        }
        break;
      }
      if (shouldTrackSideEffects) {
        if (oldFiber && newFiber.alternate === null) {
          // We matched the slot, but we didn't reuse the existing fiber, so we
          // need to delete the existing child.
          deleteChild(returnFiber, oldFiber);
        }
      }
      // 记录老的fiber的下标,并打上PlaceMent标记
      lastPlacedIndex = placeChild(newFiber, lastPlacedIndex, newIdx);
      if (previousNewFiber === null) {
        // TODO: Move out of the loop. This only happens for the first run.
        // 如果当前节点的上一个节点是null,则表示当前节点为第一个节点,要返回出去
        resultingFirstChild = newFiber;
      } else {
        // TODO: Defer siblings if we're not at the right index for this slot.
        // I.e. if we had null values before, then we want to defer this
        // for each null value. However, we also don't want to call updateSlot
        // with the previous one.
        // 如果不是则说明不是第一个节点,需要继续处理其兄弟节点
        previousNewFiber.sibling = newFiber;
      }
      previousNewFiber = newFiber;
      oldFiber = nextOldFiber;
    }

    if (newIdx === newChildren.length) {
      // We've reached the end of the new children. We can delete the rest.
      // 如果newChildren遍历完了,则需要删除后面的所有旧的fiber,打上Deletion标记
      deleteRemainingChildren(returnFiber, oldFiber);
      return resultingFirstChild;
    }

    if (oldFiber === null) {
      // If we don't have any more existing children we can choose a fast path
      // since the rest will all be insertions.
      // 如果旧的遍历完了,新的还有那么这都是新增的,通过createChild创建新的节点
      for (; newIdx < newChildren.length; newIdx++) {
        const newFiber = createChild(returnFiber, newChildren[newIdx], lanes);
        if (newFiber === null) {
          continue;
        }
        // 处理移动的情况,给移动的节点加上新增标记,插入到fiber链表树当中
        lastPlacedIndex = placeChild(newFiber, lastPlacedIndex, newIdx);
        if (previousNewFiber === null) {
          // TODO: Move out of the loop. This only happens for the first run.
          resultingFirstChild = newFiber;
        } else {
          previousNewFiber.sibling = newFiber;
        }
        previousNewFiber = newFiber;
      }
      return resultingFirstChild;
    }

    // Add all children to a key map for quick lookups.
    // 如果新的老的都没有遍历完毕,则需要处理成一个map,老的key作为key,新的value作为value
    const existingChildren = mapRemainingChildren(returnFiber, oldFiber);

    // Keep scanning and use the map to restore deleted items as moves.
    // 遍历剩下的newChildren
    for (; newIdx < newChildren.length; newIdx++) {
      // 找到mapRemainingChildren中key相等的fiber,复用fiber节点并更新props
      const newFiber = updateFromMap(
        existingChildren,
        returnFiber,
        newIdx,
        newChildren[newIdx],
        lanes,
      );
      if (newFiber !== null) {
        if (shouldTrackSideEffects) {
          if (newFiber.alternate !== null) {
            // The new fiber is a work in progress, but if there exists a
            // current, that means that we reused the fiber. We need to delete
            // it from the child list so that we don't add it to the deletion
            // list.
            // 如果当前的心得节点的指针为null,则需要删除老的节点
            existingChildren.delete(
              newFiber.key === null ? newIdx : newFiber.key,
            );
          }
        }
        // 处理移动dom情况,记录index并打上PlaceMent标记
        lastPlacedIndex = placeChild(newFiber, lastPlacedIndex, newIdx);
        // 将新创建的fiber插入到fiber链表树当中
        if (previousNewFiber === null) {
          resultingFirstChild = newFiber;
        } else {
          previousNewFiber.sibling = newFiber;
        }
        previousNewFiber = newFiber;
      }
    }

    if (shouldTrackSideEffects) {
      // Any existing children that weren't consumed above were deleted. We need
      // to add them to the deletion list.
      //删除掉剩余的fiber节点
      existingChildren.forEach(child => deleteChild(returnFiber, child));
    }

    return resultingFirstChild;
  }

既然是多对多的这样的一个更新场景,那么就会出现节点的增加、减少、移动等情况,因为大部分的实际场景中,节点更新的情况,往往比增加、减少多得多,所以React优先处理了更新的情况。对比的对象为旧的fiber和newChildren。

首先先对newChildren进行遍历,将当前的 oldFiber 与 当前 newIdx 下标的 newChild 通过 updateSlot 进行 diff。

updateSlot

  function updateSlot(
    returnFiber: Fiber,    oldFiber: Fiber | null,    newChild: any,    lanes: Lanes,  ): Fiber | null {
    // Update the fiber if the keys match, otherwise return null.

    const key = oldFiber !== null ? oldFiber.key : null;

    // 如果是纯文本
    if (typeof newChild === 'string' || typeof newChild === 'number') {
      // Text nodes don't have keys. If the previous node is implicitly keyed
      // we can continue to replace it without aborting even if it is not a text
      // node.
      if (key !== null) {
        return null;
      }
      return updateTextNode(returnFiber, oldFiber, '' + newChild, lanes);
    }
    // 如果是对象
    if (typeof newChild === 'object' && newChild !== null) {
      switch (newChild.$$typeof) {
        case REACT_ELEMENT_TYPE: {
          if (newChild.key === key) {
            if (newChild.type === REACT_FRAGMENT_TYPE) {
              return updateFragment(
                returnFiber,
                oldFiber,
                newChild.props.children,
                lanes,
                key,
              );
            }
            return updateElement(returnFiber, oldFiber, newChild, lanes);
          } else {
            return null;
          }
        }
        case REACT_PORTAL_TYPE: {
          if (newChild.key === key) {
            return updatePortal(returnFiber, oldFiber, newChild, lanes);
          } else {
            return null;
          }
        }
        case REACT_LAZY_TYPE: {
          if (enableLazyElements) {
            const payload = newChild._payload;
            const init = newChild._init;
            return updateSlot(returnFiber, oldFiber, init(payload), lanes);
          }
        }
      }
      // 如果是数组或者可迭代的
      if (isArray(newChild) || getIteratorFn(newChild)) {
        if (key !== null) {
          return null;
        }

        return updateFragment(returnFiber, oldFiber, newChild, lanes, null);
      }

      throwOnInvalidObjectType(returnFiber, newChild);
    }

    if (__DEV__) {
      if (typeof newChild === 'function') {
        warnOnFunctionType(returnFiber);
      }
    }

    return null;
  }

可见updateSlot函数处理与上面的单节点处理类似:

  • oldFibernewChildren[newIdx]keytype相同,则说明是可以复用的,根据oldFibernewChildprops生成新的fiber,通过 placeChild 给新生成的fiber打上 Placement 副作用标记,同时新 fiber 与之前遍历生成的新 fiber 构建链表树关系。然后继续执行遍历,对下一个oldFiber和下一个newIdx下标的newFiber继续执行diff
  • oldFibernewChildren[newIdx]keytype不相同,说明不可复用,返回null,直接跳出遍历。

在这里插入图片描述

  • 第一轮遍历结束后,可能会执行以下几种情况:

    • newChildren遍历完了,那剩下的oldFiber都是待删除的,通过 deleteRemainingChildren 对剩下的oldFiber打上Deletion副作用标记。
    • oldFiber遍历完了,那剩下的newChildren都是需要新增的,遍历剩下的newChildren,通过 createChild 创建新的fiberplaceChild 给新生成的fiber打上 Placement 副作用标记并添加到fiber链表树中。
    • oldFibernewChildren都未遍历完,通过 mapRemainingChildren 创建一个以剩下的 oldFiberkeykey``oldFibervaluemap。然后对剩下的newChildren进行遍历,通过 updateFromMapmap中寻找具有相同key创建新的fiber(若找到则基于 oldFiber 和 newChild 的 props创建,否则直接基于 newChild 创建),则从map中删除当前的key,然后placeChild 给新生成的 fiber打上 Placement 副作用标记并添加到fiber链表树中。遍历完之后则existingChildren还剩下 oldFiber的话,则都是待删除的 fiber,deleteChild 对其打上 Deletion 副作用标记。

updateFromMap

  function updateFromMap(
    existingChildren: Map<string | number, Fiber>,    returnFiber: Fiber,    newIdx: number,    newChild: any,    lanes: Lanes,  ): Fiber | null {
    if (typeof newChild === 'string' || typeof newChild === 'number') {
      // Text nodes don't have keys, so we neither have to check the old nor
      // new node for the key. If both are text nodes, they match.
      const matchedFiber = existingChildren.get(newIdx) || null;
      return updateTextNode(returnFiber, matchedFiber, '' + newChild, lanes);
    }

    if (typeof newChild === 'object' && newChild !== null) {
      switch (newChild.$$typeof) {
        case REACT_ELEMENT_TYPE: {
          const matchedFiber =
            existingChildren.get(
              newChild.key === null ? newIdx : newChild.key,
            ) || null;
          if (newChild.type === REACT_FRAGMENT_TYPE) {
            return updateFragment(
              returnFiber,
              matchedFiber,
              newChild.props.children,
              lanes,
              newChild.key,
            );
          }
          return updateElement(returnFiber, matchedFiber, newChild, lanes);
        }
        case REACT_PORTAL_TYPE: {
          const matchedFiber =
            existingChildren.get(
              newChild.key === null ? newIdx : newChild.key,
            ) || null;
          return updatePortal(returnFiber, matchedFiber, newChild, lanes);
        }
        case REACT_LAZY_TYPE:
          if (enableLazyElements) {
            const payload = newChild._payload;
            const init = newChild._init;
            return updateFromMap(
              existingChildren,
              returnFiber,
              newIdx,
              init(payload),
              lanes,
            );
          }
      }

      if (isArray(newChild) || getIteratorFn(newChild)) {
        const matchedFiber = existingChildren.get(newIdx) || null;
        return updateFragment(returnFiber, matchedFiber, newChild, lanes, null);
      }

      throwOnInvalidObjectType(returnFiber, newChild);
    }

    if (__DEV__) {
      if (typeof newChild === 'function') {
        warnOnFunctionType(returnFiber);
      }
    }

    return null;
  }

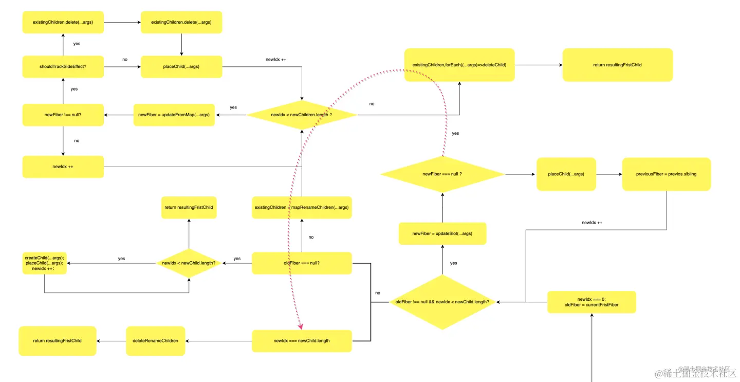
updateFromMap与上面的函数逻辑类似,不再复述,reconcileChildrenArray的流程如下。

在这里插入图片描述

React的diff策略

  • 传统的diff算法的时间复杂度为O(n³),是因为这种算法是以一棵树的一个节点对比另一棵树的所有节点的,这里为O(n²),之后还需要再处理一次新生成的dom树,故而O(n³)是这么算出来的。
  • 现代的diff算法的时间复杂度为O(n),他是怎么算出来的呢?原来它采用的是,深度优先同层比较。就拿现在的MVVM框架来说吧,借助了vdom这样的一个概念,同层比较在于比较同一层的节点元素,不会出现不同层之间比较的情况。

在这里插入图片描述

上图为普通的两棵树,用来阐述什么叫同层级比较。

  • react中的diff策略,则表现为tree diffcomponent diffelement diff

    • tree diff: 如果把上图的dom树当做是current FiberworkInProgress Fiber,那么从左到右的操作将会是
    1. C节点下面删除G节点。
    2. A节点下面创建W节点。
    3. E节点下面删除J节点。
    4. F下面创建J节点。
    • component diff:组件之间的比较,只会比较他们的类型,如果上图左边的B节点的类型为div,右边的B节点类型为p,那么表示此节点不可复用,则进行的操作如下
    1. C节点下面删除G节点。
    2. A节点下面创建W节点。
    3. root下面创建B节点。
    4. B节点下面创建E节点。
    5. E节点下面创建I节点。
    6. E节点下面删除J节点。
    7. B几点下面创建F节点。
    8. F节点下面创建J节点。
    9. 删除老的B节点。
    • element diff:元素之间的比较分为移动删除新增,如果是下面的这样的例子,他将会进行这些操作。
    1. 删除A节点。
    2. 移动E节点到C节点之后。
    3. 创建J节点插入到D节点之后。
    4. 删除F节点。

在这里插入图片描述

总结

这一章讲述了,reactdiff过程,也学习了reactdiff策略,经过上述的处理之后就会走到completeUnitWork,在这个过程中我们会根据新生成的fiber树去创建dom元素,根据其上的副作用flagseffectLists链表去做副作用的处理,在commit阶段的commitMutationEffects函数中进行真实dom的插入处理,下一章将讲述真实dom的生成