Vue.js -- 生命周期函数(钩子)

85 阅读2分钟

持续创作,加速成长!这是我参与「掘金日新计划 · 10 月更文挑战」的第11天,点击查看活动详情

Vue生命周期

Vue 实例从开始创建、初始化数据、编译模板、挂载DOM、更新渲染、卸载等一系列的过程,我们称这是 Vue 的生命周期。

Vue生命周期的作用

Vue 所有功能实现都是围绕生命周期进行;

在不同阶段调用对应的钩子,实现组件数据管理和DOM渲染;

生命周期函数(钩子)

生命周期函数是指在某一时刻自动执行的函数。

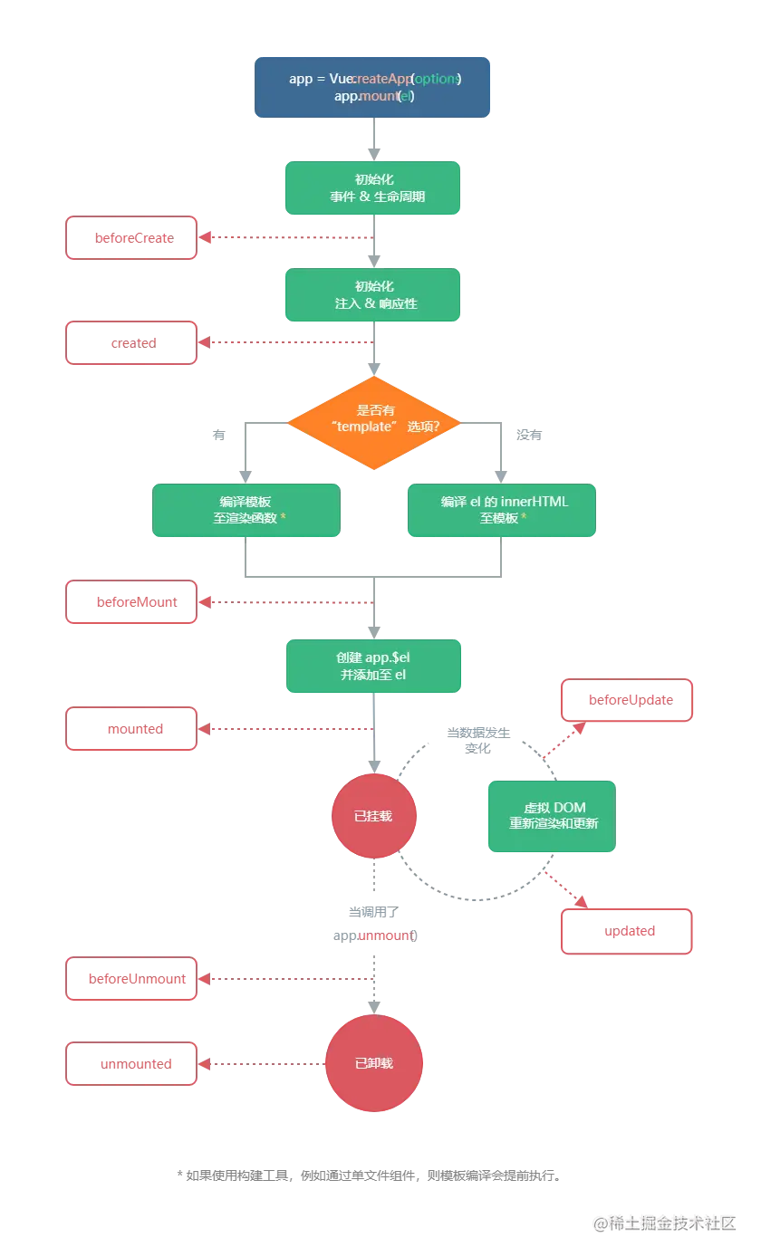
Vue生命周期图示

在这里插入图片描述

从图中可以看出,Vue的生命周期包括初始化、挂载、更新和销毁四个阶段,八个生命周期。

Vue各生命周期函数的描述

Vue生命周期函数描述
beforeCreate()在实例生成之前,立即执行的函数
created()在实例生成之后,自动执行的函数
beforeMount()在组件挂载到页面之前,立即执行的函数
mounted()在组件挂载到页面之后,自动执行的函数
beforeUpdate()当数据更新时,立即执行的函数
updated()当数据更新页面重新渲染后,自动执行的函数
beforeUnmount()当vue应用销毁时,立即执行的函数
unmounted()当vue应用销毁时且DOM完全销毁之后,自动执行的函数

代码演示

<!DOCTYPE html>
<html lang="en">
<head>
    <title>vue生命周期函数</title>
    <script src="https://unpkg.com/vue@next"></script>
</head>
<body>
    <div id="root"></div>
    <script>
        const app = Vue.createApp({
            data(){
                return {
                    content: 'Hello Vue.js!'
                }
            },
            beforeCreate(){
                console.log(document.getElementById('root').innerHTML, 'beforeCreate');
            },created(){
                console.log(document.getElementById('root').innerHTML, 'created');
            },beforeMount(){
                console.log(document.getElementById('root').innerHTML, 'beforeMount');
            },mounted(){
                console.log(document.getElementById('root').innerHTML, 'mounted');
            },beforeUpdate(){
                console.log(document.getElementById('root').innerHTML, 'beforeUpdate');
            },updated(){
                console.log(document.getElementById('root').innerHTML, 'updated');
            },beforeUnmount(){
                console.log(document.getElementById('root').innerHTML, 'beforeUnmount');
            },unmounted(){
                console.log(document.getElementById('root').innerHTML, 'unmounted');
            },
            template:'<div>{{content}}</div>'
        })
        const vm = app.mount('#root');
    </script>
</body>
</html>

页面效果

打开浏览器,控制台成功输出:Hello Vue.js!

第一次页面加载会触发beforeCreate() ,created() ,beforeMount() ,mounted() 四个钩子,并只有mounted()输出DOM,结果符合预期。

在这里插入图片描述 更新数据触发beforeUpdate(),updated(),控制台输出符合预期,页面内容更新为hello。

在这里插入图片描述 销毁应用触发beforeUnmount(),unmounted(),控制台输出符合预期,页面内容更新为空。

在这里插入图片描述

总结

  • 第一次页面加载会触发beforeCreate() ,created() ,beforeMount() ,mounted()
  • 更新数据触发beforeUpdate(),updated()
  • 销毁应用触发beforeUnmount(),unmounted()

结语

本小节到此结束,谢谢大家的观看!

如有问题欢迎各位指正