深入浅出Android底层(九)-Android系统启动过程--初探Context

156 阅读9分钟

持续创作,加速成长!这是我参与「掘金日新计划 · 10 月更文挑战」的第14天,点击查看活动详情

前言

上一篇文章我们分析了AMS的创建时看到了一个关键的系统类被创建了SystemContext,作为一名合格的安卓开发,相信你在开发的过程中已经大量的接触使用过Context,毫不夸张地说,安卓页面任何空间的初始化的传入这个神秘的Context,那么这个Context到底承担怎样的角色,一个APP内到底有几个Context,今天我们就来揭开它的神秘面纱(ps:本来准备连续更文的,节后需求实在是太忙了,肝了一个多星期才有空更文章,连续更文挑战怕是没有希望了==)

一、Context概述

回想一下我们的开发场景,Activity通过渲染layout文件生成子布局的控件,我们需要获取的图片资源、文本资源、动画资源等等,都需要持有Activity这个Context,而拥有了Context之后,我们还可以区启动服务.

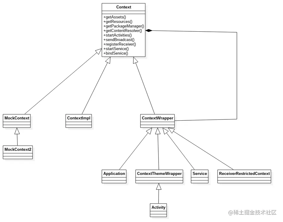
Context是一个抽象基类,翻译过来是上下文,也可以理解为环境,是提供一些程序的运行基础信息

1.1 Context类

Context下有两个子类

ContextWrapper是上下文功能的封装类

ContextImpl则是上下文功能的实现类.

ContextWrapper下又有三个直接的子类

  • 1、ContextThemeWrapper
  • 2、Service
  • 3、Application

image.png

二、Context源码

2.1 Context

/frameworks/base/core/java/android/content/Context.java


public abstract class Context {


    public abstract AssetManager getAssets();

   
    public abstract Resources getResources();

   
    public abstract PackageManager getPackageManager();

   
    public abstract ContentResolver getContentResolver();

  
    public abstract Looper getMainLooper();
 
    public final String getString(@StringRes int resId) {
        return getResources().getString(resId);
    }

    
    public final String getString(@StringRes int resId, Object... formatArgs) {
        return getResources().getString(resId, formatArgs);
    }
    
    public final int getColor(@ColorRes int id) {
        return getResources().getColor(id, getTheme());
    }
   
    public final Drawable getDrawable(@DrawableRes int id) {
        return getResources().getDrawable(id, getTheme());
    }
    ...

可以看到,很多获取系统资源,例如获取字符串,获取图像等系统方法等其实都是抽象方法,那么方法具体的实现到底在哪儿呢?

2.2 ContextWrapper

/frameworks/base/core/java/android/content/ContextWrapper.java

public class ContextWrapper extends Context {
    Context mBase;

    public ContextWrapper(Context base) {
        mBase = base;
    }

   
    protected void attachBaseContext(Context base) {
        if (mBase != null) {
            throw new IllegalStateException("Base context already set");
        }
        mBase = base;
    }

    
    public Context getBaseContext() {
        return mBase;
    }

    @Override
    public AssetManager getAssets() {
        return mBase.getAssets();
    }
    ...

这里简单看一下getAssets()方法的具体实现,可以看到ContextWrapper作为Context的子类,并没有真正的实现这些调用方法,而是声明了一个Context的mBase对象,在Context中的一些抽象方法都是通过调用mBase类去实现的.

那么这个mBase究竟是如何如何实现的呢?

2.3 ContextImpl

/frameworks/base/core/java/android/app/ContextImpl.java

class ContextImpl extends Context {
    private final static String TAG = "ContextImpl";
    private final static boolean DEBUG = false;

    
    private static ArrayMap<String, ArrayMap<File, SharedPreferencesImpl>> sSharedPrefsCache;

   
    private ArrayMap<String, File> mSharedPrefsPaths;

    final ActivityThread mMainThread;
    final LoadedApk mPackageInfo;
    

    @Override
    public AssetManager getAssets() {
        return getResources().getAssets();
    }

    @Override
    public Resources getResources() {
        return mResources;
    }

    @Override
    public PackageManager getPackageManager() {
        if (mPackageManager != null) {
            return mPackageManager;
        }

        IPackageManager pm = ActivityThread.getPackageManager();
        if (pm != null) {
            // Doesn't matter if we make more than one instance.
            return (mPackageManager = new ApplicationPackageManager(this, pm));
        }

        return null;
    }
    
    
    final void setOuterContext(Context context) {
        mOuterContext = context;
    }

    final Context getOuterContext() {
        return mOuterContext;
    }
    
    
    @Override
    public Resources.Theme getTheme() {
        if (mTheme != null) {
            return mTheme;
        }

        mThemeResource = Resources.selectDefaultTheme(mThemeResource,
                getOuterContext().getApplicationInfo().targetSdkVersion);
        initializeTheme();

        return mTheme;
    }



1、可以看到getAssets(),getResources(),getPackageManager()这些系统方法都已经得到了具体的实现,我们这里可以初步推断ContextWrapper中的mBase指向的也是ContextImpl实例对象.

2、另外我们也注意到ContextImpl中通过setOuterContext方法设置了一个OuterContext,部分系统调用方法是通过outerContext实现的

三、ActivityThread

我们知道ActivityThread是Android的主线程,我们先来看下ActivityThread的main函数

3.1 main函数

    public static void main(String[] args) {
        ...
        //这里调用了attach方法

        ActivityThread thread = new ActivityThread();
        thread.attach(false);

       ...
    }
    private void attach(boolean system) {
        sCurrentActivityThread = this;
        mSystemThread = system;
        if (!system) {
            ViewRootImpl.addFirstDrawHandler(new Runnable() {
                @Override
                public void run() {
                    ensureJitEnabled();
                }
            });
            android.ddm.DdmHandleAppName.setAppName("<pre-initialized>",
                                                    UserHandle.myUserId());
            RuntimeInit.setApplicationObject(mAppThread.asBinder());
            final IActivityManager mgr = ActivityManagerNative.getDefault();
            try {
                mgr.attachApplication(mAppThread);
            } catch (RemoteException ex) {
                throw ex.rethrowFromSystemServer();
            }
            // Watch for getting close to heap limit.
            BinderInternal.addGcWatcher(new Runnable() {
                @Override public void run() {
                    if (!mSomeActivitiesChanged) {
                        return;
                    }
                    Runtime runtime = Runtime.getRuntime();
                    long dalvikMax = runtime.maxMemory();
                    long dalvikUsed = runtime.totalMemory() - runtime.freeMemory();
                    if (dalvikUsed > ((3*dalvikMax)/4)) {
                        if (DEBUG_MEMORY_TRIM) Slog.d(TAG, "Dalvik max=" + (dalvikMax/1024)
                                + " total=" + (runtime.totalMemory()/1024)
                                + " used=" + (dalvikUsed/1024));
                        mSomeActivitiesChanged = false;
                        try {
                            mgr.releaseSomeActivities(mAppThread);
                        } catch (RemoteException e) {
                            throw e.rethrowFromSystemServer();
                        }
                    }
                }
            });
        }...

从上面的main函数可知,我们在attach会传入false

frameworks/base/core/java/android/app/ActivityManagerNative.java


    static public IActivityManager getDefault() {
        return gDefault.get();
    }
    
    private static final Singleton<IActivityManager> gDefault = new Singleton<IActivityManager>() {
        protected IActivityManager create() {
            IBinder b = ServiceManager.getService("activity");
            if (false) {
                Log.v("ActivityManager", "default service binder = " + b);
            }
            IActivityManager am = asInterface(b);
            if (false) {
                Log.v("ActivityManager", "default service = " + am);
            }
            return am;
        }
    };

之后调用了mgr.attachApplication(mAppThread, startSeq);

3.2 attachApplication

其实这里是进程间binder通信机制调用ams的代理,实际是调用了AMS的attachApplication方法

    @Override
    public final void attachApplication(IApplicationThread thread) {
        synchronized (this) {
            int callingPid = Binder.getCallingPid();
            final long origId = Binder.clearCallingIdentity();
            attachApplicationLocked(thread, callingPid);
            Binder.restoreCallingIdentity(origId);
        }
    }
   private final boolean attachApplicationLocked(IApplicationThread thread,
            int pid) {

        ...
            thread.bindApplication(processName, appInfo, providers, app.instrumentationClass,
                    profilerInfo, app.instrumentationArguments, app.instrumentationWatcher,
                    app.instrumentationUiAutomationConnection, testMode,
                    mBinderTransactionTrackingEnabled, enableTrackAllocation,
                    isRestrictedBackupMode || !normalMode, app.persistent,
                    new Configuration(mConfiguration), app.compat,
                    getCommonServicesLocked(app.isolated),
                                   mCoreSettingsObserver.getCoreSettingsLocked());
            checkTime(startTime, "attachApplicationLocked: immediately after bindApplication");
            updateLruProcessLocked(app, false, null);
            checkTime(startTime, "attachApplicationLocked: after updateLruProcessLocked");
            app.lastRequestedGc = app.lastLowMemory = SystemClock.uptimeMillis();
        ...

接下来我们来看下ContextImpl具体是在哪里实例化的

3.3 ContextImpl-mSystemContext

public final class ActivityThread {
    
    //这里定义了一个ContextImpl对象
    private ContextImpl mSystemContext;


    public ContextImpl getSystemContext() {
        synchronized (this) {
            if (mSystemContext == null) {
                mSystemContext = ContextImpl.createSystemContext(this);
            }
            return mSystemContext;
        }
    }


   private void attach(boolean system) {
   //在attach方法里调用了getSystemContext()方法
        sCurrentActivityThread = this;
        ...
            try {
                mInstrumentation = new Instrumentation();
                ContextImpl context = ContextImpl.createAppContext(
                        this, getSystemContext().mPackageInfo);
                mInitialApplication = context.mPackageInfo.makeApplication(true, null);
                mInitialApplication.onCreate();
            } catch (Exception e) {
                throw new RuntimeException(
                        "Unable to instantiate Application():" + e.toString(), e);
            }
        }

     ...


3.4 getPackageInfo



   private void handleBindApplication(AppBindData data) {
         ...
         //调用了getPackageInfoNoCheck

        data.info = getPackageInfoNoCheck(data.appInfo, data.compatInfo);
        ...

}
    public final LoadedApk getPackageInfoNoCheck(ApplicationInfo ai,
            CompatibilityInfo compatInfo) {
        //实际调用了getPackageInfo
        return getPackageInfo(ai, compatInfo, null, false, true, false);
    }


    //这里会实例化LoadedApk
    private LoadedApk getPackageInfo(ApplicationInfo aInfo, CompatibilityInfo compatInfo,
            ClassLoader baseLoader, boolean securityViolation, boolean includeCode,
            boolean registerPackage) {
        final boolean differentUser = (UserHandle.myUserId() != UserHandle.getUserId(aInfo.uid));
        synchronized (mResourcesManager) {
            WeakReference<LoadedApk> ref;
            if (differentUser) {
                // Caching not supported across users
                ref = null;
            } else if (includeCode) {
                ref = mPackages.get(aInfo.packageName);
            } else {
                ref = mResourcePackages.get(aInfo.packageName);
            }

            LoadedApk packageInfo = ref != null ? ref.get() : null;
            if (packageInfo == null || (packageInfo.mResources != null
                    && !packageInfo.mResources.getAssets().isUpToDate())) {
                if (localLOGV) Slog.v(TAG, (includeCode ? "Loading code package "
                        : "Loading resource-only package ") + aInfo.packageName
                        + " (in " + (mBoundApplication != null
                                ? mBoundApplication.processName : null)
                        + ")");
                packageInfo =
                    new LoadedApk(this, aInfo, compatInfo, baseLoader,
                            securityViolation, includeCode &&
                            (aInfo.flags&ApplicationInfo.FLAG_HAS_CODE) != 0, registerPackage);

                if (mSystemThread && "android".equals(aInfo.packageName)) {
                    packageInfo.installSystemApplicationInfo(aInfo,
                            getSystemContext().mPackageInfo.getClassLoader());
                }

                if (differentUser) {
                    // Caching not supported across users
                } else if (includeCode) {
                    mPackages.put(aInfo.packageName,
                            new WeakReference<LoadedApk>(packageInfo));
                } else {
                    mResourcePackages.put(aInfo.packageName,
                            new WeakReference<LoadedApk>(packageInfo));
                }
            }
            return packageInfo;
        }
    }

四、Activity

4.1 attach

public class Activity extends ContextThemeWrapper
        implements LayoutInflater.Factory2,
        Window.Callback, KeyEvent.Callback,
        OnCreateContextMenuListener, ComponentCallbacks2,
        Window.OnWindowDismissedCallback, WindowControllerCallback {
        
        ...
        
        //这里有一个attach方法
    final void attach(Context context, ActivityThread aThread,
            Instrumentation instr, IBinder token, int ident,
            Application application, Intent intent, ActivityInfo info,
            CharSequence title, Activity parent, String id,
            NonConfigurationInstances lastNonConfigurationInstances,
            Configuration config, String referrer, IVoiceInteractor voiceInteractor,
            Window window) {
        //重点:调用了attachBaseContext
        attachBaseContext(context);

        mFragments.attachHost(null /*parent*/);

        mWindow = new PhoneWindow(this, window);
        mWindow.setWindowControllerCallback(this);
        mWindow.setCallback(this);
        mWindow.setOnWindowDismissedCallback(this);
        mWindow.getLayoutInflater().setPrivateFactory(this);
        if (info.softInputMode != WindowManager.LayoutParams.SOFT_INPUT_STATE_UNSPECIFIED) {
            mWindow.setSoftInputMode(info.softInputMode);
        }
        if (info.uiOptions != 0) {
            mWindow.setUiOptions(info.uiOptions);
        }
        mUiThread = Thread.currentThread();

        mMainThread = aThread;
        mInstrumentation = instr;
        mToken = token;
        mIdent = ident;
        mApplication = application;
        mIntent = intent;
        mReferrer = referrer;
        mComponent = intent.getComponent();
        mActivityInfo = info;
        mTitle = title;
        mParent = parent;
        mEmbeddedID = id;
        mLastNonConfigurationInstances = lastNonConfigurationInstances;
        if (voiceInteractor != null) {
            if (lastNonConfigurationInstances != null) {
                mVoiceInteractor = lastNonConfigurationInstances.voiceInteractor;
            } else {
                mVoiceInteractor = new VoiceInteractor(voiceInteractor, this, this,
                        Looper.myLooper());
            }
        }

        mWindow.setWindowManager(
                (WindowManager)context.getSystemService(Context.WINDOW_SERVICE),
                mToken, mComponent.flattenToString(),
                (info.flags & ActivityInfo.FLAG_HARDWARE_ACCELERATED) != 0);
        if (mParent != null) {
            mWindow.setContainer(mParent.getWindow());
        }
        mWindowManager = mWindow.getWindowManager();
        mCurrentConfig = config;
    }
    ...

}

可以看到Activity作为ContextWrapper的子类在attach方法里调用了attachBaseContext传入了mBase对象,那么这个attch方法是何时调用的呢

4.2 performLaunchActivity

    private Activity performLaunchActivity(ActivityClientRecord r, Intent customIntent) {
        ...

        Activity activity = null;
        //获取Android程序的ClassLoader 
        try {
            java.lang.ClassLoader cl = r.packageInfo.getClassLoader();
            //通过反射创建activity,此时Context mBase还没有被赋值
            activity = mInstrumentation.newActivity(
                    cl, component.getClassName(), r.intent);
            StrictMode.incrementExpectedActivityCount(activity.getClass());
            r.intent.setExtrasClassLoader(cl);
            r.intent.prepareToEnterProcess();
            if (r.state != null) {
                r.state.setClassLoader(cl);
            }
        } catch (Exception e) {
            if (!mInstrumentation.onException(activity, e)) {
                throw new RuntimeException(
                    "Unable to instantiate activity " + component
                    + ": " + e.toString(), e);
            }
        }

        try {
        //生成程序全局的Application对象,如果存在直接返回,如果不存在则生成
            Application app = r.packageInfo.makeApplication(false, mInstrumentation);

            ...

            if (activity != null) {
                //创建给Activity使用的ContextImpl
                Context appContext = createBaseContextForActivity(r, activity);
                CharSequence title = r.activityInfo.loadLabel(appContext.getPackageManager());
                Configuration config = new Configuration(mCompatConfiguration);
                if (r.overrideConfig != null) {
                    config.updateFrom(r.overrideConfig);
                }
                if (DEBUG_CONFIGURATION) Slog.v(TAG, "Launching activity "
                        + r.activityInfo.name + " with config " + config);
                Window window = null;
                if (r.mPendingRemoveWindow != null && r.mPreserveWindow) {
                    window = r.mPendingRemoveWindow;
                    r.mPendingRemoveWindow = null;
                    r.mPendingRemoveWindowManager = null;
                }
                //通过activity的attach方法把生成的appContext赋值给Activity
                activity.attach(appContext, this, getInstrumentation(), r.token,
                        r.ident, app, r.intent, r.activityInfo, title, r.parent,
                        r.embeddedID, r.lastNonConfigurationInstances, config,
                        r.referrer, r.voiceInteractor, window);

                if (customIntent != null) {
                    activity.mIntent = customIntent;
                }
                r.lastNonConfigurationInstances = null;
                activity.mStartedActivity = false;
                int theme = r.activityInfo.getThemeResource();
                if (theme != 0) {
                    activity.setTheme(theme);
                }

                activity.mCalled = false;
                if (r.isPersistable()) {
                    mInstrumentation.callActivityOnCreate(activity, r.state, r.persistentState);
                } else {
                    mInstrumentation.callActivityOnCreate(activity, r.state);
                }
                if (!activity.mCalled) {
                    throw new SuperNotCalledException(
                        "Activity " + r.intent.getComponent().toShortString() +
                        " did not call through to super.onCreate()");
                }
                r.activity = activity;
                r.stopped = true;
                if (!r.activity.mFinished) {
                    activity.performStart();
                    r.stopped = false;
                }
                if (!r.activity.mFinished) {
                    if (r.isPersistable()) {
                        if (r.state != null || r.persistentState != null) {
                            mInstrumentation.callActivityOnRestoreInstanceState(activity, r.state,
                                    r.persistentState);
                        }
                    } else if (r.state != null) {
                        mInstrumentation.callActivityOnRestoreInstanceState(activity, r.state);
                    }
                }
                if (!r.activity.mFinished) {
                    activity.mCalled = false;
                    if (r.isPersistable()) {
                        mInstrumentation.callActivityOnPostCreate(activity, r.state,
                                r.persistentState);
                    } else {
                        mInstrumentation.callActivityOnPostCreate(activity, r.state);
                    }
                    if (!activity.mCalled) {
                        throw new SuperNotCalledException(
                            "Activity " + r.intent.getComponent().toShortString() +
                            " did not call through to super.onPostCreate()");
                    }
                }
            }
            r.paused = true;
            //把ActivityClientRecord存储到ArrayMap中.在handleResumeActivity中通过token获取
mActivities中的ActivityClientRecord

            mActivities.put(r.token, r);

        } catch (SuperNotCalledException e) {
            throw e;

        } catch (Exception e) {
            if (!mInstrumentation.onException(activity, e)) {
                throw new RuntimeException(
                    "Unable to start activity " + component
                    + ": " + e.toString(), e);
            }
        }

        return activity;
    }

可以看到这里调用了createBaseContextForActivity方法生成了ContextImpl

4.3 createBaseContextForActivity

    private Context createBaseContextForActivity(ActivityClientRecord r, final Activity activity) {
        int displayId = Display.DEFAULT_DISPLAY;
        try {
            displayId = ActivityManagerNative.getDefault().getActivityDisplayId(r.token);
        } catch (RemoteException e) {
            throw e.rethrowFromSystemServer();
        }
        
        //通过ContextImpl createActivityContext生成ContextImpl
        ContextImpl appContext = ContextImpl.createActivityContext(
                this, r.packageInfo, r.token, displayId, r.overrideConfig);
        
        //给ContextImpl设置了OuterContext,OuterContext就是Activity本身
        appContext.setOuterContext(activity);
        Context baseContext = appContext;

        final DisplayManagerGlobal dm = DisplayManagerGlobal.getInstance();
        // For debugging purposes, if the activity's package name contains the value of
        // the "debug.use-second-display" system property as a substring, then show
        // its content on a secondary display if there is one.
        String pkgName = SystemProperties.get("debug.second-display.pkg");
        if (pkgName != null && !pkgName.isEmpty()
                && r.packageInfo.mPackageName.contains(pkgName)) {
            for (int id : dm.getDisplayIds()) {
                if (id != Display.DEFAULT_DISPLAY) {
                    Display display =
                            dm.getCompatibleDisplay(id, appContext.getDisplayAdjustments(id));
                    baseContext = appContext.createDisplayContext(display);
                    break;
                }
            }
        }
        return baseContext;
    }

4.4 总结

通过上面的代码分析我们知道Activity是继承ContextWrapper的,那么在Activity中的mBase通过createBaseContextForActivity去实际生成了,上面又调用了setOuterContex()方法,所以Activity中mBase的outerContext是Activity本身.

五、Application

frameworks/base/core/java/android/app/Application.java

public class Application extends ContextWrapper implements ComponentCallbacks2 {


    // ------------------ Internal API ------------------

    /**
     * @hide
     */
    /* package */ final void attach(Context context) {
        attachBaseContext(context);
        mLoadedApk = ContextImpl.getImpl(context).mPackageInfo;
    }

在application的attach方法里调用了attachBaseContext()方法传入了mBase对象.

5.1 Application的创建

此时我们回到上面的attachApplication方法中 在后面的方法中执行了bindApplication方法

        public final void bindApplication(String processName, ApplicationInfo appInfo,
                List<ProviderInfo> providers, ComponentName instrumentationName,
                ProfilerInfo profilerInfo, Bundle instrumentationArgs,
                IInstrumentationWatcher instrumentationWatcher,
                IUiAutomationConnection instrumentationUiConnection, int debugMode,
                boolean enableBinderTracking, boolean trackAllocation,
                boolean isRestrictedBackupMode, boolean persistent, Configuration config,
                CompatibilityInfo compatInfo, Map<String, IBinder> services, Bundle coreSettings) {

            if (services != null) {
                // Setup the service cache in the ServiceManager
                ServiceManager.initServiceCache(services);
            }

            setCoreSettings(coreSettings);

            AppBindData data = new AppBindData();
            data.processName = processName;
            data.appInfo = appInfo;
            data.providers = providers;
            data.instrumentationName = instrumentationName;
            data.instrumentationArgs = instrumentationArgs;
            data.instrumentationWatcher = instrumentationWatcher;
            data.instrumentationUiAutomationConnection = instrumentationUiConnection;
            data.debugMode = debugMode;
            data.enableBinderTracking = enableBinderTracking;
            data.trackAllocation = trackAllocation;
            data.restrictedBackupMode = isRestrictedBackupMode;
            data.persistent = persistent;
            data.config = config;
            data.compatInfo = compatInfo;
            data.initProfilerInfo = profilerInfo;
            sendMessage(H.BIND_APPLICATION, data);
        }

这一步其实还是在binder通信,之后通过handler发送了BIND_APPLICATION

5.2 handleBindApplication

                case BIND_APPLICATION:
                    Trace.traceBegin(Trace.TRACE_TAG_ACTIVITY_MANAGER, "bindApplication");
                    AppBindData data = (AppBindData)msg.obj;
                    handleBindApplication(data);
                    Trace.traceEnd(Trace.TRACE_TAG_ACTIVITY_MANAGER);
    private void handleBindApplication(AppBindData data) {
        ...
        
 try {
                mInstrumentation = new Instrumentation();
                ContextImpl context = ContextImpl.createAppContext(
                        this, getSystemContext().mPackageInfo);
                mInitialApplication = context.mPackageInfo.makeApplication(true, null);
                mInitialApplication.onCreate();
            } catch (Exception e) {
                throw new RuntimeException(
                        "Unable to instantiate Application():" + e.toString(), e);
            }

}

这里调用了context.mPackageInfo.makeApplication(true, null);

5.3 makeApplication

    public Application makeApplication(boolean forceDefaultAppClass,
            Instrumentation instrumentation) {
        if (mApplication != null) {
            return mApplication;
        }

        Trace.traceBegin(Trace.TRACE_TAG_ACTIVITY_MANAGER, "makeApplication");

        Application app = null;

        String appClass = mApplicationInfo.className;
        if (forceDefaultAppClass || (appClass == null)) {
            appClass = "android.app.Application";
        }

        try {
            java.lang.ClassLoader cl = getClassLoader();
            if (!mPackageName.equals("android")) {
                Trace.traceBegin(Trace.TRACE_TAG_ACTIVITY_MANAGER,
                        "initializeJavaContextClassLoader");
                initializeJavaContextClassLoader();
                Trace.traceEnd(Trace.TRACE_TAG_ACTIVITY_MANAGER);
            }
            ContextImpl appContext = ContextImpl.createAppContext(mActivityThread, this);
            app = mActivityThread.mInstrumentation.newApplication(
                    cl, appClass, appContext);
            appContext.setOuterContext(app);
        } catch (Exception e) {
            if (!mActivityThread.mInstrumentation.onException(app, e)) {
                Trace.traceEnd(Trace.TRACE_TAG_ACTIVITY_MANAGER);
                throw new RuntimeException(
                    "Unable to instantiate application " + appClass
                    + ": " + e.toString(), e);
            }
        }
        mActivityThread.mAllApplications.add(app);
        mApplication = app;

        if (instrumentation != null) {
            try {
                instrumentation.callApplicationOnCreate(app);
            } catch (Exception e) {
                if (!instrumentation.onException(app, e)) {
                    Trace.traceEnd(Trace.TRACE_TAG_ACTIVITY_MANAGER);
                    throw new RuntimeException(
                        "Unable to create application " + app.getClass().getName()
                        + ": " + e.toString(), e);
                }
            }
        }

        // Rewrite the R 'constants' for all library apks.
        SparseArray<String> packageIdentifiers = getAssets(mActivityThread)
                .getAssignedPackageIdentifiers();
        final int N = packageIdentifiers.size();
        for (int i = 0; i < N; i++) {
            final int id = packageIdentifiers.keyAt(i);
            if (id == 0x01 || id == 0x7f) {
                continue;
            }

            rewriteRValues(getClassLoader(), packageIdentifiers.valueAt(i), id);
        }

        Trace.traceEnd(Trace.TRACE_TAG_ACTIVITY_MANAGER);

        return app;
    }

这里通过newApplication实例化了app,同时也设置了setOuterContext是application自己

5.4 newApplication

/frameworks/base/core/java/android/app/Instrumentation.java

    static public Application newApplication(Class<?> clazz, Context context)
            throws InstantiationException, IllegalAccessException,
            ClassNotFoundException {
        Application app = (Application)clazz.newInstance();
        app.attach(context);
        return app;
    }

到这里,我们看到是用反射创建了Application的实例,通过attach方法设置了mBase对象,再回头看下context是如何设置的

ContextImpl appContext = ContextImpl.createAppContext(mActivityThread, this);

创建Application的Context和Activity的context的区别我们放在最后分析.

六、Service

6.1 attach()

public abstract class Service extends ContextWrapper implements ComponentCallbacks2 {


    public final void attach(
            Context context,
            ActivityThread thread, String className, IBinder token,
            Application application, Object activityManager) {
        attachBaseContext(context);
        mThread = thread;           // NOTE:  unused - remove?
        mClassName = className;
        mToken = token;
        mApplication = application;
        mActivityManager = (IActivityManager)activityManager;
        mStartCompatibility = getApplicationInfo().targetSdkVersion
                < Build.VERSION_CODES.ECLAIR;
    }
    

和Activity类似,也有一个attach方法传入了context方法

6.2 handleCreateService


    private void handleCreateService(CreateServiceData data) {
        // If we are getting ready to gc after going to the background, well
        // we are back active so skip it.
        unscheduleGcIdler();

        LoadedApk packageInfo = getPackageInfoNoCheck(
                data.info.applicationInfo, data.compatInfo);
        Service service = null;
        try {
            java.lang.ClassLoader cl = packageInfo.getClassLoader();
            service = (Service) cl.loadClass(data.info.name).newInstance();
        } catch (Exception e) {
            if (!mInstrumentation.onException(service, e)) {
                throw new RuntimeException(
                    "Unable to instantiate service " + data.info.name
                    + ": " + e.toString(), e);
            }
        }

        try {
            if (localLOGV) Slog.v(TAG, "Creating service " + data.info.name);

            ContextImpl context = ContextImpl.createAppContext(this, packageInfo);
            context.setOuterContext(service);

            Application app = packageInfo.makeApplication(false, mInstrumentation);
            service.attach(context, this, data.info.name, data.token, app,
                    ActivityManagerNative.getDefault());
            service.onCreate();
            mServices.put(data.token, service);
            try {
                ActivityManagerNative.getDefault().serviceDoneExecuting(
                        data.token, SERVICE_DONE_EXECUTING_ANON, 0, 0);
            } catch (RemoteException e) {
                throw e.rethrowFromSystemServer();
            }
        } catch (Exception e) {
            if (!mInstrumentation.onException(service, e)) {
                throw new RuntimeException(
                    "Unable to create service " + data.info.name
                    + ": " + e.toString(), e);
            }
        }
    }

可以看到,Service也是通过反射生成,后面调用ContextImpl.createAppContext生成了一个Context对象,在设置setOuterContext时,传入的是service本身.

七、createAppContext

   static ContextImpl createAppContext(ActivityThread mainThread, LoadedApk packageInfo) {
        if (packageInfo == null) throw new IllegalArgumentException("packageInfo");
        return new ContextImpl(null, mainThread,
                packageInfo, null, null, 0, null, null, Display.INVALID_DISPLAY);
    }

    static ContextImpl createActivityContext(ActivityThread mainThread,
            LoadedApk packageInfo, IBinder activityToken, int displayId,
            Configuration overrideConfiguration) {
        if (packageInfo == null) throw new IllegalArgumentException("packageInfo");
        return new ContextImpl(null, mainThread, packageInfo, activityToken, null, 0,
                null, overrideConfiguration, displayId);
    }

对比上面两个方法,在生成context时唯一不同的是是否有IBinder对象,因为Activity是与界面相关的,所以如果我们用Application或者Service创建Dialog是会报错的,因为它们的Context没有activityToken.