支付宝第三方模板小程序 支付、通知消息等

439 阅读2分钟

持续创作,加速成长!这是我参与「掘金日新计划 · 10 月更文挑战」的第二天

=========================================

1、支付

支付宝SDK 在第三方应用 获取支付宝公钥和私钥以及appid 跟平常支付一样的获取,

image.png

模板授权小程序在商户授权之后,得到的授权token 记得保存起来。 可以查看官方文档的模板授权流程 opendocs.alipay.com/isv/03kvdw

image.png

由于是第三方授权的模板小程序支付 其他的都是按照正常的支付流程 但是在请求之前 要把商户授权的token带上去

image.png

2、通知消息

模板消息入口 就微信来说开通了消息模板功能,然后在把行业设置好,就可以通过接口获取到这个行业的所有的模板。 但是在支付宝来说,分三种不过一般都只是用到两种 ,订阅消息、订单中心

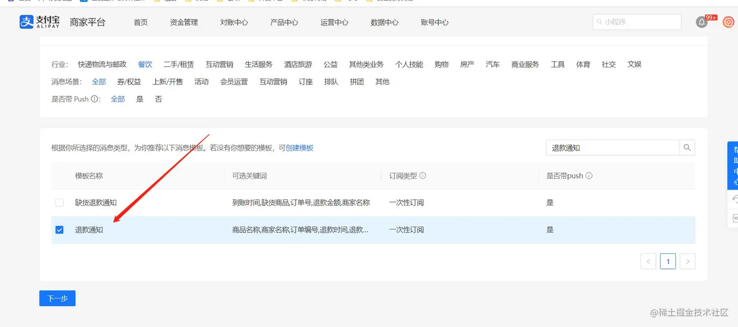
订阅消息

订阅消息可能比较方便一点但是唯一的缺点是 只有一些额外的模板一些通用的很少,订阅消息差不多跟微信一样,不过是自己一个一个模板的选 不是跟微信一样设置一个行业就获取这个行业的所有模板,就一般来说都可以用

image.png

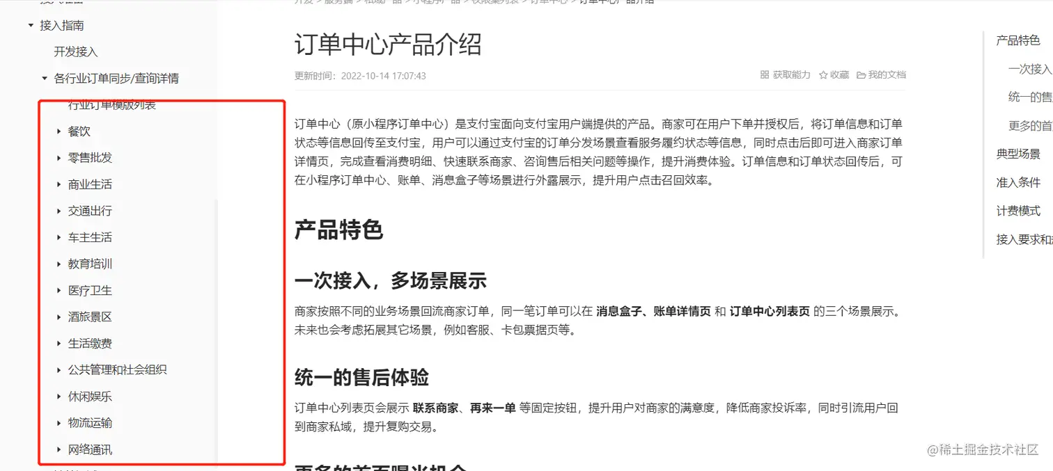
订单中心

订单中心模板接口 订单消息有一个前提条件是授权给第三方的这个商户小程序的商户必须是要签约 订单中心这个服务,这个一般审核都在一天之内就可以审核通过,审核通过之后的一些操作都挺简单的,当然也是相对于特殊的一些模板操作的同学来说比较使用,订单中心相对来说是对于一些一体化行业的人来说比较实用

image.png

3、备注

一般来说订阅消息的用下面的 支付成功通知,退款成功通知的都可以实现,如果有特殊的要求就需要自己额外去找了 image.png

image.png

对于支付宝消息通知来说 感觉还是微信的比较实用一点 起码不用自己去找来找去的 用那个行业直接一体化多好,不过这个也不能说支付宝这个体系不好 ,个人习惯不同