R语言广义加性模型GAMs分析温度、臭氧环境数据绘制偏回归图与偏残差图|附代码数据

438 阅读13分钟

持续创作,加速成长!这是我参与「掘金日新计划 · 10 月更文挑战」的第7天,点击查看活动详情

全文下载链接:  tecdat.cn/?p=23697

我们使用R库mgcv,用广义加性模型(GAMs)对环境数据进行建模。mgcv是一个伟大的库,具有丰富的功能,但我们经常发现,默认的诊断图并不令人振奋。

特别是偏残差图,功能很强,但不漂亮,残差几乎看不见。我们需要根据这些代码来制作自己的偏回归平滑图。

1) 基本的数据设置

我们正在使用这里讨论的数据集。我们使用的是国家发病率和死亡率空气污染研究(NMMAPS)的数据。我们将数据限制在1997-2000年。

data\[date>as.Date("1996-12-31"),\]

2) 简单的GAM模型--温度对臭氧

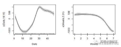
在这个例子中,我们保持模型的简单性--使用高斯数据,单一预测因子。我们对温度与臭氧进行建模,我们将输出默认的偏残差图。

# 模型 - 温度对臭氧的影响
plot(gam)

这个图可以改进?

3) 重新制作偏残差图

偏残差图(_Partial Residual_ Plot)是多元回归中常用的诊断工具,特别是评估模型中在一个或另一个解释变量中是否包含非线性项。在多元回归y=β0+β1x1+…+βpxp+ε中,若欲反映其中变量Xj与因变量y之间的关系并用图形显示,其方法之一是用偏残差图。


点击标题查阅往期内容

在r语言中使用GAM(广义相加模型)进行电力负荷时间序列分析

左右滑动查看更多

01

02

03

04

在这里,我们加入平滑项、置信区间和偏残差。

#我们可以在多边形的顶部添加线条
qplot(temp, fit, type="n")+poly(c(temp, rev(temp)), 
        c(low95,rev(up95))# 对于置信度的灰色多边形

在最后一步,我们要加入偏残差本身。偏残差是平滑项的估计值+整个模型的残差。

#添加偏残差。

points(temp,partial.resids)

为便于参考,这里是完整模型的摘要。

模型 - 温度对臭氧的影响 

点击文末 “阅读原文”

获取全文完整代码数据资料。

本文选自《R语言广义加性模型GAMs分析温度、臭氧环境数据绘制偏回归图与偏残差图》。

点击标题查阅往期内容

【视频】什么是非线性模型与R语言多项式回归、局部平滑样条、 广义相加GAM分析工资数据|数据分享

MATLAB最小二乘法:线性最小二乘、加权线性最小二乘、稳健最小二乘、非线性最小二乘与剔除异常值效果比较

数据分享|R语言广义线性模型GLM:线性最小二乘、对数变换、泊松、二项式逻辑回归分析冰淇淋销售时间序列数据和模拟

生态学模拟对广义线性混合模型GLMM进行功率(功效、效能、效力)分析power analysis环境监测数据

广义线性模型glm泊松回归的lasso、弹性网络分类预测学生考试成绩数据和交叉验证

有限混合模型聚类FMM、广义线性回归模型GLM混合应用分析威士忌市场和研究专利申请数据

R语言贝叶斯广义线性混合(多层次/水平/嵌套)模型GLMM、逻辑回归分析教育留级影响因素数据

R语言贝叶斯MCMC:GLM逻辑回归、Rstan线性回归、Metropolis Hastings与Gibbs采样算法实例

R语言用lme4多层次(混合效应)广义线性模型(GLM),逻辑回归分析教育留级调查数据

R语言广义线性模型GLM、多项式回归和广义可加模型GAM预测泰坦尼克号幸存者

R语言用Rshiny探索lme4广义线性混合模型(GLMM)和线性混合模型(LMM)

R语言使用bootstrap和增量法计算广义线性模型(GLM)预测置信区间

R语言广义线性模型(GLMs)算法和零膨胀模型分析

R语言中广义线性模型(GLM)中的分布和连接函数分析

R语言中GLM(广义线性模型),非线性和异方差可视化分析

R语言中的广义线性模型(GLM)和广义相加模型(GAM):多元(平滑)回归分析保险资金投资组合信用风险敞口

用广义加性模型GAM进行时间序列分析

R和Python机器学习:广义线性回归glm,样条glm,梯度增强,随机森林和深度学习模型分析

在r语言中使用GAM(广义相加模型)进行电力负荷时间序列分析

用广义加性模型GAM进行时间序列分析

R和Python机器学习:广义线性回归glm,样条glm,梯度增强,随机森林和深度学习模型分析

在r语言中使用GAM(广义相加模型)进行电力负荷时间序列分析