手把手入门 Vue教学

851 阅读1分钟

Vue 基础核心知识点

一、Vue 简介

概述动态构建 用户界面渐进式 框架

动态构建:虚拟 DOM

用户界面

渐进式

作者

特点

  • 声明式编码、遵循MVVM原则

  • 编码简单、体积小

  • 组件化、复用率高、代码维护容易

vue2 官网资源v2.cn.vuejs.org/

二、模板语法

2.1 插值语法

概述:解析标签体内容、可以解析表达式(可以返回值

<div id="root">    <h2> HELLO  {{name.toUpperCase()}}</h2></div>//HELLO VUE

2.2 指令语法

概述:解析标签属性、内容、事件,这里在下面的数据绑定举例

<input type="text" v-bind:value="author">

三、数据绑定

3.1 单向数据绑定

概述data=>页面

<!DOCTYPE html><html>    <head>        <meta charset="UTF-8" />        <title>数据绑定</title>        <!-- 引入Vue -->        <script type="text/javascript" src="../js/vue.js"></script>    </head>    <body>        <div id="root">            <!-- 单向:<input type="text" v-bind:value="oneWay"> -->             <!-- 简写 -->            单向:<input type="text" :value="oneWay">         </div>    </body>
    <script type="text/javascript">        Vue.config.productionTip = false //阻止 vue 在启动时生成生产提示。                new Vue({            el:'#root',            data:{                oneWay:'data=>页面'            }        })    </script></html>

3.2 双向数据绑定

概述data<=>页面

<!DOCTYPE html><html>    <head>        <meta charset="UTF-8" />        <title>数据绑定</title>        <!-- 引入Vue -->        <script type="text/javascript" src="../js/vue.js"></script>    </head>    <body>        <div id="root">            <!-- 双向:<input type="text" v-model:value="twoWay"> -->            <!-- 简写 -->            双向:<input type="text" v-model="twoWay">        </div>    </body>
    <script type="text/javascript">        Vue.config.productionTip = false //阻止 vue 在启动时生成生产提示。
        new Vue({            el:'#root',            data:{                twoWay:'data<=>页面'            }        })    </script></html>

四、写法区别

4.1 el 写法

概述

  • 实例化对象时配置

  • 实例化,然后挂载

<!DOCTYPE html><html>    <head>        <meta charset="UTF-8" />        <title>el挂载数据</title>        <!-- 引入Vue -->        <script type="text/javascript" src="../js/vue.js"></script>    </head>    <body>        <div id="root">            <h1>你好 {{name}}</h1>        </div>    </body>
    <script type="text/javascript">        Vue.config.productionTip = false //阻止 vue 在启动时生成生产提示。
        const vm = new Vue({            // 法一            // el:'#root',            data:{                name:'VUE'            }        })        // 法二        vm.$mount('#root');    </script></html>

4.2 data 写法

概述

  • 对象式

  • 函数式(组件必须使用)

<!DOCTYPE html><html>    <head>        <meta charset="UTF-8" />        <title>data挂载数据</title>        <!-- 引入Vue -->        <script type="text/javascript" src="../js/vue.js"></script>    </head>    <body>        <div id="root">            <h1>你好 {{name}}</h1>        </div>    </body>
    <script type="text/javascript">        Vue.config.productionTip = false //阻止 vue 在启动时生成生产提示。
        const vm = new Vue({                        el:'#root',            // 对象式            /* data:{                name:'VUE'            } */            // 函数式            data(){                return{                    name:'VUE'                }            }        })        </script></html>

五、MVVM 模型

概述:参考MVVM模型,应用到VUE中

View:模板、页面的DOM结构

ViewModel:桥梁关系,有以下两个作用

  • DOM 监听

  • 数据绑定

Model:代码的data数据对象

特点

  • 在模板直接使用vm属性

  • data数据直接挂载到vm身上

六、数据代理

概述:通过一个对象代理另一个对象属性的操作,这里先将数据代理,后面的数据劫持、检测后面细讲

我们代码中的data对象数据经过一番操作后变成_data挂载到vm上面,但每次访问数据只能通过_data访问不方便,VUE便直接代理到vm身上,原理图如下所示:

实践证明,数据一致

七、事件处理

7.1 基本使用

概述:绑定事件,在methods调用

<button v-on:click="showInfo1">按钮1</button><button @click="showInfo2($event,666)">按钮2</button>

注意

  • methods对象最终直接挂载到vm

  • 注意this指向、谨慎使用箭头函数

  • 传入参数时,第一个注意不要覆盖函数自带的event

7.2 修饰符

  1. prevent:阻止默认事件(常用)

  2. stop:阻止事件冒泡(常用)

  3. once:事件只触发一次(常用)

  4. capture:使用事件的捕获模式

  5. self:只有 event.target 是当前操作的元素时才触发事件

  6. passive:事件的默认行为立即执行,无需等待事件回调执行完毕

7.3 键盘事件

概述键盘触发事件、比如按下某个按键触发事件

7.3.1 系统提供

回车 => enter删除 => delete (捕获“删除”和“退格”键)退出 => esc空格 => space换行 => tab (特殊,必须配合keydown去使用,tab会失去焦点)上 => up下 => down左 => left右 => right


<input type="text" placeholder="键盘事件" @keyup.tab="showInfo">

7.3.2 原始 key 值

概述:单词要小写、多个单词使用-分割

<input type="text" placeholder="键盘事件" @keyup.p="showInfo"><input type="text" placeholder="键盘事件" @keydown.f2="showInfo">

7.3.3 系统修饰键

ctrl、alt、shift、meta

注意

  • 配合keydown使用,正常触发事件

  • 配合keyup使用,按下修饰键的同时,再按下其他键,随后释放其他键,事件才被触发

八、计算属性

概述:根据data已有的属性计算新的属性值

原理:底层借助了Objcet.defineproperty方法提供的gettersetter

<!DOCTYPE html><html>    <head>        <meta charset="UTF-8" />        <title>姓名案例_计算属性实现</title>        <!-- 引入Vue -->        <script type="text/javascript" src="../js/vue.js"></script>    </head>    <body>        <!-- 准备好一个容器-->        <div id="root">            姓:<input type="text" v-model="firstName"> <br/><br/>            名:<input type="text" v-model="lastName"> <br/><br/>            全名:<span>{{fullName}}</span> <br/><br/>                    </div>    </body>
    <script type="text/javascript">        Vue.config.productionTip = false //阻止 vue 在启动时生成生产提示。
                const vm=new Vue({            el:'#root',            data:{                firstName:'张',                lastName:'三',            },            computed:{                fullName:{                    get(){                        return this.firstName + '-' + this.lastName                    },                    set(val){                        const arr=val.split('-')                        this.firstName=arr[0]                        this.lastName=arr[1]                    }                }            },        })    </script></html>

简写形式:只需要返回值,不需要修改计算属性的值时使用

computed:{    fullName(){        return this.firstName + '-' + this.lastName    }}

注意

  • 只有get所依赖的数据变化,才会再次调用

  • 依赖的数据不变化,直接调用缓存,不调用get

  • set只有需要修改计算属性的值才会被调用

九、监视属性

概述:监视属性的数据变化,得到newVal oldVal可以比对

<!DOCTYPE html><html>    <head>        <meta charset="UTF-8" />        <title>天气案例_监视属性</title>        <!-- 引入Vue -->        <script type="text/javascript" src="../js/vue.js"></script>    </head>    <body>        <!--                 监视属性watch:                    1.当被监视的属性变化时, 回调函数自动调用, 进行相关操作                    2.监视的属性必须存在,才能进行监视!!                    3.监视的两种写法:                            (1).new Vue时传入watch配置                            (2).通过vm.$watch监视         -->        <!-- 准备好一个容器-->        <div id="root">            <h2>今天天气很{{info}}</h2>            <button @click="changeWeather">切换天气</button>        </div>    </body>
    <script type="text/javascript">        Vue.config.productionTip = false //阻止 vue 在启动时生成生产提示。                const vm = new Vue({            el:'#root',            data:{                isHot:true,            },            computed:{                info(){                    return this.isHot ? '炎热' : '凉爽'                }            },            methods: {                changeWeather(){                    this.isHot = !this.isHot                }            },            watch:{                isHot:{                    handler(newVal,oldVal){                        console.log('isHot被修改了',newVal,oldVal);
                    }                }            }        })    </script></html>

深度监视:监视整个对象中的数据变化,开始deep:true属性就行

立即执行immediate:true数据就算不变化,也会先执行一次

简写形式:简单的需求、不需要配置其他属性

//简写属性watch:{    isHot(newVal,oldVal){        console.log('isHot被修改了',newVal,oldVal);    }}

十、绑定样式

概述:通过绑定style/class实现动态效果

10.1 class 绑定

可以通过属性、数组、对象绑定,注意和data的连通性

10.2 style 绑定

通过对象、数组方式绑定,注意使用驼峰命名

十一、条件渲染

11.1 v-show

概述:通过display隐藏,dom 仍然存在

<div v-show="n===1">1</div><div v-show="n===2">2</div>

11.2 v-if

概述:不展示的dom直接移除,满足逻辑上的if else结构

<div v-if="n===1">1</div>


<div v-if="n===1">1</div><div v-else-if="n===2">2</div><div v-else-if="n===3">3</div>//v-else直接输出,因为最后的结果<div v-else="n>=4">4</div>

11.3 template

概述:不会出现在dom中,可以作为统一管理工具

<template v-if="n===1">    <div>1</div>    <div >2</div>    <div>3</div>    <div>4</div></template>

十二、列表渲染

概述指令v-for展示列表数据,遍历数组、对象

12.1 基本使用

概述for in遍历,插值语法使用数据,:key这里咋暂且认为标识的每一条数据

<!DOCTYPE html><html>    <head>        <meta charset="UTF-8" />        <title>基本列表</title>        <script type="text/javascript" src="../js/vue.js"></script>    </head>    <body>        <!--                 v-for指令:                        1.用于展示列表数据                        2.语法:v-for="(item, index) in xxx" :key="yyy"                        3.可遍历:数组、对象、字符串(用的很少)、指定次数(用的很少)        -->        <!-- 准备好一个容器-->        <div id="root">            <h2>人员列表</h2>            <ul>                <li v-for="(p,index) in persons" :key="index">                    {{p.name}} --- {{p.age}}                </li>            </ul>
            <h2>汽车列表</h2>            <ul>                <li v-for="(c,index) in car" :key="index">                    {{c}} --- {{index}}                </li>            </ul>
            <h2>字符串列表</h2>            <ul>                <li v-for="(s,index) in str" :key="index">                    {{s}} --- {{index}}                </li>            </ul>
            <h2>数字列表</h2>            <ul>                <li v-for="(s,index) in 5" :key="index">                    {{s}} --- {{index}}                </li>            </ul>        </div>    </body>        <script type="text/javascript">            Vue.config.productionTip = false                        new Vue({                el:'#root',                data:{                    persons:[                        {id:'001',name:'张三',age:18},                        {id:'002',name:'李四',age:19},                        {id:'003',name:'王五',age:20}                    ],                    car:{                        name:'奥迪A8',                        price:'70万',                        color:'黑色'                    },                    str:'hello'                }            })        </script></html>

12.2 key 的原理

概述vue 虚拟 dom 比较的标识

概述(重要)

  • 初始数据生成虚拟DOM、虚拟DOM转换成真实DOM,注意VUE对之前的DOM留有备份在内存中,留给后面的对比算法

  • 页面数据发生改变导致页面更新

  • 重新生成虚拟dom,根据唯一标识符key和之前的虚拟dom比较(未找到重新生成真实DOM

  • 数据一致则复用,不一致重新生成真实DOM

  • 这里默认 index 作为key破坏顺序会导致标签标识出现问题,加大了工作量(无法复用数据)、导致输入的数据错位

概述(重要)

  • 这里的流程和上面差不多,只是key由自己唯一指定,不会改变顺序

面试题

面试题:react、vue中的key有什么作用?(key的内部原理)                                                1. 虚拟DOM中key的作用:                                        key是虚拟DOM对象的标识,当数据发生变化时,Vue会根据【新数据】生成【新的虚拟DOM】,                                         随后Vue进行【新虚拟DOM】与【旧虚拟DOM】的差异比较,比较规则如下:                                                                2.对比规则:                                    (1).旧虚拟DOM中找到了与新虚拟DOM相同的key:                                                ①.若虚拟DOM中内容没变, 直接使用之前的真实DOM!                                                ②.若虚拟DOM中内容变了, 则生成新的真实DOM,随后替换掉页面中之前的真实DOM。
                                    (2).旧虚拟DOM中未找到与新虚拟DOM相同的key                                                创建新的真实DOM,随后渲染到到页面。                                                                        3. 用index作为key可能会引发的问题:                                            1. 若对数据进行:逆序添加、逆序删除等破坏顺序操作:                                                            会产生没有必要的真实DOM更新 ==> 界面效果没问题, 但效率低。
                                            2. 如果结构中还包含输入类的DOM:                                                            会产生错误DOM更新 ==> 界面有问题。
                        4. 开发中如何选择key?:                                            1.最好使用每条数据的唯一标识作为key, 比如id、手机号、身份证号、学号等唯一值。                                            2.如果不存在对数据的逆序添加、逆序删除等破坏顺序操作,仅用于渲染列表用于展示,                                                使用index作为key是没有问题的。

12.3 列表过滤

概述:通过模糊查询列表数据解析结果

<!DOCTYPE html><html>    <head>        <meta charset="UTF-8" />        <title>列表过滤</title>        <script type="text/javascript" src="../js/vue.js"></script>    </head>    <body>                <div id="root">            <input type="text" v-model="keyName">            <ul>                <li v-for="p in filPersons" :key="p.id">                    {{p.name}} --- {{p.age}}                </li>            </ul>        </div>
        <script type="text/javascript">            new Vue({                el:'#root',                data:{                    keyName:'',                    persons:[                        {id:'001',name:'马冬梅',age:30,sex:'女'},                        {id:'002',name:'周冬雨',age:31,sex:'女'},                        {id:'003',name:'周杰伦',age:18,sex:'男'},                        {id:'004',name:'温兆伦',age:19,sex:'男'}                    ],                    filPersons:[],                },                //法一 数据监视                watch:{                    keyName:{                        immediate:true,                        handler(val){                            this.filPersons= this.persons.filter(p=>{                                return p.name.indexOf(val)!=-1                            })                        }                    }                },                //法二 计算属性                /* computed:{                    getName(){                        return this.persons.filter(p=>{                            return p.name.indexOf(this.keyName)!=-1                        })                    }                }             */            })        </script></html>

总结

  • 这里使用计算属性更加简单

  • 监视属性注意不能简写,监视的数据不变化也需要立刻执行一次函数

12.4 列表排序

概述:在列表过滤的基础上面增加了排序功能

<!DOCTYPE html><html>    <head>        <meta charset="UTF-8" />        <title>列表排序</title>        <script type="text/javascript" src="../js/vue.js"></script>    </head>    <body>        <!-- 准备好一个容器-->        <div id="root">            <h2>人员列表</h2>            <input type="text" placeholder="请输入名字" v-model="keyWord">            <button @click="sortType = 2">年龄升序</button>            <button @click="sortType = 1">年龄降序</button>            <button @click="sortType = 0">原顺序</button>            <ul>                <li v-for="(p,index) of filPersons" :key="p.id">                    {{p.name}}-{{p.age}}-{{p.sex}}                    <input type="text">                </li>            </ul>        </div>
        <script type="text/javascript">            Vue.config.productionTip = false                        new Vue({                el:'#root',                data:{                    keyWord:'',                    sortType:0, //0原顺序 1降序 2升序                    persons:[                        {id:'001',name:'马冬梅',age:30,sex:'女'},                        {id:'002',name:'周冬雨',age:31,sex:'女'},                        {id:'003',name:'周杰伦',age:18,sex:'男'},                        {id:'004',name:'温兆伦',age:19,sex:'男'}                    ]                },                computed:{                    filPersons(){                        const arr= this.persons.filter(p=>{                            return p.name.indexOf(this.keyWord)!=-1                        })
                        if(this.sortType){                            arr.sort((p1,p2)=>{                                return this.sortType === 1 ? p2.age-p1.age : p1.age-p2.age                            })                        }                        return arr                    }                }            }) 
        </script></html>

十三、表单数据

概述v-bindv-model 针对具有 value 属性的标签,对于其他的标签,可使用下述方法

<!DOCTYPE html><html>    <head>        <meta charset="UTF-8" />        <title>收集表单数据</title>        <script type="text/javascript" src="../js/vue.js"></script>    </head>    <body>        <!--             收集表单数据:                    若:<input type="text"/>,则v-model收集的是value值,用户输入的就是value值。                    若:<input type="radio"/>,则v-model收集的是value值,且要给标签配置value值。                    若:<input type="checkbox"/>                            1.没有配置input的value属性,那么收集的就是checked(勾选 or 未勾选,是布尔值)                            2.配置input的value属性:                                    (1)v-model的初始值是非数组,那么收集的就是checked(勾选 or 未勾选,是布尔值)                                    (2)v-model的初始值是数组,那么收集的的就是value组成的数组        -->        <!-- 准备好一个容器-->        <div id="root">            <form @submit.prevent="print">                账号:<input type="text" v-model.trim="userInfo.account"> <br><br>                密码:<input type="password" v-model="userInfo.password"> <br><br>                年龄:<input type="number" v-model.number="userInfo.age"> <br><br>                性别:                男<input type="radio" name="sex" value="male" v-model.number="userInfo.sex"><input type="radio" name="sex" value="female" v-model.number="userInfo.sex"> <br><br>
                爱好:                唱 <input type="checkbox" value="sing" v-model="userInfo.hobby"><input type="checkbox" value="dance" v-model="userInfo.hobby">                rap <input type="checkbox" value="rap" v-model="userInfo.hobby">                篮球 <input type="checkbox" value="basketball" v-model="userInfo.hobby"> <br><br>                城市:                <select v-model="userInfo.city">                    <option value="" >选择城市</option>                    <option value="beijing" >北京</option>                    <option value="shanghai">上海</option>                    <option value="shenzhen" >深圳</option>                </select> 
                <br><br>
                其他信息:                <!-- 懒加载 -->                <textarea v-model.lazy="userInfo.other"> 
                </textarea> <br><br>
               <input type="checkbox" value="confirm" v-model="userInfo.agree">                阅读并接受 <a href="http://www.baidu.com">《用户协议》</a> <br><br>                <button>提交信息</button>            </form>        </div>    </body>
    <script type="text/javascript">        Vue.config.productionTip = false
        new Vue({            el:'#root',            data:{                userInfo:{                    account:'',                    password:'',                    age:'',                    sex:'male',                    hobby:[],                    city:'',                    other:'',                    agree:''
                }            },            methods: {                print(){                    console.log(JSON.stringify(this.userInfo));                }            },
        })    </script></html>//{"account":"admin","password":"123456","age":18,"sex":"male","hobby":["sing","dance","basketball"],"city":"beijing","other":"12313","agree":true}

注意 v-model 的三个修饰符

  • lazy:失去焦点再收集数据

  • number:输入字符串转为有效的数字

  • trim:输入首尾空格过滤

十四、过滤器

概述:对要显示的数据进行特定格式化后再显示(适用于一些简单逻辑的处理)

语法:            1.注册过滤器:Vue.filter(name,callback) 或 new Vue{filters:{}}            2.使用过滤器:{{ xxx | 过滤器名}}  或  v-bind:属性 = "xxx | 过滤器名"备注:            1.过滤器也可以接收额外参数、多个过滤器也可以串联            2.并没有改变原本的数据, 是产生新的对应的数据

下面以一个简单的格式化时间为例,资源链接:www.bootcdn.cn/dayjs/

<!DOCTYPE html><html>    <head>        <meta charset="UTF-8" />        <title>过滤器</title>        <script type="text/javascript" src="../js/vue.js"></script>        <script type="text/javascript" src="../js/dayjs.min.js"></script>    </head>    <body>        <!--             过滤器:                定义:对要显示的数据进行特定格式化后再显示(适用于一些简单逻辑的处理)。                语法:                        1.注册过滤器:Vue.filter(name,callback) 或 new Vue{filters:{}}                        2.使用过滤器:{{ xxx | 过滤器名}}  或  v-bind:属性 = "xxx | 过滤器名"                备注:                        1.过滤器也可以接收额外参数、多个过滤器也可以串联                        2.并没有改变原本的数据, 是产生新的对应的数据        -->        <!-- 准备好一个容器-->        <div id="root">            <h2>当前的时间为 {{time}}</h2>
            <h2>计算属性 {{formTime}}</h2>
            <h2>计算方法 {{getFormatTime()}}</h2>

            <h2>过滤器 {{time | filterTime('YYYY年MM月DD日')}}</h2>        </div>                <div id="root2">            <h2>{{msg | filterSlice(4)}}</h2>        </div>    </body>
    <script type="text/javascript">        Vue.config.productionTip = false        //全局过滤器        Vue.filter('filterSlice',(value,num)=>{            return value.slice(0,num)        })        new Vue({            el:'#root',            data:{                time:Date.now()            },            computed:{                formTime(){                    return dayjs(this.time).format('YYYY年MM月DD日 HH:mm:ss')                 }            },            methods: {                getFormatTime(){                    return dayjs(this.time).format('YYYY年MM月DD日 HH:mm:ss')                 }            },            filters:{                filterTime(value,str='YYYY年MM月DD日 HH:mm:ss'){                    return dayjs(value).format(str)                 }            }        })
        new Vue({            el:'#root2',            data:{                msg:'123456789',            },
        })            </script></html>

注意

  • 过滤器只有全局通用

  • 第一个参数一定是value,后面接受别的参数

  • 过滤器可以是多个,A、B 过滤的结果 C 和 D 进行过滤......

十五、内置指令

15.1 v-text

概述:直接替换掉标签的内容、无法解析标签

<!DOCTYPE html><html>    <head>        <meta charset="UTF-8" />        <title>v-text指令</title>        <!-- 引入Vue -->        <script type="text/javascript" src="../js/vue.js"></script>    </head>    <body>        <!-- 准备好一个容器-->        <div id="root">            <div>你好,{{name}}</div>            <div v-text="name">你好 </div>            <div v-text="str"></div>        </div>    </body>
    <script type="text/javascript">        Vue.config.productionTip = false //阻止 vue 在启动时生成生产提示。                new Vue({            el:'#root',            data:{                name:'VUE',                str:'<h3>你好啊!</h3>'            }        })    </script></html>

15.2 v-html

概述:和v-text相比,多了一个识别html结构(有安全性问题)

15.3 v-cloak

概述:VUE 实例创建完成并接管实例后删除这个属性,可以防止出现{{name}}情况

15.4 v-once

概述:所在节点在初次动态渲染后,就视为静态内容了。以后数据的改变不会引起 v-once 所在结构的更新,可以用于优化性能。

<h2 v-once>初始化的n值是:{{n}}</h2><h2>当前的n值是:{{n}}</h2><button @click="n++">点我n+1</button>

15.5 v-pre

概述:跳过该节点编译过程

<h2>Vue其实很简单</h2><h2 v-pre>当前的n值是:{{n}}</h2><button @click="n++">点我n+1</button>

十六、自定义指令

概述:通过指令包装dom元素,让使用者避免操作dom元素、一般有三个流程 bind、inserted、update

自定义指令总结:    一、定义语法:        (1).局部指令:           new Vue({ directives:{   } })                      (2).全局指令:        Vue.directive(指令名,配置对象) 或   Vue.directive(指令名,回调函数)
    二、配置对象中常用的3个回调:        (1).bind:指令与元素成功绑定时调用。        (2).inserted:指令所在元素被插入页面时调用。        (3).update:指令所在模板结构被重新解析时调用。    三、调用时机        1.指令与元素成功绑定时(一上来)。        2.指令所在的模板被重新解析时。    四、备注:        1.指令定义时不加v-,但使用时要加v-;        2.指令名如果是多个单词,要使用kebab-case命名方式,不要用camelCase命名,命名注意''

16.1 简单自定义指令

概述:只用到了 bind、update 两个函数,合在一起使用

需求1:定义一个v-big指令,和v-text功能类似,但会把绑定的数值放大10倍。

<!DOCTYPE html><html>    <head>        <meta charset="UTF-8" />        <title>自定义指令</title>        <script type="text/javascript" src="../js/vue.js"></script>    </head>    <body>        <!-- 准备好一个容器-->        <div id="root">            <h2>当前的n值是:<span v-text="n"></span> </h2>            <h2>放大10倍后的n值是:<span v-big="n"></span> </h2>            <button @click="n++">点我n+1</button>                    </div>    </body>        <script type="text/javascript">        Vue.config.productionTip = false
        new Vue({            el:'#root',            data:{                n:1            },            directives:{                big(element,binding){                    // console.log(element,binding);                    element.innerHTML  = binding.value *  10                }            }        })            </script></html>

注意

  • 这里的v-big属性是简写成函数,复杂的写为对象

  • 默认传入两个参数,element,binding,可以看下面这张图(很清晰)

  • this 指向的是window

16.2 复杂自定义指令

概述:三个阶段一起调用,先绑定、插入,模板解析时更新

需求2:定义一个v-fbind指令,和v-bind功能类似,但可以让其所绑定的input元素默认获取焦点。元素需要插入到页面之后在进行焦点触发

<!DOCTYPE html><html>    <head>        <meta charset="UTF-8" />        <title>自定义指令</title>        <script type="text/javascript" src="../js/vue.js"></script>    </head>    <body>        <!-- 准备好一个容器-->        <div id="root">            <h2>当前的n值是:<span v-text="n"></span> </h2>            <button @click="n++">点我n+1</button>            <hr/>            <input type="text" v-fbind:value="n">        </div>    </body>        <script type="text/javascript">        Vue.config.productionTip = false
        new Vue({            el:'#root',            data:{                name:'尚硅谷',                n:1            },            directives:{                fbind:{                    //指令与元素成功绑定时(一上来)                    bind(element,binding){                        element.value = binding.value                        console.log('bind');                    },                    //指令所在元素被插入页面时                    inserted(element,binding){                        element.focus()                        console.log('inserted');
                    },                    //指令所在的模板被重新解析时                    update(element,binding){                        element.value = binding.value                        console.log('update');
                    }                }            }        })            </script></html>

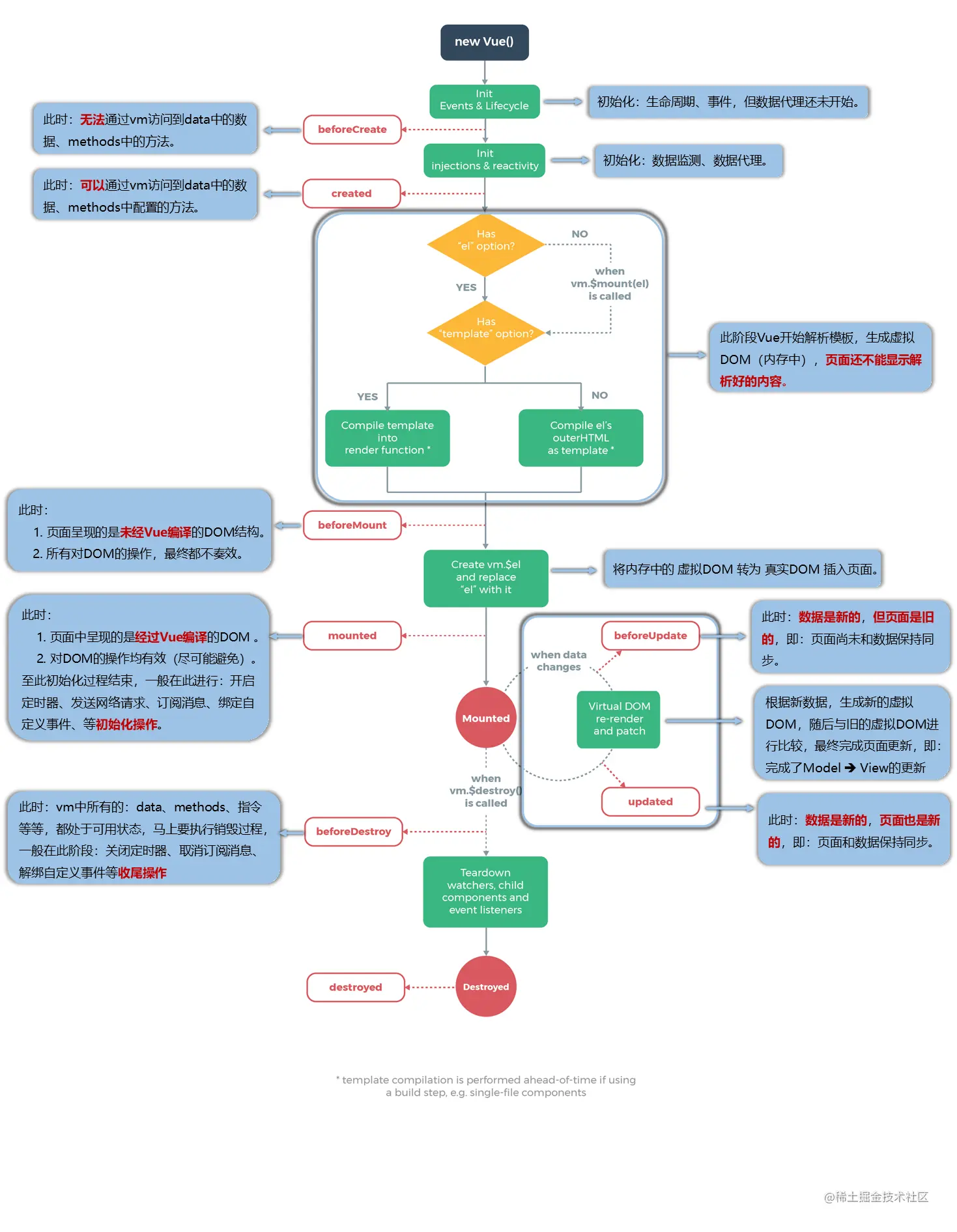
十七、生命周期

概述VUE帮我们调用的函数,为一整套的VUE工作流程、钩子

常用的生命周期钩子:    1.mounted: 发送ajax请求、启动定时器、绑定自定义事件、订阅消息等【初始化操作】    2.beforeDestroy: 清除定时器、解绑自定义事件、取消订阅消息等【收尾工作】
关于销毁Vue实例    1.销毁后借助Vue开发者工具看不到任何信息    2.销毁后自定义事件会失效,但原生DOM事件依然有效    3.一般不会在beforeDestroy操作数据,因为即便操作数据,也不会再触发更新流程了

beforeDestroy:可以访问数据,但不能修改,因为就算你修改了也不能回到beforeUpdate里面

destroyed:this.$destroy()

本文转载自infoQ作者:知心宝贝

原文链接:xie.infoq.cn/article/2de…