迟来的续集--Drawable+Animator,将优雅进行到底

3,831 阅读10分钟

我正在参加「掘金·启航计划」,点击链接了解活动

前言

2021年初,读过一篇关于splash页面动效的推送文章,作者讲解了如何实现一个闪屏页效果:

将一个英文单词拆分为多个字母,散落在屏幕中,然后按照一定的路径回归,最终展示一段流光效果。

通过自定义View的方式予以实现。

当时我脑中闪过一个念头:他的实现很棒,但如果不需要点触、手势交互,使用Drawable实现更好。并由此编写了一篇文章:三思系列:重新认识Drawable , 并在不久之后通过 三思系列:为什么要自定义View 一文阐释了对于 "自定义View适用场景" 的个人拙见。

简单通过思维导图回顾 三思系列:重新认识Drawable 一文的内容:

Drawable_guide.png

阅读原文大约需要10-15分钟

文中,我们最终以该方案实现了 "自定义一个动画Drawable" : unscheduleSelf() / scheduleSelf() 机制 停止回调/设置定时回调 + invalidateSelf() 机制进行刷新绘制; 方案的本质是 在预设时间点绘制关键帧 。仔细观察后不难发现问题:效果并不顺滑 。效果如下:

视频:链接

彼时,文章的主旨为重新认识Drawable,并未对此展开讨论并进一步优化。 本篇文章作为迟来的续集,将会 对问题展开讨论、探索优化方案、追究原理、并进一步拓宽思路。按照此方式展开将迎来久违的三思系列。

关于三思系列

思危:问题本质

上文已经提到,我们通过 unscheduleSelf() / scheduleSelf() 机制 停止回调/设置定时回调,重新绘制关键帧。那么 scheduleSelf() 的本质又是什么?

阅读代码可知,源码中通过接口回调的设计,将功能的实现剥离:

class Drawable {
    public void scheduleSelf(@NonNull Runnable what, long when) {
        final Callback callback = getCallback();
        if (callback != null) {
            callback.scheduleDrawable(this, what, when);
        }
    }

    public final void setCallback(@Nullable Callback cb) {
        mCallback = cb != null ? new WeakReference<>(cb) : null;
    }

    @Nullable
    public Callback getCallback() {
        return mCallback != null ? mCallback.get() : null;
    }

    public interface Callback {
        void invalidateDrawable(@NonNull Drawable who);

        void scheduleDrawable(@NonNull Drawable who, @NonNull Runnable what, long when);

        void unscheduleDrawable(@NonNull Drawable who, @NonNull Runnable what);
    }
}

继续寻找 Callback 实现类:重点关注 scheduleDrawable 即可

public class View implements Drawable.Callback {
    public void invalidateDrawable(@NonNull Drawable drawable) {
        if (verifyDrawable(drawable)) {
            final Rect dirty = drawable.getDirtyBounds();
            final int scrollX = mScrollX;
            final int scrollY = mScrollY;

            invalidate(dirty.left + scrollX, dirty.top + scrollY,
                    dirty.right + scrollX, dirty.bottom + scrollY);
            rebuildOutline();
        }
    }

    //看这里
    public void scheduleDrawable(@NonNull Drawable who, @NonNull Runnable what, long when) {
        if (verifyDrawable(who) && what != null) {
            final long delay = when - SystemClock.uptimeMillis();
            if (mAttachInfo != null) {
                mAttachInfo.mViewRootImpl.mChoreographer.postCallbackDelayed(
                        Choreographer.CALLBACK_ANIMATION, what, who,
                        Choreographer.subtractFrameDelay(delay));
            } else {
                // Postpone the runnable until we know
                // on which thread it needs to run.
                getRunQueue().postDelayed(what, delay);
            }
        }
    }

    public void unscheduleDrawable(@NonNull Drawable who, @NonNull Runnable what) {
        if (verifyDrawable(who) && what != null) {
            if (mAttachInfo != null) {
                mAttachInfo.mViewRootImpl.mChoreographer.removeCallbacks(
                        Choreographer.CALLBACK_ANIMATION, what, who);
            }
            getRunQueue().removeCallbacks(what);
        }
    }

    public void unscheduleDrawable(Drawable who) {
        if (mAttachInfo != null && who != null) {
            mAttachInfo.mViewRootImpl.mChoreographer.removeCallbacks(
                    Choreographer.CALLBACK_ANIMATION, null, who);
        }
    }

}

简单解释程序逻辑如下:如果 "该Drawable作用于自身" 且 "Runnable非空",计算回调的delay,如果View已经添加到Window,则交给Choreographer,否则丢入缓存队列。

而缓存队列的内容将在View添加到Window时交给 Choreographer

public class View {
    void dispatchAttachedToWindow(AttachInfo info, int visibility) {
        //ignore

        // Transfer all pending runnables.
        if (mRunQueue != null) {
            mRunQueue.executeActions(info.mHandler);
            mRunQueue = null;
        }

        //ignore
    }
}

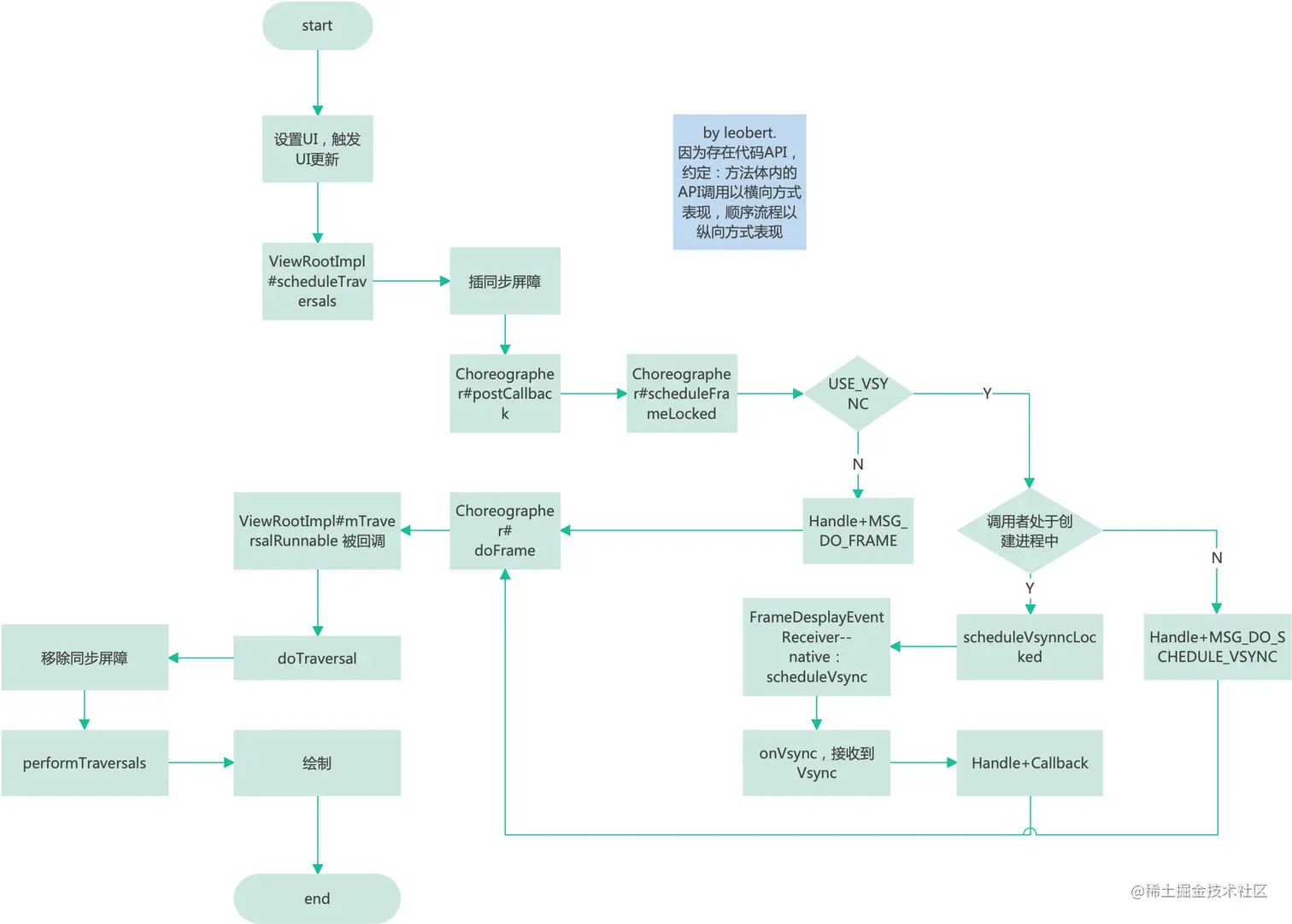
读者诸君,如果您熟悉Android的 屏幕刷新机制消息机制 ,一定不会对 Choreographer 感到陌生

Choreographer 直译为编舞者,暗含了 "编制视图变化效果" 的隐喻,其本质依旧是利用 VSync+Handler消息机制。delay Callback的设计存在毫秒级的误差

作者按:本篇不再展开讨论Android的消息机制,以下仅给出 基于消息机制的界面绘制设计 关键部分流程图:

ui_msg_img.png

结合前面的代码分析,scheduleDrawable 的流程可以参考此图理解。

作者按,虽然仍有差异,但机制一致,可参考理解

验证

Talk is cheap, show you the code

View 中有一段代码和 scheduleDrawable 高度相似:

class View {
    public void postOnAnimationDelayed(Runnable action, long delayMillis) {
        final AttachInfo attachInfo = mAttachInfo;
        if (attachInfo != null) {
            attachInfo.mViewRootImpl.mChoreographer.postCallbackDelayed(
                    Choreographer.CALLBACK_ANIMATION, action, null, delayMillis);
        } else {
            // Postpone the runnable until we know
            // on which thread it needs to run.
            getRunQueue().postDelayed(action, delayMillis);
        }
    }
}

注意:scheduleDrawable 基于执行的目标时间 when,和当前系统时钟计算了delay,又额外调整了delay时间, Choreographer.subtractFrameDelay(delay),_ 它是隐藏API_

public final class Choreographer {
    private static final long DEFAULT_FRAME_DELAY = 10;
    // The number of milliseconds between animation frames.
    private static volatile long sFrameDelay = DEFAULT_FRAME_DELAY;

    public static long subtractFrameDelay(long delayMillis) {
        final long frameDelay = sFrameDelay;
        return delayMillis <= frameDelay ? 0 : delayMillis - frameDelay;
    }
}

设计一个简单的验证代码:

class Demo {
    //...

    fun test() {
        val btn = findViewById<Button>(R.id.btn)
        var index = 0
        var s = System.currentTimeMillis()

        val action: Runnable = object : Runnable {
            override fun run() {
                Log.e("lmsg", "$index, offset time ${System.currentTimeMillis() - s - index * 30}")
                index++
                if (index < 100) {
                    btn.postOnAnimationDelayed(
                        this,
                        30L - 10L /*hide api:android.view.Choreographer#subtractFrameDelay*/
                    )
                } else {
                    Log.e("lmsg", "finish, total time ${System.currentTimeMillis() - s}")

                }
            }
        }

        btn.setOnClickListener {
            index = 0
            s = System.currentTimeMillis()
            it.postOnAnimationDelayed(action, 0L)
        }
    }
}

参考一下结果:注意执行结果不会幂等,但整体表现为超出预期时长

result_1.png

思退:使用Animator改进

Android 在 Android 3.0,API11 中提供了更强大的动画 Animator,借助其中的 ValueAnimator,可以很方便的 编排 动画。

即便尚未分析原理,只要使用过属性动画,也知道它具有非常丝滑的效果

以上还都是推测,接下来进行实测。

实现

刨去一致部分,我们需要完成以下两点:

  • 创建 ValueAnimator 实例,并按照动画需求设置 时长插值器UpdateListener
  • 若没有额外需要,可将 Animatable2 弱化为 Animatable,仅保留动画控制API,通过 ValueAnimator 实例委托实现API业务逻辑。

核心代码如下: 完整代码可从github获取:DrawableWorkShop

class AnimLetterDrawable2 : Drawable(), Animatable {
    // 相似部分略去

    private val totalFrames = 30 * 3 //3 second, 30frames per second

    private val valueAnimator = ValueAnimator.ofInt(totalFrames).apply {
        duration = 3000L

        this.interpolator = LinearInterpolator()

        addUpdateListener {
            setFrame(it.animatedValue as Int)
        }
    }

    private var frameIndex = 0


    private fun setFrame(frame: Int) {
        if (frame >= totalFrames) {
            return
        }
        frameIndex = frame
        invalidateSelf()
    }

    override fun start() {
        Log.d(tag, "start called")
        valueAnimator.start()
    }

    override fun stop() {
        valueAnimator.cancel()
        setFrame(0)
    }

    override fun isRunning(): Boolean {
        return valueAnimator.isRunning
    }

}

效果和关键代码对比

gif的效果太差,可以在 github项目仓库 中获取 webm视频

关键代码差异:

在原方案中,我们计算了下一帧的播放时间点,借助 scheduleSelf -> View#scheduleDrawable 进行了刷新

class AnimLetterDrawable {
    private fun setFrame(frame: Int, unschedule: Boolean, animate: Boolean) {
        if (frame >= totalFrames) {
            return
        }
        mAnimating = animate
        frameIndex = frame

        if (unschedule || animate) {
            unscheduleSelf(this)
        }
        if (animate) {
            // Unscheduling may have clobbered these values; restore them
            frameIndex = frame

            scheduleSelf(this, SystemClock.uptimeMillis() + durationPerFrame)
        }
        invalidateSelf()
    }
}

而新方案中,我们借助ValueAnimator的更新回调函数直接刷新,显示预定帧

class AnimLetterDrawable2 {
    private val valueAnimator = ValueAnimator.ofInt(totalFrames).apply {
        duration = 3000L

        this.interpolator = LinearInterpolator()

        addUpdateListener {
            setFrame(it.animatedValue as Int)
        }
    }

    private fun setFrame(frame: Int) {
        if (frame >= totalFrames) {
            return
        }
        frameIndex = frame
        invalidateSelf()
    }
}

Animator的原理

此时,再来思索一番,为何 Animator 的实现效果明显丝滑呢?

思危:是否和scheduleDrawable相比使用了不一样的底层机制?

源码跟进

单纯阅读文章内的代码会很枯燥,建议读者诸君对文中列出的源码进行泛读,抓住思路后再精读一遍源码。

以下将有6个关键点,可厘清其原理

  • 1,start方法 -- 找到动画被驱动的核心
  • 2, AnimationHandler#addAnimationFrameCallback(AnimationFrameCallback)
  • 3,mAnimationCallbacks 何时移除元素
  • 4,AnimationHandler#doAnimationFrame 方法的逻辑
  • 5,向前看,何人调用FrameCallback -- 驱动动画的底层逻辑
  • 6,向后看,ValueAnimator#doAnimationFrame -- 丝滑的原因

1,start方法

class ValueAnimator {

    public void start() {
        start(false);
    }

    private void start(boolean playBackwards) {
        if (Looper.myLooper() == null) {
            throw new AndroidRuntimeException("Animators may only be run on Looper threads");
        }
        //略去一部分
        addAnimationCallback(0); //这里是核心

        if (mStartDelay == 0 || mSeekFraction >= 0 || mReversing) {
            startAnimation();
            if (mSeekFraction == -1) {
                setCurrentPlayTime(0);
            } else {
                setCurrentFraction(mSeekFraction);
            }
        }
    }

    private void addAnimationCallback(long delay) {
        //startWithoutPulsing 才会return
        if (!mSelfPulse) {
            return;
        }
        getAnimationHandler().addAnimationFrameCallback(this, delay); //这里是核心
    }
}

简单阅读,可以排除掉 startAnimation setCurrentPlayTime setCurrentFraction,他们均不是动画回调的核心,只是在进行必要地初始化和FLAG状态维护。

真正的核心是:getAnimationHandler().addAnimationFrameCallback(this, delay);

注意:AnimationHandler 存在线程单例设计:


//使用方:
class ValueAnimator {
    public AnimationHandler getAnimationHandler() {
        return mAnimationHandler != null ? mAnimationHandler : AnimationHandler.getInstance();
    }
}

//ThreadLocal线程单例设计
class AnimationHandler {
    public final static ThreadLocal<AnimationHandler> sAnimatorHandler = new ThreadLocal<>();
    private boolean mListDirty = false;

    public static AnimationHandler getInstance() {
        if (sAnimatorHandler.get() == null) {
            sAnimatorHandler.set(new AnimationHandler());
        }
        return sAnimatorHandler.get();
    }
}

2, AnimationHandler#addAnimationFrameCallback(AnimationFrameCallback)

方法逻辑中,有两处需要关注:

  • 如果无 AnimationFrameCallback 回调实例说明没有在运行中的动画则挂载 Choreographer.FrameCallback mFrameCallback , 为更新动画(_ 调用动画的AnimationFrameCallback回调接口_)做准备。
  • 在动画的 AnimationFrameCallback 回调实例未被注册的情况下,注册该回调实例

看完这一段源码,读者诸君一定会对以下两点产生兴趣,我们在下文展开:

  • doAnimationFrame 方法的逻辑
  • mAnimationCallbacks 何时移除元素

先看源码:

public class AnimationHandler {
    private final Choreographer.FrameCallback mFrameCallback = new Choreographer.FrameCallback() {
        @Override
        public void doFrame(long frameTimeNanos) {
            doAnimationFrame(getProvider().getFrameTime());

            //这不就破案了,只要还有动画的 AnimationFrameCallback,就挂载 mFrameCallback

            if (mAnimationCallbacks.size() > 0) {
                getProvider().postFrameCallback(this);
            }
        }
    };

    private AnimationFrameCallbackProvider getProvider() {
        if (mProvider == null) {
            mProvider = new MyFrameCallbackProvider();
        }
        return mProvider;
    }

    public void addAnimationFrameCallback(final AnimationFrameCallback callback, long delay) {
        if (mAnimationCallbacks.size() == 0) {
            getProvider().postFrameCallback(mFrameCallback);
        }
        if (!mAnimationCallbacks.contains(callback)) {
            mAnimationCallbacks.add(callback);
        }

        //注意,delay为0,阅读时可以忽略这段逻辑
        if (delay > 0) {
            mDelayedCallbackStartTime.put(callback, (SystemClock.uptimeMillis() + delay));
        }
    }
}

3,mAnimationCallbacks 何时移除元素

AnimationHandler中 "清理" mAnimationCallbacks 的设计 : 先设置null,再择机集中清理null,维护链表结构。可以避免循环过程中移除元素带来的潜在bug、以及避免频繁调整链表空间带来的损耗

关键代码为:android.animation.AnimationHandler#removeCallback,它有两处调用点,看完下面这一段源码后再行分析。

class AnimationHandler {
    public void removeCallback(AnimationFrameCallback callback) {
        mCommitCallbacks.remove(callback);
        mDelayedCallbackStartTime.remove(callback);
        int id = mAnimationCallbacks.indexOf(callback);
        if (id >= 0) {
            mAnimationCallbacks.set(id, null);
            mListDirty = true;
        }
    }

    private void cleanUpList() {
        if (mListDirty) {
            for (int i = mAnimationCallbacks.size() - 1; i >= 0; i--) {
                if (mAnimationCallbacks.get(i) == null) {
                    mAnimationCallbacks.remove(i);
                }
            }
            mListDirty = false;
        }
    }
}

removeCallback 存在一个直接调用,进而可找到两个间接调用点:

  • endAnimation 停止动画时, 主动停止以及计算出动画已结束
  • doAnimationFrame 中发现动画已经被暂停

再看一下源码:

class ValueAnimator {
    private void removeAnimationCallback() {
        if (!mSelfPulse) {
            return;
        }
        //直接调用-1
        getAnimationHandler().removeCallback(this);
    }

    private void endAnimation() {
        if (mAnimationEndRequested) {
            return;
        }
        //间接调用-1
        removeAnimationCallback();
        //略去
    }

    public final boolean doAnimationFrame(long frameTime) {
        if (mStartTime < 0) {
            // First frame. If there is start delay, start delay count down will happen *after* this
            // frame.
            mStartTime = mReversing
                    ? frameTime
                    : frameTime + (long) (mStartDelay * resolveDurationScale());
        }

        // Handle pause/resume
        if (mPaused) {
            mPauseTime = frameTime;
            //间接调用-2
            removeAnimationCallback();
            return false;
        }
        //略
    }
}

4,AnimationHandler#doAnimationFrame 方法的逻辑

一共有三个业务目的:

  • 筛选,调用回调
  • 处理 CommitCallback 情况
  • 清理 mAnimationCallbacks 详见3
class AnimationHandler {
    private void doAnimationFrame(long frameTime) {
        long currentTime = SystemClock.uptimeMillis();
        final int size = mAnimationCallbacks.size();
        for (int i = 0; i < size; i++) {
            final AnimationFrameCallback callback = mAnimationCallbacks.get(i);

            // `为何会有null?` 请看3 `mAnimationCallbacks` 何时移除元素
            if (callback == null) {
                continue;
            }

            //如果是延迟执行的callback,在未到预定时间时为false
            if (isCallbackDue(callback, currentTime)) {

                // 回调,实际逻辑:android.animation.ValueAnimator#doAnimationFrame
                callback.doAnimationFrame(frameTime);

                // 此处值得再写一篇文章
                if (mCommitCallbacks.contains(callback)) {
                    getProvider().postCommitCallback(new Runnable() {
                        @Override
                        public void run() {
                            commitAnimationFrame(callback, getProvider().getFrameTime());
                        }
                    });
                }
            }
        }
        cleanUpList();
    }

    private void commitAnimationFrame(AnimationFrameCallback callback, long frameTime) {
        if (!mDelayedCallbackStartTime.containsKey(callback) &&
                mCommitCallbacks.contains(callback)) {
            callback.commitAnimationFrame(frameTime);
            mCommitCallbacks.remove(callback);
        }
    }
}

作者按:值得一提的是,AnimationHandler中定义了所谓的 OneShotCommitCallback ,均添加到 mCommitCallbacks中。

ValueAnimator 中曾利用它调整动画起始帧回调

SDK 24 、25 中明确存在,从26直至32均未发现使用。注意,我此次翻阅源码时较为粗略,仍需详查 android.animation.ValueAnimator#addOneShotCommitCallback 方可定论,如有谬误还请读者指出,避免误导。

5,向前看,何人调用FrameCallback

跟进 getProvider().postFrameCallback(mFrameCallback); 发现是暗度陈仓

class AnimationHandler {
    private AnimationFrameCallbackProvider getProvider() {
        if (mProvider == null) {
            mProvider = new MyFrameCallbackProvider();
        }
        return mProvider;
    }

    private class MyFrameCallbackProvider implements AnimationFrameCallbackProvider {

        final Choreographer mChoreographer = Choreographer.getInstance();

        @Override
        public void postFrameCallback(Choreographer.FrameCallback callback) {
            mChoreographer.postFrameCallback(callback);
        }

        @Override
        public void postCommitCallback(Runnable runnable) {
            mChoreographer.postCallback(Choreographer.CALLBACK_COMMIT, runnable, null);
        }

        @Override
        public long getFrameTime() {
            return mChoreographer.getFrameTime();
        }

        @Override
        public long getFrameDelay() {
            return Choreographer.getFrameDelay();
        }

        @Override
        public void setFrameDelay(long delay) {
            Choreographer.setFrameDelay(delay);
        }
    }
}

又见 Choreographer ,这回应该不陌生了,跟进代码:

class Choreographer {
    public void postFrameCallback(FrameCallback callback) {
        postFrameCallbackDelayed(callback, 0);
    }

    public void postFrameCallbackDelayed(FrameCallback callback, long delayMillis) {
        if (callback == null) {
            throw new IllegalArgumentException("callback must not be null");
        }

        postCallbackDelayedInternal(CALLBACK_ANIMATION,
                callback, FRAME_CALLBACK_TOKEN, delayMillis);
    }
}

值得注意的是:此次使用的是:CALLBACK_ANIMATION

Choreographer 中将Callback一共 分为5类

  • CALLBACK_INPUT = 0;
  • CALLBACK_ANIMATION = 1;
  • CALLBACK_INSETS_ANIMATION = 2;
  • CALLBACK_TRAVERSAL = 3;
  • CALLBACK_COMMIT = 4;

回调时的顺序也是如此。

读者诸君可还记得前文给出的 基于消息机制处理UI绘制 的关键流程图?其中多次出现关键字样:TRAVERSAL,对应此处的 CALLBACK_TRAVERSAL,它负责界面布局和绘制相关的业务。

而在上文 View#scheduleDrawable 的分析中,发现它使用的类型为:Choreographer.CALLBACK_ANIMATION和 Animator 是一致的!

至此,我们悬着的心可以放下,Animator 和 View#scheduleDrawable 相比,使用了同样的底层机制

但是我们的疑问尚未得到答案,再顺着整个流程向后看。

6,向后看,ValueAnimator#doAnimationFrame

作者按,以API25之后的源码解析,以下源码为API30,注意24之前、24&25,均存在差异,主要体现为首帧的开始。省略部分不重要的源码细节

不难发现,重点部分为:animateBasedOnTime(currentTime)

class ValueAnimator {
    public final boolean doAnimationFrame(long frameTime) {
        if (mStartTime < 0) {
            // First frame. If there is start delay, start delay count down will happen *after* this
            // frame.
            mStartTime = mReversing
                    ? frameTime
                    : frameTime + (long) (mStartDelay * resolveDurationScale());
        }

        // Handle pause/resume
        //省略 暂停、恢复的处理

        if (!mRunning) {
            //省略,判断是否可以开始播放首帧
        }

        if (mLastFrameTime < 0) {
            //省略,处理动画是否seek的情况
        }
        mLastFrameTime = frameTime;

        // The frame time might be before the start time during the first frame of
        // an animation.  The "current time" must always be on or after the start
        // time to avoid animating frames at negative time intervals.  In practice, this
        // is very rare and only happens when seeking backwards.
        final long currentTime = Math.max(frameTime, mStartTime);

        //此处为重点
        boolean finished = animateBasedOnTime(currentTime);

        //完毕的处理
        if (finished) {
            endAnimation();
        }
        return finished;
    }
}

继续抓住重点:animateBasedOnTime(currentTime)

class ValueAnimator {
    boolean animateBasedOnTime(long currentTime) {
        boolean done = false;
        if (mRunning) {
            //确定lastFraction、fraction
            final long scaledDuration = getScaledDuration();
            
            //差别在这里 
            final float fraction = scaledDuration > 0 ?
                    (float) (currentTime - mStartTime) / scaledDuration : 1f;
            final float lastFraction = mOverallFraction;

            //确定轮播迭代标记
            final boolean newIteration = (int) fraction > (int) lastFraction;
            final boolean lastIterationFinished = (fraction >= mRepeatCount + 1) &&
                    (mRepeatCount != INFINITE);

            // 确定 done
            if (scaledDuration == 0) {
                // 0 duration animator, ignore the repeat count and skip to the end
                done = true;
            } else if (newIteration && !lastIterationFinished) {
                // Time to repeat
                if (mListeners != null) {
                    int numListeners = mListeners.size();
                    for (int i = 0; i < numListeners; ++i) {
                        mListeners.get(i).onAnimationRepeat(this);
                    }
                }
            } else if (lastIterationFinished) {
                done = true;
            }

            //确定fraction 重点1
            mOverallFraction = clampFraction(fraction);
            float currentIterationFraction = getCurrentIterationFraction(
                    mOverallFraction, mReversing);

            //重点2
            animateValue(currentIterationFraction);
        }
        return done;
    }
}

此处有两处重点:

  • 确定 currentIterationFraction
  • animateValue 执行动画帧

看重点1:泛读即可,主要理解fraction的设计

class ValueAnimator {
    private float clampFraction(float fraction) {
        if (fraction < 0) {
            fraction = 0;
        } else if (mRepeatCount != INFINITE) {
            fraction = Math.min(fraction, mRepeatCount + 1);
        }
        return fraction;
    }

    //重点1 整数部分代表iteration,小数部分代表当前iteration的fraction
    private float getCurrentIterationFraction(float fraction, boolean inReverse) {
        fraction = clampFraction(fraction);
        int iteration = getCurrentIteration(fraction);
        float currentFraction = fraction - iteration;
        return shouldPlayBackward(iteration, inReverse)
                ? 1f - currentFraction
                : currentFraction;
    }

    //依据是fraction和iteration的设计:
    //    Calculates current iteration based on the overall fraction. 
    //    The overall fraction will be in the range of [0, mRepeatCount + 1]. 
    //    Both current iteration and fraction in the current iteration can be derived from it.
    private int getCurrentIteration(float fraction) {
        fraction = clampFraction(fraction);
        // If the overall fraction is a positive integer, we consider the current iteration to be
        // complete. In other words, the fraction for the current iteration would be 1, and the
        // current iteration would be overall fraction - 1.
        double iteration = Math.floor(fraction);
        if (fraction == iteration && fraction > 0) {
            iteration--;
        }
        return (int) iteration;
    }

    //和动画正向、反向播放有关,可先忽略
    private boolean shouldPlayBackward(int iteration, boolean inReverse) {
        if (iteration > 0 && mRepeatMode == REVERSE &&
                (iteration < (mRepeatCount + 1) || mRepeatCount == INFINITE)) {
            // if we were seeked to some other iteration in a reversing animator,
            // figure out the correct direction to start playing based on the iteration
            if (inReverse) {
                return (iteration % 2) == 0;
            } else {
                return (iteration % 2) != 0;
            }
        } else {
            return inReverse;
        }
    }
}

看重点2:

class ValueAnimator {
    void animateValue(float fraction) {
        //插值器重新计算fraction -- 优雅的设计
        fraction = mInterpolator.getInterpolation(fraction);
        mCurrentFraction = fraction;
        int numValues = mValues.length;
        
        //PropertyValuesHolder 计算value -- 又是一个优雅的设计
        for (int i = 0; i < numValues; ++i) {
            mValues[i].calculateValue(fraction);
        }
        
        //回调,onAnimationUpdate 常用到 getAnimatedValue,和 calculateValue 对应
        if (mUpdateListeners != null) {
            int numListeners = mUpdateListeners.size();
            for (int i = 0; i < numListeners; ++i) {
                mUpdateListeners.get(i).onAnimationUpdate(this);
            }
        }
    }
}

阶段性小结

源码内容着实很多,经过刚才的源码重点拆解,也已梳理出大致流程。

回归到我们阅读源码前的问题:

Animator 是否和scheduleDrawable相比使用了不一样的底层机制?

否, 均使用了 Choreographer [ˌkɔːriˈɑːɡrəfər],记住它的读写 + Vsync + Android 消息机制 ,且回调类型一致,均为 CALLBACK_ANIMATION

为何更加丝滑?

动画内部调用频次 ≥ 原方案,回调时依据时间计算帧号的算法更加准确合理

ValueAnimator#animateBasedOnTime 中,使用了准确、合理的计算方式 :final float fraction = scaledDuration > 0 ? (float) (currentTime - mStartTime) / scaledDuration : 1f;

而先前文章中的代码,并没有依据当前实际时间调整帧。

思变:打开思路

至此,动画的核心奥秘已经揭开,似乎一切已尽在不言中,轮子也均已完备,也并不需要再额外实现一套插值器、估值器逻辑。

既然如此,我们不再对第一篇中的例子进行以下改进:"依据时间调整帧","提升回调频率"。

作者按:如果下次计划写插值器、估值器的文章,可能以逐步完善造轮子的方式进行内容展开

那么本篇的核心内容,除了面试或者给同事科普外,还能带来什么呢?

整体回顾一下,并打开思路:

  1. 我们从一个实例出发进行完善,并收获一个经验:可以通过 Drawable+Animator,将动画内容推广到任意View做显示,如果没有必要,可以少做一些自定义View的事情
  2. 分析了Drawable更新内容的底层实现,是否可以将这种动画效果推广到更多地方呢?例如 TextView的DrawableStartImageSpan是否都能正确显示动效呢?,如果不能要怎么做?
  3. 我们分析动画被驱动的过程中,遇到一个宝藏 Choreographer,是否可以拿来干点有趣的事情?例如:FPS监测
  4. 将ValueAnimator的核心机制复刻,在别的平台搞点好玩的东西😂
  5. 视觉呈现内容时间 的函数关系确定时,使用 ValueAnimator 作为核心驱动,将问题变为一个纯数学问题,例如 点迹动效绘制全景图锚点A到锚点B之间的渐变
  6. 融合以上内容,自定义一套数据协议,解析后,所见皆可动起来

闲话一二

文中出现的源码,除去AOSP部分,均收录于仓库中:DrawableWorkShop

最近还处于瓶颈之中,我花了大约半年的时间,让自己 "慢" 下来,却还没有做到真正松弛下来,礼记中言:"张而不弛,文武弗能也;弛而不张,文武弗为也;一张一弛,文武之道也。"

有两个方面的瓶颈,让我颇为难受:

  • "输出质量的高期望" 与 "输入、知识体系存货达不到更高层次" 之间的矛盾带来的内容瓶颈
  • "不同读者需要的知识深度不同" 与 "博客内容提纲不能照顾到各个深度" 之间的矛盾带来的编写瓶颈

我还需要调整好节奏、捋一捋下一个五年,再进行知识重整合,才能先驰后张,输出更有意义的内容,这能解决第一个瓶颈问题。但第二个瓶颈问题,确实没找到办法。