单片机最小系统构成

739 阅读7分钟

单片机最小系统构成

若要使系统正常运行,必须确保单片机的最小系统稳定工作。51 单片机的最 小系统由以下几部分组成: (1)晶振电路 (2)复位电路 (3)电源电路 (4)程序下载电路 第(4)是我们添加进来的,实际上最小系统只由前面 3 个部分组成。为什么要加入第(4)部分呢?仅靠前面 3 个部分电路只能使单片机正常运行,但如果我们要给系统更新程序即烧入程序时就没有办法了,所以我们将第(4)部分电路也加入到最小系统当中,这时候我们就可以给系统任意烧入程序了晶振电路提供时钟给单片机工作,犹如人的心脏

复位电路提供系统复位操作,当系统出现运行不正常或者死机等情况时,可以通过复位按键重新启动系统。

电源电路也是非常关键的一个部分,因为单片机对供电电压是有要求的,如果电压过大将烧坏芯片,如果电压过小系统将运行不了。所以如果一个合适稳定的电源电路是非常关键的。

还有一点非常重要,因为 51 单片机的 P0 口是漏极开路的,要让它输出高电平就必须外接上拉电阻,原理图中如下:

image-20220901104727158

相同网络标号的表示其线路是连接在一起的,这个在后面章节会介绍。为了增强其他 IO 口的驱动能力,开发板上也都为其外接了上拉电阻(除了串口),通常上拉电阻选择 10K 左右

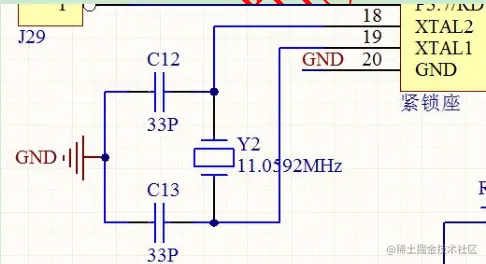
晶振电路

由于单片机正常工作需要一个时钟,因此就需要在单片机晶振引脚上外接一个晶振(我们使用的STC89CXX 单片机晶振引脚是 18 和 19 脚),至于需要多大晶振这就取决于你所使用的单片机,由于我们使用的是 51 单片机,其时钟频率可在 0-40MHZ 上运行,一般情况下我们建议选择 12M(适合计算延时时间)或者是 11.0592M(适合串口通信)。若直接将此晶振接入单片机晶振引脚,会发现系统工作不稳定,这是因为晶振起振的一瞬间会产生一些电感,为了消除这个电感所带来的干扰,可以在此晶振两端分别加上一个电容,电容的选取需要无极性的,另一端需要共地。根据选取的晶振大小决定电容值,通常电容可在 10-33PF值范围内选取。我们使用的是 33PF 电容。这样一来就构成了晶振电路。只有保证晶振电路稳定,单片机才能继续工作。其电路如下所示

image-20220901105613481

复位电路

前面我们已经将晶振电路搭建完成,我们知道晶振犹如人的心脏,需要无时无刻给单片机提供运行周期。但即使时钟周期在不停的运行,系统也有可能会出现崩溃或者瘫痪状态。这就好比人会生病一样,人一生病就得看医生,服用医生开的药后重新获得正常状态。那么单片机呢,它是如何获取重生的?这就需要设计一个复位电路来实现此功能。我们知道单片机引脚当中就有一个 RST 复位引脚,而 STC89CXX 单片机又是高电平复位,所以只需要让这个引脚保持一段时间高电平就可以。要实现此功能通常有两种方式,一种是通过按键进行手动复位,还有一种是上电复位,即电源开启后自动复位。手动复位是通过一个按键及电容 电阻所组成,利用按键的开关功能实现复位,按键按下后 VCC 直接进入到单片机RST 引脚,松开后 VCC 断开,RST 被电阻拉为低电平。这一合一开就实现了手动复位。而自动复位主要是利用 RC 充放电功能,电源已开启,由于电容隔直,VCC直接进入 RST,然后电容开始慢慢充电,直到充电完成,此时 RST 被电阻拉低。这样就起到上电复位的效果。这里我们采用手动复位。不到系统崩溃,我们几乎不会操作复位。复位电路如下图所示:

image-20220901110449251

当按下按键 RSTK1,VCC 直接连接到 RST 复位脚,VCC 是高电平所以系统复位。本来复位电路只需上图左半部分,即按键 RSTK1 和 C14、R9 组成的复位电路,

但考虑到开发板兼容 AVR、ARM 等单片机,所以使用一个三极管 Q2 将复位信号翻转,即变为低电平复位,此时要记得将 J31 端子的 2 和 3 脚短接。(具体电路具体分析)

电源电路

任何电子器件都需要有一个合适的电源进行供电,这就好比人要吃饭一样,没有电源,系统是不会工作的。STC89CXX 单片机的工作电压是 3.3-5.5V 范围,通常我们使用 5V 直流。将电源接入到各芯片电源引脚即可。开发板电源电路如下图所示:

image-20220901110514879

开发板上还预留了 P3(5V/3V)端子,这些端子可以很方便的给外部模块连接电源。

下载电路

在前面小节中已经介绍了为什么要加下载电路到最小系统中,这里就不再重复。程序要烧写到单片机内是通过上位机(PC 机)及对应的软件将编译器生成的 xxx.HEX 文件通过单片机串口写入进去。我们知道现在的笔记本电脑没有 RS232 接口,所以要使用 USB 转 TTL 串口电平芯片来建立 PC 机和单片机数据传输通路。通常使用 CH340G 或者 CH340C 芯片来完成电平转换。CH340G 需外接 12M 晶振,而 CH340C 内部自带晶振,所以可以不接外部 12M 晶振。开发板上使用的是 CH340G 电路,这样可以兼容 CH340C 电路。 开发板下载电路如下图所示:

image-20220901111059364

本电路是我们自主研发的一键自动下载电路,无需冷启动。 从上图可以知道,USB1 接口即为程序下载接口,D-和 D+连接到 CH340 芯片的 D-和 D+,然后CH340 芯片的串口 TXD和 RXD管脚就连接到单片机的串口(P3.0、P3.1)上,这里不是直接连接到单片机串口,而是通过 J44 和 J39 端子进行转接。这样做不仅可以让开发板 USB 接口下载程序,还可以使用 RS232 接口下载程序,这部分内容在后面章节会介绍。而且还有一点比较重要的是可以让单片机串口不受 CH340 或者 RS232 干扰,这样开发板也可以当成 USB 转 TTL 模块使用,该设计

也是考虑 WIFI、蓝牙等模块与串口通信不受干扰问题。USB1 接口不仅可以作为程序下载口,还可以作为串口通信口,因为它本身就是实现串口下载。同时还可以作为电源供电口,可以看到 USB1 的管脚 1 就是 5V电源脚,所以开发板的可以直接使用 USB 线来供电,如果提供的 USB 线有问题,可以使用安卓手机数据线,接口都是兼容的。当电源开关打开后,电源指示灯DP1 即会点亮,表明系统电源正常。至此,我们就把 51 单片机的最小系统介绍完,大家在制作最小系统时,可以参考我们的电路,这样成功率会更高。

硬件连接 首先将 usart 转 usb 转换器和单片机接线,分别 GND 接 GND、VCC 接VCC,单片机P3.0(RXD) 引脚接转换器 TXD、单片机 P3.1(TXD) 引脚接转换器 RXD。然后将转换器USB 接口插电脑上,USB 要安装 CH340 驱动才能识别到端口,由于 CH340 资源较多,而且安装简单,这里就不进行介绍了。

image-20220829001950390

image-20220829001954585

波特率可以选高一些,现在的工艺可以调高一些了了

github.com/Yu-1120/STC…

舒适!!!使用VSCode写51单片机代码

原理跟STM32一样

yu-1120.github.io/posts/fa06.…