OLED

382 阅读8分钟

OLED 简介

需要3.3伏的电压

OLED,即有机发光二极管( Organic Light Emitting Diode )。 OLED 由于同时具备自发光,不需背

光源、对比度高、厚度薄、视角广、反应速度快、可用于挠曲性面板、使用温度范围广、构造及

制程较简单等优异之特性,被认为是下一代的平面显示器新兴应用技术。

LCD 都需要背光,而 OLED 不需要,因为它是自发光的。这样同样的显示 OLED 效果要来得好一

些。以目前的技术,OLED 的尺寸还难以大型化,但是分辨率确可以做到很高。在此我们使用的

是0.96寸OLED显示屏,该屏有以下特点:

1)0.96 寸 OLED 有黄蓝,白,蓝三种颜色可选;其中黄蓝是屏上 1/4 部分为黄光,下 3/4 为蓝;

而且是固定区域显示固定颜色,颜色和显示区域均不能修改;白光则为纯白,也就是黑底白字;

蓝色则为纯蓝,也就是黑底蓝字。

2)分辨率为 128*64

3)多种接口方式;OLED 裸屏总共种接口包括:6800、8080 两种并行接口方式、3 线或 4 线的

串行 SPI 接口方式、 IIC 接口方式(只需要 2 根线就可以控制 OLED 了!),这五种接口是通过

屏上的 BS0~BS2 来配置的。

4)本屏开发了两种接口的 Demo 板,接口分别为七针的 SPI/IIC 兼容模块,四针的IIC 模块。两

种模块都很方便使用;希望大家根据实际需求来选择不同的模块

产品特点

2.1 0.96 寸 寸 OLED 裸屏外观

image-20220830183656536

裸屏为 30pin,从屏正面看左下角为 1,右下角为 30;在设计的时候一定要注意不要搞反了。

具体的接口定义请大家查看 0.96 寸 OLED 官方数据手册;里面有详细介绍。

0.96 寸 寸 OLED 模块

SPI/IIC 接口模块

模块接口定义:

  1. GND 电源地
  2. VCC 电源正(3~5.5V)
  3. D0 OLED 的 D0 脚,在 SPI 和 IIC 通信中为时钟管脚
  4. D1 OLED 的 D1 脚,在 SPI 和 IIC 通信中为数据管脚
  5. RES OLED 的 RES#脚,用来复位(低电平复位)
  6. DC OLED 的 D/C#E 脚,数据和命令控制管脚
  7. CS OLED 的 CS#脚,也就是片选管脚

image-20220830183706001

IIC 接口模块

  1. GND 电源地
  2. VCC 电源正(3~5.5V)
  3. SCL OLED 的 D0 脚,在 IIC 通信中为时钟管脚
  4. SDA OLED 的 D1 脚,在 IIC 通信中为数据管脚

0.96 寸 寸 OLED 驱动 IC

本屏所用的驱动 IC 为 SSD1306;其具有内部升压功能;所以在设计的时候不需要再专一设计

升压电路;当然了本屏也可以选用外部升压,具体的请详查数据手册。SSD1306 的每页包含了

128 个字节,总共 8 页,这样刚好是 128*64 的点阵大小。这点与 1.3 寸 OLED 驱动 IC SSD1106

稍有不同,SSD1106 每页是 132 个字节,也是 8 页。所以在用 0.96 寸 OLED 移植 1.3 寸 OLED 程

序的时候需要将 0.96 寸的显示地址向右偏移 2,这样显示就正常了;否则在用 1.3 寸的时候 1.3

寸屏右边会有 4 个像素点宽度显示不正常或是全白,这点大家注意一下。其它的 SSD1306 和

SSD1106 区别不大

0.96 寸 寸 OLED 模块使用方法

七针 SPI/IIC OLED 模块使用方法

七针 SPI/IIC OLED 模块共有七个管脚,1~7 分别为 GDN、VCC、D0、D1、RES、DC、CS

此模块支持四线 SPI、三线 SPI、IIC 接口;由 OLED 的数据手册我们可以知道 0.96 寸 OLED 裸屏是

支持四种五种不同接口的;除了前面的三种还有 6800、8080 并口方式;由于这两种接口占用数

据 线 比 较 多 ; 而 且 不 太 常 用 , 所 以 模 块 在 设 计 的 时 候 没 有 引 出 来

image-20220830183722333

大家可以看出来;模块的通信接口是通过 BS0,BS1,BS2 三个管脚来配置的。

也就是说要配置I2C接口,要配置BS1为零,BS2,BS0为零

本店所设计的模块默认是 SPI 接口;

  1. GND 电源地
  2. VCC 电源正(3~5.5V)
  3. D0 OLED 的 D0 脚,在 SPI 和 IIC 通信中为时钟管脚
  4. D1 OLED 的 D1 脚,在 SPI 和 IIC 通信中为数据管脚
  5. RES OLED 的 RES#脚,用来复位(低电平复位)
  6. DC OLED 的 D/C#E 脚,数据和命令控制管脚
  7. CS OLED 的 CS#脚,也就是片选管脚

大家在使用的时候一定注意,如下图所示。在 SPI 接口中 R1,R2,R8 三个电阻是不焊接的,如果大

家想用 IIC 接口的话需要将 R3 换到 R1 上,R8 可以焊接也可不焊接。

image-20220830183731201

针模块正面丝印如下,大家在接线的时候要注意不要接错了;特别是想用 IIC 接口的朋友们,

在 IIC 接口中需要将 RES 接高电平,可以与 VCC 对接,使 OLED 复位脚一直操持高电平,也就是不

复位的状态;同时需要将 DC,CS 接电源地;此时 IIC 通信中只需要 GND ,VCC,D0(时钟信号),D1(数

据信号)四根线了。如果大家感觉这样比较麻烦;建议大家直接选用四针的 IIC 接口模块。

image-20220830183738968

四针 IIC 接口模块使用说明

四针 iic 接口相对比较简单一些,只有两个信号线

  1. GND 电源地
  2. VCC 电源正(3~5.5V)
  3. SCL OLED 的 D0 脚,在 IIC 通信中为时钟管脚
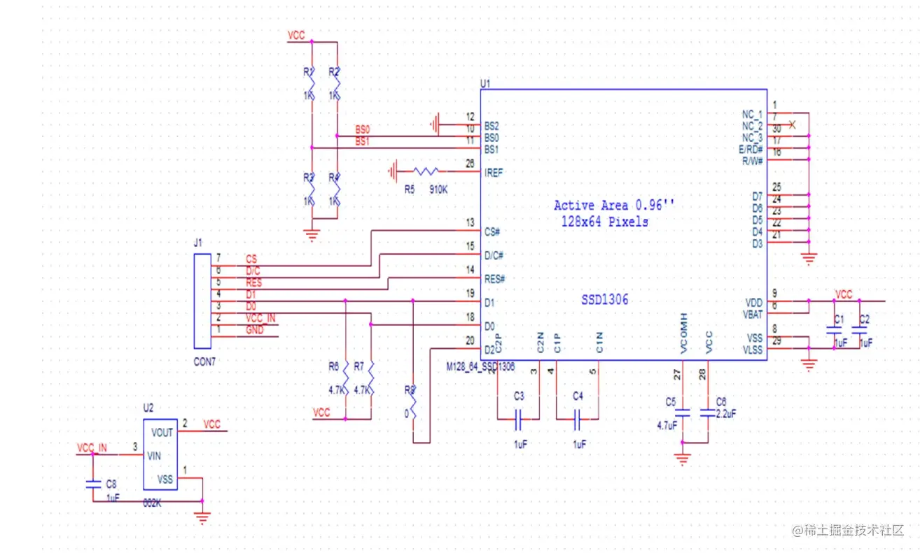
  4. SDA OLED 的 D1 脚,在 IIC 通信中为数据管脚0.96 寸 寸 OLED 原理图设计注意事项

image-20220830183747551

0.96 寸 寸 OLED 原理图设计注意事项

image-20220830183750213

SPI 接口设计

在 SPI 接口中需保证 BS0,BS1,BS2 全为 0,也不

image-20220830183804645

定不要焊接;否则会出现不稳定情况。附加说明原理图中的 662K 为一 3.3v的稳压管如果大家是直接用 3.3v供电的话可以省去662k

IIC 接口设计

在 iic 接口中需要将 BS1 配置为 1,BS0 为 0;所以 R1,R4 焊接,R2,R3 不焊接,R8 可焊

接也可不焊接。

DIY 用户元件参数选择说明

对于 DIY 用户来说可能元件不像公司那么全;在设计的时候可能有些元件没有;需要用其它参数的元件来拼凑;在 0.96OLED 中有几个参数比较重要;尽量搞成一样的

image-20220830183816560

这里面的 C3,C4 在内部升压的时候要用;这两个参数尽量做到一样;都为 1uF;

image-20220830183824709

与 26 脚相连接的 910 电阻 R5 的参数可以选在 1M 左右的;如果太小可能对屏的寿命有影响;如果太大屏的亮度会暗一些;不过不影响使用。

关于不同平台的程序移植注意事项

很多新手工程师或是学生比较在意在某个处理器下的程序;其实这个没有必要;大家可以打开几个不同平台下的程序,会发同一通信接口类型下的程序内部的操作函数是完全一样的,只是管脚定义方式不同,还有一个就是需要包含所用平台的头文件;其它的其实都不用作修改;因为其它的函数均是对 OLED 屏的操作;与所用的处理器平台没有关系。因为大家对 C51 单片机相对都比较熟悉;大学里基本上都学习过;在此我以 C51 的程序来作简单说明 ;大家在移植的时候尽量参考 C51 的程序。大家打开程序会发现主要有几人文件

image-20220830183832031

LED.H 这 个 主 要 是 函 数 说 明 和 管 脚 定 义 , 大 家 进 到 文 件 内 部 可 以 看 到

image-20220830183839967

上面五行是对接口管脚的定义,而下面的十行则是对管脚定义重新做了一次更为统一的定

义;大家会发现基本所有平台和程序中都用了下面十行的定义,这样也就是说大家在用的时候只

image-20220830183845916

要把前面五个脚的定义搞对了,程序移植基本上就完成了。也就是说只要大家能把这五个名字与你处理器上面五个不同的管脚统一起来程序移植基本上就完成了,当然了你要保证

你的定义没有错;这些搞完以后基本上可以把屏点亮;亮但并不代表稳定,这个时候一些时序可能需要调整一下,毕竟不同的平台速度可能有些不同;不过一般情况下是不用调整的 ;除非你的处理器速度非常快;有的地方可能要加一些延迟。

关于取模说明

取模主要有三种一是图片、字符、汉字三种,取的原理是一样的

图片取模

打开 PCtoLCD2002.exe 软件

image-20220830183855518

打开手机桌面图片

image-20220830183902894

模式设置

image-20220830183909097

image-20220830183918590

生成 BMP 图像字模

image-20220830183929420

image-20220830183933415

之后操作与图像取模操作一样

说明:本操作只适合店主提供的程序中;因为扫描方式不同;对应该的程序会有些不同;大家可以试着来修改一下。想了解的更多;还是希望大家多动动手操作一下,找一下感觉。