【SpringBoot】JDBC相关

166 阅读5分钟

持续创作,加速成长!这是我参与「掘金日新计划 · 10 月更文挑战」的第10天,点击查看活动详情

简概

数据库连接所需的bean

  • 数据源相关

    • DataSource(根据选择的连接池实现决定)
  • 事务相关(可选)
    • PlatformTransactionManager(DataSourceTransactionManager)
    • TransactionTemplate
  • 操作相关(可选)

    • JdbcTemplate

Spring Boot 做了哪些配置

  • DataSourceAutoConfiguration

    • 配置 DataSource
  • DataSourceTransactionManagerAutoConfiguration

    • 配置 DataSourceTransactionManager
  • JdbcTemplateAutoConfiguration

    • 配置 JdbcTemplate

注意: 符合条件时才进⾏配置


数据源

数据源相关配置属性

通用:

spring.datasource.url=jdbc:mysql://localhost/test
spring.datasource.username=dbuser
spring.datasource.password=dbpass
spring.datasource.driver-class-name=com.mysql.jdbc.Driver(可选)

配置多数据源

注意事项

  • 不同数据源的配置要分开

  • 关注每次使⽤的数据源

    • 有多个DataSource时系统如何判断
    • 对应的设施(事务、ORM等)如何选择DataSource

Spring Boot中的多数据源配置

  • 配置@Primary类型的Bean

  • 排除Spring Boot的⾃动配置

    1. DataSourceAutoConfiguration
    2. DataSourceTransactionManagerAutoConfiguration
    3. JdbcTemplateAutoConfiguration
  1. 示例代码
@SpringBootApplication(exclude = {DataSourceAutoConfiguration.class,
                                  DataSourceTransactionManagerAutoConfiguration.class,
                                  JdbcTemplateAutoConfiguration.class})
    public class DemoApplication {

        public static void main(String[] args) {
            SpringApplication.run(DemoApplication.class, args);
        }

        @Bean
        @ConfigurationProperties("demo01.datasource")
        public DataSourceProperties demo01DataSourceProperties(){
            return new DataSourceProperties();
        }
        @Bean
        public DataSource demo01DataSource(){
            DataSourceProperties dataSourceProperties=demo01DataSourceProperties();
            return dataSourceProperties.initializeDataSourceBuilder().build();
        }
        @Bean
        @Resource // 表明这个方法的参数要按照名字来注入其他的Bean
        public PlatformTransactionManager demo01Manager(DataSource demo01DataSource){
            return new DataSourceTransactionManager(demo01DataSource);
        }

        @Bean
        @ConfigurationProperties("demo02.datasource")
        public DataSourceProperties demo02DataSourceProperties(){
            return new DataSourceProperties();
        }
        @Bean
        public DataSource demo02DataSource(){
            DataSourceProperties dataSourceProperties=demo02DataSourceProperties();
            return dataSourceProperties.initializeDataSourceBuilder().build();
        }
        @Bean
        @Resource
        public PlatformTransactionManager demo02Manager(DataSource demo02DataSource){
            return new DataSourceTransactionManager(demo02DataSource);
        }
    }
  1. application.properties配置文件
management.endpoints.web.exposure.include=*

demo01.datasource.url=jdbc:test:demo01
demo01.datasource.username=shua
demo01.datasource.password=

demo02.datasource.url=jdbc:test:demo02
demo02.datasource.username=shua
demo02.datasource.password=
  1. 通过actuator查看bean。 www.yuque.com/shuashua-qi…

连接池

HikariCP

官网:github.com/brettwooldr…

在 Spring Boot 中的配置

  • Spring Boot 2.x

    • 默认使⽤ HikariCP
    • 配置 spring.datasource.hikari.* 【可参考DataSourceConfiguration类】
  • 配置 Spring Boot 1.x

    • 默认使⽤ Tomcat 连接池,需要移除 tomcat-jdbc 依赖
    • spring.datasource.type=com.zaxxer.hikari.HikariDataSource 【在application.properties配置文件中配置】

常⽤ HikariCP 配置参数

更多的可参考官网:github.com/brettwooldr…

  • spring.datasource.hikari.maximumPoolSize=10
  • spring.datasource.hikari.minimumIdle=10
  • spring.datasource.hikari.idleTimeout=600000
  • spring.datasource.hikari.connectionTimeout=30000
  • spring.datasource.hikari.maxLifetime=1800000

Alibaba Druid

“Druid连接池是阿⾥巴巴开源的数据库连接池项⽬。Druid连接池为监控⽽⽣, 内置强⼤的监控功能,监控特性不影响性能。功能强⼤,能防SQL注⼊,内置 Logging能诊断Hack应⽤⾏为。

官网地址:github.com/alibaba/dru…

实用功能

  • 详细的监控(真的是全⾯)
  • ExceptionSorter,针对主流数据库的返回码都有⽀持
  • SQL 防注⼊
  • 内置加密配置
  • 众多扩展点,⽅便进⾏定制

数据源配置

  • 直接配置 DruidDataSource
  • 通过引入 druid-spring-boot-starter 。 在application.properties中配置spring.datasource.druid.* 相关信息。
spring.datasource.url=jdbc:mysql://localhost/test
spring.datasource.username=shua
spring.datasource.password=n/z7PyA5cvcXvs8px8FVmBVpaRyNsvJb3X7YfS38DJrIg25EbZaZGvH4aHcnc97Om0islpCAPc3MqsGvsrxVJw==

spring.datasource.druid.initial-size=5
spring.datasource.druid.max-active=5
spring.datasource.druid.min-idle=5
spring.datasource.druid.filters=config,stat,slf4j

spring.datasource.druid.connection-properties=config.decrypt=true;config.decrypt.key=${public-key}
spring.datasource.druid.filter.config.enabled=true

spring.datasource.druid.test-on-borrow=true
spring.datasource.druid.test-on-return=true
spring.datasource.druid.test-while-idle=true

public-key=MFwwDQYJKoZIhvcNAQEBBQADSwAwSAJBALS8ng1XvgHrdOgm4pxrnUdt3sXtu/E8My9KzX8sXlz+mXRZQCop7NVQLne25pXHtZoDYuMh3bzoGj6v5HvvAQ8CAwEAAQ==

Filter 配置

  • spring.datasource.druid.filters=stat,config,wall,log4j (全部使⽤默认值)

密码加密

  • spring.datasource.password=<加密密码>
  • spring.datasource.druid.filter.config.enabled=true
  • spring.datasource.druid.connection-properties=config.decrypt=true;config.decrypt.key=

SQL 防注⼊

  • spring.datasource.druid.filter.wall.enabled=true
  • spring.datasource.druid.filter.wall.db-type=h2
  • spring.datasource.druid.filter.wall.config.delete-allow=false
  • spring.datasource.druid.filter.wall.config.drop-table-allow=false

Druid Filter

  • ⽤于定制连接池操作的各种环节
  • 可以继承 FilterEventAdapter 以便⽅便地实现 Filter
  • 修改 META-INF/druid-filter.properties 增加 Filter 配置

【待做】连接池选择时的考量点

通过 Spring JDBC 访问数据库

Spring 的 JDBC 操作类

spring-jdbc

  • core,JdbcTemplate 等相关核⼼接⼝和类
  • datasource,数据源相关的辅助类
  • object,将基本的 JDBC 操作封装成对象
  • support,错误码等其他辅助⼯具

常⽤的 Bean 注解

  • @Component
  • @Repository
  • @Service
  • @Controller
  • @RestController

简单的 JDBC 操作

JdbcTemplate

  • query
  • queryForObject
  • queryForList
  • update execute

SQL 批处理

  • JdbcTemplate

    • batchUpdate

      • BatchPreparedStatementSetter
  • NamedParameterJdbcTemplate

    • batchUpdate
      • SqlParameterSourceUtils.createBatch

小tips:解决IDEA的错误提示

解决IDEA中 Could not autowire. No beans of 'xxxx' type found 的错误提示

这个错误提示有时并不会产生影响,程序的编译和运行都是没有问题的。但强迫症也是真的受不了。

修改IDEA设置,降低Autowired检测的级别,将Severity的级别由之前的error改成warning或其它可以忽略的级别。

Spring 的事务抽象

⼀致的事务模型

  • JDBC/Hibernate/myBatis
  • DataSource/JTA

事务抽象的核⼼接⼝

PlatformTransactionManager,部分实现类如下:

  • DataSourceTransactionManager
  • HibernateTransactionManager
  • JtaTransactionManager

TransactionDefinition,几种属性如下:(注意TransactionDefinition是一个接口哦)

  • Propagation
  • Isolation
  • Timeout
  • Read-only status

事务传播特性

详情可查看TransactionDefinition接口

传播特性属性值注释
PROPAGATION_REQUIRED0当前有事务就用当前的,没有就用新的
PROPAGATION_SUPPORTS1事务可有可无,不是必须的
PROPAGATION_MANDATORY2当前一定要有事务,不然就抛异常
PROPAGATION_REQUIRES_NEW3无论是否有事务,都起个新的事务
PROPAGATION_NOT_SUPPORTED4不支持事务,按非事务方式运行
PROPAGATION_NEVER5不支持事务,如果有事务则抛异常
PROPAGATION_NESTED6当前有事务就在当前事务里再起一个事务

REQUIRES_NEW 与 NESTED 事务传播特性的说明

  • REQUIRES_NEW,始终启动⼀个新事务 。

    • 两个事务没有关联 。
  • NESTED,在原事务内启动⼀个内嵌事务。

    • 两个事务有关联
    • 外部事务回滚,内嵌事务也会回滚

事务隔离级别

详情可查看TransactionDefinition接口,默认隔离级别为ISOLATION_DEFAULT,值为-1,即由具体的数据库决定隔离级别。

隔离性属性值注释
ISOLATION_READ_UNCOMMITTED1读未提交
ISOLATION_READ_COMMITTED2读已提交
ISOLATION_REPEATABLE_READ4可重复读
ISOLATION_SERIALIZABLE8串行读

编程式事务

有两种实现方式:1. TransactionTemplate类;2. PlatformTransactionManager

TransactionTemplate类,调用execute()方法时可传入的对象:

  • TransactionCallback
  • TransactionCallbackWithoutResult

代码示例(仅展示了核心代码)

  public void insert(){
      transactionTemplate.execute(new TransactionCallbackWithoutResult() {
          @Override
          protected void doInTransactionWithoutResult(TransactionStatus status) {
              String sql="INSERT INTO `user`(`username`) VALUES ('刷刷');";
              jdbcTemplate.execute(sql);
              System.out.println(selectAll());
              status.setRollbackOnly();
          }
      });
      System.out.println(selectAll());
  }

PlatformTransactionManager

  • 可以传⼊TransactionDefinition进⾏定义

具体使用可参考blog.csdn.net/z69183787/a…

声明式事务

基于注解的配置⽅式

开启事务注解的⽅式

  • xml中:<tx:annotation-driven/>

  • SpringBoot中: @EnableTransactionManagement,一些可配置属性如下

    • proxyTargetClass
    • mode
    • order

使用事务

添加 @Transactional 注解即可。@Transactional的一些可配置项:

  • transactionManager
  • propagation
  • isolation
  • timeout
  • readOnly


怎么判断回滚或者说何时回滚?

可通过@TransactionalrollbackFor属性指明当出现特定的异常时进行回滚。

事务失效demo

比如下述情况,调用insert()方法时,事务就不会进行回滚。原因在于动态代理。

事务生效策略:

事务操作实现的本质

  • Spring 的声明式事务本质上是通过 AOP 来增强了类的功能。
  • Spring 的 AOP 本质上就是为类做了⼀个代理。 看似在调⽤⾃⼰写的类,实际⽤的是增强后的代理类

问题的解法

  • 访问增强后的代理类的⽅法,⽽⾮直接访问⾃身的⽅法

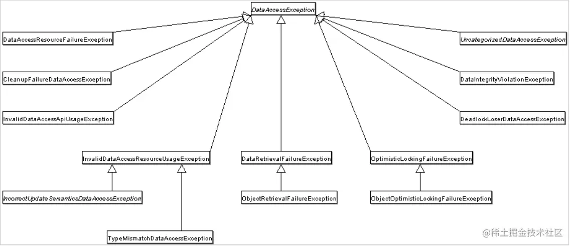
Spring 的 JDBC 异常抽象

概览

Spring 会将数据操作的异常转换为 DataAccessException, ⽆论使⽤何种数据访问⽅式,都能使⽤⼀样的异常 。

Spring是怎么认识那些错误码的

通过 SQLErrorCodeSQLExceptionTranslator 解析错误码

ErrorCode 定义 的位置:

  1. org/springframework/jdbc/support/sql-error-codes.xml
  2. Classpath 下的 sql-error-codes.xml

【待补充】定制错误码