初学Vue2

202 阅读12分钟

1.简单理解

1.必须创建一个Vue实例,且要传入一个配置对象;

2.这里使用的实例通常用id="xxx",在new Vue({el:'#xxx',})中指定为那个容器服务;

3.root容器里的代码被称为Vue模板

4.Vue实例和容器是一一对应的;

5.真实开发中只有一个Vue实例,并且会配合着组件一起使用;

6.插值语法{{xxx}}中要写js表达式,且xxx会自动读取到data中的所有属性;

7.一旦data中的数据发生改变,那么页面中用到该数据的地方也会自动更新;

2.模板语法

1. 插值语法:

功能:用于解析标签体内容。<标签>标签体</标签>

写法:{{xxx}}

2.指令语法:

功能:用于解析标签(包括标签属性、标签体内容、绑定事件..)。

举例:v-bind:href="xxx"====>简写:href="xxx",xxx也写为js表达式形式,会自动读取到data中的所有属性。不写:时,html自动按字符串形式进行解析。Vue中很多指令形式都是v-???。

3.数据绑定方式

单向绑定(v-bind)

只能从data流向页面

双向绑定(v-model)

数据不仅能从data流向页面,也能从页面流向data。但是一般都应用在表单类元素上(input/select等)。v-model:value====>v-model

4.data和el的两种写法

el

1)new Vue时直接配置

image.png

2)先创建Vue实例,再通过vm.$mount('#root')指定El的值

data

vue把data里的键值对看成vue的属性名和属性值

1)对象式

image.png

2)函数式

使用这种形式!!!不能写成箭头函数(只要vue所管理的函数),要不this指向就是Window;function指向就是vue image.png

5.MVVM模型

M:模型model:data中的数据。

V:视图view:模板代码。

VM:视图模型viewmodel:Vue实例。

data的所有属性都出现在了VM身上。VM身上的所有属性及Vue原型上的所有属性,在Vue模板中都可以直接使用。

6.defineProperty

defineProperty带个参数是要修改的对象,第二个参数是要修改的对象的属性值,第三个参数是配置对象。get获取属性,set修改属性 image.png

7.数据代理

好处:更方便操作data中的数据,可以通过{{}}和指令方式直接修改,就不用再写_data了。

数据代理:通过vm对象代理data对象中的属性操作(读、写)

基本原理:通过Object.defineProperty()把data对象中所有属性添加到vm上,为每个添加到vm上的属性指定一个getter和setter。在getter和setter内部去操作读写data中对应的属性。画圈的那两条线才是真正的数据代理。 image.png

8.事件的基本使用

  • 1)v-on:...=@...绑定事件,...是事件名;

  • 2)事件的回调(绑定函数)需要配置在methods对象中,最终会在vm(vue实例)上;

  • 3)methods中配置函数不要用箭头函数,否则this将指向window;

  • 4)methods中配置的函数,都是被Vue所管理的函数,this指向是vm或组件的实例对象;

  • 5)@click="demo"和@click="demo($event)"效果一致,但后者可传参。

如果想传参直接在事件回调后加小括号 image.png

事件修饰符

(@...后.修饰符,可以连续写:@...后.修饰符.修饰符):

  • 1)prevent:阻止默认事件(常用

  • 2)stop:阻止事件冒泡,写到里面的元素上(常用

  • 3)once:事件只触发一次(常用

  • 4)capture:使用事件的捕获形式;

  • 5)self:只有event.target是当前操作元素时才触发事件;

  • 6)passive:事件的默认行为立即执行,无需等待事件回调执行完毕 image.png

自定义事件绑定原生DOM事件

需要加.native修饰符修饰,本质是给子组件的根节点绑定了原生DOM事件---利用事件的委派

9.计算属性computed

定义:要用的属性不存在,要通过已有的属性(不是变量哦,是Vue控制下的属性)计算得来。

原理:底层借助了Objcet.defineproperity方法提供的getter和setter。 data和methods中的属性直接是vm的属性,但是computed的属性还要加个get(),调用时不要加小括号。

get有什么作用?当有人读取fullName时,get就会被调用,且返回值就作为fullName的值。

get什么时候被调用?1.初次读取fullName时2.所依赖的数据发生变化时。(不发生变换连续调用时,使用缓存机制(复用),computed比methods更加高效,调试方便) image.png 如果计算属性要被修改,必须写set函数去响应修改,且set中要引起计算时依赖的数据发生变化。 image.png

简写形式 image.png 绑定事件的时候:@xxx="yyy" yyy可以写一些简单的语句

10.监视属性watch(侦听属性)

1)当被监视的属性变化时,回调函数自动调用,进行相关操作

2)监视的属性必须存在,才能进行监视!

3)两种写法: image.png 深度监视 1)Vue中的watch默认不检测对象内部值的改变(Vue自身可以检测对象内部值的改变,但watch默认不可以。使用watch时根据数据的具体结构决定是否采用深度监视)

2)配置deep:true可以检测对象内部值的改变(多层) image.png 简写 代价就是不能配置deep和immediate image.png image.png

computed和watch的区别

1.computed能完成的功能,watch都能完成

2.watch能完成异步操作,computed不可以

两个重要的小原则:

1.所有被Vue管理的函数,最好写成普通函数,这样this的指向才是vm或组件实例对象

2.所有不被Vue所管理的函数(定时器的回调函数、Ajax的回调函数、promise的回调函数),最好写成箭头函数,这样this的指向才是vm或组件实例对象(箭头函数没有构建自己的this,需要向上层查找,跟上层函数的this指向相同)

11.绑定class、style

绑定class三种写法:

image.png

绑定style: 注意Vue中的样式都是驼峰,动态变化的才写到Vue中

image.png image.png

条件渲染

1.v-if v-else-if v-else

适用于切换频率较低的场景,不展示的DOM元素直接被移除,结构不能被打断。

2.v-show

适用于切换频率较高的场景,不展示的DOM元素未被移除,仅仅是使用样式隐藏掉

template不改变CSS结构,只能与v-if组合使用,不能与v-show组合使用 image.png

12.表格数据

v-for指令:

1.展示列表数据

2.语法:v-for="(item,index) in/of xxx" :k="yyy"//in of等价

3.可遍历:数组、对象、字符串(用得少)、指定次数(用得少) Key的内部原理 image.png image.png image.png 列表过滤 优先使用computed 简单 image.png image.png

13.Vue监视数据的原理

1.Vue会监视data中所有层次的数据

2.如何检测对象中的数据?

通过setter实现监视,且要在new Vue时就传入要检测的数据

1)对象中后追加属性,Vue默认不做响应式处理

2)如需给后添加的属性做响应式,使用以下API:

Vue.set(target,propertyName/index,value)或者 vm.$set(target,propertyName/index,value)

3.如何检测数组中的数据?

通过包裹数组更新元素的方法实现,本质就是做了两件事:

1)调用原生对应的方法对数组进行更新。

2)重新解析模板,进而更新页面。

4.在Vue修改数组中的某个元素(响应式)一定要用如下方法:

1)使用pop()、push()、shift()、unshift()、splice()、sort()、reverse()【这7种方法都是对原数组进行修改】

使用filter()、concat()、slice()时不会变更原始数组,而是返回一个新数组。使用非变更方法时,可以用新数组替换旧数组。

2)Vue.set()或者vm.$set()

注意:Vue.set()或者vm.$set()不能给vm或vm的根数据对象(_data)添加属性

json转换成简单明了的对象 image.png

14.收集表单数据

若:type="text">,则v-model收集的是value值,用户输入的就是value值。

若:type="radio">,(单选框),则v-model收集的是value值,且要给标签配置value值。

若:type="checkbox">,勾选框

1)没有配置input的value属性,那么收集的就是checked(true or false 勾选或者未勾选)

2)配置了input的value属性,

1))v-model初始值是非数组,那么收集的就是checked(true or false 勾选或者未勾选) 2))v-model初始值是数组,那么收集的是value组成的数组

v-model的三个修饰符(v-model.xxx)

lazy:失去焦点再收集数据

number:输入字符串转为有效的数字

trim:输入收尾空格过滤

补充内容:过滤器 image.png

15.指令

image.png image.png image.png image.png 不要乱加 image.png image.png 补充JS知识,有些内容要放在插入element之后添加才有效: image.png

自定义指令

1)定义语法

1))局部指令:

new Vue({
directives:{指令名:配置对象/回调函数}
})

2))全局指令:

Vue.dirctive(指令名,配置对象/回调函数)

2)配置对象中常用的3个回调:

(1)bind:指令与元素成功绑定时调用

(2)inserted:指令所在元素被插入页面时调用

(3)update:指令所在模板结构被重新解析时调用

备注:指令定义时不加v-,但使用时要加;如果是多个单词,用-连接,不要使用大写

image.png

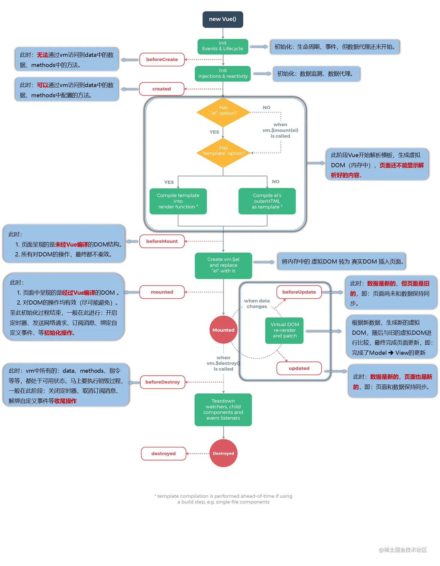
16.生命周期

又名:生命周期回调函数、生命周期函数、生命周期钩子。

是什么:Vue在关键时刻帮我们调用的一些特殊名称的函数。

生命周期函数名字不可更改,但函数的具体内容是程序员根据需求编写的。this指向是vm或组件实例对象。 image.png 生命周期的副本.png image.png

常用的生命周期钩子:

1.mounted:发送Ajax请求、启动定时器、绑定自定义事件、订阅消息等初始化操作

2.beforeDestory:清除定时器、解绑自定义事件、取消订阅消息等收尾工作

关于销毁Vue实例

1.销毁后借助Vue开发者工具看不到任何信息

2.销毁后自定义事件会失效,但原生DOM事件依然有效。

3.一般不会在beforeDestory操作数据,因为即使操作数据,也不会再触发更新流程了。

17.组件

定义:实现应用中局部功能代码和资源的集合

三大步骤

1.定义组件(创建组件)2.注册组件3.使用组件(写组件标签)

1.定义组件?

使用Vue.extend(options)创建,其中options和new Vue(options)时传入的options几乎一样,区别:

el不要写————因为最终所有组件都要经过一个VM管理,由vm中的el决定服务哪个容器。

data必须写成函数————避免组件被复用时,数据存在引用关系。

备注:使用template可以配置组件结构。

image.png

2.注册组件

局部注册:靠new Vue时候传入components选项

全局注册:靠Vue.component('组件名',组件) school:school==>school image.png

3.编写组件标签

image.png image.png

属性修饰符sync[组件通信方式的一种]

可以实现父子组件数据同步,:money.sync,代表父组件给字符串传递props[money]。给当前子组件绑定一个自定义事件(updata:money)

关于Vuecomponent:

  • 1.school组件本质是一个名为VueComponent的构造函数,且不是程序员定义的,是Vue.extend生成的。
  • 2.我们只需要写或,Vue解析时会帮我们创建school组件的实例对象,即帮我们执行:new VueComponent(options)。
  • 3.特别注意:每次调用Vue.extend,返回的都是一个全新的VueComponent!!!
  • 4.关于this指向:(1)组件配置中:data、methods、watch、component中的函数,this均是VueComponent实例对象(vc)(2)new Vue(options)中data、methods、watch、component中的函数,this均是Vue实例对象(vm)

vc不能使用el,vm可以,vc中data使用函数形式,其他相同。

listenerslisteners与attrs

他们二者都是组件实例的属性,可以获取到父组件给子组件传递props与自定义事件.attrs可以获得父组件传递过来的props数据。对于子组件而言,父组件给的数据可以利用props接收,但如果子组件通过props接收的数据,attrs可以获得父组件传递过来的props数据。对于子组件而言,父组件给的数据可以利用props接收,但如果子组件通过props接收的数据,attrs获取不到。$listeners可以获取到父给子传递的自定义事件。

childrenchildren和parent

ref可以获得某一个组件。children可以获得当前组件全部子组件【数组】。children可以获得当前组件全部子组件【数组】。parent可以获得当前组件的父组件,进而操作其数据与方法

内置关系

回顾原型链 image.png 为什么要有这个关系:让组件实例对象vc可以访问到Vue原型上的属性/方法 image.png

17.单文件组件

index.html准备容器,App.vue综合其他vue,main.js入口文件,引入Vue image.png image.png image.png Vue.extend可省略。export default暴露(es6)。花括号里添加name:'尽量跟文件名一致' image.png

18.脚手架

image.png image.png

ref属性

1.被用来给元素或子组件注册引用信息(id的替代者) image.png 2.应用在html标签上获取的是真实DOM元素,应用在组件标签上是组件实例对象(vc)

真实DOM元素: image.png 组件实例对象: image.png

配置项props

功能:让组件接收外部传过来的数据 1.只接收2.限制类型3.限制类型、限制必要性、指定默认值 image.png image.png props是只读的,如果进行修改,会发出警告。如果业务需求对其进行修改,那么复制props的内容到data中一份,再去修改data中的数据。 image.png

混入mixin

功能:可以把多个组件共用的配置提取成一个混入对象 定义混入,例如

{
data(){},
methods:{}
...

使用混入,局部混入 image.png 全局混入

Vue.mixin(xxx)

插件

功能:用于增强Vue

本质:包含install方法的一个对象,install的第一个参数是Vue,第二个以后的参数是插件使用者传递的数据。

定义插件:

对象.install = function(Vue,options){
//添加全局过滤器
Vue.filter(...)
//添加全局指令
Vue.directive(...)
//配置全局混入
VUe.mixin(...)
}

添加实例的方法

Vue.prototype.$myMethod = function(){...}
Vue.prototype.$myProtoperty = xxx

scoped样式

作用:让样式在局部生效,防止多个components中样式的名字发生冲突 image.png 自己下载第三方库nanoid并使用他生成一个独一无二的id值 image.png es6中的reduce 数组长度多少调用几次函数,pre是上一次的返回值,0是初始值。常用于做统计计数。 image.png image.png

todolist小总结

1.组件化编码流程:

(1)拆分静态组件:组件要按照功能点拆分,命名不要与HTML元素冲突。

(2)实现动态组件:考虑好数据的存放位置,数据是一个组件在用(放在组件自身),还是一些组件在用(放在他们共同的父组件上---状态提升)

(3)实现交互:从绑定事件开始。

2.props适用于

(1)父组件==>子组件 通信

(2)子组件==>父组件 通信(要求父先给子一个函数)

3.使用v-model时要切记:v-model绑定的值不能是props传过来的值,因为props是不可以修改的!

4.如果props传过来的值是对象类型的,修改对象中的值,不报错但不推荐。

webStorage

1.储存内容大小一般支持5mb左右(不同浏览器可能不一样)

2.浏览器端通过Window.sessionStorage和Window.localStorage属性实现本地储存机制

3.相关API JSON.stringify把对象转换成字符串,JSON.parse把字符串转换成对象 image.png 4.sessionStorage存储的内容会随着浏览器窗口关闭而消失,localStorage存储的内容需要手动清除才会消失。 xxxxxxStorage.getItem(xxx)如果xxx对应的value获取不到,那么返回值是nullJSON.parse(null)的结果也是null。

19.子传父

image.png 父组件 image.png image.png 子组件 image.png 补充:解绑 image.png

20.全局事件总线:任意组件间通信

在main.js中安装全局事件总线 image.png

image.png

image.png

21.消息订阅与发布

第三方库 image.png

21.nextTick

语法this.$nextTick(回调函数)

作用:在下一次DOM更新结束后执行其指定的回调

什么时候使用:当改变数据后,要基于更新后的新DOM进行某些操作时,要在nextTick所指定的回调函数中执行。

22.动画

image.png appear一开始就过度 image.png

image.png 第三方库 image.png 引入import animate.css

23.发送axios

看到这两个关键词就知道代码违背了同源策略。 image.png

跨域的两个方法

都在vue.config.js中修改

方法1

优点:配置简单,请求资源时直接发给前端即可。

缺点:不能配置多个代理,不能灵活控制请求是否走代理。

工作方式:若按照上述配置代理,当请求了前端不存在的资源时,那么该请求会转发给服务器(优先匹配前端资源) image.png

方法2

优点:可以配置多个代理,且可以灵活的控制请求是否走代理。

缺点:配置略繁琐,请求资源时必须加前缀 image.png 补充:es6模板字符串 ${}里面的当语句解析 image.png 补充:es6的语法,后者对象里如果有跟前者对象里属性名相同的属性,属性值以后者为准,如果没有匹配,就保持前者不变。 image.png 5种方法 image.png

24.插槽

作用:让父组件可以向子组件指定位置插入HTML结构,是一种组件间通信,适用于父=>子 1.默认插槽 image.png 2.具名插槽 image.png 3.作用域插槽 理解:数据在组件的自身,但根据数据生成的结构需要组件的使用者来决定(games数据在category组件中,但是用数据所遍历出来的结构由APP组件决定) slot-scope是scope的新写法 image.png image.png

25.Vuex

概念

专门在Vue中实现集中式状态(数据)管理的一个Vue插件,对vue应用中多个组件的共享状态进行集中式管理(读、写),也是一种组件间通信的方式,适用于任意组件间通信。

什么时候使用Vuex

多个组件依赖于同一状态;来自不同组件的行为需要变更同一状态

补充:加冒号,引号里面的按JS表达式解析,所以当数字类型看。如果不加冒号(v-bind),加不加引号都是字符串类型。

action里写判断逻辑条件,mutation里写具体执行函数,vuex的开发者工具监视的是mutation. image.png image.png image.png image.png image.png 如果逻辑太复杂,action里链式处理,通过dispatch传,但是传给mutation需要用commit image.png 1.基本使用 image.png image.png 2.组件中读取vuex中的数据$store.state.sum(在组件中获取不用加this,在JS脚本中需要添加)

3.组件中修改vuex中的数据$store.dispatch('action中的方法名',数据)$store.commit('mutations中的方法名',数据)。一般action中的方法名小写,mutations中的方法名大写。

备注:若没有网络请求或其他业务逻辑,组件也可以越过actions,即不写dispatch,直接写commit。

getters的使用

1.概念

当state中的数据需要经过加工后再使用时,可以使用getters加工。

2.在store.js中追加getters配置

const getters = {
   bigSum(state){
   returen state.sum * 10
   }
}
//创建并暴露store
export default new Vuex.Store({
.........
getters
})

3.组件中读取数据

$store.getters.bigSum

四种Map方法的使用

补充:es6中的...表示展开,把后面对象的属性键值对放入到computed对象中。不加引号就是寻找变量。属性的KEY值无论加不加引号都按字符串形式解析,不加引号是简写形式。es6中'sum'='sum'可简写成'sum'。

1.mapState

帮助我们映射state中的数据为计算属性 image.png

2.mapGetters

帮助我们映射getters中的数据为计算属性 image.png

3.mapActions

帮助我们生成与actions对话的方法,即:包含$store.dispath(xxx)的函数 image.png

4.mapMutations方法

帮助我们生成与mutations对话的方法,即:包含$store.commit(xxx)的函数 image.png

store的模块化编码

目的:让代码更好维护,让多种数据分类更加明确

index.js开启命名空间 image.png image.png 组件vue image.png image.png image.png image.png 或者直接拆分成不同js文件,然后在index.js中引用 image.png image.png

26.路由

vue-router是vue的一个插件库,专门用来实现SPA(single page web application)应用

SPA

整个应用只有一个完整的页面。

点击页面中的导航连接不会刷新页面,只会做页面的局部更新。

数据需要通过ajax请求获取。

路由相关

一个路由就是一组映射关系(key-value),key为路径,value可能是function或component。

路由的分类

1.后端路由

value是function,用于处理用户端提交的请求。

工作过程:服务器接收到一个请求时,根据请求路径找到匹配的函数来处理请求,返回相应数据。

2.前端路由

value是component,用于展示页面内容。

工作过程:当浏览器路径改变时,对应的组件就会显示。

具体使用

image.png image.png

几个注意点

路由组件通常存放在pages文件夹,一般组件通常存放在components文件夹。

通过切换,’隐藏‘了的路由组件,默认是被销毁的,需要的时候再去挂载

每个组件都有自己的$route属性,里面存储着自己的路由信息

整个应用只有一个router,可以通过组件的$router属性获取到

嵌套路由(多级路由)

children配置项,里面的path开头不需要加/ image.png 路径要把父级路由也写上 image.png

路由的query

传参:?key1=value1&key2=value2&... image.png

路由命名

image.png image.png

路由的params

image.png 特别注意:路由携带params参数时,若使用to的对象写法,则不能使用path配置项,必须使用name配置。 image.png image.png

路由的props

补充:解构幅值的连续写法。在query中拿到id和title. image.png image.png

router-link 的replace属性

image.png

编程式路由导航

go里要写数字参数,可正可负,正是向前走,负是向后走 image.png

缓存路由组件

要在缓存的路由组件外侧包裹keep-alive,include=’组件名‘ image.png image.png

两个新的生命周期钩子

image.png

路由守卫

作用

对路由进行权限控制

分类

1.全局守卫

全局前置守卫 全局后置守卫 to去哪 from从哪来 next放行 image.png

2.独享守卫

只有前置 image.png

3.组件内守卫

必须通过路由规则才能触发 image.png

路由的两种工作模式

image.png

27.UI组件库

image.png main.js image.png babel.config.js image.png