设计模式之建造者模式(生成器模式)

135 阅读4分钟

本文已参与「新人创作礼」活动,一起开启掘金创作之路。

一.基本介绍:

建造者模式又叫生成器模式,是一种对象构建模式。它可以将复杂对象的建造过程抽象出来(抽象类别),使这个抽象过程的不同实现方法可以构造出不同表现(属性)的对象 建造者模式是一步一步建造一个复杂对象,它允许用户只通过指定复杂对象的类型和内容就可以建造他们,用户不需要指定内部的具体构建细节

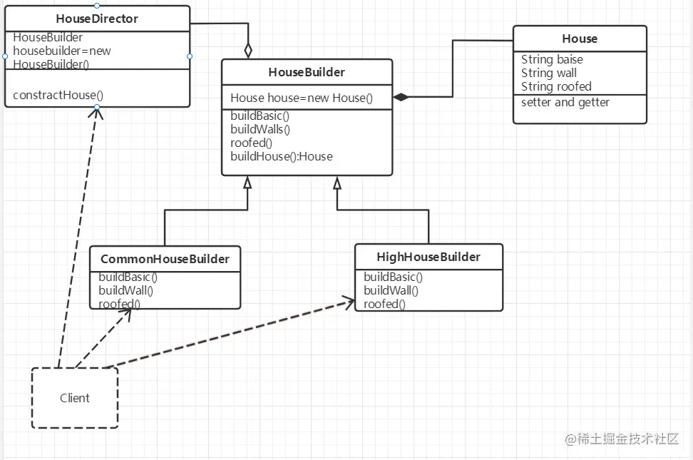
二.建造者模式四个角色:

  • Product(产品角色):一个具体的产品对象
  • Builder(抽象建造者):创建一个Product对象的各个部件指定的接口/抽象类
  • ConcreteBuilder(具体建造者):实现接口,构建和装配各个部件
  • Director(指挥者):构建一个使用Builder的对象,它主要是用于创建一个复杂的对象,它主要有两个作用,一是:隔离了客户与对象的生产过程,二是:负责控制产品对象的生产过程

原理图:

需求:

建房子:过程为打桩、砌墙、封顶 房子有各种各样的,比如普通房、高楼、别墅、各种房子的过程虽然一样,但是要求不要相同的

public abstract class AbstractHouse {
    //打地基
    public abstract void buildBasic();
    //砌墙
    public abstract void buildWalls();
    //封顶
    public abstract void roofed();
    public void build(){
        buildBasic();
        buildWalls();
        roofed();
    }
}
public class CommonHouse extends AbstractHouse {
    @Override
    public void buildBasic() {
        System.out.println("common buildBasic");
    }

    @Override
    public void buildWalls() {
        System.out.println("common buildWalls");
    }

    @Override
    public void roofed() {
        System.out.println("common roofed");
    }
}
public class HouseClient {
    public static void main(String[] args) {
        CommonHouse commonHouse = new CommonHouse();
        commonHouse.build();
    }
}

优点:好理解 简单易操作 缺点:设计的程序结构过于简单,没有设计缓存层对象,程序的扩展和维护不好,也就是说,这种设计方案,把产品(即:房子)和创建产品的过程(房子创建流程)封装在了一起,耦合性更强

解决方法:将产品和产品建造过程解耦=>建造者模式

产品House:

public class House {

    private String baise;
    private String wall;
    private String roofed;
    public String getBaise() {
        return baise;
    }

    public void setBaise(String baise) {
        this.baise = baise;
    }

    public String getWall() {
        return wall;
    }

    public void setWall(String wall) {
        this.wall = wall;
    }

    public String getRoofed() {
        return roofed;
    }

    public void setRoofed(String roofed) {
        this.roofed = roofed;
    }
}

建造者:

//抽象的建造者
public abstract class HouseBuilder {
    protected House house=new House();
    //将建造的流程写好,抽象的方法
    public abstract void buildBasic();
    public abstract void buildWall();
    public abstract void roofed();

    //建造
    public House buildHouse(){
        return house;
    }
}

public class CommonHouseBuilder extends HouseBuilder {
    @Override
    public void buildBasic() {
        System.out.println("common buildbasic");
    }

    @Override
    public void buildWall() {
        System.out.println("common buildwall");
    }

    @Override
    public void roofed() {
        System.out.println("common roofed");
    }
}

public class HighHouseBuilder extends HouseBuilder {
    @Override
    public void buildBasic() {
        System.out.println("highhouse buildbasic");
    }

    @Override
    public void buildWall() {
        System.out.println("high buildwall");
    }

    @Override
    public void roofed() {
        System.out.println("high roofed");
    }
}

指挥者:

//指挥者 指定制作流程 返回产品
public class HouseDerector {
    HouseBuilder houseBuilder=null;
    //构造器传入housebuilder
    public HouseDerector(HouseBuilder houseBuilder) {
        this.houseBuilder = houseBuilder;
    }
    //setter 传入housebuilder
    public void setHouseBuilder(HouseBuilder houseBuilder){
        this.houseBuilder=houseBuilder;
    }
    //如何处理建造房子的流程,交给指挥者
    public House constractHouse(){
        houseBuilder.buildBasic();
        houseBuilder.buildWall();
        houseBuilder.roofed();
        return houseBuilder.buildHouse();
    }
}

客户端:

public class HouseClient {
    public static void main(String[] args) {
        CommonHouseBuilder commonHouseBuilder = new CommonHouseBuilder();
        House house=new HouseDerector(commonHouseBuilder).constractHouse();
    }
}

建造者模式在JDK中的应用

建造者模式应用于StringBuilder中 appendable接口定义了多个append抽象方法 即appendable为抽象建造者 定义了抽象方法 AbstractStringBuilder实现了Appendable接口方法,已经是一个建造者,但是是一个抽象的 不能实例化 StringBuilder既充当了指挥者角色,同时充当了具体的建造者。建造方法的实现是由AbstractStringBuilder完成,而StringBuilder只是继承了AbstractStringBuilder

注意事项和细节

1.客户端不必知道产品内部组成的细节,将产品本身与产品创建过程解耦,使得相同的创建过程可以创建不同的产品对象 2.每个具体建造者都相对独立,而与其他的具体建造者无关,因此可以很方便地替换具体建造者或增加新的具体建造者,用户使用不同的具体建造者即可得到不同的产品对象 3.可以更加精细地控制产品的创建过程。将复杂产品的创建步骤分解在不同的方法中,使得创建过程更加清晰,也更方便使用程序来控制创建过程 4.增加新的具体建造者无需修改原有类库的代码,指挥者类针对抽象建造者类编程,系统扩展方便,符合开闭原则