Vue 2.x 生命周期说明

157 阅读3分钟

持续创作,加速成长!这是我参与「掘金日新计划 · 10 月更文挑战」的第16天,点击查看活动详情

生命周期说明

通常把一个对象从生成(new)到被销毁(destory)的过程,称为生命周期。而生命周期函数,就是在某个时刻会自动执行的函数。

按照官方的原话,就是每个 Vue 实例在被创建时都要经过一系列的初始化过程——例如,需要设置数据监听、编译模板、将实例挂载到 DOM 并在数据变化时更新 DOM 等。同时在这个过程中也会运行一些叫做生命周期钩子的函数,这给了用户在不同阶段添加自己的代码的机会。

简单来说就是每个Vue实例在被创建时都要经过一系列的初始化过程:创建实例,装载模板,渲染模板等。Vue为生命周期中的每个状态都设置了钩子函数(监听函数) 。每当Vue实例处于不同的生命周期时,对应的函数就会被触发调用。

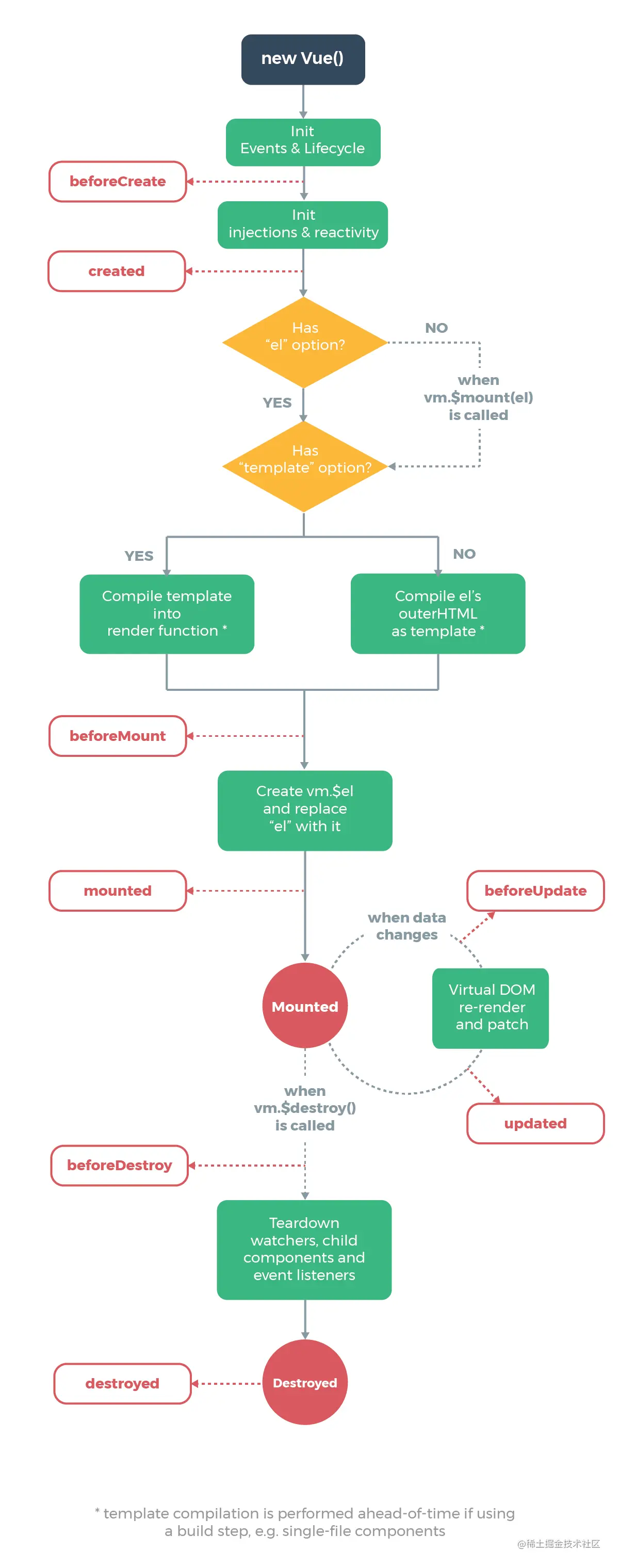
组件的生命周期(从出生到销毁)如下图所示:

红色框区域是对应的生命周期钩子函数,如果在组件中定义了这些函数,那么就会在图中定义的位置执行这些函数。

Vue的生命周期说明

  • beforeCreate在实例初始化之后,在处理选项之前立即调用。

  • created在创建实例后调用。在实例创建完成后被立即同步调用。在这一步中,实例已完成对选项的处理,意味着以下内容已被配置完毕:数据侦听、计算属性、方法、事件/侦听器的回调函数。然而,挂载阶段还没开始,且 $el property 目前尚不可用。

  • beforeMount就在 DOM 开始安装之前,在挂载开始之前被调用:相关的 render 函数首次被调用。

  • mount当实例被挂载(浏览器更新)时调用。实例被挂载后调用,这时 el 被新创建的 vm.$el 替换了。如果根实例挂载到了一个文档内的元素上,当 mounted 被调用时 vm.$el 也在文档内。

  • beforeUpdate当反应性数据改变时调用,在 DOM 重新渲染之前。在数据发生改变后,DOM 被更新之前被调用。这里适合在现有 DOM 将要被更新之前访问它,比如移除手动添加的事件监听器。

  • updated当反应性数据发生变化时调用,并且 DOM 已重新渲染。当这个钩子被调用时,组件 DOM 已经更新,所以你现在可以执行依赖于 DOM 的操作。然而在大多数情况下,你应该避免在此期间更改状态。如果要相应状态改变,通常最好使用计算属性watcher 取而代之。

  • activated 被 keep-alive 缓存的组件激活时调用。

  • deactivated被 keep-alive 缓存的组件失活时调用。

  • errorCaptured 在捕获来自任何后代组件的错误时调用。

  • beforeDestroy在 Vue 实例被销毁之前调用。实例销毁之前调用。在这一步,实例仍然完全可用。

  • destroy在 Vue 实例被销毁后调用。

Vue3新增的生命周期函数

  • onRenderTracked - 在渲染过程中首次在渲染函数中访问反应依赖项时调用。现在将跟踪此依赖项。这有助于查看正在跟踪哪些依赖项以进行调试。

  • onRenderTriggered - 在触发新渲染时调用,允许您检查触发组件重新渲染的依赖项。

setup()的生命周期

参考文档

https://cn.vuejs.org/v2/api/index.html#%E9%80%89%E9%A1%B9-%E7%94%9F%E5%91%BD%E5%91%A8%E6%9C%9F%E9%92%A9%E5%AD%90