华为云桌面随时随地,开启云上办公 

147 阅读4分钟

华为云桌面随时随地,开启云上办公 

随着疫情常态化的到来,曾作为员工福利的居家办公、远程办公和协同办公变得越来越常见,不少企业逐渐对云数字化办公产生需求。与此同时,在推进企业云端在线办公的过程中,配备所需办公技术显得尤为重要。

 

因此,首要解决的是如何降低准入门槛让IT部门具备搭建支撑云协同流程化模式的技术,以更好的在实操中满足数据和数据、员工和员工以及数据和员工之间的提高协同效率又节约企业投入成本?华为云桌面通过自有技术研发,达到随买随用,无需技术支撑,为企业降本增效。

 

1.随时随地,灵活登录

当企业完成华为云桌面部署时,员工可以在非办公室的各种场景中通过4G/5G网络/WIFI网络接入云桌面。此外,华为云桌面支持多种设备登录,如家用台式电脑、笔记本、手机、平板电脑等,员工使用随手就能触及的设备即可以远程进入到企业设置的办公环境处理工作,极大提升了办公效率。目前华为云桌面在移动终端上支持市面上的常见系统,如Android、Windows、Mac等。

 

2.100ms低延时

 华为云桌面通过HDP自有协议降低延时,保障后端到前端中间的网络延时小于100ms,用户在进行桌面操控,不会受到网络延时的影响。

 与传统主机电脑不同,云桌面通过云端处理数据,在转化成图像或视频后会在用户使用的显示器上展现。

 

云桌面使用的通信原理十分复杂,但抛开通信原理不谈,从用户实际使用感受的角度来说,一切就会变得非常简单,即用户使用鼠标键盘操作后通过显示器显示内容。通常来说人体所能感知的网络延时的极限是100ms。因此当网络延时控制在200ms内时,大部分人就会感到自己的操作与眼睛所看到的显示是同步的。由此可见,通过各项技术手段降低网络延时,可以成为华为云桌面突围的关键。

 

image.png (云桌面工作原理)

华为通过自主研发HDP协议,为云桌面实现快速低延时的桌面远程连接提供保障。对比传统,HDP采用了自适应模式以便根据不同场景自主选择最好的优化方式。在确保用户体验感的前提下,进一步提高压缩率、降低压缩资源消耗、节省压缩时间。同时,华为云桌面通过多年持续的策略优化,有效降低数据流处理过程中所需环节的网络延时(如图像编码、数据传输等)。而华为覆盖全球的网络,保证了华为云桌面能就近接入、完成路径优化,进一步降低网络延时。

 

HDP协议支持32条虚拟通道,每个虚拟通道可以承载不同的上层应用协议。通过虚拟通道在保证每个通道的通讯安全的同时,也通过通道的优先级QoS保证用户的基础体验。

 

3.良好的网络自适应

得益于华为在全球网络的部署,华为云桌面具备就近接入、路径优化等优点,在丢包率5%、网络延时100ms的网络不稳定的情况下,仍能保证使用者的流畅体验。

 

4.断网自动重连

 华为云桌面支持自动网络状态检测,一旦发生网络断连,即可开始自动重连。

 

 目前,华为云桌面针对企业跨区域办公、连锁门店、远程居家以及出差等办公场景存在的问题提出了相应的解决方案,比如:

 1)企业员工多且分散:企业办公地点分布在全国各地,PC分散难以管理与运维,故障修复时间长(现场0.5-1天,寄修3-7天);

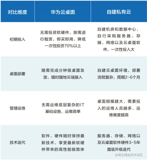
 2)自建私有云成本高:如果企业选择自建私有化云桌面,将面临IDC机房建设、运维人力、一次性采购等难以省略的环节,造成初期投入成本过高,并且大部分有此需求的公司无法为自身提供稳定的外部网络接入IDC机房能力,用户体验得不到有效提升。

 

image.png (华为云与自建私有云对比)

 

目前华为云桌面凭借HDP协议保障网络延时100ms,提供与传统台式电脑无差别的使用体验,当前已广泛应用在保险、物流、地产、零售、连锁门店、电商等行业。