leetCode[两数相加] js 给你两个 非空 的链表,表示两个非负的整数。它们每位数字都是按照 逆序 的方式存储的,并且每个节点只能存储 一位 数字。

418 阅读1分钟

给你两个 非空 的链表,表示两个非负的整数。它们每位数字都是按照 逆序 的方式存储的,并且每个节点只能存储 一位 数字。 请你将两个数相加,并以相同形式返回一个表示和的链表。 你可以假设除了数字 0 之外,这两个数都不会以 0 开头。

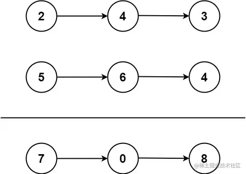
示例 1: image.png

输入:l1 = [2,4,3], l2 = [5,6,4]
输出:[7,0,8]
解释:342 + 465 = 807.

示例 2:

输入:l1 = [0], l2 = [0]
输出:[0]

示例 3:

输入:l1 = [9,9,9,9,9,9,9], l2 = [9,9,9,9]
输出:[8,9,9,9,0,0,0,1]

提示:

  • 每个链表中的节点数在范围 [1, 100] 内
  • 0 <= Node.val <= 9
  • 题目数据保证列表表示的数字不含前导零

来源:力扣(LeetCode) 链接:leetcode.cn/problems/ad…

答案

var addTwoNumbers = function(l1, l2) {
    let head = new ListNode(0)
    let current = head
    let carry = 0
    while (l1 || l2 || carry) {
        let v1 = l1 ? l1.val : 0
        let v2 = l2 ? l2.val : 0
        let sum = v1 + v2 + carry
        carry = Math.floor(sum / 10) 
        current.next = new ListNode(sum % 10)
        current = current.next
        l1 = l1 ? l1.next : null
        l2 = l2 ? l2.next : null
    }
    return head.next
};