zookeeper

118 阅读5分钟

持续创作,加速成长!这是我参与「掘金日新计划 · 10 月更文挑战」的第12天,点击查看活动详情 zookeeper

img

img

一、宏观分析ZooKeeper源码结构

  ZooKeeper宏观分析源码,如下图所示:

        img

  要想分析源码,首先需要宏观分析整个ZooKeeper结构,要知道ZooKeeper分为两部分:服务端集群、客户端。

  其中服务端:

  • 每台ZooKeeper服务器都有三个状态:初始化、运行中、结束关机。因此当服务器都处于运行时,构成一个zookeeper集群,那么就能够对外提供服务(单机也可以运行);
  • 服务端启动服务后,进行初始化构成可用集群;

  对于客户端:

  • 客户端封装出API操作层,这样任何访问都基于同一API;
  • 客户端的API要遵循一定的协议,进行消息协议封装;
  • 网络通讯要实现序列化、反序列化以及连接建立;

  当然,客户端提供的这部分协议封装、序列化/反序列化、建立连接能力,服务端也同时需要具备。我们可以通过写伪服务端拦截请求进行查看,代码如下:

复制代码

public class SoecktLister {
    
    public static void main(String[] args) throws Exception {
        ServerSocket serverSocket = new ServerSocket(2181);
        Socket accept = serverSocket.accept();
        byte[] result = new byte[2048];
        accept.getInputStream().read(result);

        ByteBuffer bb = ByteBuffer.wrap(result);
        ByteBufferInputStream bbis = new ByteBufferInputStream(bb);
        BinaryInputArchive bia = BinaryInputArchive.getArchive(bbis);
        RequestHeader header2 = new RequestHeader();
        header2.deserialize(bia, "header");
        System.out.println(header2);
        bbis.close();
    }
}

复制代码

  然后通过客户端进行访问:

复制代码

public class ZooKeeperTest {

   private ZooKeeper zooKeeper;

   public ZooKeeperTest() {
      try {
         zooKeeper= new ZooKeeper("localhost:2181",
                 5000,
                null, false);
      } catch (IOException e) {
         e.printStackTrace();
      }
   }

   public void add(String path,String data){
      try {
         String newPath = zooKeeper.create(path, data.getBytes(), ZooDefs.Ids.OPEN_ACL_UNSAFE, CreateMode.PERSISTENT);
      } catch (KeeperException e) {
         e.printStackTrace();
      } catch (InterruptedException e) {
         e.printStackTrace();
      }
   }

   public static void main(String[] args) {
      ZooKeeperTest zooKeeperTest=new ZooKeeperTest();
      zooKeeperTest.add("/monkey2","2019");
   }

}

复制代码

  于是服务端可以收到请求:

RequestHeader{protocolVersion=45, lastZxidSeen=0, timeOut=0, sessionId=21474836480000, passwd=[]}

  其实这些内容就是一次简单请求消息的协议包装。

二、服务端源码分析

  1、服务端初始化

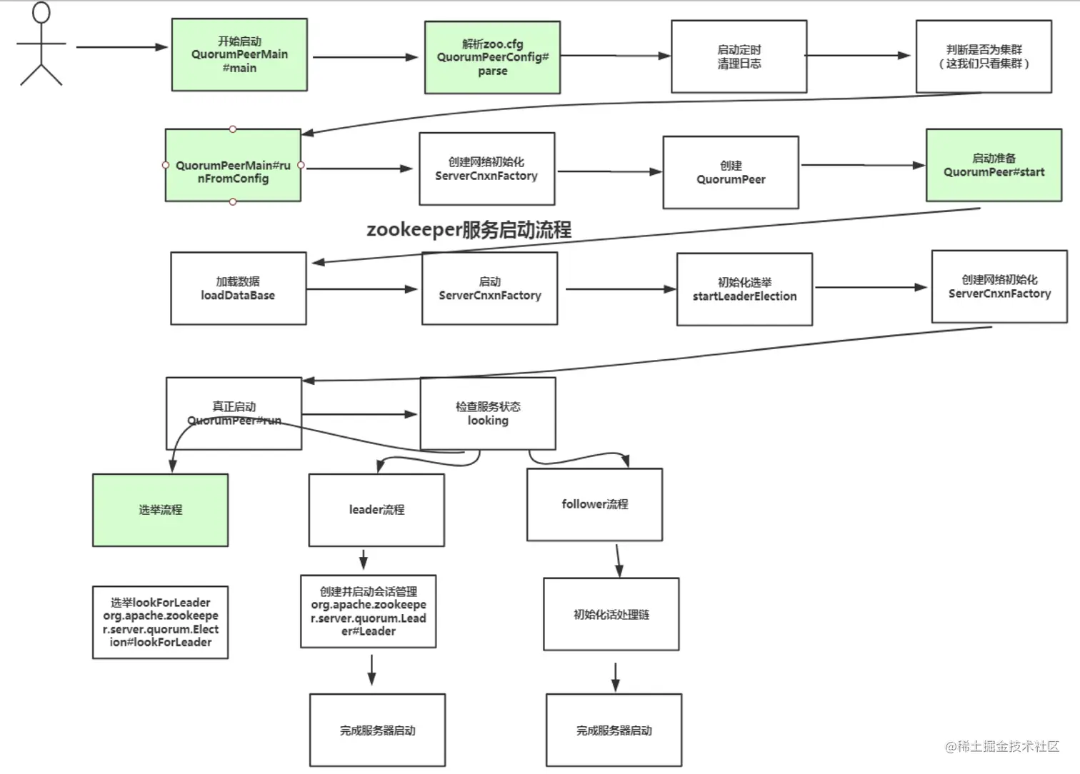
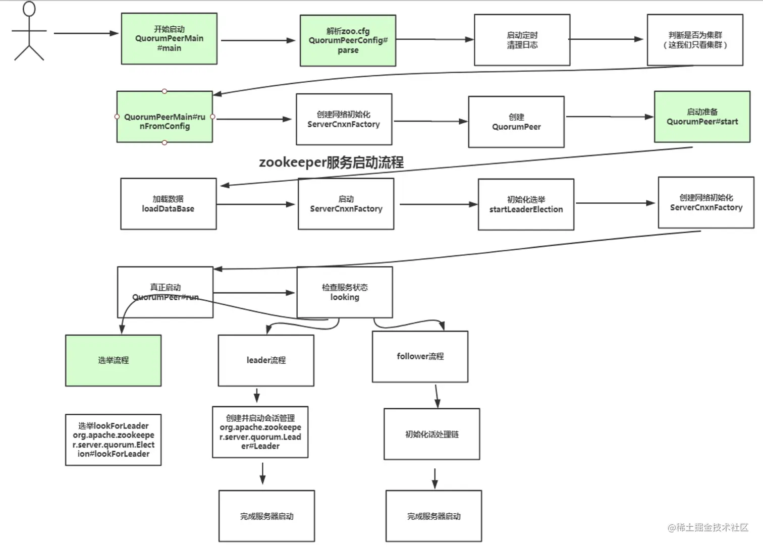
  根据ZooKeeper启动脚本./zkServer.sh start -server ip:port,打开脚本可以看到服务端启动入口:org.apache.zookeeper.server.quorum.QuorumPeerMain。

  注意:服务端的数据存放结构是:org.apache.zookeeper.server.DataTree,dataTree是放在ZKDataBasse中的。

  服务端启动后,会依次进行配置文件zoo.cfg加载、数据加载、通讯建立、leader选举,代码如下:

复制代码

@Override
public synchronized void start() {
    if (!getView().containsKey(myid)) {
        throw new RuntimeException("My id " + myid + " not in the peer list");
    }
    loadDataBase();     //加载数据 znode数据加载:读取硬盘快照文件(data目录下)
    startServerCnxnFactory();   //网络通讯建立
    try {
        adminServer.start();
    } catch (AdminServerException e) {
        LOG.warn("Problem starting AdminServer", e);
        System.out.println(e);
    }
    startLeaderElection();      //选举
    startJvmPauseMonitor();         super.start();    //此刻调用线程run方法
}

复制代码

  注:在调用此之前已经进行了配置加载,如代码:

复制代码

public void runFromConfig(QuorumPeerConfig config) throws IOException, AdminServerException {
    try {
        ManagedUtil.registerLog4jMBeans();
    } catch (JMException e) {
        LOG.warn("Unable to register log4j JMX control", e);
    }

    LOG.info("Starting quorum peer");
    MetricsProvider metricsProvider;
    try {
        metricsProvider = MetricsProviderBootstrap.startMetricsProvider(
            config.getMetricsProviderClassName(),
            config.getMetricsProviderConfiguration());
    } catch (MetricsProviderLifeCycleException error) {
        throw new IOException("Cannot boot MetricsProvider " + config.getMetricsProviderClassName(), error);
    }
    try {
        ServerMetrics.metricsProviderInitialized(metricsProvider);
        ServerCnxnFactory cnxnFactory = null;
        ServerCnxnFactory secureCnxnFactory = null;

        if (config.getClientPortAddress() != null) {
            cnxnFactory = ServerCnxnFactory.createFactory();
            cnxnFactory.configure(config.getClientPortAddress(), config.getMaxClientCnxns(), config.getClientPortListenBacklog(), false);
        }

        if (config.getSecureClientPortAddress() != null) {
            secureCnxnFactory = ServerCnxnFactory.createFactory();
            secureCnxnFactory.configure(config.getSecureClientPortAddress(), config.getMaxClientCnxns(), config.getClientPortListenBacklog(), true);
        }

        quorumPeer = getQuorumPeer();
        quorumPeer.setTxnFactory(new FileTxnSnapLog(config.getDataLogDir(), config.getDataDir()));
        quorumPeer.enableLocalSessions(config.areLocalSessionsEnabled());
        quorumPeer.enableLocalSessionsUpgrading(config.isLocalSessionsUpgradingEnabled());
        //quorumPeer.setQuorumPeers(config.getAllMembers());
        quorumPeer.setElectionType(config.getElectionAlg());
        quorumPeer.setMyid(config.getServerId());
        quorumPeer.setTickTime(config.getTickTime());
        quorumPeer.setMinSessionTimeout(config.getMinSessionTimeout());
        quorumPeer.setMaxSessionTimeout(config.getMaxSessionTimeout());
        quorumPeer.setInitLimit(config.getInitLimit());
        quorumPeer.setSyncLimit(config.getSyncLimit());
        quorumPeer.setConnectToLearnerMasterLimit(config.getConnectToLearnerMasterLimit());
        quorumPeer.setObserverMasterPort(config.getObserverMasterPort());
        quorumPeer.setConfigFileName(config.getConfigFilename());
        quorumPeer.setClientPortListenBacklog(config.getClientPortListenBacklog());
        quorumPeer.setZKDatabase(new ZKDatabase(quorumPeer.getTxnFactory()));
        quorumPeer.setQuorumVerifier(config.getQuorumVerifier(), false);
        if (config.getLastSeenQuorumVerifier() != null) {
            quorumPeer.setLastSeenQuorumVerifier(config.getLastSeenQuorumVerifier(), false);
        }
        quorumPeer.initConfigInZKDatabase();
        quorumPeer.setCnxnFactory(cnxnFactory);
        quorumPeer.setSecureCnxnFactory(secureCnxnFactory);
        quorumPeer.setSslQuorum(config.isSslQuorum());
        quorumPeer.setUsePortUnification(config.shouldUsePortUnification());
        quorumPeer.setLearnerType(config.getPeerType());
        quorumPeer.setSyncEnabled(config.getSyncEnabled());
        quorumPeer.setQuorumListenOnAllIPs(config.getQuorumListenOnAllIPs());
        if (config.sslQuorumReloadCertFiles) {
            quorumPeer.getX509Util().enableCertFileReloading();
        }

        // sets quorum sasl authentication configurations
        quorumPeer.setQuorumSaslEnabled(config.quorumEnableSasl);
        if (quorumPeer.isQuorumSaslAuthEnabled()) {
            quorumPeer.setQuorumServerSaslRequired(config.quorumServerRequireSasl);
            quorumPeer.setQuorumLearnerSaslRequired(config.quorumLearnerRequireSasl);
            quorumPeer.setQuorumServicePrincipal(config.quorumServicePrincipal);
            quorumPeer.setQuorumServerLoginContext(config.quorumServerLoginContext);
            quorumPeer.setQuorumLearnerLoginContext(config.quorumLearnerLoginContext);
        }
        quorumPeer.setQuorumCnxnThreadsSize(config.quorumCnxnThreadsSize);
        quorumPeer.initialize();

        if (config.jvmPauseMonitorToRun) {
            quorumPeer.setJvmPauseMonitor(new JvmPauseMonitor(config));
        }

        quorumPeer.start();    //此刻是调用quorumPeer的start方法,并不是启动quorumPeer线程,真正线程的启动在start方法中的super.start()
        quorumPeer.join();      //等待服务端初始化完成
    } catch (InterruptedException e) {
        // warn, but generally this is ok
        LOG.warn("Quorum Peer interrupted", e);
    } finally {
        if (metricsProvider != null) {
            try {
                metricsProvider.stop();
            } catch (Throwable error) {
                LOG.warn("Error while stopping metrics", error);
            }
        }
    }
}

复制代码

  服务端启动详细流程如下图所示:

  img

  2、服务端请求响应

  然后就是服务端对外提供服务响应请求,如下图所示(响应写操作):

    img

   以上流程就遵从了ZooKeeper的Zab一致性协议,Zab协议 的全称是 Zookeeper Atomic Broadcast (Zookeeper原子广播),Zookeeper 是通过 Zab 协议来保证分布式事务的最终一致性。

  Zab协议详情以及选举规则请参考:Zookeeper学习之Zab一致性协议

三、客户端源码分析

  1、客户端初始化

  客户端启动流程如下:

        img

  一开始客户端会进行集群的解析和网络初始化(ClientCncx对象),同时ClientCncx对象会创建SendThread和EventThread两个线程,用于对request/response以及watcher event进行管理。其代码如下:

复制代码

public ClientCnxn(
    String chrootPath,
    HostProvider hostProvider,
    int sessionTimeout,
    ZooKeeper zooKeeper,
    ClientWatchManager watcher,
    ClientCnxnSocket clientCnxnSocket,
    long sessionId,
    byte[] sessionPasswd,
    boolean canBeReadOnly) {
    this.zooKeeper = zooKeeper;
    this.watcher = watcher;
    this.sessionId = sessionId;
    this.sessionPasswd = sessionPasswd;
    this.sessionTimeout = sessionTimeout;
    this.hostProvider = hostProvider;
    this.chrootPath = chrootPath;

    connectTimeout = sessionTimeout / hostProvider.size();
    readTimeout = sessionTimeout * 2 / 3;
    readOnly = canBeReadOnly;

    sendThread = new SendThread(clientCnxnSocket);
    eventThread = new EventThread();
   this.clientConfig = zooKeeper.getClientConfig();
    initRequestTimeout();
}

public void start() {
    sendThread.start();
    eventThread.start();
}

复制代码

  2、客户端请求管理

  客户端访问服务端流程如下:

           img

 由上图可知ClientCncx启动了两个线程:SendThread、EventThread,这两个线程一个处理对服务端的请求响应,一个处理监听事件。

  这两个线程都是基于队列进行请求管理,outGoingQueue用于处理发送request请求的队列,PendingQueue用于存储已经发送等待服务响应的请求,这样当收到请求后就可以进行response处理,waitingEventsQueue用处临时存放需要被触发的对象,因此通过队列的应用就实现了ZooKeeper的高性能。

  因此客户端主要使用了这些技术:底层请求管理就是队列>线程进行队列处理>NIO默认通讯方式>synchronized锁(用在队列上)。

  客户端和服务端同时使用到了Jute序列化组件以及自有的通讯协议,详情请查看:Zookeeper学习之Jute序列化以及通信协议详解

四、ZooKeeper运维

  日常在Linux下使用:echo zk命令|nc ip port 命令进行日常ZooKeeper运维,如:echo mntr |nc 192.168.0.31 2181。

  Linux中nc命令是一个功能强大的网络工具,全称是netcat,在线安装:yum install -y nc。常见zk命令如下:

        img

  当然也可以自己代码实现,进行界面运维。