源码笔记!从入门到源码讲解,让你真正读懂看懂源码

116 阅读7分钟

本篇主要内容

  • Spring 概述(基本情况)
  • 核⼼思想 IoC 和 AOP
  • ⼿写实现 IoC 和 AOP(⾃定义spring框架)
  • Spring IoC ⾼级应⽤
  • 基础知识
  • ⾼级特性
  • Spring IoC 源码深度剖析
  • 设计⾮常优雅
  • 设计模式
  • 注意:原则、⽅法和技巧
  • Spring AOP ⾼级应⽤
  • 声明式事务控制
  • Spring AOP 源码深度剖析
  • 必要的笔记、必要的图、通俗易懂的语⾔化解知识难点

Spring 概述

Spring 是分层的 full-stack(全栈) 轻量级开源框架,以 IoC 和 AOP 为内核,提供了展现层 SpringMVC 和业务层事务管理等众多的企业级应⽤技术,还能整合开源世界众多著名的第三⽅框架和类库,已经成为使⽤最多的 Java EE 企业应⽤开源框架。

Spring 发展历程

  • 1997年 IBM 提出了EJB的思想;
  • 1998年,SUN 制定开发标准规范EJB1.0;
  • 1999年,EJB 1.1发布;
  • 2001年,EJB 2.0发布;
  • 2003年,EJB 2.1发布;
  • 2006年,EJB 3.0发布;
  • 2017 年 9 ⽉份发布了 Spring 的最新版本 Spring 5.0 通⽤版(GA)

Spring 的优势

  • ⽅便解耦,简化开发
  • AOP编程的⽀持
  • 声明式事务的⽀持
  • ⽅便程序的测试
  • ⽅便集成各种优秀框架
  • 降低JavaEE API的使⽤难度
  • 源码是经典的 Java 学习范例

Spring 的核⼼结构

Spring是⼀个分层⾮常清晰并且依赖关系、职责定位⾮常明确的轻量级框架,主要包括⼏个⼤模块:数据处理模块、Web模块、AOP(Aspect Oriented Programming)/Aspects模块、Core Container模块和 Test 模块,如下图所示,Spring依靠这些基本模块,实现了⼀个令⼈愉悦的融合了现有解决⽅案的零侵⼊的轻量级框架。

  • Spring核⼼容器(Core Container) 容器是Spring框架最核⼼的部分,它管理着Spring应⽤中bean的创建、配置和管理。在该模块中,包括了Spring bean⼯⼚,它为Spring提供了DI的功能。基于bean⼯⼚,我们还会发现有多种Spring应⽤上下⽂的实现。所有的Spring模块都构建于核⼼容器之上。
  • ⾯向切⾯编程(AOP)/Aspects Spring对⾯向切⾯编程提供了丰富的⽀持。这个模块是Spring应⽤系统中开发切⾯的基础,与DI⼀样,AOP可以帮助应⽤对象解耦。
  • 数据访问与集成(Data Access/Integration)Spring的JDBC和DAO模块封装了⼤量样板代码,这样可以使得数据库代码变得简洁,也可以更专注于我们的业务,还可以避免数据库资源释放失败⽽引起的问题。 另外,Spring AOP为数据访问提供了事务管理服务,同时Spring还对ORM进⾏了集成,如Hibernate、MyBatis等。该模块由JDBC、Transactions、ORM、OXM 和 JMS 等模块组成。
  • Web 该模块提供了SpringMVC框架给Web应⽤,还提供了多种构建和其它应⽤交互的远程调⽤⽅案。 SpringMVC框架在Web层提升了应⽤的松耦合⽔平。
  • Test 为了使得开发者能够很⽅便的进⾏测试,Spring提供了测试模块以致⼒于Spring应⽤的测试。 通过该模块,Spring为使⽤Servlet、JNDI等编写单元测试提供了⼀系列的mock对象实现。

什么是IoC?

  • IoC Inversion of Control (控制反转/反转控制),注意它是⼀个技术思想,不是⼀个技术实现描述的事情:Java开发领域对象的创建,管理的问题
  • 传统开发⽅式:⽐如类A依赖于类B,往往会在类A中new⼀个B的对象
  • IoC思想下开发⽅式:我们不⽤⾃⼰去new对象了,⽽是由IoC容器(Spring框架)去帮助我们实例化对象并且管理它,我们需要使⽤哪个对象,去问IoC容器要即可我们丧失了⼀个权利(创建、管理对象的权利),得到了⼀个福利(不⽤考虑对象的创建、管理等⼀系列事情)

为什么叫做控制反转?

  • 控制:指的是对象创建(实例化、管理)的权利
  • 反转:控制权交给外部环境了(spring框架、IoC容器)

IoC解决了什么问题

  • IoC解决对象之间的耦合问题

IoC和DI的区别

  • DI:Dependancy Injection(依赖注⼊)
    怎么理解:
  • IOC和DI描述的是同⼀件事情,只不过⻆度不⼀样罢了

什么是AOP

  • AOP: Aspect oriented Programming ⾯向切⾯编程/⾯向⽅⾯编程
  • AOP是OOP的延续,从OOP说起
  • OOP三⼤特征:封装、继承和多态
  • oop是⼀种垂直继承体系

AOP在解决什么问题

在不改变原有业务逻辑情况下,增强横切逻辑代码,根本上解耦合,避免横切逻辑代码重复

为什么叫做⾯向切⾯编程

  • 「切」:指的是横切逻辑,原有业务逻辑代码我们不能动,只能操作横切逻辑代码,所以⾯向横切逻辑
  • 「⾯」:横切逻辑代码往往要影响的是很多个⽅法,每⼀个⽅法都如同⼀个点,多个点构成⾯,有⼀个⾯的概念在⾥⾯

Spring IOC源码深度剖析

好处:

提⾼培养代码架构思维、深⼊理解框架

原则

定焦原则:抓主线
宏观原则:站在上帝视⻆,关注源码结构和业务流程(淡化具体某⾏代码的编写细节)

读源码的⽅法和技巧

断点(观察调⽤栈)
反调(Find Usages)
经验(spring框架中doXXX,做具体处理的地⽅)

Spring源码构建

下载源码(github)
安装gradle 5.6.3(类似于maven) Idea 2019.1 Jdk 11.0.5
导⼊(耗费⼀定时间)
编译⼯程(顺序:core-oxm-context-beans-aspects-aop)
⼯程—>tasks—>compileTestJava

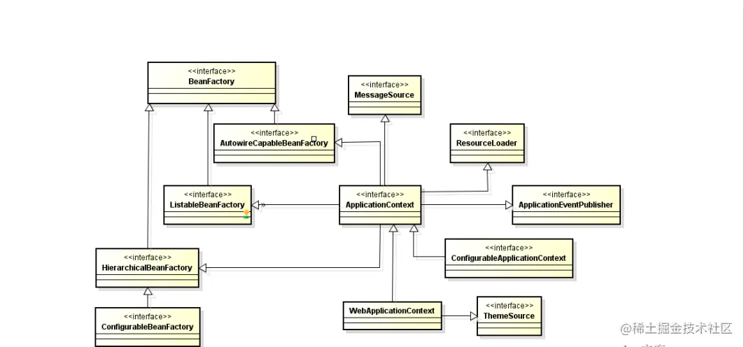
Spring IoC的容器体系

IoC容器是Spring的核⼼模块,是抽象了对象管理、依赖关系管理的框架解决⽅案。Spring 提供了很多的容器,其中 BeanFactory 是顶层容器(根容器),不能被实例化,它定义了所有 IoC 容器 必须遵从的⼀套原则,具体的容器实现可以增加额外的功能,⽐如我们常⽤到的ApplicationContext,其下更具体的实现如
ClassPathXmlApplicationContext 包含了解析 xml 等⼀系列的内容,AnnotationConfigApplicationContext 则是包含了注解解析等⼀系列的内容。Spring IoC 容器继承体系⾮常聪明,需要使⽤哪个层次⽤哪个层次即可,不必使⽤功能⼤⽽全的。BeanFactory 顶级接⼝⽅法栈如下

BeanFactory 容器继承体系

Spring AOP 应⽤

在讲解AOP术语之前,我们先来看⼀下下⾯这两张图,它们就是第三部分案例需求的扩展(针对这些扩展的需求,我们只进⾏分析,在此基础上去进⼀步回顾AOP,不进⾏实现)

上图描述的就是未采⽤AOP思想设计的程序,当我们红⾊框中圈定的⽅法时,会带来⼤量的重复劳动。程序中充斥着⼤量的重复代码,使我们程序的独⽴性很差。⽽下图中是采⽤了AOP思想设计的程序,它把红框部分的代码抽取出来的同时,运⽤动态代理技术,在运⾏期对需要使⽤的业务逻辑⽅法进⾏增强。

AOP 术语

Spring中AOP的代理选择

Spring 实现AOP思想使⽤的是动态代理技术
默认情况下,Spring会根据被代理对象是否实现接⼝来选择使⽤JDK还是CGLIB。当被代理对象没有实现任何接⼝时,Spring会选择CGLIB。当被代理对象实现了接⼝,Spring会选择JDK官⽅的代理技术,不过我们可以通过配置的⽅式,让Spring强制使⽤CGLIB。

Spring中AOP的配置⽅式

  • 在Spring的AOP配置中,也和IoC配置⼀样,⽀持3类配置⽅式。
  • 第⼀类:使⽤XML配置
  • 第⼆类:使⽤XML+注解组合配置
  • 第三类:使⽤纯注解配置

Spring中AOP实现

需求:横切逻辑代码是打印⽇志,希望把打印⽇志的逻辑织⼊到⽬标⽅法的特定位置(service层transfer⽅法)

总结

感谢你看到这里,文章有什么不足还请指正

由于篇幅原因只能画出这些重点先讲一下,这一整套笔记我已经整理成了PDF文档,具体如下: