springboot实战开发全套教程,让开发像搭积木一样简单

206 阅读7分钟

前言

先说一下,这份教程在github上面星标已上10W,下面我会一一给大家举例出来全部内容,原链接后面我会发出来!首先我讲一下接下来我们会讲到的知识和技术,对比讲解了多种同类技术的使用手段区别,大家可以根据自己的喜好进行选择!

  • 开发模式:本文讲解了历史悠久,但现在依然被广泛使用的分层应用开发模式 MVC( Model View Cont olle R),还 讲解了当下逐渐火热的响应式开发模式 Web FluX
  • ORM ( Object Relational Mapping ,对象关系映射)框架:数据库的操作是程序开发中非常重要的一块 ,根据国内外用户的习惯 ,对比讲解了全球最火的 JPA 和中国最流行的MyBatis
  • 安全框架:安全框架是必备内容 讲解了相关书籍、资料非常少,国内很少用,但是超级实用和好用的 Sp ing Boot 官网安全框架 Sp ing Security 同时也比较全面地讲解了国内使用较多的 Apache 安全框架 Shiro
  • 搜索引擎.搜索是各公司使用非常多的功能,但基本都是集成两大搜索框架一一Elasticsearch Sol 所以,本文也非常详细地讲解了这两大搜索框架的原理和具体使用方法
  • Redis: Redis 是大规模 联网应用必不可少的内存高速内存数据库,所以本文也专门用一章讲解了 Red is 的原理、相 年和实际应用!
  • RabbitMQ: RabbitMQ 是近年来使用非常广泛的消患中间件,本文深入地讲解了它的原理、概念和具体应用
  • 实战 本文以实例贯穿 每章都会有大大小小可以用于商业生产的实例 不仅如此,在最后两章讲解了多种技术的综合应用,而且也都是可以用于生产项目 的实例 本文的各个章节的实例都力求实用,但实现简单、逻辑清晰,使读者看后能及时理解知识点,并实现对知识点的具体应用**【+jcc4261获取】**收获满满!

适用的读者群体

本文定位于入门、进阶、实战 所以,会照顾到有一定编程经验,对编程有一定了解的初学者,同时也兼顾相对资深的开发人员!
以下读者都可以轻松地学习本书:

  • 具有一定英文基础的大中专院校计算机相关专业的学生
  • Java 语言初学者
  • 在培训机构学习过几个月 Java 语言的学生
  • 需要提高动手能力的技术人员
  • 了解过Java框架,如SSH( Struts+spring+Hibernate SSM (Sping+SpringMVC+MyBatis )、 JFinal SpingMVC ,Struts Hibernate ,想了解新技术的开发、测试、项目管理的人员
  • 经熟练使用 Java EE Java SE ,想转而使用 Sp ing Boot 的技术人员
  • 使用过其他语言,如: PHP #、 Python 的开发人员
  • 使用过其他语言框架,如 Laravelii ,Thinkphp, Symfony和 Zend, ;想转而使用 Java语言的开发人员(这种 类型的开发人员转入springboot 尤为轻松)
  • 会使用 Scala Java oovy Katlin JVM 语言的开发人员

Spring Boot简介

Java (面向对象编程语言)经过 30 多年的发展,产生了非常多的优秀框架。 Spring (为解决企业应用程序 发的复杂性而创建的框架)曾是最受欢迎的 Java 框架之 ,但随着 Node Ruby,Groovy PHP 等脚本语言的蓬勃发展,使用 Sp rin 开发应用就显得繁琐了,因为 使用了大量的XML 配置文件 配置烦琐,整合不易,开发和部署放军低下 这时慧、切需要 重新的能解决这些问题的快速 发框架,于是 Pi votal Softwa 公司在 2013 开始了 Sping Boot 的研发!

Sping Boot 的设计初衷是解决 Sp in 各版本配置 作过于繁重的问题,简化初始搭建流程、降低 发难度 发人员 需要专注应用程序的功能和业务逻辑实现,而不用再配置 花费很多时间

Sping Boot 使用“默认大于配置”的理念,提供了很多已经集成好的方案,以便程序员在开发应用程序时能做到零配置或极简配置 同时,为了不失灵活性,它也支持自定义操作!

Spring Boot 的特色

1. 使用简单

SpringBoot 支持用注解的方式轻松实现类的定义与功能开发、无代码生成和XML 配置 新手入门极易上手。

2. 配置简单

SpingBoot 根据该类路径中的 JAR 相类自动配置 Bean (豆子的意思,可以将真理解为 Java类Java 的名字来源于程序员经常喝的一种咖啡“爪哇” 。这种咖啡是用 爪哇豆”磨出来的所以,他们用“豆”来命名类 Java 语言中的许多库类名称,多与咖啡有关,如咖啡豆一-Java Beans网络豆一-NetBeans 相对象豆一一ObjectBeans ),能自动完成大 配置 同时,还支持用自定义的方式来配置!

3. 提供大量starter简化配置

SpingBoot提供了大量的Stater来简化依赖配置 例如如果要使用 Redis ,则只需在pom.xml文件中加入操作Redis 的Starter依赖、spring-boot-starter-data-Redis,然后springboot会自动加载相关依赖包,并提Redis的操作API(Application Pogramming lnteface,应用程序编程接口)

4. 与云计算天然集成

非常流行的微服务开发框架 spring Cloud 也是基于springboot 实现的

5. 监控简单

它提供了一整套的监控 管理应用程序状态的功能模块,包括监控应用程序的结程信息、内存信息、应用程序健康状态等

springboot环境搭建

由于文章内容篇幅限制,我下面就分享这份教程的PDF文件,这份文件在github上是免费下载的,文件我已经下载下来了,需要的可以关注我的公众号:前程有光免费获取!

  • 搭建环境

  • 安装java开发环境JDK

  • 配置JDK的环境变量

  • 熟悉maven

  • 安装及配置maven

  • maven的运作方式

使用开发工具

  • 安装开发工具IDEA及插件

  • 配置IDEA的maven环境

  • 安装spring Assistant插件

  • 安装插件Lombok

Spring Boot 进阶

  • 认识 Spring AOP

  • AOP 中的概念

  • 用AOP 式管理日志

  • 认识IOC容器和servlet容器

  • 用 loC 筐理 Bean

  • 用 Se vlet 处理请求

RabbitMQ的基本概念

  • 生产者,消费者和代理

  • 消息队列

  • 交换机

  • 绑定

  • 通道

  • 消息确认

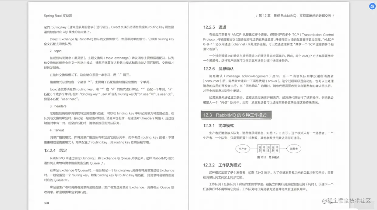
RabbitMQ的六种工作模式

  • 简单模式

  • 工作队列模式

  • 交换机模式

  • routing转发模式

  • 主题转发模式

  • rpc模式

项目实战篇

  • 开发企业级通用的后台系统

  • 用JPA实现实体间映射关系

  • 创建用户实体

  • 创建角色实体

  • 创建权限实体

实现购物系统

  • 设计数据表

  • 实现商品展示功能

  • 实现购物车功能

  • 用Redis实现购物车数据持久化

用Redis实现分布式秒杀系统

实现结算和支付功能

总结

本份知识点总结基于SpingBoot 2.X版本,采用知识点+实例的形式编写,通过58个基于知识点的实例+2个综合性的项目,全面的讲解了springboot的主要技术原理和应用!

把晦涩难懂的理论通过图文结合的方式 讲解,把不便理解的名词用通俗化的文字进行讲解,
将每个抽象的知识点用具化的实例进行展现,使读者在阅读时既能读懂理论和概念,也能立即学会如何使用!