audio_thread音频解码线程分析

1,331 阅读4分钟

持续创作,加速成长!这是我参与「掘金日新计划 · 10 月更文挑战」的第16天,点击查看活动详情

之前在 stream_component_open() 里面的 decode_start() 函数开启了 audio_thread 线程,如下:

1-1

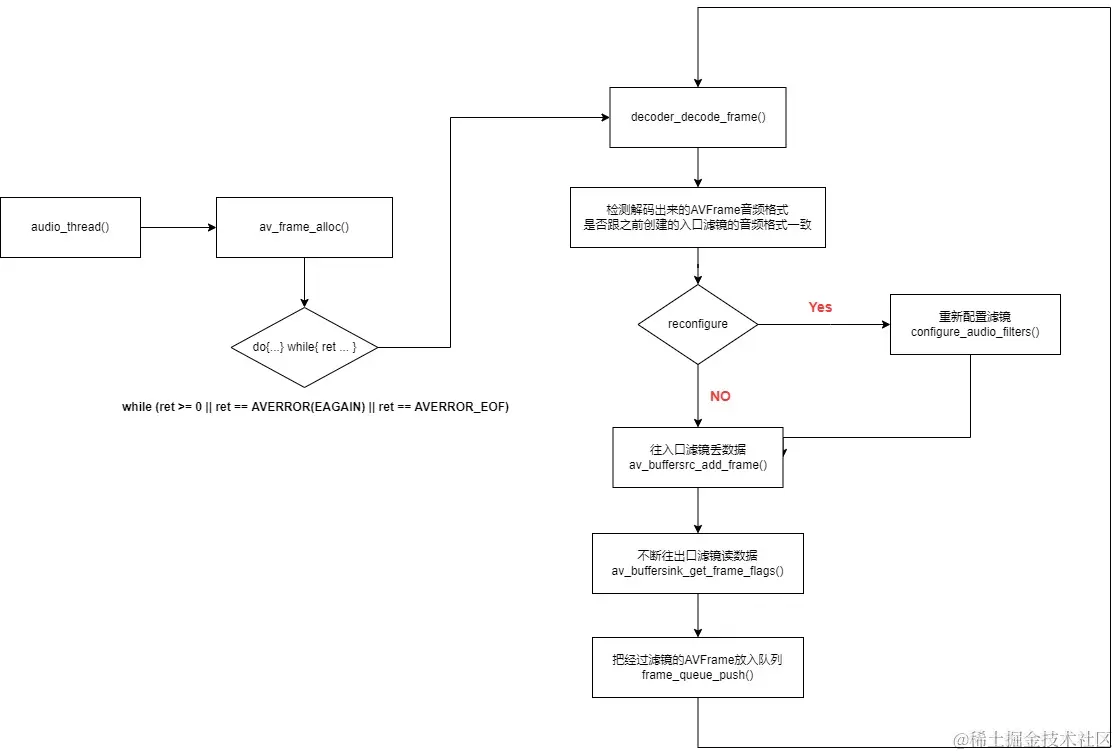
audio_thread 线程主要是负责 解码 PacketQueue 队列里面的 AVPacket 的,解码出来 AVFrame,然后丢给入口滤镜,再从出口滤镜把 AVFrame 读出来,再插入 FrameQueue 队列。

流程图如下:

1-2


如上,audio_thread 函数一开始就进入 一个 do{...}while{...} ,不断地调 decoder_decode_frame() 函数来解码出 AVFrame,然后把 AVFrame 往 入口滤镜 丢,再循环调 av_buffersink_get_frame_flags(),不断从出口滤镜收割经过 Filter 的AVFrame,最后调 frame_queue_push() 把 AVFrame 插入 FrameQueue 队列。

但是如果解码出来的 AVFrame 的音频格式与入口滤镜要求的音频格式不一样,会重建滤镜reconfigure),如下:

1-2-2

首先,开始的入口滤镜 (audio_filter_src)的音频格式 是直接从解码器实例(avctx) 里面取的,如下:

ffplay.c 2648行
is->audio_filter_src.freq           = avctx->sample_rate;
is->audio_filter_src.channels       = avctx->channels;
is->audio_filter_src.channel_layout = get_valid_channel_layout(avctx->channel_layout, avctx->channels);
is->audio_filter_src.fmt            = avctx->sample_fmt;

解码器实例(avctx) 的音频信息又是从 容器层的流信息里面取出来的。

ffpaly.c 2592 行
ret = avcodec_parameters_to_context(avctx, ic->streams[stream_index]->codecpar);

所以以下 3 种场景会重新创建滤镜:

1, 容器层记录的采样率等信息是错误的,与实际解码出来的不符。

2, 解码过程中,中途解码出来的 AVFrame 的采样率,声道数或者采样格式 出现变动,与上一次解码出来的 AVFrame 不一样。

3, 进行了快进快退操作,因为快进快退会导致 is->auddec.pkt_serial 递增。详情请阅读《FFplay序列号分析》。我也不知道为什么序列号变了要重建滤镜。

这3种情况,ffplay 都会处理,只要解码出来的 AVFrame 跟入口滤镜的格式不一致,都会重建滤镜,把入口滤镜的格式设置为当前的 AVFrame 的格式,这样滤镜处理才不会出错。

补充:last_serial 变量一开始是 -1,而 is->auddec.pkt_serial 一开始是 0,所以一开始是必然会执行一次 reconfigure 操作。

由于每次读取出口滤镜的数据,都会用 while 循环把缓存刷完,不会留数据在滤镜容器里面,所以重建滤镜不会导致音频数据丢失。我圈一下代码里面的重点,如下:

2-1


audio_thread 线程的逻辑比较简单,复杂的地方都封装在它调用的子函数里面,所以本文简单讲解一下,audio_thread() 里面调用的各个函数的作用。

1, decoder_decode_frame(),从 PacketQueue 里面解码出来 AVFrame,此函数会阻塞,直到解码出来 AVFrame,或者返回错误。这个函数有 3 个返回值。

  • 返回 1,获取到 AVFrame 。
  • 返回 0 ,获取不到 AVFrame ,0 代表已经解码完MP4的所有AVPacket。这种情况一般是 ffplay 播放完了整个 MP4 文件,窗口画面停在最后一帧。但是由于你可以按 C 键重新循环播放,所以即便返回 0 也不能退出 audio_thread 线程。
  • 返回 -1,代表 PacketQueue 队列关闭了(abort_request)。返回 -1 会导致 audio_thread() 函数用 goto the_end 跳出 do{}whlle{} 循环,跳出循环之后,audio_thread 线程就会自己结束了。返回 -1 通常是因为关闭了 ffplay 播放器。

更详细的分析请阅读《decoder_decode_frame函数分析》。

2, configure_audio_filters(),创建音频滤镜函数,之前在《FFplay音频滤镜分析》已经讲过此函数。

3, av_buffersrc_add_frame(),往入口滤镜发送 AVFrame

4, av_buffersink_get_frame_flags(),从出口滤镜读取 AVFrame

滤镜相关的函数推荐阅读 FFmpeg实战之路 一章的 《FFmpeg的scale滤镜介绍

5, frame_queue_peek_writable(),从 FrameQueue 里面取一个可以写的 Frame 出来。此函数也可能会阻塞

6, frame_queue_push(),这个函数有点奇怪,他其实不是把之前的 Frame 塞进去队列,而是把队列的写索引值 +1。

跟 FrameQueue队列相关的函数都在 《FrameQueue队列分析》一文中。


audio_thread() 函数最后还有一个重点,就是当 出口滤镜 结束的时候,finished 就会设置为 非 0 。

if (ret == AVERROR_EOF)
    is->auddec.finished = is->auddec.pkt_serial;

提示:只有往入口滤镜发送了 NULL 的 AVFrame ,出口滤镜才会结束。读完数据 跟 结束是两种状态,读完代表滤镜暂时没有数据可读,但是只要再往入口滤镜 发 AVFrame,出口滤镜就会又有数据可读。

而结束,代表不会再有 AVFrame 往入口滤镜发。


至此,audio_thread() 线程分析完毕。