Hystrix 执行时内部原理,步骤详解!

1,260 阅读6分钟

前言

在分布式系统中,每个服务都可能会调用很多其他服务,被调用的那些服务就是依赖服务,有的时候某些依赖服务出现故障也是很正常的。

而Hystrix 能让我们在分布式系统中对服务间的调用进行控制,并且可以对依赖服务调用时出现的调用延迟和调用失败进行控制和容错保护,那么对于其执行时的内部原理是什么呢?让我们一起来探究下吧!

步骤探寻

首先,要从创建执行这个 command,调用了这个 command 的 execute() 方法之后,开始进行深究Hystrix 底层的原理以及执行流程和步骤是什么。

过程中,会附带出来 Hystrix 其他的一些核心以及重要的功能。

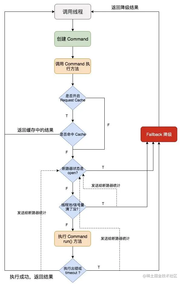
这里是整个 8 大步骤的流程图,我会对每个步骤进行细致的讲解。学习的过程中,对照着这个流程图,相信思路会比较清晰。

new-hystrix-process.jpg

步骤一:创建 command

一个 HystrixCommand 或 HystrixObservableCommand 对象,代表了对个依赖服务发起的一次请求或者调用。创建的时候,可以在构造函数中传入任何需要的参数。

  • HystrixCommand 主要用于仅仅会返回一个结果的调用。

  • HystrixObservableCommand 主要用于可能会返回多条结果的调用。

// 创建 HystrixCommand 
HystrixCommand hystrixCommand = new HystrixCommand(arg1, arg2);

// 创建 HystrixObservableCommand 
HystrixObservableCommand hystrixObservableCommand = new HystrixObservableCommand(arg1, arg2)

步骤二:调用 command 执行方法

执行 command,就可以发起一次对依赖服务的调用。

要执行 command,可以在 4 个方法中选择其中的一个:execute()、queue()、observe()、toObservable()。

其中 execute() 和 queue() 方法仅仅对 HystrixCommand 适用。

  • execute():调用后直接 block 住,属于同步调用,直到依赖服务返回单条结果,或者抛出异常。

  • queue():返回一个 Future,属于异步调用,后面可以通过 Future 获取单条结果。

  • observe():订阅一个 Observable 对象,Observable 代表的是依赖服务返回的结果,获取到一个那个代表结果的 Observable 对象的拷贝对象。

  • toObservable():返回一个 Observable 对象,如果我们订阅这个对象,就会执行 command 并且获取返回结果。

K value = hystrixCommand.execute(); 
Future fValue = hystrixCommand.queue(); 
Observable oValue = hystrixObservableCommand.observe();
Observable toOValue = hystrixObservableCommand.toObservable();

execute() 实际上会调用 queue().get() 方法,可以看一下 Hystrix 源码

public R execute() { 
    try { return queue().get(); 
    } catch (Exception e) { 
    throw Exceptions.sneakyThrow(decomposeException(e)); 
    } 
}

而在 queue() 方法中,会调用 toObservable().toBlocking().toFuture()。

final Future<R> delegate = toObservable().toBlocking().toFuture();

也就是说,先通过 toObservable() 获得 Future 对象,然后调用 Future 的 get() 方法。那么,其实无论是哪种方式执行 command,最终都是依赖于 toObservable() 去执行的。

步骤三:检查是否开启缓存(不太常用)

从这一步开始,就进入到 Hystrix 底层运行原理啦,看一下 Hystrix 一些更高级的功能和特性。

如果这个 command 开启了请求缓存 Request Cache,而且这个调用的结果在缓存中存在,那么直接从缓存中返回结果。否则,继续往后的步骤。

步骤四:检查是否开启了断路器

检查这个 command 对应的依赖服务是否开启了断路器。如果断路器被打开了,那么 Hystrix 就不会执行这个 command,而是直接去执行 fallback 降级机制,返回降级结果。

步骤五:检查线程池/队列/信号量是否已满

如果这个 command 线程池和队列已满,或者 semaphore 信号量已满,那么也不会执行 command,而是直接去调用 fallback 降级机制,同时发送 reject 信息给断路器统计。

步骤六:执行 command

调用 HystrixObservableCommand 对象的 construct() 方法,或者 HystrixCommand 的 run() 方法来实际执行这个 command。

  • HystrixCommand.run() 返回单条结果,或者抛出异常。
// 通过command执行,获取最新一条商品数据
ProductInfo productInfo = getProductInfoCommand.execute();
  • HystrixObservableCommand.construct() 返回一个 Observable 对象,可以获取多条结果。
Observable<ProductInfo> observable = getProductInfosCommand.observe();

// 订阅获取多条结果
observable.subscribe(new Observer<ProductInfo>() {
    @Override
    public void onCompleted() {
        System.out.println("获取完了所有的商品数据");
    }

    @Override
    public void onError(Throwable e) {
        e.printStackTrace();
    }

    /**
     * 获取完一条数据,就回调一次这个方法
     *
     * @param productInfo 商品信息
     */
    @Override
    public void onNext(ProductInfo productInfo) {
        System.out.println(productInfo);
    }
});

如果是采用线程池方式,并且 HystrixCommand.run() 或者 HystrixObservableCommand.construct() 的执行时间超过了 timeout 时长的话,那么 command 所在的线程会抛出一个 TimeoutException,这时会执行 fallback 降级机制,不会去管 run() 或 construct() 返回的值了。另一种情况,如果 command 执行出错抛出了其它异常,那么也会走 fallback 降级。这两种情况下,Hystrix 都会发送异常事件给断路器统计。

注意,我们是不可能终止掉一个调用严重延迟的依赖服务的线程的,只能说给你抛出来一个 TimeoutException。

如果没有 timeout,也正常执行的话,那么调用线程就会拿到一些调用依赖服务获取到的结果,然后 Hystrix 也会做一些 logging 记录和 metric 度量统计。

步骤七:断路健康检查

Hystrix 会把每一个依赖服务的调用成功、失败、Reject、Timeout 等事件发送给 circuit breaker 断路器。断路器就会对这些事件的次数进行统计,根据异常事件发生的比例来决定是否要进行断路(熔断)。如果打开了断路器,那么在接下来一段时间内,会直接断路,返回降级结果。

如果在之后,断路器尝试执行 command,调用没有出错,返回了正常结果,那么 Hystrix 就会把断路器关闭。

步骤八:调用 fallback 降级机制

在以下几种情况中,Hystrix 会调用 fallback 降级机制。

  • 断路器处于打开状态;
  • 线程池/队列/semaphore 满了;
  • command 执行超时;
  • run() 或者 construct() 抛出异常。

一般在降级机制中,都建议给出一些默认的返回值,比如静态的一些代码逻辑,或者从内存中的缓存中提取一些数据,在这里尽量不要再进行网络请求了。

在降级中,如果一定要进行网络调用的话,也应该将那个调用放在一个 HystrixCommand 中进行隔离。

  • HystrixCommand 中,实现 getFallback() 方法,可以提供降级机制。
  • HystrixObservableCommand 中,实现 resumeWithFallback() 方法,返回一个 Observable 对象,可以提供降级结果。

如果没有实现 fallback,或者 fallback 抛出了异常,Hystrix 会返回一个 Observable,但是不会返回任何数据。

不同的 command 执行方式,其 fallback 为空或者异常时的返回结果不同。

  • 对于 execute(),直接抛出异常。
  • 对于 queue(),返回一个 Future,调用 get() 时抛出异常。
  • 对于 observe(),返回一个 Observable 对象,但是调用 subscribe() 方法订阅它时,立即抛出调用者的 onError() 方法。
  • 对于 toObservable(),返回一个 Observable 对象,但是调用 subscribe() 方法订阅它时,立即抛出调用者的 onError() 方法。

不同的执行方式

  • execute(),获取一个 Future.get(),然后拿到单个结果。
  • queue(),返回一个 Future。
  • observe(),立即订阅 Observable,然后启动 8 大执行步骤,返回一个拷贝的 Observable,订阅时立即回调给你结果。
  • toObservable(),返回一个原始的 Observable,必须手动订阅才会去执行 8 大步骤。