深入了解ReentrantLock中的公平锁和非公平锁的加锁机制

85 阅读3分钟

前言

ReentrantLock和synchronized一样都是实现线程同步,但是相比synchronized它更加灵活、强大、增加了轮询、超时、中断等高级功能,可以更加精细化的控制线程同步,它是基于AQS实现的锁,他支持公平锁和非公平锁,同时他也是可重入锁和自旋锁。

本章将基于源码来探索一下ReentrantLock的加锁机制,文中如果存在理解不到位的地方,还请提出宝贵意见共同探讨,不吝赐教。

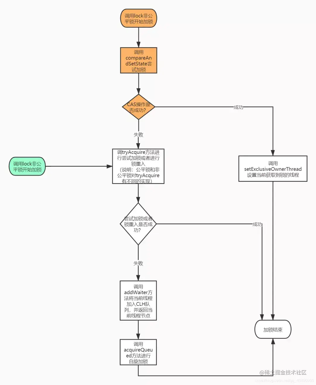
公平锁和非公平锁的加锁机制流程图:

一、ReentrantLock的公平锁

使用ReentrantLock的公平锁,调用lock进行加锁,lock方法的源码如下:

final void lock() {
    acquire(1);
}

public final void acquire(int arg) {
        if (!tryAcquire(arg) &&
            acquireQueued(addWaiter(Node.EXCLUSIVE), arg))
            selfInterrupt();
}

可以看到,FairLock首先调用了tryAcquire,tryAcquire源码如下:

/**
 * Fair version of tryAcquire.  Don't grant access unless
 * recursive call or no waiters or is first.
 */
protected final boolean tryAcquire(int acquires) {
    final Thread current = Thread.currentThread();
    int c = getState();
    if (c == 0) {
        //如果队列中不存在等待的线程或者当前线程在队列头部,则基于CAS进行加锁
        if (!hasQueuedPredecessors() &&
            compareAndSetState(0, acquires)) {
            setExclusiveOwnerThread(current);
            return true;
        }
    }
    //是否可以进行锁重入
    else if (current == getExclusiveOwnerThread()) {
        int nextc = c + acquires;
        if (nextc < 0)
            throw new Error("Maximum lock count exceeded");
        setState(nextc);
        return true;
    }
    return false;
}

从源码中可以看到,当state为0,即没有线程获取到锁时,FairLock首先会调用hasQueuedPredecessors()方法检查队列中是否有等待的线程或者自己是否在队列头部,如果队列中不存在等待的线程或者自己在队列头部则调用compareAndSetState()方法基于CAS操作进行加锁,如果CAS操作成功,则调用setExclusiveOwnerThread设置加锁线程为当前线程。

当state不为0,即有线程占用锁的时候会判断占有锁的线程是否是当前线程,如果是的话则可以直接获取到锁,这就是ReentrantLock是可重入锁的体现。

如果通过调用tryAcquire没有获取到锁,从源码中我们可以看到,FairLock会调用addWaiter()方法将当前线程加入CLH队列中,addWaiter方法源码如下:

private Node addWaiter(Node mode) {
    Node node = new Node(Thread.currentThread(), mode);
    // Try the fast path of enq; backup to full enq on failure
    Node pred = tail;
    if (pred != null) {
        node.prev = pred;
        //基于CAS将当前线程节点加入队列尾部
        if (compareAndSetTail(pred, node)) {
            pred.next = node;
            return node;
        }
    }
    //如果CAS操作失败,则调用enq自旋加入队列
    enq(node);
    return node;
}

private Node enq(final Node node) {
        for (;;) {
            Node t = tail;
            if (t == null) { // Must initialize
                if (compareAndSetHead(new Node()))
                    tail = head;
            } else {
                node.prev = t;
                if (compareAndSetTail(t, node)) {
                    t.next = node;
                    return t;
                }
            }
        }
  }

在addWaiter方法中,会CAS操作将当前线程节点加入队列尾部,如果第一次CAS失败,则会调用enq方法通过自旋的方式,多次尝试进行CAS操作将当前线程加入队列。

将当前线程加入队列之后,会调用acquireQueued方法实现当前线程的自旋加锁,acquireQueued源码如下:

final boolean acquireQueued(final Node node, int arg) {
        boolean failed = true;
        try {
            boolean interrupted = false;
            for (;;) {
                final Node p = node.predecessor();
                if (p == head && tryAcquire(arg)) {
                    setHead(node);
                    p.next = null; // help GC
                    failed = false;
                    return interrupted;
                }
                if (shouldParkAfterFailedAcquire(p, node) &&
                    parkAndCheckInterrupt())
                    interrupted = true;
            }
        } finally {
            if (failed)
                cancelAcquire(node);
        }
    }

在acquireQueued方法中每次自旋首先会调用predecessor()方法获取,当前线程节点的前节点,如果发现前节点是head节点,则说明当前线程节点处于对头(head是傀儡节点),那么则调用tryAcquire尽心加锁。

如果当前线程节点不在队列头部,那么则会调用shouldParkAfterFailedAcquire方法判断当前线程节点是否可以挂起知道前节点释放锁时唤醒自己,如果可以挂起,则调用parkAndCheckInterrupt实现挂起操作。

shouldParkAfterFailedAcquire源码如下:

private static boolean shouldParkAfterFailedAcquire(Node pred, Node node) {
        int ws = pred.waitStatus;
        if (ws == Node.SIGNAL)
            /*
             * This node has already set status asking a release
             * to signal it, so it can safely park.
             */
            return true;
        if (ws > 0) {
            /*
             * Predecessor was cancelled. Skip over predecessors and
             * indicate retry.
             */
            do {
                node.prev = pred = pred.prev;
            } while (pred.waitStatus > 0);
            pred.next = node;
        } else {
            /*
             * waitStatus must be 0 or PROPAGATE.  Indicate that we
             * need a signal, but don't park yet.  Caller will need to
             * retry to make sure it cannot acquire before parking.
             */
            compareAndSetWaitStatus(pred, ws, Node.SIGNAL);
        }
        return false;
    }

shouldParkAfterFailedAcquire源码中,如果当前线程节点的前节点的waitStatus状态为SIGNAL(-1)时,表明前节点已经设置了释放锁时唤醒(unpark)它的后节点,那么当前线程节点可以安心阻塞(park),等待它的前节点在unlock时唤醒自己继续尝试加锁。

如果前节点的waitStatus状态>0,即为CANCELLED (1),表明前节点已经放弃了获取锁,那么则会继续往前找,找到一个能够在unlock时唤醒自己的线程节点为止。如果前节点waitStatus状态是CONDITION (-2),即处于等待条件的状态,则会基于CAS尝试设置前节点状态为SIGNAL(主动干预前节点达到唤醒自己的目的)。

parkAndCheckInterrupt源码:

private final boolean parkAndCheckInterrupt() {
        LockSupport.park(this);
        return Thread.interrupted();
    }

二、ReentrantLock的非公平锁

和公平锁加锁机制不同的是,非公平锁一上来不管队列中是否还存在线程,就直接使用CAS操作进行尝试加锁(这就是它的非公平的体现),源码如下:

 final void lock() {
     if (compareAndSetState(01))
         setExclusiveOwnerThread(Thread.currentThread());
     else
         acquire(1);
}

public final void acquire(int arg) {
        if (!tryAcquire(arg) &&
            acquireQueued(addWaiter(Node.EXCLUSIVE), arg))
            selfInterrupt();
}

如果CAS操作失败(一上来就吃了个闭门羹),则调用acquire方法进行后续的尝试和等待。从源码中可以看到,首先回调用tryAcquire方法进行再次尝试加锁或者锁重入,NoFairLockd的tryAcquire方法源码如下:

final boolean nonfairTryAcquire(int acquires) {
            final Thread current = Thread.currentThread();
            int c = getState();
            if (c == 0) {
                if (compareAndSetState(0, acquires)) {
                    setExclusiveOwnerThread(current);
                    return true;
                }
            }
            else if (current == getExclusiveOwnerThread()) {
                int nextc = c + acquires;
                if (nextc < 0) // overflow
                    throw new Error("Maximum lock count exceeded");
                setState(nextc);
                return true;
            }
            return false;
        }

可以看到NoFairLock的tryAcquire方法和FairLock的tryAcquire方法唯一不同之处是NoFairLock中尝试加锁前不需要调用hasQueuedPredecessors方法判断队列中是否存在其他线程,而是直接进行CAS操作加锁。

那么如果再次尝试加锁或者锁重入失败,则会进行后续的和公平锁完全一样的操作流程(不再赘述),即:加入队列(addWaiter)–>自旋加锁(acquireQueued)。另外,关注Java知音公众号,回复“后端面试”,送你一份面试题宝典!

三、unlock解锁

说完了公平锁和非公平锁的加锁机制,我们再顺带简单地看看解锁源码。unlock源码如下:

public void unlock() {
        sync.release(1);
}

public final boolean release(int arg) {
        //尝试释放锁
        if (tryRelease(arg)) {
            Node h = head;
            //锁释放成后唤醒后边阻塞的线程节点
            if (h != null && h.waitStatus != 0)
                unparkSuccessor(h);
            return true;
        }
        return false;
}

总结 本文主要探索了公平锁和非公平锁的加锁流程,他们获取锁的不同点和相同点。整篇文章涉及到了以下几点:

  1. 公平锁、非公平锁加锁过程
  2. 自旋锁的实现以及自旋过程中的阻塞唤醒
  3. 可重入锁的实现
  4. CLH队列

注:文中如果存在理解不到位的地方还请提出宝贵意见,不吝赐教。