全网最详细的singleflight讲解

830 阅读5分钟

1. 简介

singlefilght ,在go标准库中("golang.org/x/sync/singleflight")提供了可重复的函数调用抑制机制。通过给每次函数调用分配一个key,相同key的函数并发调用时,只会被执行一次,返回相同的结果。其本质是对函数调用的结果进行复用

Untitled.png

Untitled 1.png

2. 使用场景

应对缓存击穿

缓存在某个时间点过期的时候,恰好在这个时间点对这个Key有大量的并发请求过来,这些请求发现缓存过期一般都会从后端DB加载数据并回设到缓存,这个时候大并发的请求可能会瞬间把后端DB压垮。

场景做法是使用互斥锁,但是会影响性能。通过singlefilght可以有效合并重复请求,避免数据库被打爆

去除重复请求

与一致性hash负载均衡配合组成一个特殊的服务。用户根据key使用一致性hash请求到特定的服务机器上,服务对请求执行singlefilght后,再去请求下游,以此收束重复请求。

3. 使用方法

3.1 简单方法

// 普通调用方法
func callFunc(i int) (int,error) {
	time.Sleep(500 * time.Millisecond)
	return i, nil
}

// 使用singleflight

// 1. 定义全局变量
var sf singleflight.Group

func callFuncBySF(key string, i int) (int, error) {
	// 2. 调用sf.Do方法
	value, err, shared := sf.Do(key, func() (interface{}, error) {
		return callFunc(i)
	})
	res, _ := value.(int)
	return res, err
}

3.2 进阶方法

singleflight的本质是对某次函数调用的复用,只执行1次,并将执行期间相同的函数返回相同的结果。由此产生一个问题,如果实际执行的函数出了问题,比如超时,则在此期间的所有调用都会超时。由此需要一些额外的方法来控制

超时控制:解决一个阻塞,全部阻塞

// 使用DoChan进行超时控制 
func CtrTimeout(ctx context.Context, req interface{}){
	ch := g.DoChan(key, func() (interface{}, error) {
	    return call(ctx, req)
	})

	select {
	case <-time.After(500 * time.Millisecond): 
		    return
	case <-ctx.Done()
				return
	case ret := <-ch: 
	    go handle(ret)
	}
}

频率控制:解决一个出错,全部出错

在一些对可用性要求极高的场景下,往往需要一定的请求饱和度来保证业务的最终成功率。一次请求还是多次请求,对于下游服务而言并没有太大区别,此时使用 singleflight 只是为了降低请求的数量级,那么使用 Forget() 提高下游请求的并发。

// 另外启用协程定时删除key,提高请求下游次数,提高成功率
func CtrRate(ctx context.Context, req interface{}){
	res, _, shared := g.Do(key, func() (interface{}, error) {
			// 另外其一个goroutine,等待一段时间后,删除key
			// 删除key后的调用,会重新执行Do
	    go func() {
	        time.Sleep(10 * time.Millisecond)
	        g.Forget(key)
	    }()

	    return call(ctx, req)
		})

	handle(res)
}

使用此方法,原本要所有调用到等待第一次执行完成,现在10ms后的调用会重新开始执行,频率被限制到了最慢10ms一次。

4. 原理

源码:cs.opensource.google/go/x/sync/+…

Group

// Group 对外的核心结构体
type Group struct {
	mu sync.Mutex       // 保护 m
	m  map[string]*call // lazily initialized
}

// Do 执行函数, 对同一个 key 多次调用的时候,在第一次调用没有执行完的时候
// 只会执行一次 fn,其他的调用会**阻塞**住等待这次调用返回
// v, err 是传入的 fn 的返回值
// shared 表示fn的结果是否被共享
func (g *Group) Do(key string, fn func() (interface{}, error)) (v interface{}, err error, shared bool)

// DoChan 和 Do 类似,只是 DoChan 返回一个 channel,也就是同步与异步的区别
func (g *Group) DoChan(key string, fn func() (interface{}, error)) <-chan Result

// Forget 用于通知 Group 删除某个 key 这样后面继续这个 key 的调用的时候就不会在阻塞等待了
func (g *Group) Forget(key string){
	g.mu.Lock()
	if c, ok := g.m[key]; ok {
		c.forgotten = true
	}
	delete(g.m, key)
	g.mu.Unlock()
}

其将调用对象封装为call ,每个key对应一个call

// call is an in-flight or completed singleflight.Do call
type call struct {
	wg sync.WaitGroup

	// val和err是用户调用返回的字段,(err包括panic err)
  // 其在wg.done之前只被写入一次
	// 在wg.done之后,只能被读取
	val interface{}
	err error

	// 如果执行过Forget,则会被设置为true,避免重复delete
	forgotten bool

	dups  int  // 此call被额外调用的次数,也是结果被额外共享的次数(不算首次)
	chans []chan<- Result //DoChan的结果数组,用于一次执行后,给所有结果传值
}

Group.Do

Group.Do是核心函数

核心视图

Untitled 2.png

// Do 内部没有额外的goroutine执行,故panic可以被捕获
func (g *Group) Do(key string, fn func() (interface{}, error)) (v interface{}, err error, shared bool) {
	// 1. 加锁并懒加载内部变量
	g.mu.Lock()
	if g.m == nil {
		g.m = make(map[string]*call)
	}

	// 2. 如果callMap里存在这个key,说明直接在此之前此函数**正在被调用**
	// c为singleflight封装的call结构体
	if c, ok := g.m[key]; ok {
		
		c.dups++      // 2.1 记录此call被执行的次数+1
		g.mu.Unlock() // 2.2 释放锁,让之后被调用的函数也进来
		c.wg.Wait()   // 2.3 阻塞在这里,等待函数调用完成
		
		// 2.4 函数调用完成,进行错误处理,区分系统错误or用户错误
		if e, ok := c.err.(*panicError); ok {
			panic(e)
		} else if c.err == errGoexit {
			runtime.Goexit()
		}
		// 2.5 返回函数执行结果,其结果必定是共享的结果
		return c.val, c.err, true
	}

	// 3. 首次调用,新建call
	c := new(call)
	c.wg.Add(1)
	g.m[key] = c
	g.mu.Unlock() // 完成对map操作
	
	// 4. 执行fn函数,并将执行结果返回,并调用c.wg.Done(), 也会删除callMap里对应的key
	g.doCall(c, key, fn)
	return c.val, c.err, c.dups > 0 // c.dups代表此call被额外调用次数,>0说明结果共享
}

Group.DoChan

DoChan接口返回Result类型的chan,以此提供异步调用的能力

Untitled 3.png

// 给DoChan的返回封装的结果,
type Result struct {
	Val    interface{}
	Err    error
	Shared bool
}

func (g *Group) DoChan(key string, fn func() (interface{}, error)) <-chan Result {
	// 本次执行的结果,一次调用只有1个
	ch := make(chan Result, 1)

	// 1. 加锁并懒加载内部变量
	g.mu.Lock()
	if g.m == nil {
		g.m = make(map[string]*call)
	}
	
	// 2. 如果此key对应的函数已在执行 
	if c, ok := g.m[key]; ok {
		c.dups++
		// 将此结果加入call(此处的c)的结果数组
		c.chans = append(c.chans, ch)
		g.mu.Unlock()
		return ch
	}

	// 3. 如果是首次执行,创建call,加入到Group的CallMap里
	// 之所以是结果数组,是为了用于doCall一次执行后,给所有结果传值
	c := &call{chans: []chan<- Result{ch}}	// doCall内部只准写入值
	c.wg.Add(1)
	g.m[key] = c
	g.mu.Unlock()
	
	// 4. 开goroutine通过doCall执行fn
	// 执行完成后会调用c.wg.Done(), 也会删除callMap里对应的key
	go g.doCall(c, key, fn)

	return ch
}

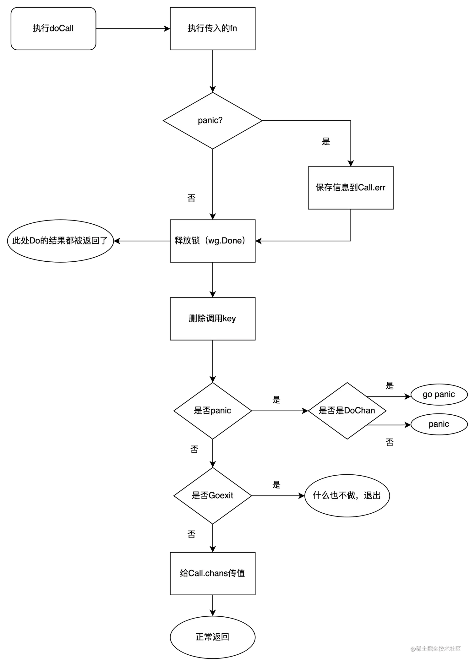
Group.doCall

Group.doCall执行了fn函数,返回结果

// 原始写法,存在panic未处理和死锁问题
func (g *Group) doCall(c *call, key string, fn func() (any, error)) {
	// 1. 执行
	c.val, c.err = fn()
	// 2. 执行完成后,立刻通知其他等待的goroutine获取结果
	c.wg.Done()
	
	// 3. 删除key,之后的函数重新执行调用
	g.mu.Lock()
	delete(g.m, key)
	// 4. 将得到的结果写入结果数组里的每个chan
	for _, ch := range c.chans {
		ch <- Result{c.val, c.err, c.dups > 0}
	}
	g.mu.Unlock()
}

上述代码是在internal/singlefilght库里的,其存在安全问题:

对于c.wg.Done() ,2种情况不会被执行:

  1. fn()发生panic
  2. fn()内部执行runtime.Goexit()

此时,其他等待返回结果的goroutine会一直等待,导致死锁。所以需要将Done操作放在defer里。

此外,为了避免chan因为panicrecover而无法被写入导致死锁,需要对chan场景执行 go panic() 来确保一定被panic且不可被recover。由此,需要区分panicGoexit,对panic进行预期的操作。

Untitled 4.png

// doCall handles the single call for a key.
func (g *Group) doCall(c *call, key string, fn func() (interface{}, error)) {
	normalReturn := false
	recovered := false

	// 3. 执行第二个defer,对panic或Goexit统一处理
	defer func() {
		// 既不是普通返回,也不是recover,排除法得到Goexit
		if !normalReturn && !recovered {
			c.err = errGoexit
		}
	
		// 3.1 执行完成,返阻塞在调用Group.Do调用
		// Group.Do的部分到这里就返回结果了
		c.wg.Done()

		// 3.2 加锁删除key
		g.mu.Lock()
		defer g.mu.Unlock()
		if !c.forgotten {
			delete(g.m, key)
		}
		
		// 3.3 处理panic
		if e, ok := c.err.(*panicError); ok {
			// DoChan调用
			//    由于ch发生了panic,ch不会被写入,goroutine会一直阻塞,导致死锁
			//    这里通过go panic的方式保证必定panic,
			//    预防调用Group.DoChan后,外部recover导致死锁的问题
			if len(c.chans) > 0 {
				go panic(e)
				select {} // 保留这个goroutine到核心存储
			
			} else { // Do 调用,直接panic 
				panic(e)
			}

		// 3.4 处理Goexit
		} else if c.err == errGoexit {
			// 已经准备退出了,没有啥要处理的,资源在之前就已经释放完成了
		
		// 3.5 处理正常情况下的DoChan结果
		} else {
			for _, ch := range c.chans {
				ch <- Result{c.val, c.err, c.dups > 0}
			}
		}
	}()

	// 1. 首次执行此函数
	func() {
		defer func() {
			// 1.3 判断是否为正常返回
			if !normalReturn {
				// 非正常返回则recover,保留堆栈信息
				// 在下一个defer里统一处理 panic or Goexit
				if r := recover(); r != nil { 
					c.err = newPanicError(r)
				}
			}
		}()

		// 1.1 执行fn
		c.val, c.err = fn()
		
		// 1.2 执行成功则设置正常返回
		normalReturn = true // 如果fn() panic 或者 Goexit则不会执行此步骤
	}()

	// 2. 由于panic被第一个defer recover了,可以执行到此
	// Goexit会直接执行下一个defer
	if !normalReturn {
		recovered = true
	}
}

死锁问题

// 模拟并发请求
go func(wg *sync.WaitGroup) {
	// 3. 某个并发调用,释放锁
  defer wg.Done()
	
	// 4. 处理panic
	// Do内部没有另外执行的goroutine,所以可以被捕获
  defer func() {
    if r := recover(); r != nil {
		// 此处可以捕获到panic. 由 doCall 方法中捕获后再次抛出的异常
      fmt.Println("[[[", r, "]]]") 
    }
  }()

	// 1. 执行Do,返回结果
  val, err, _ = g.Do("getdata", func() (interface{}, error) {
    panic("panic")
    return "hello", nil
  })
	
	// 2. 处理结果
	handle(val)
	.....
}(wg)

DoChan的场景比较特殊,其panic无法被处理

// 模拟并发请求
go func(wg *sync.WaitGroup) {
	
	// 4. 处理panic
	// doCall内部对于DoChan使用了go panic,此时无法被recover
  defer func() {
    if r := recover(); r != nil {
      fmt.Println("[[[", r, "]]]") 
    }
  }()

	// 1. 执行Do,返回结果
  ch := g.DoChan("getdata", func() (interface{}, error) {
    panic("panic")
    return "hello", nil
  })
	
	// 2. 处理结果
	go func(){
		// 3. 此结果完成,执行done
	  defer wg.Done()

		str <- ch
	}
	.....
}(wg)

使用ch一般是异步使用,开一个goroutine去监听ch并执行。如果发生panicrecover,这ch永远不会被写入值,此goroutine就会僵死在这里。如果持有了锁,则会造成死锁。

doCall内部对DoChan场景下的panic直接另外其一个goroutinepanic,保证无法被recover

5. 总结

5.1 设计模式

singleflight为了解决请求去重的问题,使用了map[key]call 结构体,并且通过锁解决call访问的并发问题。每次请求到来,都会去根据key获取call的信息。

call内部使用了WaitGroup来管理各个并发请求,首次请求执行adddone操作,其他请求wait首次请求完成(Do接口)。

对于异步控制,其对chan的使用非常经典。将chan的写接口传入goroutine进行写操作,读接口交由用户自己控制。

5.2 异常处理

理念

作为涉及到并发的框架,sf给了我们处理用户自定义函数fn 的启示。在go里面,影响函数正常执行流程主要有3种场景:

  1. fn返回err
  2. panic
  3. Goexit

err一般作为正常执行逻辑的一部分,框架透传给业务方。而对于panic和Goexit则属于程序异常,需要并发框架格外关心,核心涉及到2个维度:

  1. 资源共享
    1. 比如锁资源,需要即时释放锁,通常使用defer确保释放
  2. 并发控制
    1. defer wg.Done() 防止阻塞

    2. chan控制

      当业务函数fn发生panic或者goexit时,可能影响框架对chan传值, 从而导致有其他协程阻塞等待chan,进而死锁

以上2个维度是并发框架需要额外关注的地方。

方法

sf还有一个亮点就是对panicGoexit的区分,巧妙的使用了双defer的方式区分2种调用函数异常终止的情况。

func example(fn func()) {
	normalReturn := false
	recovered := false
	defer func() {
		if !normalReturn && !recovered {
			log.Info("get go exit")
		}
	}()

	func() {
		defer func() {
			if !normalReturn { // 减少recover调用次数
				if r := recover(); r != nil {
					recovered = true
					log.Info("get panic")
				}
			}
		}()

		fn()
		normalReturn = true
	}()

}

此处也给我们提示,并发场景经常涉及到全局资源管理,在go语言下场景的有锁和chan,对资源的释放优先放在defer里,防止panic或Goexit导致的资源没有释放的问题。

5.3 chan使用提示

使用chan时,需要留意,数据能否被即时的写入,会不会因为什么原因(主要是panicGoexit)导致无法被写入,从而监听chan时被一直阻塞导致死锁。 Goexit无法被恢复,而panic有可能被恢复,被恢复后,chan可能不会再被写入,从而导致死锁,所以需要go panic保证无法被恢复,或者做额外一些逻辑。

6. 参考

www.lixueduan.com/posts/go/si…

segmentfault.com/a/119000001…

lailin.xyz/post/go-tra…

juejin.cn/post/709385…