vue2 diff算法剖析

121 阅读12分钟

vue2 diff算法剖析

一、环境搭建

1、安装webpack

//package.json
{
  "name": "study-snabbdom",
  "version": "1.0.0",
  "description": "",
  "main": "index.js",
  "scripts": {
    "dev": "webpack-dev-server"
  },
  "author": "",
  "license": "ISC",
  "devDependencies": {
    "webpack": "^5.11.0",
    "webpack-cli": "^3.3.12",
    "webpack-dev-server": "^3.11.0"
  }
}

2、配置webpack

// webpack.config.js
// 从https://www.webpackjs.com/官网照着配置
const path = require('path');

module.exports = {
    // 入口
    entry: './src/index.js',
    // 出口
    output: {
        // 虚拟打包路径,就是说文件夹不会真正生成,而是在8080端口虚拟生成
        publicPath: 'xuni',
        // 打包出来的文件名,不会真正的物理生成
        filename: 'bundle.js'
    },
    devServer: {
        // 端口号
        port: 8080,
        // 静态资源文件夹
        contentBase: 'www'
    }
};

3、创建index.html文件

在项目根路径创建**www**文件夹,下创建index.html

<!DOCTYPE html>
<html lang="en">
<head>
    <meta charset="UTF-8">
    <meta name="viewport" content="width=device-width, initial-scale=1.0">
    <title>Document</title>
</head>
<body>
    <button id="btn">按我改变DOM</button>
    <div id="container"></div>
    
    <script src="/xuni/bundle.js"></script>
</body>
</html>

4、创建index.js文件

在项目根路径创建**src**文件夹,下创建index.js

//index.js
console.log('我是webpack入口js文件');

5、运行项目

npm run dev

在浏览器输入:http://localhost:8080/ 浏览器控制台输出:我是webpack入口js文件 即配置成功

二、虚拟DOM和diff算法

1、虚拟DOM介绍

虚拟DOM

01.PNG

虚拟DOM树

03.PNG

2、diff算法

1、diff算法介绍

02.PNG

  • 最小量更新太厉害啦!真的是最小量更新!当然,key很重要。key是这个节点的 唯一标识,告诉diff算法,在更改前后它们是同一个DOM节点。

  • 只有是同一个虚拟节点,才进行精细化比较,否则就是暴力删除旧的、插入新的。 延伸问题:如何定义是同一个虚拟节点?答:选择器相同且key相同。

  • **只进行同层比较,不会进行跨层比较。**即使是同一片虚拟节点,但是跨层了,对不起,精细化比较不diff你,而是暴力删除旧的、然后插入新的。

2、如何定义“同一个节点”
3、子节点需要递归创建的
4、如何判断新旧节点不是同一个节点时
import vnode from './vnode.js';
import createElement from "./createElement"
/**
 * @description: 节点上树
 * @param {*} oldVnode 老节点
 * @param {*} newVnode 新节点
 */
export default function patch(oldVnode, newVnode) {
  // 判断传入的第一个参数,是DOM节点还是虚拟节点?
  if (oldVnode.sel == '' || oldVnode.sel == undefined) {
    // 传入的第一个参数是DOM节点,此时要包装为虚拟节点
    oldVnode = vnode(oldVnode.tagName.toLowerCase(), {}, [], undefined, oldVnode);
  }

  // 判断oldVnode和newVnode是不是同一个节点
  if (oldVnode.key == newVnode.key && oldVnode.sel == newVnode.sel) {
    console.log('是同一个节点,精细化对比');

  } else {
    console.log('不是同一个节点,暴力插入新的,删除旧的');
    let newVnodeElm = createElement(newVnode);

    // 插入到老节点之前
    if (oldVnode.elm.parentNode && newVnodeElm) {
      oldVnode.elm.parentNode.insertBefore(newVnodeElm, oldVnode.elm);
    }
    // 删除老节点
    oldVnode.elm.parentNode.removeChild(oldVnode.elm);
  }
};
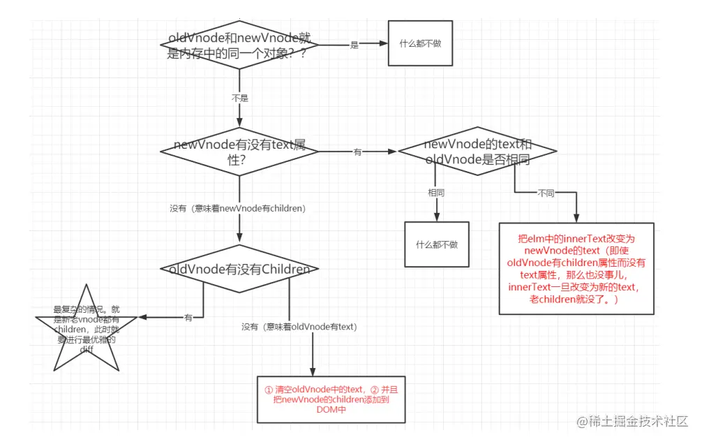
5、处理新旧节点是同一个节点时

07.PNG

import createElement from "./createElement";
import updateChildren from './updateChildren.js';

/**
 * @description: oldVnode和newVnode是不是同一个节点 精细化对比
 * @param {*} oldVnode 旧节点
 * @param {*} newVnode 新节点
 */
export default function patchVnode(oldVnode, newVnode) {
  // 判断新旧vnode是否是同一个对象
  if (oldVnode === newVnode) return;
  // 判断新vnode有没有text属性
  if (newVnode.text != undefined && (newVnode.children == undefined || newVnode.children.length == 0)) {
    // 新vnode有text属性
    console.log('新vnode有text属性');
    if (newVnode.text != oldVnode.text) {
      // 如果新虚拟节点中的text和老的虚拟节点的text不同,那么直接让新的text写入老的elm中即可。如果老的elm中是children,那么也会立即消失掉。
      oldVnode.elm.innerText = newVnode.text;
    }
  } else {
    // 新vnode没有text属性,有children
    console.log('新vnode没有text属性');
    // 判断老的有没有children
    if (oldVnode.children != undefined && oldVnode.children.length > 0) {
      // 老的有children,新的也有children,此时就是最复杂的情况。
      updateChildren(oldVnode.elm, oldVnode.children, newVnode.children);
    } else {
      // 老的没有children,新的有children
      // 清空老的节点的内容
      oldVnode.elm.innerHTML = '';
      // 遍历新的vnode的子节点,创建DOM,上树
      for (let i = 0; i < newVnode.children.length; i++) {
        let dom = createElement(newVnode.children[i]);
        oldVnode.elm.appendChild(dom);
      }
    }
  }
}

3、子节点更新策略

对比 (从上往下,顺序不能变、命中一种就不再进行命中判断了) ① 新前与旧前 ② 新后与旧后 ③ 新后与旧前 (此种发生了,涉及移动节点,那么新前指向的节点,移动的旧后之后) ④ 新前与旧后 (此种发生了,涉及移动节点,那么新前指向的节点,移动的旧前之前)

4个如果都没有命中,就需要用循环来寻找了。移动到oldStartIdx之前。 如果是新节点先循环完毕,如果老节点中 还有剩余节点(旧前和新后指针中间的节 点),说明他们是要被删除的节点。

① 新前和旧前命中

1、新数组的结尾节点有剩余则添加

从左往右比对完,老数组的游标先相交了,发现新数组结尾还有节点没有比对,则追加【创建新数组中剩下没有比对的节点】

2、老数组的结尾节点有剩余则删除

从左往右比对完,新数组的游标先相交了,发现老数组结尾还有节点没有比对,则删除老数组剩下没有比对的节点。

import patchVnode from './patchVnode.js';
import createElement from './createElement.js';

// 判断是否是同一个虚拟节点
function checkSameVnode(a, b) {
  return a.sel == b.sel && a.key == b.key;
};

/**
 * @description: diff更新子节点
 * @param {*} parentElm 父级dom节点
 * @param {*} oldCh 旧的子节点
 * @param {*} newCh 新的子节点
 * @return {*}
 */
export default function updateChildren(parentElm, oldCh, newCh) {
  // 旧前
  let oldStartIdx = 0;
  // 新前
  let newStartIdx = 0;
  // 旧后
  let oldEndIdx = oldCh.length - 1;
  // 新后
  let newEndIdx = newCh.length - 1;
  // 旧前节点
  let oldStartVnode = oldCh[0];
  // 旧后节点
  let oldEndVnode = oldCh[oldEndIdx];
  // 新前节点
  let newStartVnode = newCh[0];
  // 新后节点
  let newEndVnode = newCh[newEndIdx];


  // 开始大while了
  while (oldStartIdx <= oldEndIdx && newStartIdx <= newEndIdx) {
    if (checkSameVnode(oldStartVnode, newStartVnode)) {
      console.log('①新前和旧前命中');
      patchVnode(oldStartVnode, newStartVnode);
      oldStartVnode = oldCh[++oldStartIdx];
      newStartVnode = newCh[++newStartIdx];
    } else if (checkSameVnode(oldEndVnode, newEndVnode)) {
      console.log('②新后和旧后命中');

    } else if (checkSameVnode(oldStartVnode, newEndVnode)) {
      console.log('③新后和旧前命中');

    } else if (checkSameVnode(oldEndVnode, newStartVnode)) {
      console.log('④新前和旧后命中');

    } else {
      // 四种命中都没有命中

    }
  }

  // 继续看看有没有剩余的要处理
  if (newStartIdx <= newEndIdx) {
    // 1、新数组的结尾节点有剩余则添加
    console.log('新数组中还有未处理节点');
    // 遍历新的newCh,添加到老的后面
    for (let i = newStartIdx; i <= newEndIdx; i++) {
      // insertBefore方法可以自动识别null,如果是null就会自动排到队尾去。和appendChild是一致了。
      // newCh[i]现在还没有真正的DOM,所以要调用createElement()函数变为DOM
      parentElm.insertBefore(createElement(newCh[i]), oldCh[oldStartIdx] ? oldCh[oldStartIdx].elm : null);
    }
  } else if (oldStartIdx <= oldEndIdx) {
    // 2、老数组的结尾节点有剩余则删除
    console.log('老数组的结尾节点有剩余则删除');
    // 批量删除oldStart和oldEnd指针之间的项
    for (let i = oldStartIdx; i <= oldEndIdx; i++) {
      parentElm.removeChild(oldCh[i].elm);
    }
  }
};
② 新后与旧后

1、新数组的开头节点有剩余则添加

从右往左比对完,老数组的游标先相交了,发现新数组开头还有节点没有比对,则在新数组开头创建没有比对的节点。

2、老数组的开头节点有剩余则删除

从右往左比对完,新数组的游标先相交了,发现老数组的开头还有节点没有比对,则删除老数组开头没有比对的节点。

import patchVnode from './patchVnode.js';
import createElement from './createElement.js';

// 判断是否是同一个虚拟节点
function checkSameVnode(a, b) {
  return a.sel == b.sel && a.key == b.key;
};

/**
 * @description: diff更新子节点
 * @param {*} parentElm 父级dom节点
 * @param {*} oldCh 旧的子节点
 * @param {*} newCh 新的子节点
 * @return {*}
 */
export default function updateChildren(parentElm, oldCh, newCh) {
  // 旧前
  let oldStartIdx = 0;
  // 新前
  let newStartIdx = 0;
  // 旧后
  let oldEndIdx = oldCh.length - 1;
  // 新后
  let newEndIdx = newCh.length - 1;
  // 旧前节点
  let oldStartVnode = oldCh[0];
  // 旧后节点
  let oldEndVnode = oldCh[oldEndIdx];
  // 新前节点
  let newStartVnode = newCh[0];
  // 新后节点
  let newEndVnode = newCh[newEndIdx];


  // 开始大while了
  while (oldStartIdx <= oldEndIdx && newStartIdx <= newEndIdx) {
    if (checkSameVnode(oldStartVnode, newStartVnode)) {
      console.log('①新前和旧前命中');
      patchVnode(oldStartVnode, newStartVnode);
      oldStartVnode = oldCh[++oldStartIdx];
      newStartVnode = newCh[++newStartIdx];
    } else if (checkSameVnode(oldEndVnode, newEndVnode)) {
      console.log('②新后和旧后命中');
      patchVnode(oldEndVnode, newEndVnode);
      oldEndVnode = oldCh[--oldEndIdx];
      newEndVnode = newCh[--newEndIdx];
    } else if (checkSameVnode(oldStartVnode, newEndVnode)) {
      console.log('③新后和旧前命中');

    } else if (checkSameVnode(oldEndVnode, newStartVnode)) {
      console.log('④新前和旧后命中');

    } else {
      // 四种命中都没有命中

    }
  }

  // 新数组中还有未处理节点
  if (newStartIdx <= newEndIdx) {
    // 新数组的结尾节点有剩余则添加
    // 新数组的开头节点有剩余则添加
    console.log('新数组中还有未处理节点');
    // 遍历新的newCh,添加到老的后面
    for (let i = newStartIdx; i <= newEndIdx; i++) {
      // insertBefore方法可以自动识别null,如果是null就会自动排到队尾去。和appendChild是一致了。
      // newCh[i]现在还没有真正的DOM,所以要调用createElement()函数变为DOM
      parentElm.insertBefore(createElement(newCh[i]), oldCh[oldStartIdx] ? oldCh[oldStartIdx].elm : null);
    }
  } else if (oldStartIdx <= oldEndIdx) {
    // 2、老数组的结尾节点有剩余则删除
    console.log('老数组的结尾节点有剩余则删除');
    // 批量删除oldStart和oldEnd指针之间的项
    for (let i = oldStartIdx; i <= oldEndIdx; i++) {
      parentElm.removeChild(oldCh[i].elm);
    }
  }
};
③ 新后与旧前

如果老数组的开头节点与新数组的结尾节点比对成功了,除了会继续递归比对它们,还将真实节点 A 移动到结尾。

if (checkSameVnode(oldStartVnode, newEndVnode)) {
      console.log('③新后和旧前命中');
      patchVnode(oldStartVnode, newEndVnode);
      // 当③新后与旧前命中的时候,此时要移动节点。移动新前指向的这个节点到老节点的旧后的后面
      // 如何移动节点??只要你插入一个已经在DOM树上的节点,它就会被移动
      parentElm.insertBefore(oldStartVnode.elm, oldEndVnode.elm.nextSibling);
      oldStartVnode = oldCh[++oldStartIdx];
      newEndVnode = newCh[--newEndIdx];
} 
④ 新前与旧后

如果老数组的结尾节点与新数组的开始节点比对成功了,除了会继续递归比对它们,还将真实节点D移动到开头。

if (checkSameVnode(oldEndVnode, newStartVnode)) {
      console.log('④新前和旧后命中');
      patchVnode(oldEndVnode, newStartVnode);
      // 当④新前和旧后命中的时候,此时要移动节点。移动新前指向的这个节点到老节点的旧前的前面
      parentElm.insertBefore(oldEndVnode.elm, oldStartVnode.elm);
      // 如何移动节点??只要你插入一个已经在DOM树上的节点,它就会被移动
      oldEndVnode = oldCh[--oldEndIdx];
      newStartVnode = newCh[++newStartIdx];
}
以上四种情况都没对比成功

如果以上4种情况都没找到,则拿新数组的第一个节点去老数组中去查找。

如果拿新数组的第一个节点去老数组中查找成功了,则会继续递归比对它们,同时将比对到的节点移动到对应的节点前面,并且将老数组原来的位置内容设置为 undefind。

else {
      // 四种命中都没有命中
      // 制作keyMap一个映射对象,这样就不用每次都遍历老对象了。
      if (!keyMap) {
        keyMap = {};
        // 从oldStartIdx开始,到oldEndIdx结束,创建keyMap映射对象
        for (let i = oldStartIdx; i <= oldEndIdx; i++) {
          const key = oldCh[i].key;
          if (key !== undefined) {
            keyMap[key] = i;
          }
        }
      }

      // 1、拿新数组的第一个节点去老数组中去查找
      const idxInOld = keyMap[newStartVnode.key];

      // 1.1、找到
      if (idxInOld !== undefined) {
        // 如果不是undefined,不是全新的项,而是要移动
        const elmToMove = oldCh[idxInOld];
        // 1.1.1、继续递归比对它们
        patchVnode(elmToMove, newStartVnode);
        // 1.1.2、将比对到的节点移动到对应的节点前面,并且将老数组原来的位置内容设置为 undefind
        parentElm.insertBefore(elmToMove.elm, oldStartVnode.elm);
        oldCh[idxInOld] = undefined;
      } else {
        // 1.2、没有找到
   
      }
}

如果拿新数组的第一个节点去老数组中查找,没找到,则创建一个新的节点插入到未处理的节点前面

else {
      // 四种命中都没有命中
      // 制作keyMap一个映射对象,这样就不用每次都遍历老对象了。
      if (!keyMap) {
        keyMap = {};
        // 从oldStartIdx开始,到oldEndIdx结束,创建keyMap映射对象
        for (let i = oldStartIdx; i <= oldEndIdx; i++) {
          const key = oldCh[i].key;
          if (key !== undefined) {
            keyMap[key] = i;
          }
        }
      }

      // 1、拿新数组的第一个节点去老数组中去查找
      const idxInOld = keyMap[newStartVnode.key];

      // 1.1、找到
      if (idxInOld !== undefined) {
        // 如果不是undefined,不是全新的项,而是要移动
        const elmToMove = oldCh[idxInOld];
        // 1.1.1、继续递归比对它们
        patchVnode(elmToMove, newStartVnode);
        // 1.1.2、将比对到的节点移动到对应的节点前面,并且将老数组原来的位置内容设置为 undefind
        parentElm.insertBefore(elmToMove.elm, oldStartVnode.elm);
        oldCh[idxInOld] = undefined;
      } else {
        // 1.2、没有找到 则创建一个新的节点【插入到未处理的节点前面】
        // 判断,如果idxInOld是undefined表示它是全新的项
        // 被加入的项(就是newStartVnode这项)现不是真正的DOM节点
        parentElm.insertBefore(createElement(newStartVnode), oldStartVnode.elm);
      }
}
完整子节点更新代码
// 精细化对比 oldVnode和newVnode是不是同一个节点 
import patchVnode from './patchVnode.js';
// 真正创建节点。将vnode创建为DOM
import createElement from './createElement.js';

// 判断是否是同一个虚拟节点
function checkSameVnode(a, b) {
  return a.sel == b.sel && a.key == b.key;
};

/**
 * @description: diff更新子节点
 * @param {*} parentElm 父级dom节点
 * @param {*} oldCh 旧的子节点
 * @param {*} newCh 新的子节点
 * @return {*}
 */
export default function updateChildren(parentElm, oldCh, newCh) {
  // 旧前
  let oldStartIdx = 0;
  // 新前
  let newStartIdx = 0;
  // 旧后
  let oldEndIdx = oldCh.length - 1;
  // 新后
  let newEndIdx = newCh.length - 1;
  // 旧前节点
  let oldStartVnode = oldCh[0];
  // 旧后节点
  let oldEndVnode = oldCh[oldEndIdx];
  // 新前节点
  let newStartVnode = newCh[0];
  // 新后节点
  let newEndVnode = newCh[newEndIdx];

  let keyMap = null
  // 开始大while了
  while (oldStartIdx <= oldEndIdx && newStartIdx <= newEndIdx) {
    // 首先不是判断①②③④命中,而是要略过已经加undefined标记的东西
    if (oldStartVnode == null || oldCh[oldStartIdx] == undefined) {
      oldStartVnode = oldCh[++oldStartIdx];
    } else if (oldEndVnode == null || oldCh[oldEndIdx] == undefined) {
      oldEndVnode = oldCh[--oldEndIdx];
    } else if (newStartVnode == null || newCh[newStartIdx] == undefined) {
      newStartVnode = newCh[++newStartIdx];
    } else if (newEndVnode == null || newCh[newEndIdx] == undefined) {
      newEndVnode = newCh[--newEndIdx];
    } if (checkSameVnode(oldStartVnode, newStartVnode)) {
      console.log('①新前和旧前命中');
      patchVnode(oldStartVnode, newStartVnode);
      oldStartVnode = oldCh[++oldStartIdx];
      newStartVnode = newCh[++newStartIdx];
    } else if (checkSameVnode(oldEndVnode, newEndVnode)) {
      console.log('②新后和旧后命中');
      patchVnode(oldEndVnode, newEndVnode);
      oldEndVnode = oldCh[--oldEndIdx];
      newEndVnode = newCh[--newEndIdx];
    } else if (checkSameVnode(oldStartVnode, newEndVnode)) {
      console.log('③新后和旧前命中');
      patchVnode(oldStartVnode, newEndVnode);
      // 当③新后与旧前命中的时候,此时要移动节点。移动新前指向的这个节点到老节点的旧后的后面
      // 如何移动节点??只要你插入一个已经在DOM树上的节点,它就会被移动
      parentElm.insertBefore(oldStartVnode.elm, oldEndVnode.elm.nextSibling);
      oldStartVnode = oldCh[++oldStartIdx];
      newEndVnode = newCh[--newEndIdx];
    } else if (checkSameVnode(oldEndVnode, newStartVnode)) {
      console.log('④新前和旧后命中');
      patchVnode(oldEndVnode, newStartVnode);
      // 当④新前和旧后命中的时候,此时要移动节点。移动新前指向的这个节点到老节点的旧前的前面
      parentElm.insertBefore(oldEndVnode.elm, oldStartVnode.elm);
      // 如何移动节点??只要你插入一个已经在DOM树上的节点,它就会被移动
      oldEndVnode = oldCh[--oldEndIdx];
      newStartVnode = newCh[++newStartIdx];
    } else {
      // 四种命中都没有命中
      // 制作keyMap一个映射对象,这样就不用每次都遍历老对象了。
      if (!keyMap) {
        keyMap = {};
        // 从oldStartIdx开始,到oldEndIdx结束,创建keyMap映射对象
        for (let i = oldStartIdx; i <= oldEndIdx; i++) {
          const key = oldCh[i].key;
          if (key !== undefined) {
            keyMap[key] = i;
          }
        }
      }

      // 1、拿新数组的第一个节点去老数组中去查找
      const idxInOld = keyMap[newStartVnode.key];

      // 1.1、找到
      if (idxInOld !== undefined) {
        // 如果不是undefined,不是全新的项,而是要移动
        const elmToMove = oldCh[idxInOld];
        // 1.1.1、继续递归比对它们
        patchVnode(elmToMove, newStartVnode);
        // 1.1.2、将比对到的节点移动到对应的节点前面,并且将老数组原来的位置内容设置为 undefind
        parentElm.insertBefore(elmToMove.elm, oldStartVnode.elm);
        oldCh[idxInOld] = undefined;
      } else {
        // 1.2、没有找到 则创建一个新的节点【插入到未处理的节点前面】
        // 判断,如果idxInOld是undefined表示它是全新的项
        // 被加入的项(就是newStartVnode这项)现不是真正的DOM节点
        parentElm.insertBefore(createElement(newStartVnode), oldStartVnode.elm);
      }

      // 指针下移,只移动新的头
      newStartVnode = newCh[++newStartIdx];

    }
  }

  // 新数组中还有未处理节点
  if (newStartIdx <= newEndIdx) {
    // 新数组的结尾节点有剩余则添加
    // 新数组的开头节点有剩余则添加
    console.log('新数组中还有未处理节点');
    // 遍历新的newCh,添加到老的后面
    for (let i = newStartIdx; i <= newEndIdx; i++) {
      // insertBefore方法可以自动识别null,如果是null就会自动排到队尾去。和appendChild是一致了。
      // newCh[i]现在还没有真正的DOM,所以要调用createElement()函数变为DOM
      parentElm.insertBefore(createElement(newCh[i]), oldCh[oldStartIdx] ? oldCh[oldStartIdx].elm : null);
    }
  } else if (oldStartIdx <= oldEndIdx) {
    // 新的先结束,判断老的虚拟DOM中是否还剩下,批量删除
    console.log('老数组的结尾节点有剩余则删除');
    // 批量删除oldStart和oldEnd指针之间的项
    for (let i = oldStartIdx; i <= oldEndIdx; i++) {
      if (oldCh[i])
        parentElm.removeChild(oldCh[i].elm);
    }
  }
};

4、流程图

流程图.png