FFplay音频滤镜分析

1,169 阅读4分钟

持续创作,加速成长!这是我参与「掘金日新计划 · 10 月更文挑战」的第14天,点击查看活动详情

音频流的 滤镜是通过 configure_audio_filters() 函数来创建的,因为 ffplay 为了代码的通用性,即便命令行参数不使用滤镜,AVFrame 也会过一遍 空滤镜做下样子。

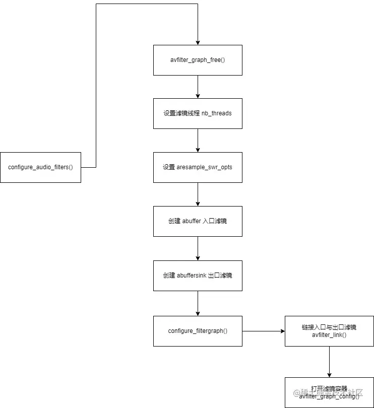
configure_audio_filters() 函数的流程图如下:

1-1

configure_audio_filters() 函数的定义如下:

static int configure_audio_filters(VideoState *is, const char *afilters, int force_output_format){....}

下面讲解一下这个函数的参数。

VideoState *is ,是 ffplay 播放器的全局管理器。

char *afilters,是滤镜字符串,例如 下面的命令:

ffplay -af "atempo=2.0" -i juren-5s.mp4

"atempo=2.0" 这个字符串就会赋值给 afilters 。

int force_output_format ,代表是否强制把 buffersink 出口滤镜的音频帧采样等信息 设置为 跟 is->audio_tgt 一样。

之前说过 is->audio_tgt 是音响硬件设备打开的信息。is->audio_tgt 是最终要传递给 SDL 的音频格式。所有的采样率,声道数等等最后都要转成 is->audio_tgt 。


下面来分析一下configure_audio_filters() 函数里面的重点代码,如下:

1-2

这个函数一开始就定义了 一些只有 2 个元素的数组,这其实是 ffmpeg 项目传递参数的方式,传递一个数组进去函数,主要有两种方式。

1, 传递数组的大小。就是有多少个元素。

2, 传递数组的结尾,只要读到结尾元素 (-1),就算结束了。

ffmpeg 大部分函数采用的是第二种方式。


然后他会调 avfilter_graph_free() 释放滤镜容器(FilterGraph),有些同学可能会疑惑,is->agraph 一开始不是 NULL 吗? 为什么需要释放?

is->agraph 一开始确实是 NULL,但是 configure_audio_filters() 这个函数可能会调用第二次,第二次的时候 is->agraph 就不是 NULL了。

configure_audio_filters() 第一次调用是在 stream_component_open() 里面,如下:

1-3

第二次调用是在 audio_thread() 里面,如下:

1-4

第二次调用 configure_audio_filters() 是因为实际解码出来的 AVFrame 的采样率,声道等,跟容器里面记录的不一致,之前 is->audio_filter_src 是直接从容器,封装层取的数据。封装层记录的音频采样率等,可能是错的,需要以实际解码出来的 AVFrame 为准。

而且,注意,第二次的时候,force_output_format 参数会置为 1,这样会强制 buffersink 出口滤镜的采样信息等 设置为 is->audio_tgt 一样。

其实configure_audio_filters() 必然会调第二次的,因为 is->auddec.pkt_serial != last_serial 这个条件肯定是真。


接着就是设置 滤镜使用的线程数量,0 为自动选择线程数量,如下:

is->agraph->nb_threads = filter_nbthreads;

第三个重点是,设置重采样选项(aresample_swr_opts),如下:

1-5

什么样的命令行参数才是重采样选项的,在 libswresample/options.c 里面可以找到,如下:

1-6

举个例子,如下:

ffpaly -ich 1 -i juren-5s.mp4

ich 1 就会被解析拷贝进去 ffplay.c 里面的 swr_opts 变量里面。

这里还用到了一个新的函数 av_opt_set(),这个函数其实不只可以设置滤镜的属性字段,还可以设置大多数数据结构的属性字段,例如解码器,封装器 等等,只要内部有 AVClass 的数据结构,都能用 av_opt_set() 来设置属性,详情请阅读《opt.h文件函数分析


接下来的重点是设置入口跟出口滤镜,如下:

1-7

出口滤镜还设置了 sample_fmts 为 AV_SAMPLE_FMT_S16,这是 ffpaly 播放器自己的特性,就是说无论MP4文件里面的音频格式是怎样的,他都会转成 AV_SAMPLE_FMT_S16 格式丢给 SDL 播放,而且它在用 SDL_OpenAudioDevice 打开音频设备的时候,就是用的 S16 格式,这是写死的


force_output_format 的逻辑主要是 强制 buffersink 出口滤镜的采样信息等 设置为跟 is->audio_tgt 一样。audio_tgt 是 SDL 接受音频帧的最终格式。

第一次调用 configure_audio_filters() 函数,force_output_format 为 0,不会跑进去这块逻辑。


最后就是调 configure_filtergraph() 函数来链接入口跟出口滤镜,同时创建滤镜容器(FilterGraph),如下:

1-8

上图最重要的是,入口滤镜 跟 出口滤镜 被赋值到全局管理器 is 了。后面只要把解码器输出的 AVFrame 往入口滤镜丢,然后往出口滤镜读就行了。


configure_filtergraph() 函数的内部逻辑比较简单,请自行研究,不熟悉滤镜各个函数的,可以看《FFmpeg的scale滤镜介绍》等滤镜文章。