[C描述算法入门]归并排序

645 阅读3分钟

持续创作,加速成长!这是我参与「掘金日新计划 · 10 月更文挑战」的第11天,点击查看活动详情

前言

        归并排序是常见排序的一种,本文就来简单分享一波笔者的学习经验与心得。

        笔者水平有限,难免存在纰漏,欢迎指正交流。

归并排序

基本思想

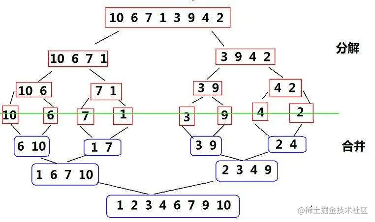
        归并排序(MERGE-SORT)是建立在归并操作上的一种有效的排序算法,该算法是采用分治法(Divide and Conquer)的一个非常典型的应用。将已有序的子序列合并,得到完全有序的序列;即先使每个子序列有序,再使子序列段间有序。若将两个有序表合并成一个有序表,称为二路归并。

image-20220908191537825

        合并的思想其实和有道题目的思想如出一辙:

image-20220909201227702

        我们考虑新开一个数组来放入排序好的值,要不改变顺序的话就要用尾插,让nums1和nums2数组元素的较小值尾插到新数组中,两个数组总会有一个先插完,另一个数组就把剩下的全部尾插接在新数组后面。

归并原理

 int* merge(int* nums1, int m, int* nums2, int n)
 {
     int* arr = (int*)malloc((m + n));
     if(arr == NULL)
     {
         perror("malloc fail");
         return;
     }
     
     int p1 = 0;
     int p2 = 0;
     int cnt = 0;
     while(p1 < m && p2 < n)
     {
         if(nums1[p1] < nums2[p2])
         {
             arr[cnt++] = nums1[p1++];
         }
         else
         {
             arr[cnt++] = nums2[p2++];
         }
     }
     while(p1 < m)
         arr[cnt++] = nums1[p1++];
 ​
     while(p2 < n)
         arr[cnt++] = nums2[p2++];
     
     return arr;
 }

        所谓的合并就是利用这样尾插的思路,我们就想到要把原数组分解成两个有序子序列来合并,那么如何将原数组分解成有序子序列呢?容易想到用递归,其实非递归(迭代)也能实现,我们接下来具体来看看实现方法。

递归实现

        通过二分分割出两个子序列,然后进行递归,先左后右,不断分割直到子序列仅有一个元素时子序列一定有序,这时候就可以往回退了,等到左右子序列都退回后就可以归并了,不过不能直接归并到原数组,因为会覆盖而丢失值,不妨归并到另一个辅助数组,归并后再拷贝回原数组,思想就是前面讲的合并的思想。

image-20220909102756434

img

 void _MergeSort(int* arr, int* tmp, int left, int right)
 {
     assert(arr);
 ​
     if (left >= right)//递归结束条件不要漏了
         return;
 ​
     int mid = (right - left) / 2 + left;
 ​
     //划分左右子区间[left, mid]和[mid + 1, right]
     _MergeSort(arr, tmp, left, mid);
     _MergeSort(arr, tmp, mid + 1, right);
 ​
     //归并
     int begin1 = left, end1 = mid;
     int begin2 = mid + 1, end2 = right;
     int i = left;
     while (begin1 <= end1 && begin2 <= end2)
     {
         if (arr[begin1] <= arr[begin2])
             tmp[i++] = arr[begin1++];
         else
             tmp[i++] = arr[begin2++];
     }
 ​
     while (begin1 <= end1)
         tmp[i++] = arr[begin1++];
     while (begin2 <= end2)
         tmp[i++] = arr[begin2++];
     
     //拷贝回原数组——归并哪部分就拷贝哪部分回去
     //而不是拷贝整个数组回去
     memcpy(arr + left, tmp + left, sizeof(int) * (right - left + 1));
 }
 ​
 void MergeSort(int* arr, int left, int right)
 {
     assert(arr);
 ​
     int* tmp = (int*)malloc((right - left + 1) * sizeof(int));
     if (tmp == NULL)
     {
         perror("malloc fail");
         return;
     }
 ​
     _MergeSort(arr, tmp, left, right);
 ​
     free(tmp);
     tmp = NULL;
 }

非递归实现

        直接在原数组基础上归并,设gap是子区间元素个数,从gap = 1开始,因为仅有一个元素的子区间一定有序。为了方便,我们把gap=1叫做第一层,以此类推。

image-20220909110047865

        不同的gap值代表所在层数不同,每一层都是从左到右两组为一对地取对配对归并,i就是每对起始位置,之所以更新i的时候要i += 2 * gap是因为每队两组、每组gap个元素,所以要让i跑到下一对的起始位置的话不就要跳过一整对的空间嘛。

        还要注意区间的取值,每个区间就是一组,就有gap个元素。

        整体拷贝遇到越界就会比较难搞,所以我们这里用部分拷贝的思路,每次归并后直接拷贝,要注意一下指针偏移量不是begin1而是i,因为begin1已经在归并过程中被改变了。

代码实现

 void MergeSortNonR(int* arr, int sz)
 {
     assert(arr);
 ​
     int* tmp = (int*)malloc(sz * sizeof(int));
     if (tmp == NULL)
     {
         perror("malloc fail");
         return;
     }
 ​
     int gap = 1;
     while (gap < sz)
     {
         for (int i = 0; i < sz; i += 2 * gap)
         {
             int begin1 = i, end1 = begin1 + gap - 1;
             int begin2 = end1 + 1, end2 = begin2 + gap - 1;
             int j = begin1;
 ​
             //归并
             while (begin1 <= end1 && begin2 <= end2)
             {
                 if (arr[begin1] <= arr[begin2])
                     tmp[j++] = arr[begin1++];
                 else     
                     tmp[j++] = arr[begin2++];
             }
 ​
             while (begin1 <= end1)
                 tmp[j++] = arr[begin1++];
             while (begin2 <= end2)
                 tmp[j++] = arr[begin2++];
 ​
             //拷贝回原数组——归并哪部分就拷贝哪部分回去
             memcpy(arr + i, tmp + i, sizeof(int) * (end2 - i + 1));
         }
         gap *= 2;
     }
 ​
 }

边界问题

        实际上还需考虑是否越界的问题,上面那段代码并没有考虑,所以还需一些改进。为什么会存在越界的可能呢?因为我们是以gap的整数倍去取区间来归并的,而区间个数不一定总能满足两两配对。

        举个例子,就把前面的那个数组后面加上个元素5,没有越界检测时出现的情况:

image-20220909225748806

        由上图可知越界分为三类(这里将[begin1, end1]、[begin2, end2]分别作为第一和第二组)

  1. 第一组越界(即end1越界)

    应对方法:这种情况一般介于第一层和最后一层之间,break跳出for循环,不让越界值被访问。

  2. 第二组全部越界(即begin2和end2越界)

    应对方法:这种情况一般在第一层,break跳出for循环,不让越界值被访问。

  3. 第二组部分越界(即end2越界)

    应对方法:实际上这时候就到了最后一层了,把end2修正为sz - 1,不跳出for循环而继续归并。

        其实第一种情况和第二种情况可以合并为一种情况,原因:

        end1越界时begin2和end2由于比end1大,它们两个肯定也越界了,也就是说发生第一组越界时满足end1、begin2和end2都越界,即包括了第二组越界的条件,这两种情况都满足判断条件begin2 >= sz && end2 >= sz,同时第一和第二种情况的操作都一样——break跳出for循环,所以可以合并为只判断第二组是否全部越界。

        拿两个数组试一下:

image-20220909234502303

image-20220909234526968

代码实现

 void MergeSortNonR(int* arr, int sz)
 {
     assert(arr);
 ​
     int* tmp = (int*)malloc(sz * sizeof(int));
     if (tmp == NULL)
     {
         perror("malloc fail");
         return;
     }
 ​
     int gap = 1;
     while (gap < sz)
     {
         for (int i = 0; i < sz; i += 2 * gap)
         {
             int begin1 = i, end1 = begin1 + gap - 1;
             int begin2 = end1 + 1, end2 = begin2 + gap - 1;
             int j = begin1;
             //越界检测
             if (begin2 >= sz && end2 >= sz)
                 break;
             if (end2 >= sz)
                 end2 = sz - 1;
             //归并
             while (begin1 <= end1 && begin2 <= end2)
             {
                 if (arr[begin1] <= arr[begin2])
                     tmp[j++] = arr[begin1++];
                 else     
                     tmp[j++] = arr[begin2++];
             }
 ​
             while (begin1 <= end1)
                 tmp[j++] = arr[begin1++];
             while (begin2 <= end2)
                 tmp[j++] = arr[begin2++];
 ​
             //拷贝回原数组——归并哪部分就拷贝哪部分回去
             memcpy(arr + i, tmp + i, sizeof(int) * (end2 - i + 1));
         }
         gap *= 2;
     }
 ​
 }

        非递归的迭代方法,避免了递归时深度为log2n的栈空间从而一定程度上提升了空间性能,并且避免递归在时间性能上也有一定的提升,因此使用归并排序时尽量考虑用非递归方法。

归并排序的特性总结:

  1. 归并的缺点在于需要O(N)的空间复杂度,归并排序的思考更多的是解决在磁盘中的外排序问题。
  2. 时间复杂度:O(N*logN)
  3. 空间复杂度:O(N)
  4. 稳定性:稳定

以上就是本文全部内容,感谢观看,你的支持就是对我最大的鼓励~

src=http___c-ssl.duitang.com_uploads_item_201708_07_20170807082850_kGsQF.thumb.400_0.gif&refer=http___c-ssl.duitang.gif