Spring Cloud Alibaba-Nacos使用和注册中心的原理

99 阅读3分钟

一、Nacos的使用

1、 正常使用http客户端调用

我们下订单的时候的调用:

image.png

1、讲解单独调用的图 2、然后运行一下这个demo 3、提出问题 4、进行改造

image.png

2、引入nacos

改造msb-stock

1、父pom引入依赖

  <dependency>
      <groupId>com.alibaba.cloud</groupId>
      <artifactId>spring-cloud-starter-alibaba-nacos-discovery</artifactId>
  </dependency>

2、启动注解

@EnableDiscoveryClient
@SpringBootApplication
public class StockApplication {
    public static void main(String[] args) {
        SpringApplication.run(StockApplication.class);
    }
}

3、增加配置

spring:
  cloud:
    nacos:
      discovery:
        service: msb-stock
        server-addr: localhost:8848

改造msb-order

2、启动注解:

@EnableDiscoveryClient
@SpringBootApplication
public class OrderApplication {

    @Bean
    public RestTemplate restTemplate(){
        return new RestTemplate();
    }

    public static void main(String[] args) {
        SpringApplication.run(OrderApplication.class);
    }
}

3、增加配置

spring:
  cloud:
    nacos:
      discovery:
        service: msb-order
        server-addr: localhost:8848

4、改造代码:

  @GetMapping("/order/create")
    public String createOrder(Integer productId,Integer userId){
        String result = restTemplate.getForObject("http://msb-stock/stock/reduce//" + productId, String.class);
        return "下单成功";
    }

5、现在我们访问msb-stock ,但是restTemplate并不知道怎样调用

@GetMapping("/order/create")
public String createOrder(Integer productId,Integer userId){
    // 此时restTemplate并不能识别msb-stock所以他不能进行调用
    // RestTempLate调用需要一个负载均衡器 1、 获取msb-stock对应服务列表 2、选择一个去调用
    // RestTemplate扩展点clientHttpRequestInterceptor
    // 我们有个组件ribbon 实现了这个扩展点 LoadBalancerInterceptor
	// 他做的事情就是将msb-stock:替换为:localhost:11001
    String result = restTemplate.getForObject("http://msb-stock/stock/reduce//" + productId, String.class);
    return "下单成功";
}

分析一下LoadBalancerInterceptor的拦截器Interceptor

image.png

我们可以进行如下改造:

@Autowired
LoadBalancerClient loadBalancerClient;

@Bean
public RestTemplate restTemplate(){
    RestTemplate restTemplate = new RestTemplate();
    restTemplate.setInterceptors(Collections.singletonList(new LoadBalancerInterceptor(loadBalancerClient)));
    return restTemplate;
}

当然我们也可以进行如下改造:直接加入注解@LoadBalance后面我们会讲

@LoadBalanced
@Bean
public RestTemplate restTemplate(){
    return new RestTemplate();
}

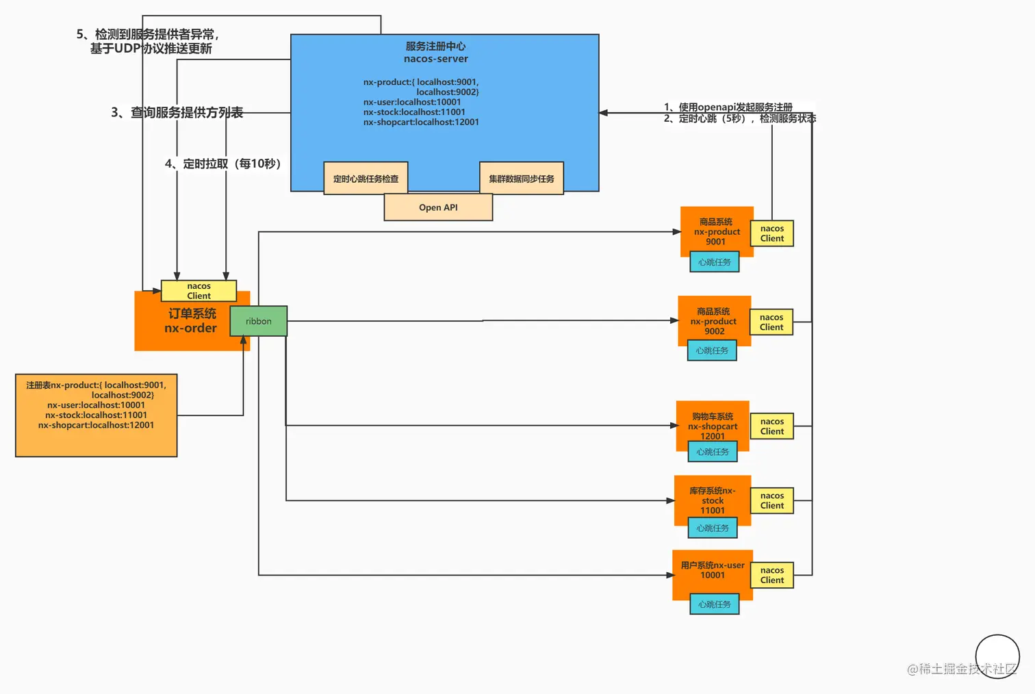
二、Nacos注册中心的原理

image.png

首先服务在启动的时候会将数据注册到注册中心,这样就服务只要启动就可以对外提供服务了, 那么同时他也要维持一个心跳,心跳的意义就是某个服务挂掉,我肯定让注册中心知道,如果服务挂了还没有告诉注册中心,那么注册中心会引导客户端调用挂掉的服务体验就不好了,所以注册中心重要的概念就是和我们的服务维持一个心跳,来实时的监听我们服务的状态,当服务挂掉就会将其从服务列表中踢掉,接下来肯定还有服务的调用者,他在调用服务之前一定会到注册中心拉取服务列表,获取可用的服务,并且还有一个定时任务来定时拉取服务列表,以保持服务列表的最新状态,其次还有更新的功能,这个功能就是当服务挂掉的时候通过心跳他会发现这服务不健康了,他会更新本地的服务注册表,同时将所有订阅这个注册表的服务进行更新。

持续创作,加速成长!这是我参与「掘金日新计划 · 10 月更文挑战」的第13天,点击查看活动详情