基于数据库版本的分布式定时任务调度中心

649 阅读8分钟

一、需求

构建一个统一的调度系统,用于触发定时任务的调度。

二、方案设计

2.1 方案1:快速迭代方案-基于数据库的集群调度

编写一个基于数据库锁(定时任务 id 做唯一键)与公司rpc框架相结合的轻量级定时任务调度中心

2.2 方案2:基于master选举的分布式定时任务调度方案

(可使用开源项目框架,但目前基本都是ZK的,受限与公司现状,可自行开发redis版本) -》分布式任务调度:blog.csdn.net/qq_27785239…

注意:定时任务调度任务唯一标识:任务id

三、架构设计

根据公司现状与简化开发工作量,我们选择方案1,方案1的大体架构如下:

image

从架构上看,架构总体分为 调度中心(只调度,不做具体业务处理)与业务中心(把用户的机器当作worker处理任务),从技术选型上来看它只使用了MySql,rpc框架,这对于一个互联网公司来说是标配。

它有以下几个优点:

  • 只需要MySql,RPC框架(dubbo,springCloud等都行)。
  • 调度中心与worker机器的通信可通过rpc框架来支撑
  • 负载均衡与worker机器的下线上线,心跳全由rpc框架处理
  • 采用数据库锁控制调度中心集群对任务的唯一调度
  • 如果任务支持分片,那么可以实现任务分片回调,通过rpc框架获取到的机器地址进行分发

缺点:

  • 基于数据库锁,如果调度中心集群比较大,会给数据库造成压力。

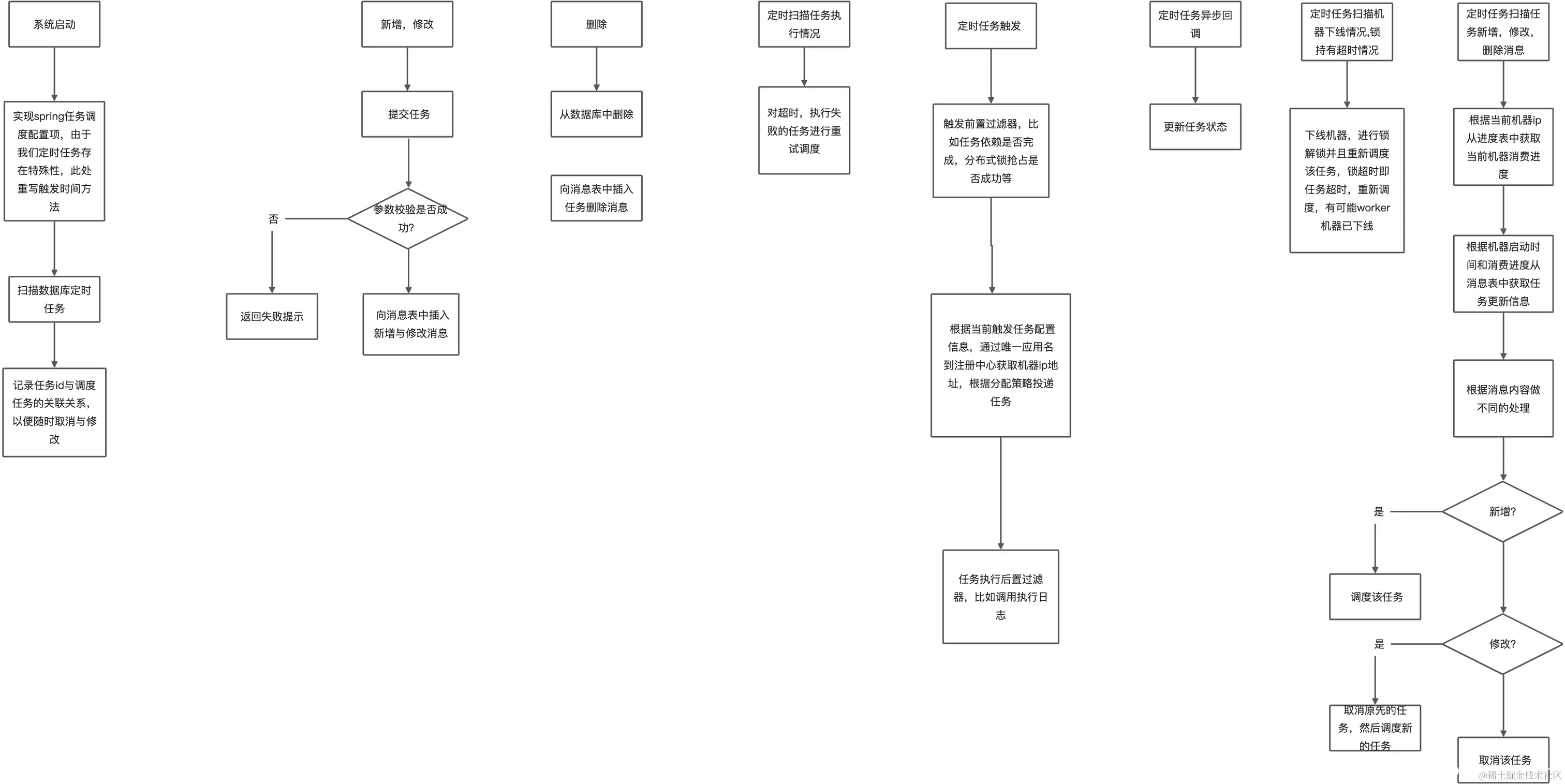
四、业务流程图

调度中心某节点大致内部流程

在这里插入图片描述

五、数据库表设计

5.1 核心表设计

  • 调度任务分布式锁

用于调度中心集群触发任务时的分布式锁,避免同时调度

create table ts_task_lock (
    `id` bigint(20) NOT NULL AUTO_INCREMENT,
    `gmt_create` datetime NOT NULL COMMENT '创建时间',
  	`gmt_modified` datetime DEFAULT NULL COMMENT '更新时间',
	`smc_start_time` bigint(20) NOT NULL COMMENT '开始执行时间,msg',
	`smc_def_id` bigint(20) not null COMMENT '任务定义id',
	`smc_def_pid` bigint(20) default -1 COMMENT '父任务定义id',
	`smc_time_out` bigint(20) not null default -1  COMMENT '任务执行超时时间,超时时需要释放锁',
	`smc_ip` varchar(16) not null COMMENT '调度的机器ip',
	`smc_status` int not null COMMENT '执行状态,-1:失败,1:执行中,2:执行超时,3:执行完成',
  	PRIMARY KEY (`id`),
	unique uk_did_tt(smc_def_id)
) ENGINE=InnoDB AUTO_INCREMENT=1 DEFAULT CHARSET=utf8mb4;
  • 任务定义

用于记录该任务如何调度

create table ts_task_def (
    `id` bigint(20) NOT NULL AUTO_INCREMENT,
    `gmt_create` datetime NOT NULL COMMENT '创建时间',
  	`gmt_modified` datetime DEFAULT NULL COMMENT '更新时间',
	`smc_def_pid` bigint(20) default -1 COMMENT '父任务定义id',
	`smc_top_pid` bigint(20) default -1 COMMENT '顶级父任务定义id',
	`smc_task_name` varchar(512) not null COMMENT '任务名称',
	`app_service_name` varchar(64) not null COMMENT '注册到注册中心的服务名',
	`api_service_name` varchar(64) not null COMMENT '接口服务名',
	`api_method_name` varchar(64) not null COMMENT '接口方法名,为了简单明了,方法不要重载',
	`smc_conf_flag` int default 0 COMMENT '配置标记,预留字段',
	`smc_timeout` bigint(20) not null default -1 COMMENT '任务执行超时时间,单位ms,超时将视为执行失败,会重跑,-1表示永不超时',
	`smc_status` int not null default 1 COMMENT '任务是否启动,1:启动,-1:禁用',
	`smc_has_child` tinyint not null default 0 COMMENT '是否存在子节点,1:有,0:没有',
		
  	PRIMARY KEY (`id`),
	key idx_top_pid(smc_top_pid)
) ENGINE=InnoDB AUTO_INCREMENT=1 DEFAULT CHARSET=utf8mb4;
  • 任务定时器

配置任务的定时器,每个任务可以有多个定时器,根据时间段来启动

create table ts_task_timer (
    `id` bigint(20) NOT NULL AUTO_INCREMENT,
    `gmt_create` datetime NOT NULL COMMENT '创建时间',
  	`gmt_modified` datetime DEFAULT NULL COMMENT '更新时间',
    `smc_def_id` bigint not null COMMENT '任务定义ID',
	`smc_timer_type` int  default 1 COMMENT '1:cron, 2: 固定定时,3:固定延时,4:一次延时',
	`smc_init_delay` bigint default 0 COMMENT '初始延时时间',
	`smc_once_delay` bigint default 0 COMMENT '延时时间',
	`smc_start_day` datetime COMMENT '定时器有效开启时间',
	`smc_end_day` datetime COMMENT '定时器有效结束时间',
	`smc_period` bigint COMMENT '定时周期',
	`smc_cron` varchar(16) COMMENT 'cron表达式',
	`smc_status` int default 1 COMMENT '状态,-1:禁用,1:启动',
		
  	PRIMARY KEY (`id`),
	key idx_did_set(`smc_def_id`,`smc_start_day`,`smc_end_day`)
) ENGINE=InnoDB AUTO_INCREMENT=1 DEFAULT CHARSET=utf8mb4;
  • 任务记录

每个任务的触发记录,按月份分表

create table ts_task_record (
    `id` bigint(20) NOT NULL AUTO_INCREMENT,
    `gmt_create` datetime NOT NULL COMMENT '创建时间',
  	`gmt_modified` datetime DEFAULT NULL COMMENT '更新时间',
	`smc_stime` datetime COMMENT '执行开始时间',
	`smc_etime` datetime COMMENT '执行结束时间',
    `smc_def_id` bigint  not null COMMENT '任务定义ID',
	`smc_task_name` varchar(512) not null COMMENT '任务名称',
	`smc_timeout` bigint(20) not null default -1 COMMENT '任务执行超时时间,超时将视为执行失败,会重跑',
	`smc_status` int not null COMMENT '任务状态,-1:失败,1:执行中,2:执行超时,3:执行完成',
	`smc_error` varchar(1024) COMMENT '失败原因',
	`smc_desc` varchar(1024) COMMENT '描述',
	`smc_ip` varchar(16) not null COMMENT '调度的机器ip',
  	PRIMARY KEY (`id`),
	key idx_def_id(smc_def_id)
) ENGINE=InnoDB AUTO_INCREMENT=1 DEFAULT CHARSET=utf8mb4;
  • 更新消息表

用于任务新增,更新和删除时,对对应的定时任务做cancel处理,uk_id_ct 唯一索引用于获取某机器的消费进度

create table ts_task_msg (
    `id` bigint(20) NOT NULL AUTO_INCREMENT,
    `gmt_create` datetime NOT NULL COMMENT '创建时间',
  	`gmt_modified` datetime DEFAULT NULL COMMENT '更新时间',
    `smc_def_id` bigint  not null COMMENT '任务定义ID',
	`smc_action` int not null COMMENT '操作类型,0:新增,1:修改,2:删除',
  	PRIMARY KEY (`id`),
	unique uk_id_ct(`id`,`gmt_create`),
	key idx_gc(`gmt_create`),
	key idx_def_id(smc_def_id)
) ENGINE=InnoDB AUTO_INCREMENT=1 DEFAULT CHARSET=utf8mb4;
  • 消费进度

当发生定时任务的更新与删除时,每个机器需要更新自身任务,比如取消,删除等操作

create table ts_consume_progress (
    `id` bigint(20) NOT NULL AUTO_INCREMENT,
    `gmt_create` datetime NOT NULL COMMENT '创建时间',
  	`gmt_modified` datetime DEFAULT NULL COMMENT '更新时间',
    `smc_ip` varchar(32) not null COMMENT '消费机器ip',
	`smc_msg_id` bigint(20) not null COMMENT '消费进度id',
  	PRIMARY KEY (`id`),
	unique uk_ip(smc_ip)
) ENGINE=InnoDB AUTO_INCREMENT=1 DEFAULT CHARSET=utf8mb4;

六、快速开始

代码中使用的rpc框架为公司内部自研框架,但是原理与外边开源的rpc框架是一样的

6.1 引入jar

<dependency>
	<groupId>com.xxx.task</groupId>
  <artifactId>task-scheduler-starter</artifactId>
  <version>1.0.0-SNAPSHOT</version>
</dependency>

6.2 application.yml

task:
  scheduler:
    enable: true # 开启定时任务调度
    app-service-name: ${app.name} # 应用服务名,调度中心通过该服务名获取应用所在机器地址,将该机器当作worker处理任务
    task-deal-core-thread-num: 20 # worker处理任务的核心线程数
    task-deal-max-thread-num: 20 # worker处理任务的最大线程数
    task-deal-max-queue-size: 10000 # 处理任务的最大队列长度

如果任务处理比较慢, 可适当增加 task-deal-max-queue-size 的大小,如果处理不过来,可适当
横向扩展机器

6.3 任务实现

@TaskScheduleService(apiServiceName="xxx")
public interface Ixxx {
	
	//返回值为void,如果调用完成不抛出错误,即任务任务执行成功
	@TaskScheduleMethod(name="task1")
	void task1(TaskContext taskContext);
	
	//返回值为int,使用枚举,返回0为成功
	int task2();
	
	//返回success为成功
	ApiResult task2(TaskContext taskContext);
	
	ApiResult task3(TaskContext taskContext);
}

如果参数中有 TaskContext 参数,那么会把此次调用的任务id传过来,用于业务方进行幂等性校验等操作
注意:注解需要标注在接口上才生效

6.4 任务新增或修改

  • rpc 接口: com.xxx.task.ace.impl.TaskSchedulerFacade#submitTimerTask

代码演示:

@Resource
private TaskSchedulerFacade taskSchedulerFacade;

public void test() {
	TimerTaskRequest timerTaskRequest = TimerTaskRequest.builder().taskName("测试呀!")
			.timeout(10000L).appServiceName("das-model").apiServiceName("buildModelService")
			.apiMethodName("doBuild").taskDefStatus(TaskStatusEnum.ENABLE.getStatus())
			.addDelayTimerTask(DelayTimerTask.builder().delay(10000L).build())
			.addCronTimerTask(CronTimerTask.builder().cron("0/5 * * * * * ?").startDateTime(new Date()).endDateTime(DateUtils.addDays(new Date(), 10)).build())
									.build();
	ApiResult<Long> apiResult = taskSchedulerFacade.submitTimerTask(timerTaskRequest);
}
  • http 接口:http://localhost:9222/task-scheduler/task/submitTimerTask

http:

{
	"taskInfoConf":{
		"status":TaskStatusEnum.ENABLE.getStatus(),//任务是否启动,1:启动,-1:禁用
		"taskId":123,//如果是新增,这个字段不传,如果是修改请加上这个参数
		"taskName":"xxx",
		"timeout":1000,//超时时间,单位ms
		"appServiceName":"das-sources",//注册到注册中心的服务名
		"apiServiceName":"apiDataSourceGet",//接口服务名
		"apiMethodName":"exec",//接口方法名,为了简单期间,方法不要重载
		"subTaskList":[
			{
			"status":TaskStatusEnum.ENABLE.getStatus(),//任务是否启动,1:启动,-1:禁用
			"taskId":123,//如果是新增,这个字段不传,如果是修改请加上这个参数
			"taskName":"xxx",
			"timeout":1000,//超时时间,单位ms
			"appServiceName":"das-sources",//注册到注册中心的服务名
			"apiServiceName":"apiDataSourceGet",//接口服务名
			"apiMethodName":"exec",//接口方法名,为了简单期间,方法不要重载
			"subTaskList":[
				{
				"status":TaskStatusEnum.ENABLE.getStatus(),//任务是否启动,1:启动,-1:禁用
				"taskId":123,//如果是新增,这个字段不传,如果是修改请加上这个参数
				"taskName":"xxx",
				"timeout":1000,//超时时间,单位ms
				"appServiceName":"das-sources",//注册到注册中心的服务名
				"apiServiceName":"apiDataSourceGet",//接口服务名
				"apiMethodName":"exec"//接口方法名,为了简单期间,方法不要重载
				}
			}
	]
		},
	"taskScheduleConf":{
		"timerList":[
			{
			"timerType":1,
			"cron":"12 12 12 0/2 * *",
			"startDateTime":"2021-08-09",
			"endDateTime":"2021-10-01"
			},
			{
			"timerType":4,
			"delay":10000,//ms
			"startDateTime":"2021-08-09",
			"endDateTime":"2021-10-01"
			}
		]
	}
	
}

响应


{
 "code":200,
 "msg":"",
 "data":{
 	"taskId":112
 }
}

返回一个任务id,这样任务提交方按照自己业务是否需要保存这个任务id,如果有对任务进行操作的需求,那么建议保存

6.5 任务删除

  • rpc:com.xxx.task.ace.impl.TaskSchedulerFacade#timerTaskDel
  • http:http://localhost:9222/task-scheduler/task/timerTaskDel
{
	"taskId":122
}

6.6 任务禁用

  • rpc:com.xxx.task.ace.impl.TaskSchedulerFacade#disableTask
  • http:http://localhost:9222/task-scheduler/task/disableTask

参数 taskId

6.7 任务启用

  • rpc:com.xxx.task.ace.impl.TaskSchedulerFacade#enableTask
  • http:http://localhost:9222/task-scheduler/task/enableTask

参数 taskId

6.8 立即执行某任务

  • rpc:com.xxx.task.ace.impl.TaskSchedulerFacade#execTaskImmediately
  • http:http://localhost:9222/task-scheduler/task/execTaskImmediately

参数 taskId