5、解析默认标签

46 阅读7分钟

    前一小节,我们分析了加载Document和解析自定义标签的过程,接下来我们回到解析spring默认标签的方法。

private void org.springframework.beans.factory.xml.DefaultBeanDefinitionDocumentReader.parseDefaultElement(Element ele, BeanDefinitionParserDelegate delegate) {
        //解析import标签,获取路径,解析占位符,然后像读取其他的配置文件一样调用XmlBeanDefinitionReader.loadBeanDefinitions方法
		if (delegate.nodeNameEquals(ele, IMPORT_ELEMENT)) {
			importBeanDefinitionResource(ele);
		}
		//解析alias标签,比如<alias name="xxxService" alias="xxxProvider,xxxCreator">
		else if (delegate.nodeNameEquals(ele, ALIAS_ELEMENT)) {
			processAliasRegistration(ele);
		}
		//解析bean标签
		else if (delegate.nodeNameEquals(ele, BEAN_ELEMENT)) {
			processBeanDefinition(ele, delegate);
		}
		//解析嵌入的beans标签,递归调用doRegisterBeanDefinitions即可
		else if (delegate.nodeNameEquals(ele, NESTED_BEANS_ELEMENT)) {
			// recurse
			doRegisterBeanDefinitions(ele);
		}
	}

    以上并不会分析所有的标签的解析方式,我们只分析bean元素的解析,在解析bean之前,先大致说明一下其他的标签的含义。 import表示引入其他的xml配置,alias表示别名,beans 在有多套配置的时候使用,可以通过根元素的profile属性指定或者系统属性spring.profiles.active指定,具体的属性名可参考AbstractEnvironment类中的定义

protected void processBeanDefinition(Element ele, BeanDefinitionParserDelegate delegate) {
        //解析对应的标签
		BeanDefinitionHolder bdHolder = delegate.parseBeanDefinitionElement(ele);
		if (bdHolder != null) {
		    //尝试装饰对应的BeanDefinition
			bdHolder = delegate.decorateBeanDefinitionIfRequired(ele, bdHolder);
			try {
				// Register the final decorated instance.
				//注册被装饰的BeanDefinition,并且注册别名
				BeanDefinitionReaderUtils.registerBeanDefinition(bdHolder, getReaderContext().getRegistry());
			}
			catch (BeanDefinitionStoreException ex) {
				getReaderContext().error("Failed to register bean definition with name '" +
						bdHolder.getBeanName() + "'", ele, ex);
			}
			// Send registration event.
			//触发BeanDefinition组件注册事件
			getReaderContext().fireComponentRegistered(new BeanComponentDefinition(bdHolder));
		}
	}
	

    总结一下上面的流程,通过解析bean标签创建BeanDefinition,然后尝试对这个bean进行装饰,最后将这个bean注册到BeanFactory中。以下是具体的解析步骤

public BeanDefinitionHolder parseBeanDefinitionElement(Element ele, BeanDefinition containingBean) {
        //获取bean上的属性id
		String id = ele.getAttribute(ID_ATTRIBUTE);
		//获取别名
		String nameAttr = ele.getAttribute(NAME_ATTRIBUTE);

		List<String> aliases = new ArrayList<String>();
		if (StringUtils.hasLength(nameAttr)) {
		    //以,; 分割
			String[] nameArr = StringUtils.tokenizeToStringArray(nameAttr, MULTI_VALUE_ATTRIBUTE_DELIMITERS);
			aliases.addAll(Arrays.asList(nameArr));
		}

		String beanName = id;
		//如果没有指定id,那么就从别名中获取第一个作为id
		if (!StringUtils.hasText(beanName) && !aliases.isEmpty()) {
			beanName = aliases.remove(0);
			if (logger.isDebugEnabled()) {
				logger.debug("No XML 'id' specified - using '" + beanName +
						"' as bean name and " + aliases + " as aliases");
			}
		}
        //如果containingBea为null,将对beanName进行唯一性校验,如果不为null表示当前解析的bean是containingBea的一个属性,无需进行beanName的检查
		if (containingBean == null) {
			checkNameUniqueness(beanName, aliases, ele);
		}
        //解析元素为BeanDefinition
		AbstractBeanDefinition beanDefinition = parseBeanDefinitionElement(ele, beanName, containingBean);
		if (beanDefinition != null) {
		    //如果没有id也没有别名
			if (!StringUtils.hasText(beanName)) {
				try {
					if (containingBean != null) {
					    //生成beanName,这种内嵌的beanName会加上# +ObjectUtils.getIdentityHexString(definition)
						beanName = BeanDefinitionReaderUtils.generateBeanName(
								beanDefinition, this.readerContext.getRegistry(), true);
					}
					else {
					    //这里生成beanName的方式默认的情况下是和上面调用的同一个方法 beanClassName + # + [0-9]+
						beanName = this.readerContext.generateBeanName(beanDefinition);
						//如果符合以下条件,那么将beanClassName作为别名
						String beanClassName = beanDefinition.getBeanClassName();
						if (beanClassName != null &&
								beanName.startsWith(beanClassName) && beanName.length() > beanClassName.length() &&
								!this.readerContext.getRegistry().isBeanNameInUse(beanClassName)) {
							aliases.add(beanClassName);
						}
					}
					if (logger.isDebugEnabled()) {
						logger.debug("Neither XML 'id' nor 'name' specified - " +
								"using generated bean name [" + beanName + "]");
					}
				}
				catch (Exception ex) {
					error(ex.getMessage(), ele);
					return null;
				}
			}
			String[] aliasesArray = StringUtils.toStringArray(aliases);
			return new BeanDefinitionHolder(beanDefinition, beanName, aliasesArray);
		}

		return null;
	}

    创建BeanDefinition

public org.springframework.beans.factory.xml.BeanDefinitionParserDelegate.AbstractBeanDefinition parseBeanDefinitionElement(
			Element ele, String beanName, BeanDefinition containingBean) {

		this.parseState.push(new BeanEntry(beanName));

		String className = null;
		//如果设置了class属性,那么解析class属性
		if (ele.hasAttribute(CLASS_ATTRIBUTE)) {
			className = ele.getAttribute(CLASS_ATTRIBUTE).trim();
		}

		try {
			String parent = null;
			//获取父bean定义
			if (ele.hasAttribute(PARENT_ATTRIBUTE)) {
				parent = ele.getAttribute(PARENT_ATTRIBUTE);
			}
			//创建BeanDefinition,如果className不为空,并且classLoader不为空,就会加载这个类然后设置,如果只有className,没有classLoader,那么设置的是String的className,如果都没有那么就是null
			AbstractBeanDefinition bd = createBeanDefinition(className, parent);
            
            //解析元素上的属性,设置到这个BeanDefinition中
			parseBeanDefinitionAttributes(ele, beanName, containingBean, bd);
			//设置描述
			bd.setDescription(DomUtils.getChildElementValueByTagName(ele, DESCRIPTION_ELEMENT));
            //解析<meta key="a" value="val" />元数据
			parseMetaElements(ele, bd);
			//解析<lookup-method name="getxxxservice" bean="xxxService"/>
			parseLookupOverrideSubElements(ele, bd.getMethodOverrides());
			//解析<replaced-method name="getxxxservice" replacer="getxxxservice"> </replaced-method> 
			parseReplacedMethodSubElements(ele, bd.getMethodOverrides());
            //解析构造器标签
			parseConstructorArgElements(ele, bd);
			//解析property标签
			parsePropertyElements(ele, bd);
			//解析qualifier(预选的意思)标签,定义当出现多个符合条件的bean时,进行筛选
			//<qualifier type="org.springframework.beans.factory.annotation.Qualifier" value="">
 			    <attribute key="" value=""/>
 	    	</qualifier>
 		    //type定义用于候选的注解,value表示从定义的注解的哪个属性获取值,attribute定义元数据,这个标签会构建一个AutowireCandidateQualifier类型的对象
			parseQualifierElements(ele, bd);

			bd.setResource(this.readerContext.getResource());
			bd.setSource(extractSource(ele));

			return bd;
		}
		...省略部分代码

		return null;
	}

    上面创建了一个GenericBeanDefinition,我们来看看关于BeanDefinition的类图

在这里插入图片描述

  1. BeanMetadataElement(定义获取原始数据的能力)
  2. AttributeAccessor(定义属性访问的能力)
  3. AttributeAccessorSupport(实现获取属性的能力,内部有个attributes集合,像bean标签里的meta元素的属性就可以放置在这个集合中)
  4. BeanMetadataAttributeAccessor(继承3与1的能力)
  5. BeanDefinition (定义设置和获取属性的方法)
  6. AbstractBeanDefinition(定义BeanDefinition的通用属性设置)
  7. RootBeanDefinition (定义一些扩展的属性值,比如存储已经解析好的构造器和方法,储存构造或者方法参数)
  8. GenericBeanDefinition(通用的BeanDefinition)
  9. ChildBeanDefinition(子BeanDefinition,必须设置parentName,否则报错)

    所以我们的BeanDefinition其实就是用来存储xml中的配置信息的,那么下面我们继续来看看spring是怎么parseBeanDefinitionAttributes的

public AbstractBeanDefinition parseBeanDefinitionAttributes(Element ele, String beanName,
			BeanDefinition containingBean, AbstractBeanDefinition bd) {
        
		if (ele.hasAttribute(SINGLETON_ATTRIBUTE)) {
			error("Old 1.x 'singleton' attribute in use - upgrade to 'scope' declaration", ele);
		}
		//设置scope属性
		else if (ele.hasAttribute(SCOPE_ATTRIBUTE)) {
			bd.setScope(ele.getAttribute(SCOPE_ATTRIBUTE));
		}
		//如果包含bean不为空,那么直接继承这个包含bean的scope
		else if (containingBean != null) {
			// Take default from containing bean in case of an inner bean definition.
			bd.setScope(containingBean.getScope());
		}
        //设置abstract属性
		if (ele.hasAttribute(ABSTRACT_ATTRIBUTE)) {
			bd.setAbstract(TRUE_VALUE.equals(ele.getAttribute(ABSTRACT_ATTRIBUTE)));
		}
        //设置lazy-init属性,如果没有就使用默认的
		String lazyInit = ele.getAttribute(LAZY_INIT_ATTRIBUTE);
		if (DEFAULT_VALUE.equals(lazyInit)) {
			lazyInit = this.defaults.getLazyInit();
		}
		bd.setLazyInit(TRUE_VALUE.equals(lazyInit));
        //设置autowire属性
		String autowire = ele.getAttribute(AUTOWIRE_ATTRIBUTE);
		bd.setAutowireMode(getAutowireMode(autowire));
        //设置dependency-check属性,all,simple,objects
        //如果为all,那么会校验bean所有的属性,simple只校验基本类型和集合,objects校验除simple之外类型,如果没有设置值,就会报错
		String dependencyCheck = ele.getAttribute(DEPENDENCY_CHECK_ATTRIBUTE);
		bd.setDependencyCheck(getDependencyCheck(dependencyCheck));
        //设置depends-on,被这个属性设置的bean,必须先创建
		if (ele.hasAttribute(DEPENDS_ON_ATTRIBUTE)) {
			String dependsOn = ele.getAttribute(DEPENDS_ON_ATTRIBUTE);
			bd.setDependsOn(StringUtils.tokenizeToStringArray(dependsOn, MULTI_VALUE_ATTRIBUTE_DELIMITERS));
		}
        //获取autowire-candidate属性,表示当前bean是否能够被作为其他的bean的属性
		String autowireCandidate = ele.getAttribute(AUTOWIRE_CANDIDATE_ATTRIBUTE);
		if ("".equals(autowireCandidate) || DEFAULT_VALUE.equals(autowireCandidate)) {
		    //从默认属性中获取可候选作为装配属性的beanName
			String candidatePattern = this.defaults.getAutowireCandidates();
			if (candidatePattern != null) {
				String[] patterns = StringUtils.commaDelimitedListToStringArray(candidatePattern);
				//如果当期beanName能够匹配的上,那么就可以作为其他bean的候选属性
				bd.setAutowireCandidate(PatternMatchUtils.simpleMatch(patterns, beanName));
			}
		}
		else {
			bd.setAutowireCandidate(TRUE_VALUE.equals(autowireCandidate));
		}

        //设置primary属性,在属性注入的时候,如果出现多个相同类型的bean,那么会有限选用被标注为primary的bean
		if (ele.hasAttribute(PRIMARY_ATTRIBUTE)) {
			bd.setPrimary(TRUE_VALUE.equals(ele.getAttribute(PRIMARY_ATTRIBUTE)));
		}
        //设置初始化方法
		if (ele.hasAttribute(INIT_METHOD_ATTRIBUTE)) {
			String initMethodName = ele.getAttribute(INIT_METHOD_ATTRIBUTE);
			if (!"".equals(initMethodName)) {
				bd.setInitMethodName(initMethodName);
			}
		}
		//如果没有,那么使用默认的初始化方法
		else {
			if (this.defaults.getInitMethod() != null) {
				bd.setInitMethodName(this.defaults.getInitMethod());
				//指定配置的方法是否为默认方法,默认是false
				bd.setEnforceInitMethod(false);
			}
		}
        //设置destroy方法
		if (ele.hasAttribute(DESTROY_METHOD_ATTRIBUTE)) {
			String destroyMethodName = ele.getAttribute(DESTROY_METHOD_ATTRIBUTE);
			bd.setDestroyMethodName(destroyMethodName);
		}
		else {
			if (this.defaults.getDestroyMethod() != null) {
				bd.setDestroyMethodName(this.defaults.getDestroyMethod());
				bd.setEnforceDestroyMethod(false);
			}
		}
        //设置factory-method属性
		if (ele.hasAttribute(FACTORY_METHOD_ATTRIBUTE)) {
			bd.setFactoryMethodName(ele.getAttribute(FACTORY_METHOD_ATTRIBUTE));
		}
		//设置factory-bean属性
		if (ele.hasAttribute(FACTORY_BEAN_ATTRIBUTE)) {
			bd.setFactoryBeanName(ele.getAttribute(FACTORY_BEAN_ATTRIBUTE));
		}

		return bd;
	}

    下面我们再来看下是如何解析构造器标签的

public void parseConstructorArgElement(Element ele, BeanDefinition bd) {
		//解析index
		String indexAttr = ele.getAttribute(INDEX_ATTRIBUTE);
		//解析type
		String typeAttr = ele.getAttribute(TYPE_ATTRIBUTE);
		//解析name
		String nameAttr = ele.getAttribute(NAME_ATTRIBUTE);
		//如果指定了index,也就是参数在构造器中的位置
		if (StringUtils.hasLength(indexAttr)) {
			try {
				int index = Integer.parseInt(indexAttr);
				if (index < 0) {
					error("'index' cannot be lower than 0", ele);
				}
				else {
					try {
						this.parseState.push(new ConstructorArgumentEntry(index));
						//解析参数值,比如普通的值,Map,其他bean的引用
						Object value = parsePropertyValue(ele, bd, null);
						//包装这个vlaue
						ConstructorArgumentValues.ValueHolder valueHolder = new ConstructorArgumentValues.ValueHolder(value);
						//如果设置了type,那么设置这个参数的类型
						if (StringUtils.hasLength(typeAttr)) {
							valueHolder.setType(typeAttr);
						}
						//如果指定了这个参数的参数名,那么就指定这个参数的名字
						if (StringUtils.hasLength(nameAttr)) {
							valueHolder.setName(nameAttr);
						}
						//设置当前数据的原始来源数据
						valueHolder.setSource(extractSource(ele));
						//如果当前参数位置,已经被设置过了,那么不允许重复设置,产生歧义
						if (bd.getConstructorArgumentValues().hasIndexedArgumentValue(index)) {
							error("Ambiguous constructor-arg entries for index " + index, ele);
						}
						//将指定了下标的vlaueHolder设置到indexedArgumentValues这个Map中
						else {
							bd.getConstructorArgumentValues().addIndexedArgumentValue(index, valueHolder);
						}
					}
					finally {
						this.parseState.pop();
					}
				}
			}
			catch (NumberFormatException ex) {
				error("Attribute 'index' of tag 'constructor-arg' must be an integer", ele);
			}
		}
		else {
			try {
			    //没有指定index的时候解析方式和有index的解析方式是一样的,只是存储的位置不一样,没有index的存储到了genericArgumentValues集合中
				this.parseState.push(new ConstructorArgumentEntry());
				Object value = parsePropertyValue(ele, bd, null);
				ConstructorArgumentValues.ValueHolder valueHolder = new ConstructorArgumentValues.ValueHolder(value);
				if (StringUtils.hasLength(typeAttr)) {
					valueHolder.setType(typeAttr);
				}
				if (StringUtils.hasLength(nameAttr)) {
					valueHolder.setName(nameAttr);
				}
				valueHolder.setSource(extractSource(ele));
			    
				bd.getConstructorArgumentValues().addGenericArgumentValue(valueHolder);
			}
			finally {
				this.parseState.pop();
			}
		}
	}

    解析构造参数的值

public Object org.springframework.beans.factory.xml.BeanDefinitionParserDelegate.parsePropertyValue(Element ele, BeanDefinition bd, String propertyName) {
		String elementName = (propertyName != null) ?
						"<property> element for property '" + propertyName + "'" :
						"<constructor-arg> element";

		// Should only have one child element: ref, value, list, etc.
		//constructor-arg标签内的子元素应该是ref,value,list,Map 等等中的一个
		NodeList nl = ele.getChildNodes();
		Element subElement = null;
		for (int i = 0; i < nl.getLength(); i++) {
			Node node = nl.item(i);
			if (node instanceof Element && !nodeNameEquals(node, DESCRIPTION_ELEMENT) &&
					!nodeNameEquals(node, META_ELEMENT)) {
				// Child element is what we're looking for.
				//每个constructor-arg标签内只能有一个子元素,超过一个就会报错
				if (subElement != null) {
					error(elementName + " must not contain more than one sub-element", ele);
				}
				else {
					subElement = (Element) node;
				}
			}
		}
        //判断constructor-arg元素上是否有ref属性
		boolean hasRefAttribute = ele.hasAttribute(REF_ATTRIBUTE);
		//判断constructor-arg元素上是否有value属性
		boolean hasValueAttribute = ele.hasAttribute(VALUE_ATTRIBUTE);
		//如果ref和value同时存在或者存在任意并且居然还有子元素,那么就报错
		if ((hasRefAttribute && hasValueAttribute) ||
				((hasRefAttribute || hasValueAttribute) && subElement != null)) {
			error(elementName +
					" is only allowed to contain either 'ref' attribute OR 'value' attribute OR sub-element", ele);
		}
        //如果存在ref属性,那么构建	RuntimeBeanReference类型的值
		if (hasRefAttribute) {
			String refName = ele.getAttribute(REF_ATTRIBUTE);
			if (!StringUtils.hasText(refName)) {
				error(elementName + " contains empty 'ref' attribute", ele);
			}
			RuntimeBeanReference ref = new RuntimeBeanReference(refName);
			ref.setSource(extractSource(ele));
			return ref;
		}
		//如果是以value设置的值,那么构建TypedStringValue类型的值
		else if (hasValueAttribute) {
			TypedStringValue valueHolder = new TypedStringValue(ele.getAttribute(VALUE_ATTRIBUTE));
			valueHolder.setSource(extractSource(ele));
			return valueHolder;
		}
		else if (subElement != null) {
		    //如果子元素不为空,那么解析它
			return parsePropertySubElement(subElement, bd);
		}
		else {
			// Neither child element nor "ref" or "value" attribute found.
			error(elementName + " must specify a ref or value", ele);
			return null;
		}
	}

    上面解析了constructor-arg标签的值,如果有ref就返回RuntimeBeanReference类型的值,如果有value那么就返回TypedStringValue类型的值,如果前面这两个都没有,那么解析constructor-arg的子元素的内容

public Object parsePropertySubElement(Element ele, BeanDefinition bd, String defaultValueType) {
        //如果是自定义的标签,那么使用自定义标签解析器解析
		if (!isDefaultNamespace(ele)) {
			return parseNestedCustomElement(ele, bd);
		}
		//如果是bean标签,那么递归解析这个bean元素
		else if (nodeNameEquals(ele, BEAN_ELEMENT)) {
			BeanDefinitionHolder nestedBd = parseBeanDefinitionElement(ele, bd);
			if (nestedBd != null) {
			    //如果有必要的话进行BeanDefinition的装饰
				nestedBd = decorateBeanDefinitionIfRequired(ele, nestedBd, bd);
			}
			return nestedBd;
		}
		//如果是ref元素
		else if (nodeNameEquals(ele, REF_ELEMENT)) {
			// A generic reference to any name of any bean.
			//获取bean属性
			String refName = ele.getAttribute(BEAN_REF_ATTRIBUTE);
			boolean toParent = false;
			if (!StringUtils.hasLength(refName)) {
				// A reference to the id of another bean in the same XML file.
				//如果没有设置bean属性,那么获取local属性,应用相同xml文件的bean
				refName = ele.getAttribute(LOCAL_REF_ATTRIBUTE);
				if (!StringUtils.hasLength(refName)) {
					// A reference to the id of another bean in a parent context.
					//如果还没有值,那么就从parent属性中获取refName
					refName = ele.getAttribute(PARENT_REF_ATTRIBUTE);
					//将toParent设置为true,表示从父容器中获取这个bean
					toParent = true;
					if (!StringUtils.hasLength(refName)) {
						error("'bean', 'local' or 'parent' is required for <ref> element", ele);
						return null;
					}
				}
			}
			if (!StringUtils.hasText(refName)) {
				error("<ref> element contains empty target attribute", ele);
				return null;
			}
			//构建RuntimeBeanReference值
			RuntimeBeanReference ref = new RuntimeBeanReference(refName, toParent);
			ref.setSource(extractSource(ele));
			return ref;
		}
		//解析idref,将解析出来的ref构建成RuntimeBeanNameReference
		else if (nodeNameEquals(ele, IDREF_ELEMENT)) {
			return parseIdRefElement(ele);
		}
		//解析value,返回一个TypeStringValue,如果有type,那么还会解析type类型设置到这个TypeStringValue中
		else if (nodeNameEquals(ele, VALUE_ELEMENT)) {
			return parseValueElement(ele, defaultValueType);
		}
		//如果是null标签,那么表示要返回null
		else if (nodeNameEquals(ele, NULL_ELEMENT)) {
			// It's a distinguished null value. Let's wrap it in a TypedStringValue
			// object in order to preserve the source location.
			TypedStringValue nullHolder = new TypedStringValue(null);
			nullHolder.setSource(extractSource(ele));
			return nullHolder;
		}
		//解析array标签,将返回ManagedArray类型,如果还有嵌入的元素,将递归调用parsePropertySubElement方法,返回的值储存到ManagedArray中
		else if (nodeNameEquals(ele, ARRAY_ELEMENT)) {
			return parseArrayElement(ele, bd);
		}
		//解析list标签,返回ManagedList类型,与解析array差不多
		else if (nodeNameEquals(ele, LIST_ELEMENT)) {
			return parseListElement(ele, bd);
		}
		//解析set标签,返回ManagedSet类型,与解析list差不多
		else if (nodeNameEquals(ele, SET_ELEMENT)) {
			return parseSetElement(ele, bd);
		}
		//解析map标签,返回ManagedMap类型,与上面的相比较,稍微更复杂一点,但是套路都差不多,不管是key和value,如果有子元素都会递归调用当前方法
		else if (nodeNameEquals(ele, MAP_ELEMENT)) {
			return parseMapElement(ele, bd);
		}
		//解析props标签
		else if (nodeNameEquals(ele, PROPS_ELEMENT)) {
			return parsePropsElement(ele);
		}
		//其他标签,spring表示不想和你说话,并向你抛出了一个异常
		else {
			error("Unknown property sub-element: [" + ele.getNodeName() + "]", ele);
			return null;
		}
	}

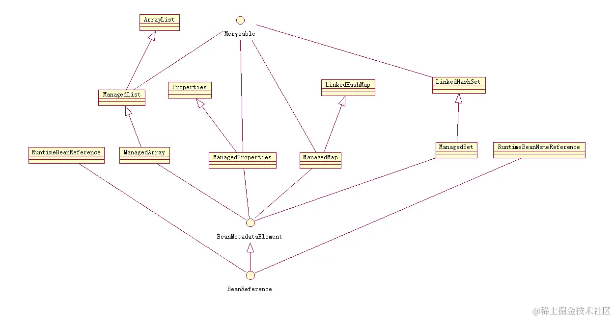
    上面我们研究了constructor-arg的解析,到这里,我们对默认标签的解析已经差不多了,那property标签的解析呢?其实property标签的解析和constructor-arg标签的解析差不多,不过多的赘述,上面我们看到spring对每种类型的value做了不同类型的包装,它们有什么意义呢?spring定义这些类型主要是为了区分他们获取值的方式和类型。下面我们分析一下他们的类图结构

在这里插入图片描述

这里主要说下Mergeable,实现这个接口的类具有合并能力,比如ManagedList,在添加相同属性名或者相同参数位置的时候,会进行合并,合并的效果就是添加到list中
RuntimeBeanReference 在spring填充属性的时候会到容器中查找对应id的bean注入
RuntimeBeanNameReference 在spring填充属性的时候进行id校验,校验这个id是否存在对应的bean,但是注入的值依然是这个id