【摸鱼吃瓜工作录】系统突然比乌龟还慢,咋整?

1,464 阅读9分钟

我是「 kangarooking(袋鼠帝) 」 真心给大家分享经验和技术干货,面试次数100+。面试经验绝对丰富,也当过面试官,内容绝对用心可靠。点赞在看,养成习惯。关注me,每天进步亿点点 ❗ ❗ ❗

2022-10-10

前言

本篇主要涉及:

  1. 生产事件的发现,处理,分析过程
  2. netty的原理浅析

脱毛膏刷牙,蓝瘦

国庆收假回到深圳,开工第一天就被封控了。。。并且拿女朋友的脱毛膏当作牙膏刷牙了0_0,大无语,这脱毛膏简直和牙膏长得一模一样,又被放到了和牙膏一样的位置,挤出来也是白色,和牙膏没什么区别,刚好之前的牙膏用完了。我就挤出来开始刷牙,我刷了几下,感觉到舌头有点疼,刚开始以为是刷疼了,又刷了几下,怎么没有泡沫呢?感觉不太对劲,拿起牙膏一看--脱毛膏 ❗ ❗ ❗ 吓得我赶紧疯狂漱口,重复几十遍之后,又搞了点盐水漱口,然后用真的牙膏刷了一次牙。现在主要舌尖疼,然后舌尖没有味觉,嘴皮也有点疼。。。刚收假回来就出师不利啊。在次也告诫广大网友,一定要注意把家里面的一些东西分类放好,以免误用。特别是长得很像的物品。

1.jpg

2.jpg

生产事件现象

页面:早上10.30打开XXXX页面,请求服务端的websocket,响应很慢(响应大概30秒~3分钟不等)

功能介绍:该业务是前端先请求后端建立websocket连接,保持住长连接,后端会每隔一分钟向前端推送数据。在前端实现一个折线图的准实时展示。该websocket算是一个高并发接口,峰值会达到每秒500qps左右

3.png

逻辑梳理

要分析原因,得先搞清楚服务端的处理逻辑(netty的处理逻辑在我们实现的handler里面):

4.png

  • 首次建立连接,会执行handler逻辑获取一次数据返回给前端,并将该channel添加到一个列表中;
  • 服务启动的时候新建了一个线程每隔一分钟循环一次列表,获取每个channel并执行handler最后返回给前端。

接下来看看handler里面干了啥:主逻辑就是http请求第三方接口,获取数据。我们为了保证可用性,以及减少对第三方接口的并发压力,做了以下优化:

  • 使用aop对调研第三方接口的方法做缓存处理,缓存过期时间30秒,key=固定前缀+code

5.png

  • 另外有一个同步服务,定时同步全量第三方数据到我们的redis缓存,如果handler中请求第三方接口的方法返回空,那么就从redis缓存获取数据返回。防止第三发接口异常导致服务不可用。

注:采用这种方案是基于第三方提供数据方式的局限性而设计的。

排查过程

服务端:

  • 在日志平台按照过去6小时查询error日志,只有几十个(都是timed out,调用第三方接口超时),总请求量上万,所以这个超时也是在合理范围内;

  • 查看第三方接口响应速度,基本都在200ms左右(也是比较快的);

  • 查看第三方接口的访问评率日志:并发大概到了每秒200qps左右,峰值500qps左右;

  • 查看容器资源消耗情况(cpu,内存,网络等)都在正常范围;

  • 友商的服务器也运行正常。

这样看起来整个业务逻辑逻辑处理是比较快的,也没有什么明显的报错信息。

问题定位

由于事发前一天刚升级完一个版本,所以考虑是版本里面的改动导致了这个问题。

查看本次版本修改的代码,查询到开发同事做缓存aop优化,不小心将方法上的缓存注解去除了。该注解作用:调用第三方接口方法,先去缓存里面找数据,没有的话,请求第三方接口获取数据后放入缓存,后面的请求都从缓存里面获取数据,缓存过期时间30s

没有缓存注解的话,每次请求都是直接走第三方http接口远程访问,获取数据。

查看日志,调用第三方接口的方法处理速度有无缓存的对比(速度上相差了近100倍):

  • 有缓存:2ms左右返回数据;

  • 无缓存:200ms左右返回数据;

紧急处理:回滚镜像版本,响应慢的问题就消失了(回滚镜像之前我们在配置中心将该功能临时影藏关闭了,所以,对于一些锦上添花的功能,我们在设计之初就可以预留一个开关,当它有问题的时候舍弃它,从而不会对主功能造成影响,或者不会对用户造成困扰,并且能够在出问题的时候快速降级解决)。

处理完毕之后,当天下午也召开了会议:问题汇报以及后续的改进措施汇报等

分析原因

现在看起来问题就出在无缓存上面。

先分析主观原因:

  • 业务处理速度相比之前慢了(因为不使用缓存的话处理速度比原来慢了100倍);
  • 上午并发量较大(有缓存的情况,并发量大也不会出现响应很慢的问题)。

到这里,有两个猜测:

  1. 没有缓存,导致产生大量的http请求,连接池占满。
  2. 猜测是处理速度变慢,并发又大导致某个地方排队等待。并且沿着这个猜测方向,在网上找到了相应的文章:blog.csdn.net/rubulai/art…

分析过程:

1.排除因为大量http请求碟蜂接口,连接池占满或者消耗服务器资源的情况。

通过将http请求逻辑修改为线程睡眠200ms,发到测试环境进行压测,也能复现问题。并且当时生产环境排查的时候查看cpu,内存,网络等资源消耗都处于一个正常范围。

通过第一个测试复现就定位到主要是http请求相比之前的读缓存慢了100倍左右造成的

2.把worker线程设置为1个,在本地也可以很容易的复现(因为master的代码是没有设置worker线程数的,所以默认是cpu核数的两倍,本地电脑不设置的话就会有24个worker线程,所以导致需要更高的并发量才可能复现,为了复现方面,就把worker线程数设置为1)。

在业务代码里面线程睡眠20s,并打印开始睡眠和睡眠结束的日志。客户端A请求连接,等A请求在睡眠时,我们发出B请求。通过之前预设好的netty源码断点,分析出:这时B请求可以与netty建立连接,但是不能得到响应。由于只有1个worker线程,它还在业务代码里面睡眠,所以B请求只能等A请求处理完之后才能被处理。可以看到现象就是A请求睡眠完毕之后,立马就打印了B请求开始睡眠的日志。

结论

深层次原因:

nettyhandler里面处理耗时任务,导致io线程处理任务的速度比任务生产的速度慢。从而导致请求堆积,处理不过来。最后产生的现象就是页面请求后,过了很久才能收到响应数据。

//初始化连接监听线程组(这里值是1,表示一个线程来监听连接事件) 
bossGroup = Epoll.isAvailable() ? new EpollEventLoopGroup(1) : new NioEventLoopGroup(1);
//初始化读写时间监听线程组(这里没有设置初始大小,默认是当前cpu核数*2)
workerGroup = Epoll.isAvailable() ? new EpollEventLoopGroup() : new NioEventLoopGroup();

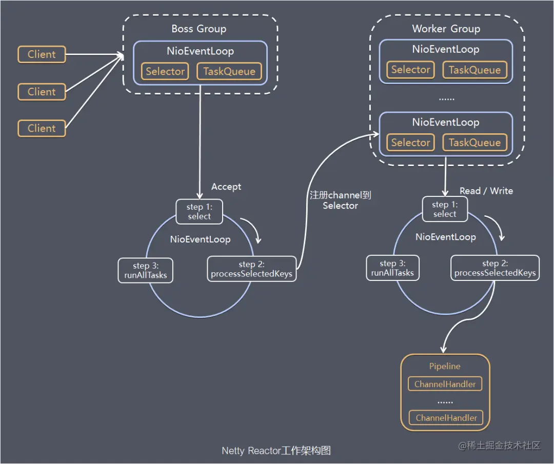
生产容器环境分配的是2核,所以一个podworker线程组里面有4个线程,boss线程组有1个线程。

boss group负责监听连接,并将建立连接得到的channel绑定到worker group中的线程。

worker group负责监听read/write事件,并进行后续处理。

6.png

结论: 我们业务处理逻辑在nettyhandler里面,所以worker线程监听到read事件之后,往下执行会处理业务代码逻辑。处理完之后才能循环回到监听事件处,这个过程是同步阻塞的。

如果请求太多,并发大,并且业务代码耗时,就会导致4个worker线程在handler里面的处理速度跟不上读写事件产生的速度,最后导致请求积压,当前请求要等待前面的请求处理完才轮到它,所以就导致了前端响应慢的问题。

优化思路

恢复缓存注解的同时,另启一个业务线程池来执行handler里面的业务代码(线程池大小需根据业务实际并发压测后得出一个性能最优的配置),防止handler业务代码出问题的时候阻塞netty io线程的工作。

注:另起一个业务线程池来执行业务逻辑,最后writeAndFlush()

netty里面也是会交给netty自身的io线程来执行,也就是业务代码是非netty线程池执行,但是最后向客户端回写数据还是会由netty 线程来完成。

可参考:blog.csdn.net/rubulai/art…

netty学习

最后说下,这篇没有详细介绍netty的原理,因为我看了网上很多有关netty的博客,我感觉我花大量精力也不一定能比他们写的好,但是我后面还是会出一篇netty的文章,从不同的角度来解析一下,希望能给大家带来一定的帮助。排查问题我也是重新复习了一下netty的源码,打断点不断调试,从源码寻找答案。还是那句话,看源码要带着问题去看,带着想了解的点去看,比如你想了解nettyboss线程是怎么将新建立的channel绑定到worker线程的等,带着问题去看重点,否则就是看的一头雾水,蒙圈。

最后大家也可以针对这种,粗心大意改错代码的问题,出出主意,后续如何避免。

7.png

微信公众号「 袋鼠先生的客栈 」,有问题评论区见。如果你觉得我的分享对你有帮助,或者觉得我有两把刷子,就支持一下我这个干货writer吧,三连,三连,三连就是我最大的动力~,持续分享干货。点赞👍 关注❤️ 分享👥