总结篇,IOC,Bean的生命周期,三大扩展点

113 阅读27分钟

一丶什么是 IOC 和DI

IoC也被称为依赖注入DI,对象在被构造方法构造,或者工厂方法创造返回,仅通过构造函数参数、工厂方法的参数,或者对象设置的属性来定义他们的关系(即与它们一起工作的其他对象)。

  • 什么叫依赖——对象A需要对象B一起完成工作,这种关系叫做依赖
  • IoC是如何描述依赖的
    • 构造方法的参数
    • 产生对象的工厂方法的参数
    • 对象设置的属性

IoC容器在bean被创造后将注入这些依赖,从根本上说这个过程就叫做反转(因此得名控制反转)

IoC理论出现之前,我们定义的每一个对象之间的关系是这样的,这里面齿轮之间的咬合象征着"依赖",ABCD四个对象都依赖与彼此,耦合度很高。

IoC理论出现后,多了一个中间件——IoC容器(万能的解耦方案,耦合度高了就加一层)

IoC容器的好处在于,ABCD四个对象并不是直接依赖的,没有了直接的依赖关系,齿轮的传动交给了IoC容器,IoC容器获得了控制权,控制权从对象本身交给了IoC容器,IoC容器如同一个粘合剂。

对于传统的方式,我们在实例化A的时候一定要在构造方法或者其他地方,让A实例化B并且持有B的引用,这就好比对象A控制了获取对象B的过程。但是引入了IoC之后,IoC容器负责在实例化A之后为A注入对象B(或者在构造对象A的时候,将B作为构造方法的参数,工厂方法的参数)对象A从主动获取对象B,变成了IoC容器控制对象A获取对象B——这就叫做控制反转。

DI(依赖注入)是实现IoC的一种方式——由IOC容器在运行期间,动态地将某种依赖关系注入到对象之中。

二丶Spring Bean ,BeanDefinition,BeanDefinitionReader,BeanDefinitionRegistry

1.什么是spring bean

Spring Bean是指Spring 容器管理的对象,一个Spring 容器管理多个Spring bean,对它们进行实例化,依赖注入,初始化等。这些 bean 是使用我们提供给spring容器的配置元数据创建的(例如,以 XML 定义的形式)。

在容器中,这些 bean 定义表示为BeanDefinition 对象,其中包含以下元数据:

  • 一个包限定的类名:通常是被定义的 bean 的全限定类名,实际实现类。
  • Bean 行为配置元素,它说明 bean 在容器中的行为方式(作用域、生命周期回调等)。
  • 当前bean 依赖的其他bean。
  • 等等

2.BeanDefinition

BeanDefinition 描述了一个 bean 实例,它记录了bean的属性值、构造函数参数值以及其他更多信息。BeanDefinition在Spring 管理bean中至关重要,指导了Spring 如何依据BeanDefinition生成Bean,bean的作用域,是否懒加载等等。

BeanDefinition中具有设置和获取 此bean 定义的父BeanDefinition的名称(如果有),bean 类名,Bean的作用域,Bean是否懒加载,当前bean依赖的bean名称,是否Autowire候选者,是否是最主要的自动装配候选者,初始化方法名称,销毁方法名称,是否单例,是否原型,bean属性值。

传统的基于XML Spring 容器便是使用对于的BeanDefinitionReader解析XML将xml中的信息包装成BeanDefinition保存到Spring容器中,后续由Spring容器根据BeanDefinition对Bean进行管理。

3.BeanDefinitionReader

Bean定义信息读取器,定义了如下方法

BeanDefinitionReader的典型实现莫过于XmlBeanDefinitionReader,它负责解析xml生成BeanDefinition并注册(spring源码学习笔记1——解析xml生成BeanDefinition的过程解析)

这个类关系图中有两个异类AnnotatedBeanDefinitionReader,ClassPathBeanDefinitionScanner,它们没有实现BeanDefinitionReader但是存在的目的和BeanDefinitionReader是一致的——将生成BeanDefinition并注册到容,并且根据配置生成beanDefinition的动作交给他们,并不是直接让BeanFactory来完成,更加可扩展,更加单一职责。

4.BeanDefinitionRegistry

Bean定义注册中心,主要是对BeanDefinition的增删改查,自然内部会对BeanDefinition信息进行存储。

DefaultListableBeanFactory是一个Bean工厂,Spring中很多上下文都是通过组合它来实现对Bean的管理。其中还涉及到AliasRegistry顾名思义就是对bean的别名进行管理。

三丶BeanFactory类结构体系

Spring 容器的根接口,主要提供了getBean(根据bean名称,类型等获取bean的方法),以及判断bean是否单例,是否原型等方法。Spring建议BeanFactory的实现类尽可能的支持bean的生命周期接口的回调(比如InitializingBean#afterPropertiesSet等)其中最关键的实现类莫过于DefaultListableBeanFactory。

1.从DefaultListableBeanFactory看BeanFactory类结构体系

  • HierarchicalBeanFactory层次结构的BeanFactory提供两个方法getParentBeanFactory获取当前BeanFactory的父工厂,containsLocalBean当前BeanFactory是否包含指定名称的bean
  • ListableBeanFactory可罗列的BeanFactory,这里的可罗列意味着此BeanFactory提供类似于 Map<String, T> getBeansOfType(@Nullable Class type)这种获取满足条件的一系列bean的功能
  • AutowireCapableBeanFactory具备自动装备功能的BeanFactory,提供了createBean实例化,属性填充,回调生命周期的创建bean,autowire自动装配bean,initializeBean 回调相关初始化方法,等方法
  • ConfigurableBeanFactory 可配置的BeanFactory,提供了setParentBeanFactory ,setBeanClassLoader,addBeanPostProcessor等配置bean工厂的方法
  • ConfigurableListableBeanFactory,实现了ListableBeanFactory,AutowireCapableBeanFactory,ConfigurableBeanFactory,具备其他三者的功能的同时,还提供了ignoreDependencyType 忽略给定依赖类型的自动装配,registerResolvableDependency 注册指定类型的依赖使用指定的对象进行注入等功能

2.从DefaultListableBeanFactory 看注册系接口

  • AliasRegistry:别名注册,SimpleAliasRegistry是主要的实现,内部使用一个ConcurrentHashMap存储bean名称和别名
  • BeanDefinitionRegistry
  • Bean定义注册中心,主要是对BeanDefinition的增删改查
  • SingletonBeanRegistry 单例bean注册,提供注册单例,获取单例,等方法

四丶ApplicationContext类结构体系

1.ApplicationContext类结构体系分析

从类图我们可以看到BeanFactory和ApplicationContext的区别,总体来说ApplciationContext是一个BeanFactory但是包含其他更多的功能,这些功能就在它实现的其他接口体现

  • EnvironmentCapable提供获取Environment的能力
  • ResourceLoader:用于加载资源(例如类路径或文件系统资源)的策略接口,根据路径获取资源包装成Resource
  • ResourcePatternResolver:ResourceLoader的子接口,提供根据路径匹配获取资源的能力
  • ApplicationEventPublisher 事件发送接口
  • MessageSource:用于解析消息的策略接口,用于实现国际化

2.ClassPathXmlApplicationContext类结构体系分析

基于类路径下xml文件的Spring应用程序上下文,通过解析类路径下的xml来加载Spring容器

  • ConfigurableApplicationContext可拱配置的Spring容器上下文,支持添加事件监听器,设置父容器,设置环境,设置后置处理器等操作
  • AbstractApplicationContext 通过组合的方式,实现容器上下文的功能。提供了诸多模板方法,并且定义了Spring容器刷新的基本逻辑,其中定义了refreshBeanFactory在spring容器刷新的时候触发BeanFactory的刷新
  • AbstractRefreshableApplicationContext实现了refreshBeanFactory定义了刷新BeanFactory的流程——创建BeanFactory,加载BeanDefinition(抽象方法交给子类实现)
  • AbstractRefreshableConfigApplicationContext实现了InitializingBean在afterPropertiesSet方法中调用容器刷新的refresh方法
  • AbstractXmlApplicationContext抽象的xml上下文,对从xml加载BeanDefinition进行了实现,提供了getConfigResources方法让子类自定义xml文件的来源

3.AnnotationConfigApplicationContext类结构体系分析

基于注解包路径扫描的容器上下文,内部持有AnnotatedBeanDefinitionReader,ClassPathBeanDefinitionScanner来完成BeanDefinition的注册

  • GenericApplicationContext 内部持有一个DefaultListableBeanFactory,并且继承了BeanDefinitionRegistry提供注册BeanDefinition的方法,但是refresh方法不会去加载资源下的BeanDefinition,不像ClassPathXmlApplicationContext一样会根据路径加载BeanDefinition
  • AnnotationConfigRegistry,提供register(注册一个或多个要处理的注解类)和scan(在指定包路径中执行扫描)方法

五丶ApplicationContext#refresh

ApplicationContext#refresh方法是Spring源码学习中最重要的方法,是Spring容器启动会执行的方法,涉及到BeanDefinition的扫描,单例bean的生成等等。下面我们从AbstractApplicationContext对refresh方法简单分析下,Spring容器启动到底做了些什么

1.刷新BeanFactory

这部分会调用refreshBeanFactory(抽象方法交由子类实现),实现对BeanFactory的刷新,对于AbstractRefreshableApplicationContext的子类会在其中销毁原有的BeanFactory然后重写创建BeanFactory,对于GenericApplicationContext子类什么都不会做。

体现在ClassPathXmlApplicationContext会根据配置的xml路径重新解析xml生成BeanDefinition并注册,对于AnnotationConfigApplicationContext则是什么都不做。

1.1 AbstractRefreshableApplicationContext#refreshBeanFactory 加载BeanDefinition

loadBeanDefinitions是一个抽象方法,具体如何加载BeanDefinition交给子类去实现,ClassPathXmlApplication加载BeanDefinition的流程在其父类AbstractXmlApplicationContext中内部使用XmlBeanDefinitionReader#reader方法读取Resouce生成BeanDefinition

1.2GenericApplicationContext的子类是如何加载BeanDefinition的

以AnnotationConfigApplicationContext为例

其构造方法,如果传入的是一个包路径,那么会调用无参构造方法,从而new 出AnnotatedBeanDefinitionReader和ClassPathBeanDefinitionScanner,然后使用ClassPathBeanDefinitionScanner扫描包下的所有具备@Component注解(包括复合注解)的类,如果传入的是若干个类那么AnnotatedBeanDefinitionReader会对这些类进行注册。

2.prepareBeanFactory前缀准备

这部分主要是对ConfigurableListableBeanFactory进行一些设置。其中会加入一个ApplicationContextAwareProcessor和ApplicationListenerDetector的BeanPostProcessor,并且忽略EnvironmentAware,EmbeddedValueResolverAware,ResourceLoaderAware,ApplicationEventPublisherAware,MessageSourceAware,ApplicationContextAware等接口自动装配,并且注册BeanFactory,ResourceLoader,ApplicationEventPublisher,ApplicationContext的自动装配值(依赖注入的时候,会使用注册的值进行设置)

3.postProcessBeanFactory

留给子类扩展的方法,对于web应用上下文会在其中设置ServletContextAwareProcessor的BeanPostProcessor,并且注册request和 session的scope

4.invokeBeanFactoryPostProcessors 调用BeanFactoryPostProcessor

此方法会对BeanDefinitionRegistryPostProcessor和BeanFactoryPostProcessor中的方法进行调用。调用通过ConfigurableApplicationContext#addBeanFactoryPostProcessor添加的,或者BeanFactory中BeanDefinitionRegistryPostProcessor和BeanFactoryPostProcessor类型的bean的bean名称,getBean方法实例化后调用

4.1 什么是BeanFactoryPostProcessor和BeanDefinitionRegistryPostProcessor

  • BeanFactoryPostProcessor:Spring留给我们的一个扩展接口,在BeanDefinition加载注册完之后,并执行一些前置操作之后会实例化所有的BeanFactoryPostProcessor实例并且回调对应postProcessBeanFactory方法。允许自定义修改应用程序上下文的 bean 定义,调整上下文底层 bean 工厂的 bean 属性值。应用程序上下文可以在其 bean 定义中自动检测 BeanFactoryPostProcessor bean,并在创建任何其他 bean 之前应用它们。
  • BeanDefinitionRegistryPostProcessor:BeanFactoryPostProcessor的子类,新增postProcessBeanDefinitionRegistry方法,在检测``BeanFactoryPostProcessor类型的BeanDefinition之前就会调用所有BeanDefinitionRegistryPostProcessor#postProcessBeanDefinitionRegistry,这个方法允许我们新增,修改,删除,查找之前注册的BeanDefinition,所有可以在这个方法中对BeanFactoryPostProcessor进行调整,也可以对其他所有BeanDefinition`进行调整

4.2 重要的BeanFactoryPostProcessor

4.2.1PropertyPlaceholderConfigurer

它根据本地属性,系统属性和环境变量解析 ${...} 占位符,会替换掉BeanDefinition中的占位符。这也是基于xml配置数据源的时候可以把数据库配置放在一个文件中,然后通过占位符进行引用

4.2.2EventListenerMethodProcessor

其postProcessBeanFactory会实例化EventListenerFactory并且持有,并且它继承了SmartInitializingSingleton在afterSingletonsInstantiated方法中,会把每一个在方法中标注了@EventListener(或其复合注解)的bean和方法包装成ApplicationListener注册到Spring上下文(其实是委托给对于的事件多播器ApplicationEventMulticaster)

none

为啥@Aysnc注解可以搭配@EventListener实现异步的效果
afterSingletonsInstantiated调用实际是所有单例bean初始化后
这时候bean已近是被@Aysnc对于的BeanPostProcessor进行CGLIB增强的bean了
调用方法便以及是异步调用的了

其实spring的默认的多播器SimpleApplicationEventMulticaster,内部持有一个JUC的Executor,可以配置成线程池,那么就是不需要@Aysnc也能异步调用

4.2.3ConfigurationClassPostProcessor

解析加了@Configuration的配置类,还会解析@ComponentScan、@ComponentScans注解扫描的包,以及解析@Bean,@Import,@PropertySources,@ImportResource等注解,将这些注解信息解析成BeanDefinition注册到Spring BeanFactory中。

4.2.4 工作中碰到的用法

其实和PropertyPlaceholderConfigurer差不多,公司为了避免配置文件中明文存储数据库密码,采用一种加密方式配置文件存储加密后的密文,然后用SpringBoot的自动配置注入一个BeanFactoryPostProcessor进行解密。

5.registerBeanPostProcessors 注册BeanPostProcessor

5.1 什么是BeanPostProcessor

一个允许自定义修改新 bean 实例的接口,作用是在Bean对象在实例化和依赖注入完毕后,在显示调用初始化方法的前后添加我们自己的逻辑。注意是Bean实例化完毕后及依赖注入完成后触发的

5.2 registerBeanPostProcessors的逻辑

获取BeanFactory中的BeanPostProcessor类型的bean,根据实现PriorityOrdered中的getOrder方法顺序>实现Ordered中getOrder方法的顺序>@Order标注的顺序>没有实现这两个接口也没有标注注解的顺序(是否支持@Order注解排序,取决于BeanFactory使用的比较器)

5.3 BeanPostProcessor 类结构体系

5.3.1 BeanPostProcessor

提供两个方法:postProcessBeforeInitialization(在bean初始化方法调用之前被Spring容器调用),postProcessAfterInitialization(在bean初始化方法调用之后调用)

5.3.2 MergedBeanDefinitionPostProcessor

在BeanPostProcessor的基础上新增一个方法postProcessMergedBeanDefinition在创建bean时,会先获取bean对应的BeanDefinition(Spring可能对存在父子关系的beanDefinition进行合并)后,spring会实例化bean然后会调用postProcessMergedBeanDefinition,入参中有BeanDefinition可以进行自定义的修改

5.3.3 InstantiationAwareBeanPostProcessor

在BeanFactoryPostProcessor的基础新增postProcessBeforeInstantiation(在Spring实例化bean之前调用,返回非空对象可以阻断Spring后续实例化,属性填充,初始化方法的调用咯流程),postProcessAfterInstantiation(在实例化 bean 之后,但在 Spring 属性填充发生执行操作),postProcessProperties在spring将给定的属性值应用到给定的 bean 后调用

5.3.4 DestructionAwareBeanPostProcessor

在BeanFactoryPostProcessor的基础新增postProcessBeforeDestruction在bean被销毁之前调用。

5.3.5 SmartInstantiationAwareBeanPostProcessor

在InstantiationAwareBeanPostProcessor的基础新增determineCandidateConstructors(Spring会推断构造方法来反射生成对象,这个方法可以决定使用哪些构造方法),getEarlyBeanReference(获取对指定 bean 的早期暴露的引用,如果出现循环依赖,获取对象的时候会调用此)

5.4 Spring源码中BeanPostProcessor的应用

5.4.1 ApplicationContextAwareProcessor

负责EnvironmentAware(环境感知接口),EmbeddedValueResolverAware(可以拿到上下文中解析字符串值的简单策略接口实现),ResourceLoaderAware(可以拿到上下文中用于加载资源(例如类路径或文件系统资源)的策略接口实现),ApplicationEventPublisherAware(可以拿到上下文中事件发布功能的接口实现),MessageSourceAware(可以拿到上下文解析消息的策略接口的实现),ApplicationContextAware(spring上下文感知接口)接口的回调,回调对于的set方法

5.4.2 AnnotationAwareAspectJAutoProxyCreator

在Spring 源码学习笔记10——Spring AOP提到过,AnnotationAwareAspectJAutoProxyCreator负责解析AspeJ注解标注类,排序然后包装成Advisor,最后对判断bean是否需要代理,最后由ProxyFactory获取AopProxy进行JDK动态代理或者CGLIB动态代理,生成代理对象,这就是Spring 基于注解的AOP原理

5.4.3 AutowiredAnnotationBeanPostProcessor

在Spring源码学习笔记7——Spring bean的初始化,和 Spring源码学习笔记9——构造器注入及其循环依赖 中学过,其determineCandidateConstructors会根据@Autowired or @Value推断构造方法,如果只有一个构造函数那么模式使用此,这也就是为什么,提供一个构造函数,spring会从容器中拿到复合参数类型bean进行构造,也是为什么@Autowired or @Value标注在构造方法会生效。其postProcessProperties会进行属性注入(利用字段反射,或者set方法反射),其postProcessMergedBeanDefinition方法先于另外两个方法执行,它会扫描bean class中的所有方法和字段,如果具备@Autowired or @Value注解 那么会包装成InjectionMetadata并缓存,后续在determineCandidateConstructors和postProcessProperties中发挥作用

5.4.4 CommonAnnotationBeanPostProcessor

在Spring源码学习笔记7——Spring bean的初始化 学习过,负责解析@PostConstruct,@PreDestroy,@Resource,在postProcessMergedBeanDefinition中会把@PostConstruct,@PreDestroy标注的方法包装成LifecycleMetadata,其中PostConstruct标注的放法会在postProcessBeforeInitialization(实例化之后,初始化之前)中被调用,PreDestroy标注的方法在postProcessBeforeDestruction bean被消耗之前调用。@Resource 和@Autowired类似,都是在postProcessProperties中调用,但是获取bean的策略有所不同,可以看Spring源码学习笔记7——Spring bean的初始化中对二者进行的对比

5.4.5 ApplicationListenerDetector

ApplicationListenerDetector 监听器探测器,它会在ApplicationListener类型的bean被实例化之后,注册到上下文的事件多播器中。在ApplicationListener类型的bean被销毁之前,从上下文持有的事件多播器中删除

5.4.6 AsyncAnnotationBeanPostProcessor

使用AsyncAnnotationAdvisor对bean进行增强,如果方法上具备@Async注解,会调用AnnotationAsyncExecutionInterceptor中的invoke进行增强,实现异步调用,也就是基于Spring AOP的实现。

5.4.7 ScheduledAnnotationBeanPostProcessor

会扫描每一个bean的方法,如果上面标注了@Scheduled,@Schedules注解那么会被注册到TaskScheduler,基于Juc中的定时任务线程池原理定时执行。

6.initApplicationEventMulticaster 初始化事件多播器

会从容器中,获取名称为applicationEventMulticaster的bean,如果存在那么Spring容器将持有此事件多播器,监听器的注册,取消注册,事件的推送都依赖此事件多播器,如果没有对应的bean那么使用默认的SimpleApplicationEventMulticaster。

SimpleApplicationEventMulticaster:如果配置了Executor那么响应事件会调用Executor#execute具体异步还是同步,取决于Executor的内部实现(这就是JUC源码学习笔记5——线程池,FutureTask,Executor框架源码解析中提到的Executor的作用——把任务提交与每个任务将如何运行的机制进行解耦),如果没有那么就由发送事件的线程进行调用(同步)

7.onRefresh钩子方法

SpringBoot使用的AnnotationConfigServletWebServerApplicationContext在这个方法里面开启Tomcate服务器

8.registerListeners注册监听器

负责把事件监听器 注册到多播器中,并且在事件多播器初始化执行之前,可能存在一些事件没有处理,这些事件都会放在earlyApplicationEvents集合中,在多播器初始化后,会把earlyApplicationEvents置为null 以后的事件都是直接委托给多播器进行推送。

9.finishBeanFactoryInitialization实例化所有非懒加载的单例bean

这个方法贯穿了bean的实例化,属性填充,初始化。

Spring源码学习笔记6——Spring bean的实例化

Spring源码学习笔记7——Spring bean的初始化

Spring源码学习笔记8——Spring是如何解决循环依赖的

Spring源码学习笔记9——构造器注入及其循环依赖

这四篇笔记中详细的说明了Bean的初始化流程,下面我进行粗略的总结,提前初始化单例bean的方法是DefaultListableBeanFactory#preInstantiateSingletons

在DefaultListableBeanFactory#preInstantiateSingletons存在两个for循环,第一个是实例化加载所有的单例非懒加载bean,第二个for循环是在加载完后,调用实现了SmartInitializingSingleton接口bean的afterSingletonsInstantiated方法,这是spring留给我们的一个扩展接口

9.1.什么样的bean才会被实例化

首先要满足!bd.isAbstract() && bd.isSingleton() && !bd.isLazyInit(),即不是抽象,且单例,且不是懒加载的BeanDefinition

9.2 FactoryBean和普通bean的不同处理

  • 什么是FactoryBean

  • FactoryBean是spring留给我们创造复杂对象的一个接口,可以把它看作是制造bean的一个工厂,Spring如果发现BeanDefinition中的bean类型是FactoryBean那么会调用FactoryBean#getObject方法产生bean。

  • 创建FactoryBean 和 其对应的bean

  • 首先如果是FactoryBean 那么bean名称前面会有FactoryBean专属的前缀&,Spring会先初始化FactoryBean然后如果是SmartFactoryBean并且渴望初始化那么会调用getBean,这个方法发现制造的bean对应的BeanDefinition记录的类型是FactoryBean那么会调用FactoryBean的getObject方法。而普通bean直接调用getBean方法创建,也就是说FactoryBean类型的bean,如果不是SmartFactoryBean且渴望加载,那么Spring容器启动之后加载FactoryBean——有点懒加载的意思。

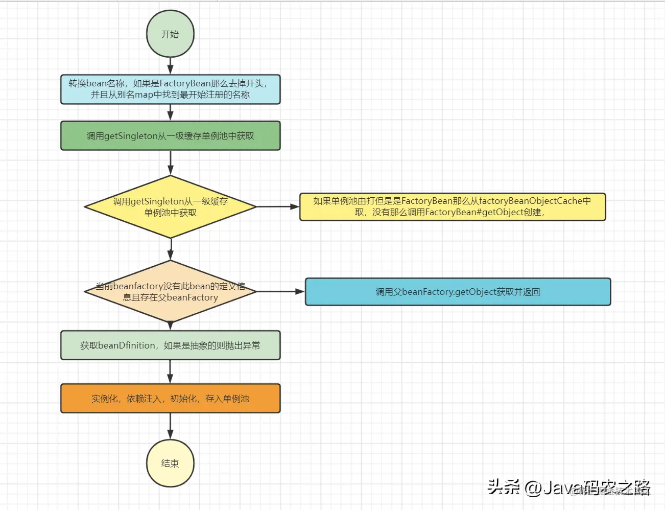
9.3 Spring创建bean

上面我们看到初始化所有懒加载单例bean调用的是BeanFactory#getBean(beanName),这里的BeanFactory一般是DefaultSingletonBeanRegistry其内部使用map组成三级缓存,并且还要对factoryBan的缓存,如下图

下面我们看下创建bean的逻辑

9.3.1前置逻辑 factoryBean和父beanFactory相关

首先是一级缓存即单例池中获取,如果之前之前创建过单例对象,那么会被缓存到一级缓存单例池中,这时候就直接拿到了,但是拿到的可能是FactoryBean,所有调用getObjectForBeanInstance方法,如果是FactoryBean那么会调用其getObject生成bean。如果当前BeanFactory没有此beanName对应的BeanDefinition那么会调用父beanFactroy的getBean方法。反之说明存在对应的beanDefinition这时候就是取创建bean的流程了

9.3.2 实例化bean——createBeanInstance方法

9.3.2.1 实例化单例对象

创建bean之前,首先会获取当前beanDefinition中依赖的bean,这个可以通过@DependOn注解或者xml标签指定,spring会先去加载这些bean(同样是使用getBean(bean名称)),然后再来实例化当前bean。

实例化之前首先会从一级缓存中拿,如果由那么直接返回,然后调用InstantiationAwareBeanPostProcessor#postProcessBeforeInstantiation如果返回了一个非null对象那么会调用BeanPostProcessor#postProcessAfterInitialization然后返回,也就是说InstantiationAwareBeanPostProcessor#postProcessBeforeInstantiation允许我们阻断spring实例化,依赖注入,初始化bean的流程,使用这个接口产生的bean,如果产生了那么调用BeanPostProcessor#postProcessAfterInitialization这意味着bean以及初始化完了(注意是初始化,也就是说明postProcessBeforeInstantiation需要我们自己实例化对象,初始化对象。并且意味着SpringAop是继续生效的)。

其次我们可以通过在beanDefinition中指定instanceSupplier来自定义spring bean,然后直接返回。或者如果我们指定了由工厂方法生成,那么会解析工厂方法入参,从容器中拿到对应的bean然后调用对应的工厂方法,生成对象,然后直接返回。这两种方式都不会让aop生效,因为BeanPostProcessor没有被回调。

再者调用SmartInstantiationAwareBeanPostProcessor#determineCandidateConstructors,来决定使用哪个构造函数,如果存在优先选择public且参数最多的构造函数进行构造。这里就是AutowiredAnnotationBeanPostProcessor怎么决定构造函数的,它会优先选择由@Autowired or @Value注解的,如果只有一个那么直接使用唯一的一个构造函数,其余情况返回null,后续Spring自己使用构造函数,还是使用CGLIB生成子类的策略实例化bean。

9.3.2.2 实例化原型对象

创建原型对象和单例对象类似,但是原型对象是不允许循环依赖的,beanFactory使用prototypesCurrentlyInCreationThreadLocal保存了原型对象是否处于创建中,如果发送循环依赖那么将抛出异常

9.3.2.3实例化特殊作用域的bean

none

这里说是实例化,其实是实例化+属性填充+初始化
之所以说实例化,是因为单例,原型,特殊作用域的bean只是实例化触发的条件不同
单例只实例化一次
原型每次getBean都实例化
特殊作用域取决于作用域的逻辑

我们重点关注下Scope#get方法,它是如何控制作用域的,此方法的含义是先尝试在Scope中拿(一般是一个缓存,Map或者ThreadLocal)如果没有那么调用后续传入的lambda。

  • SessionScope 和 RequestScope
  • session 和request 范围
  • SessionScope 和 RequestScope 都是基于RequestContextHolder(内部使用requestAttributesHolder的ThreadLocal存储请求信息,在FrameworkServlet也就是DispatcherServlet的父类中,每当一个请求访问时就把请求信息存储到ThreadLocal中,也就是说,session和request的作用域,必须要求请求时通过DispatcherServlet的)实现的,不同的是SessionScope#get会把Session对象作为互斥锁(也许是因为同一个session可以并发发生请求,这时候需要获取互斥锁,避免相同session不同bean实例),RequestScope#get则不会,二者控制的bean实例都是存储在ThreadLocal中的RequestAttributes对象中,RequestAttributes的子类ServletRequestAttributes会根据Scope的不同选择把bean存在request中还是session中从而实现作用域的控制。
  • ServletContextScope

它是基于servletContext实现的,一个应用只有一个servletContext

  • SimpleThreadScope

它是基于ThreadLocal实现的

  • SimpleTransactionScope

基于TransactionSynchronizationManager实现的,TransactionSynchronizationManager内部基于ThreadLocal,和SimpleThreadScope不同的是,Spring创建的逻辑事务,即使在同一线程上,如果是一个独立的事务,spring会先解绑当前线程上面的信息,挂起当前事务,从而导致两个逻辑事务使用到的bean是不同的bean

none

什么样的,事务被视作时一个独立事务昵

如果外部不存在一个事务,并且传播级别是REQUIRED,REQUIRES_NEW,NESTED
如果外部存在一个事务,且传播级别为REQUIRES_NEW
如果外部存在一个事务,且传播级别为嵌套事务,但是此时不是通过保存点来实现嵌套事务

上面三个条件也意味着内部事务和外部事务拿到的bean是不同的

9.3.3 属性填充populateBean

9.3.3.1填充之前

  • 会调用MergedBeanDefinitionPostProcessor#postProcessMergedBeanDefinition让我们自定义修改合并后的BeanDefinition(每一个beanDefinition存在一个标识符记录是否被处理过后,只会被处理一次)
  • 如果当前创建的是单例bean,并且允许循环依赖那么会把当前bean和getEarlyBeanReference方法封装成ObjectFactory存入到三级缓存,这一步是是为了解决循环依赖发生时,需要BeanPostProcessor进行后置处理的问题(Spring源码学习笔记8——Spring是如何解决循环依赖的,Spring源码学习笔记9——构造器注入及其循环依赖)

9.3.3.2 属性注入的原理

  • @Resource,@Autowired,@Value实现的原理

  • Spring源码学习笔记7——Spring bean的初始化在这篇中我们详细说明了@Resource,@Autowired,@Value注解的实现原理。

  • @Autowired和@Value依赖于AutowiredAnnotationBeanPostProcessor这个后置处理器在其postProcessMergedBeanDefinition方法中,它会扫描所有bean的字段和方法(父类也会扫描到)将需要进行依赖注入的字段和方法包装成InjectionMetadata,后续在postProcessProperties方法中,会循环遍历需要注入的字段和方法,首先会找到合适的注入bean,然后反射进行设置。找到合适的bean依赖的是DefaultListableBeanFactory#resolveDependency方法

  • 对于Optional类型的依赖向,Spring在调用doResolveDependency后进行包装。对于ObjectFactory,ObjectProvider类型的依赖项,Spring包装成二者的子类DependencyObjectProvider调用对应方法的时候还是依赖doResolveDependency方法找到合适的bean。然后是处理@Lazy标注的字段或者方法参数,如果存在注解那么spring会使用ProxyFactory生成代理类,代理类使用了自定义的TargetSource在使用的时候才会调用doResolveDependency获取依赖的bean对象。如果没有lazy注解那么直接调用doResolveDependency方法返回依赖项。

  • 首先是调用getSuggestedValue方法解析@value注解并且进行解析器解析(这就是为什么@Value(环境中的一个key,甚至spel表达式) 可以生效的原型),然后使用类型转换器进行转换(比如配置文件中是字符串但是字段是int,这时候会进行转换),然后是resolveMultipleBeans方法,它负责解析Stream,数组,Collection,Map类型的,其中Stream,数组,Collection类型会从容器中拿到合适的bean组成流,数组或者集合返回,Map类型则会返回key为bean名称,value为bean的map。找到合适的bean都是调用的findAutowireCandidates方法,这个方法首先根据注入的类型拿到所有的符合的bean名称,然后还会加上在resolvableDependencies这个Map中存在符合条件的(ApplicationContext这种不在beanFactory中的bean就是通过这个方法找到的)然后判断bean是否是候选bean,首先要求当前这个候选者对应的bean定义中isAutowireCandidate方法返回true(这就是为什么@Bean注解注入的对象不会被视作依赖注入的候选者)然后判断是否具备@Qualifier注解,如果存在那么进行进一步的筛选。然后如果存在多个满足条件的候选者,首先判断BeanDefinition#isPrimary是否是true(如果存在多个那么本BeanFactory的候选者优先于父BeanFactory,如果还是存在多个抛出异常NoUniqueBeanDefinitionException)然后比较 javax.annotation.Priority注解中标注的优先级,取最大者,存在多个依旧是NoUniqueBeanDefinitionException,最后resolvableDependenciesmap中的候选者,优先于其他候选者。

  • PropertyValues属性注入原理

  • BeanDefinition.getPropertyValues()这个方法返回bean的属性需要设置的值,一般在xml配置bean的时候比较常用,但是也被用于类似于Feign扫描接口构建FactoryBean的时候指定FactoryBean的属性值。我们实际开发中用得比较少.

  • 上图中的例子就是通过BeanDefinitionRegistryPostProcessor自定义注册BeanDefinition,并且指定了属性需要注入生么值,其中str会被注入字符串straaaa,属性b是RuntimeBeanReference会被注入名称为b的bean对象。负责这些属性注入的方法是applyPropertyValues。最终反射设置值调用的是BeanWrapper#setPropertyValues方法,Spring会先进行类型转换,然后反射(一般是调用对应的set方法)

9.3.4 bean初始化initializeBean

上面我们学习了Spring是如何实例化bean,并且进行依赖注入的,但是完成这些步骤的bean还没有执行初始化,比如说标记的初始化方法还没有被回调,接下来我们看下是spring是如何实现的

9.3.4.1 invokeAwareMethods回调感知接口

这里就是判断是否实现了BeanNameAware,BeanClassLoaderAware,BeanFactoryAware会调用对应的set方法

这里可以看到并没有调用ApplicationContext因为这是在DefaultListableBeanFactory中实现的操作,DefaultListableBeanFactory并不知道ApplicationContext的存在

9.3.4.2初始化之前的后置处理器回调

就是调用所有的BeanPostProcessor#postProcessBeforeInitialization这里便会调用到

ApplicationContextAwareProcessor,它会负责回调EnvironmentAware(环境感知接口),EmbeddedValueResolverAware(可以拿到上下文中解析字符串值的简单策略接口实现),ResourceLoaderAware(可以拿到上下文中用于加载资源(例如类路径或文件系统资源)的策略接口实现),ApplicationEventPublisherAware(可以拿到上下文中事件发布功能的接口实现),MessageSourceAware(可以拿到上下文解析消息的策略接口的实现),ApplicationContextAware(spring上下文感知接口)对应的方法

以及InitDestroyAnnotationBeanPostProcessor(CommonAnnotationBeanPostProcessor的子类,其实是调用到CommonAnnotationBeanPostProcessor)的postProcessBeforeInitialization方法,他会调用@PostConstruct标注的方法。(并且如果容器销毁bean还会调用@PreDestroy标注的方法)

9.3.4.3初始化方法回调

首先执行InitializingBean#afterPropertiesSet方法,然后指定自定义在BeanDefinition中的初始化方法。这里可以看到InitializingBean和SmartInitializingSingleton的区别,前者是每一个bean的初始化的时候调用,后者是所有单例bean预加载之后调用。如果在InitializingBean中使用容器取getBean那么可能会触发其他bean的加载,SmartInitializingSingleton则不会造成,因为调用的时候已经预加载了所有的非懒加载的单例bean

9.3.4.5 初始化之后的后置处理器回调

调用BeanPostProcessor#postProcessAfterInitialization这里便是发生动态代理AOP增强的地方(Spring 源码学习笔记10——Spring AOP)

10.finishRefresh

调用LifecycleProcessor#onRefresh方法,推送ContextRefreshedEvent的事件

  • Spring源码学习笔记12——总结篇,IOC,Bean的生命周期,三大扩展点
  • 一丶什么是 IOC 和DI
  • 二丶Spring Bean ,BeanDefinition,BeanDefinitionReader,BeanDefinitionRegistry
  • 1.什么是spring bean
  • 2.BeanDefinition
  • 3.BeanDefinitionReader
  • 4.BeanDefinitionRegistry
  • 三丶BeanFactory类结构体系
  • 1.从DefaultListableBeanFactory看BeanFactory类结构体系
  • 2.从DefaultListableBeanFactory 看注册系接口

四丶ApplicationContext类结构体系

  • 1.ApplicationContext类结构体系分析
  • 2.ClassPathXmlApplicationContext类结构体系分析
  • 3.AnnotationConfigApplicationContext类结构体系分析

五丶ApplicationContext#refresh

  • 1.刷新BeanFactory
  • 1.1 AbstractRefreshableApplicationContext#refreshBeanFactory 加载BeanDefinition
  • 1.2GenericApplicationContext的子类是如何加载BeanDefinition的
  • 2.prepareBeanFactory前缀准备
  • 3.postProcessBeanFactory
  • 4.invokeBeanFactoryPostProcessors 调用BeanFactoryPostProcessor
  • 4.1 什么是BeanFactoryPostProcessor和BeanDefinitionRegistryPostProcessor
  • 4.2 重要的BeanFactoryPostProcessor
  • 4.2.1 PropertyPlaceholderConfigurer
  • 4.2.2 EventListenerMethodProcessor
  • 4.2.3ConfigurationClassPostProcessor
  • 4.2.4 工作中碰到的用法
  • 5.registerBeanPostProcessors 注册BeanPostProcessor
  • 5.1 什么是BeanPostProcessor
  • 5.2 registerBeanPostProcessors的逻辑
  • 5.3 BeanPostProcessor 类结构体系
  • 5.3.1 BeanPostProcessor
  • 5.3.2 MergedBeanDefinitionPostProcessor
  • 5.3.3 InstantiationAwareBeanPostProcessor
  • 5.3.4 DestructionAwareBeanPostProcessor
  • 5.3.5 SmartInstantiationAwareBeanPostProcessor
  • 5.4 Spring源码中BeanPostProcessor的应用
  • 5.4.1 ApplicationContextAwareProcessor
  • 5.4.2 AnnotationAwareAspectJAutoProxyCreator
  • 5.4.3 AutowiredAnnotationBeanPostProcessor
  • 5.4.4 CommonAnnotationBeanPostProcessor
  • 5.4.5 ApplicationListenerDetector
  • 5.4.6 AsyncAnnotationBeanPostProcessor
  • 5.4.7 ScheduledAnnotationBeanPostProcessor
  • 6.initApplicationEventMulticaster 初始化事件多播器
  • 7.onRefresh钩子方法
  • 8.registerListeners注册监听器
  • 9.finishBeanFactoryInitialization实例化所有非懒加载的单例bean
  • 9.1.什么样的bean才会被实例化
  • 9.2 FactoryBean和普通bean的不同处理
  • 9.3 Spring创建bean
  • 9.3.1前置逻辑 factoryBean和父beanFactory相关
  • 9.3.2 实例化bean——createBeanInstance方法
  • 9.3.3 属性填充populateBean
  • 9.3.4 bean初始化initializeBean
  • 10.finishRefresh