JAVA基础-字节码,类加载,反射

593 阅读16分钟

JVM基础-类字节码

在cpu层面看来计算机中所有的操作都是一个个指令的运行汇集而成的,java是高级语言,只有人类才能理解其逻辑,计算机是无法识别的,所以java代码必须要先编译成字节码文件,jvm才能正确识别代码转换后的指令并将其运行。

image.png

字节码文件

class文件:是一个以8位字节为基础单位的二进制流,各个数据项目严格按照顺序紧凑的排列在class文件中。这样可以使得class文件非常紧凑, 体积轻巧, 可以被JVM快速的加载至内存, 并且占据较少的内存空间。
class文件中的信息是一项一项排列的, 每项数据都有它的固定长度, 有的占一个字节, 有的占两个字节, 还有的占四个字节或8个字节, 数据项的不同长度分别用u1, u2, u4, u8表示, 分别表示一种数据项在class文件中占据一个字节, 两个字节, 4个字节和8个字节。 可以把u1, u2, u3, u4看做class文件数据项的“类型” 。

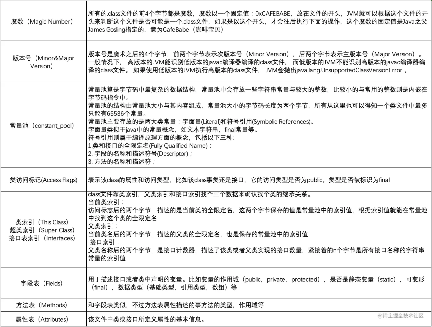
Class文件的结构

image.png

image.png

JVM基础-字节码的增强技术

字节码增强技术就是一类对现有字节码进行修改或者动态生成全新字节码文件的技术。
实现字节码增强的主要步骤为:

1、修改字节码

在内存中获取到原来的字节码,然后通过一些工具(如 ASM,Javaasist)来修改它的byte[]数组,得到一个新的byte数组。

2、使修改后的字节码生效

有两种方法:

  1. 自定义ClassLoader来加载修改后的字节码;

  2. 替换掉原来的字节码:在JVM加载用户的Class时,拦截,返回修改后的字节码;或者在运行时,使用Instrumentation.redefineClasses方法来替换掉原来的字节码;

3. 两种实现机制:

(1) 通过创建原始类的一个子类(动态创建的类继承原来的类)。子类名以原始类名为前缀,以避免重名。Spring AOP 使用的就是这种

(2) 直接修改原始类的字节码。类的跟踪过程中使用

4. 实现字节码增强要执行两个步骤:

(1) 在内存中获取到原始的字节码, 然后通过一些开源的API 来修改它的byte[] 数组,得到一个新的byte[] 数组。

(2) 将新的byte[] 数组加载到PermGen 区(即加载新的byte[] 数组或替换原始类的字节码)。

JVM基础-JAVA类加载机制

类的生命周期

类从被加载到虚拟机内存中开始,到卸载出内存为止,它的整个生命周期包括:加载->验证->准备->解析->初始化->使用->卸载 这7个阶段.其中其中验证、准备、解析3个部分统称为连接。
类加载的过程包括:加载->验证->准备->解析->初始化 五个阶段。著作权归在这五个阶段中,加载验证准备初始化这四个阶段发生的顺序是确定的,解析阶段则不一定,它在某些情况下可以在初始化阶段之后开始,这是为了支持Java语言的运行时绑定(也成为动态绑定或晚期绑定) 。另外注意这里的几个阶段是按顺序开始,而不是按顺序进行或完成,因为这些阶段通常都是互相交叉地混合进行的,通常在一个阶段执行的过程中调用或激活另一个阶段。

类的加载: image.png

加载

在加载阶段,虚拟机需要完成以下三个任务:

  • 通过一个类的全限定名来获取其定义的二进制字节流。

  • 将这个字节流所代表的静态存储结构转化为方法区的运行时数据结构。静态存储结构指的是Class文件结构,它是一组以8位字节为单位的二进制流

  • 在Java堆中生成一个代表这个类的java.lang.Class对象,作为对方法区中这些数据的访问入口。

相对于类加载的其他阶段,加载阶段(准确地说,是加载阶段获取类的二进制字节流的动作)是可控性最强的阶段,因为开发人员既可以使用系统提供的类加载器来完成加载,也可以自定义自己的类加载器来完成加载。

加载阶段完成后,虚拟机外部的二进制字节流就按照虚拟机所需的格式存储在方法区之中,而且在Java堆中也创建一个java.lang.Class类的对象,这样便可以通过该对象访问方法区中的这些数据。

类加载器并不需要等到某个类被“首次主动使用”时再加载它,JVM规范允许类加载器在预料某个类将要被使用时就预先加载它,如果在预先加载的过程中遇到了.class文件缺失或存在错误,类加载器必须在程序首次主动使用该类时才报告错误(LinkageError错误)如果这个类一直没有被程序主动使用,那么类加载器就不会报告错误。

验证

验证是为了确保被加载的类的正确性。目的是为了确保Class文件的字节流中包含的信息符合当前虚拟机的要求,并且不会危害虚拟机自身的安全。主要是完成4个检验动作:

  • 文件格式验证: 验证字节流是否符合Class文件格式的规范;如: 是否以0xCAFEBABE开头、主次版本号是否在当前虚拟机的处理范围之内、常量池中的常量是否有不被支持的类型。

  • 元数据验证: 对字节码描述的信息进行语义分析(注意: 对比javac编译阶段的语义分析),以保证其描述的信息符合Java语言规范的要求;例如: 这个类是否有父类,除了java.lang.Object之外。

  • 字节码验证: 通过数据流和控制流分析,确定程序语义是合法的、符合逻辑的。

  • 符号引用验证: 确保解析动作能正确执行。

注意: 验证阶段是非常重要的,但不是必须的,它对程序运行期没有影响,如果所引用的类经过反复验证,那么可以考虑采用-Xverifynone参数来关闭大部分的类验证措施,以缩短虚拟机类加载的时间。

准备

准备阶段:为类的静态变量分配内存,并将其初始化为默认值。准备阶段是正式为类变量分配内存并设置类变量初始值的阶段,这些内存都将在方法区中分配

注意:

  • 在JDK7及以前,类变量是存储在方法区当中的,而在JDK8及之后,类变量已经随着Class对象一起存放在Java堆当中了,这时候类变量存放在方法区这句话已经只是停留在逻辑上的概念表述层面了。

  • 这时候进行内存分配的仅包括类变量(static),而不包括实例变量,实例变量会在对象实例化时随着对象一块分配在Java堆中。

  • 这里所设置的初始值通常情况下是数据类型默认的零值(如00Lnullfalse等),而不是被在Java代码中被显式地赋予的值。

  • 对基本数据类型来说,对于类变量(static)和全局变量,如果不显式地对其赋值而直接使用,则系统会为其赋予默认的零值,而对于局部变量来说,在使用前必须显式地为其赋值,否则编译时不通过。

  • 对于同时被staticfinal修饰的常量,必须在声明的时候就为其显式地赋值,否则编译时不通过;而只被final修饰的常量则既可以在声明时显式地为其赋值,也可以在类初始化时显式地为其赋值,总之,在使用前必须为其显式地赋值,系统不会为其赋予默认零值。

  • 对于引用数据类型reference来说,如数组引用、对象引用等,如果没有对其进行显式地赋值而直接使用,系统都会为其赋予默认的零值,即null

  • 如果在数组初始化时没有对数组中的各元素赋值,那么其中的元素将根据对应的数据类型而被赋予默认的零值。

  • 如果类字段的字段属性表中存在ConstantValue属性,即同时被final和static修饰,那么在准备阶段变量value就会被初始化为ConstValue属性所指定的值。假设上面的类变量value被定义为: public static final int value = 3;编译时Javac将会为value生成ConstantValue属性,在准备阶段虚拟机就会根据ConstantValue的设置将value赋值为3。我们可以理解为static final常量在编译期就将其结果放入了调用它的类的常量池中。

解析

解析阶段是虚拟机将常量池内的符号引用替换为直接引用的过程。在进行解析之前需要对符号引用进行解析,不同虚拟机实现可以根据需要判断到底是在类被加载器加载的时候对常量池的符号引用进行解析(也就是初始化之前),还是等到一个符号引用被使用之前进行解析(也就是在初始化之后)。
解析动作主要针对接口字段类方法接口方法方法类型方法句柄调用点限定符7类符号引用进行。
符号引用是以一组符号来描述所引用的目标,符号可以是任何的字面形式的字面量,只要不会出现冲突能够定位到就行。符号引用于JVM内存布局无关。
直接引用可以是指向目标的指针,偏移量或者能够直接定位的句柄。该引用是和内存中的布局有关的,并且一定加载进来的。有了直接引用,那么引用的目标必定已经在虚拟机内存中。

初始化

初始化:为类的静态变量赋予正确的初始值,JVM负责对类进行初始化,主要对类变量进行初始化。

Java中对类变量进行初始值设定有两种方式:

  • 声明类变量是指定初始值
  • 使用静态代码块为类变量指定初始值。

静态代码块其实就是一个类构造函数,当一个类被初始化时,就会被调用<clinit>方法对类进行初始化操作,注意这个方法只会执行一次,因为JVM加载某个类到内存中后,直到卸载之前,这个类一直都在内存当中,所以这也解释了为什么静态代码块只会执行一次。 <clinit>方法是由编译器自动收集类中所有类变量的赋值操作和静态代码块中的语句合并产生的,收集的顺序是由语句在源文件中出现的顺序决定的,静态代码块只能访问到定义在它之前的类变量。

JVM初始化步骤

  • 假如这个类还没有被加载和连接,则程序先加载并连接该类
  • 假如该类的直接父类还没有被初始化,则先初始化其直接父类
  • 假如类中有初始化语句,则系统依次执行这些初始化语句

类初始化时机: 只有当对类的主动使用的时候才会导致类的初始化,类的主动使用包括以下六种:

  • 创建类的实例,也就是new的方式
  • 访问某个类或接口的静态变量,或者对该静态变量赋值
  • 调用类的静态方法
  • 反射(如Class.forName("com.test.jvm.Test"))
  • 初始化某个类的子类,则其父类也会被初始化
  • Java虚拟机启动时被标明为启动类的类(Java Test),直接使用java.exe命令来运行某个主类

使用

类访问方法区内的数据结构的接口, 对象是Heap区的数据。

卸载

Java虚拟机将结束生命周期的几种情况

  • 执行了System.exit()方法
  • 程序正常执行结束
  • 程序在执行过程中遇到了异常或错误而异常终止
  • 由于操作系统出现错误而导致Java虚拟机进程终止

类加载器,JVM类加载机制

类加载器的层图(注意:父类加载器并不是通过继承关系来实现的,而是采用组合实现的):

image.png

类加载器的分类:

站在Java虚拟机的角度:
只存在两种不同的类加载器: 启动类加载器: 它使用C++实现,是虚拟机自身的一部分;所有其他的类加载器: 这些类加载器都由Java语言实现,独立于虚拟机之外,并且全部继承自抽象类java.lang.ClassLoader,这些类加载器需要由启动类加载器加载到内存中之后才能去加载其他的类.

站在Java开发人员的角度,类加载器可以大致划分为以下三类: 

启动类加载器: Bootstrap ClassLoader,负责加载存放在JDK\jre\lib(JDK代表JDK的安装目录,下同)下,或被-Xbootclasspath参数指定的路径中的,并且能被虚拟机识别的类库(如rt.jar,所有的java.*开头的类均被Bootstrap ClassLoader加载)。启动类加载器是无法被Java程序直接引用的。

扩展类加载器: Extension ClassLoader,该加载器由sun.misc.Launcher$ExtClassLoader实现,它负责加载JDK\jre\lib\ext目录中,或者由java.ext.dirs系统变量指定的路径中的所有类库(如javax.*开头的类),开发者可以直接使用扩展类加载器。

应用程序类加载器: Application ClassLoader,该类加载器由sun.misc.Launcher$AppClassLoader来实现,它负责加载用户类路径(ClassPath)所指定的类,开发者可以直接使用该类加载器,如果应用程序中没有自定义过自己的类加载器,一般情况下这个就是程序中默认的类加载器。

类加载有三种方式:

  • 命令行启动应用时候由JVM初始化加载;
  • 通过Class.forName()方法动态加载;
  • 通过ClassLoader.loadClass()方法动态加载;

Class.forName()和ClassLoader.loadClass()区别

  • Class.forName(): 将类的.class文件加载到jvm中之外,还会对类进行解释,执行类中的static块;
  • ClassLoader.loadClass(): 只干一件事情,就是将.class文件加载到jvm中,不会执行static中的内容,只有在newInstance才会去执行static块。
  • Class.forName(name, initialize, loader)带参函数也可控制是否加载static块。并且只有调用了newInstance()方法采用调用构造函数,创建类的对象。

JVM类加载机制

  • 全盘负责,当一个类加载器负责加载某个Class时,该Class所依赖的和引用的其他Class也将由该类加载器负责载入,除非显示使用另外一个类加载器来载入

  • 父类委托,先让父类加载器试图加载该类,只有在父类加载器无法加载该类时才尝试从自己的类路径中加载该类

  • 缓存机制,缓存机制将会保证所有加载过的Class都会被缓存,当程序中需要使用某个Class时,类加载器先从缓存区寻找该Class,只有缓存区不存在,系统才会读取该类对应的二进制数据,并将其转换成Class对象,存入缓存区。这就是为什么修改了Class后,必须重启JVM,程序的修改才会生效

  • 双亲委派机制, 如果一个类加载器收到了类加载的请求,它首先不会自己去尝试加载这个类,而是把请求委托给父加载器去完成,依次向上,因此,所有的类加载请求最终都应该被传递到顶层的启动类加载器中,只有当父加载器在它的搜索范围中没有找到所需的类时,即无法完成该加载,子加载器才会尝试自己去加载该类。

双亲委派机制过程

  1. 当AppClassLoader加载一个class时,它首先不会自己去尝试加载这个类,而是把类加载请求委派给父类加载器ExtClassLoader去完成。
  2. 当ExtClassLoader加载一个class时,它首先也不会自己去尝试加载这个类,而是把类加载请求委派给BootStrapClassLoader去完成。
  3. 如果BootStrapClassLoader加载失败(例如在$JAVA_HOME/jre/lib里未查找到该class),会使用ExtClassLoader来尝试加载;
  4. 若ExtClassLoader也加载失败,则会使用AppClassLoader来加载,如果AppClassLoader也加载失败,则会报出异常ClassNotFoundException。

反射的定义:

JAVA反射机制是在运行状态中,对于任意一个类,都能够知道这个类的所有属性和方法;对于任意一个对象,都能够调用它的任意一个方法和属性;这种动态获取的信息以及动态调用对象的方法的功能称为java语言的反射机制。
本质上说,反射就是把java类中的各种成分映射成一个个的Java对象。

Class类

Class类,Class类也是一个实实在在的类,存在于JDK的java.lang包中。Class类的实例表示java应用运行时的类(class ans enum)或接口(interface and annotation)(每个java类运行时都在JVM里表现为一个class对象。
获取class对象的三种主要方式:

  • 根据类名:类名.class
  • 根据对象:对象.getClass()
  • 根据全限定类名:Class.forName(全限定类名)

Class类的解释:

  • Class类也是类的一种,与class关键字是不一样的。

  • 手动编写的类被编译后会产生一个Class对象,其表示的是创建的类的类型信息,而且这个Class对象保存在同名.class的文件中(字节码文件)

  • 每个通过关键字class标识的类,在内存中有且只有一个与之对应的Class对象来描述其类型信息,无论创建多少个实例对象,其依据的都是用一个Class对象。

  • Class类只存私有构造函数,因此对应Class对象只能有JVM创建和加载

  • Class类的对象作用是运行时提供或获得某个对象的类型信息,这点对于反射技术很重要(关于反射稍后分析)。

Class的常用方法

image.png

Constructor的常用方法

image.png

Field的常用方法

image.png

Method的常用方法

image.png