前言
一份漂亮的简历,能让HR和面试官看起来更舒服一点,给我们增加通过简历的机会。
先讲讲我的经历:
想做一份漂亮但又简洁的简历(毕竟学计算机的嘛,简洁一点看着舒服哈哈哈),于是去找简历模板,看了很多很多,感觉还行,但是又感觉不太行,因为自己要写的内容太多了,这种一页简历不太好扩容,也不是很好看🤐。
于是去看周围的同学,看他们好多用超级简历做的,确实简洁,非常的简洁。但是进去刚做完一份简历,卧槽要付费!到网上找了个三天的VIP兑换码,导出成功,不愧是我😏。过了几天,想改改简历,卧槽会员过期了。。。😅
tnnd,看来还是有个模块才行啊,这种线上的东西,总感觉不是自己的,于是到淘宝花1.99买了个简历套餐,直接拿到一万多份简历模块😋,看了几十份,好像都不怎么样,而且还有些排版都不整齐的,直接给我整破防了😭。
想做个好看的简历怎么就这么难啊😖。
我最终想到了用Markdown文档写简历,因为它标准的排版,简洁的格式,以及贴合程序员的审美,都让我觉得这是一个很好的选择!
如果你有跟我相似的经历,那太好了,这篇文章能解救你于水深火热当中,别忘了给我点赞收藏关注呀😁。
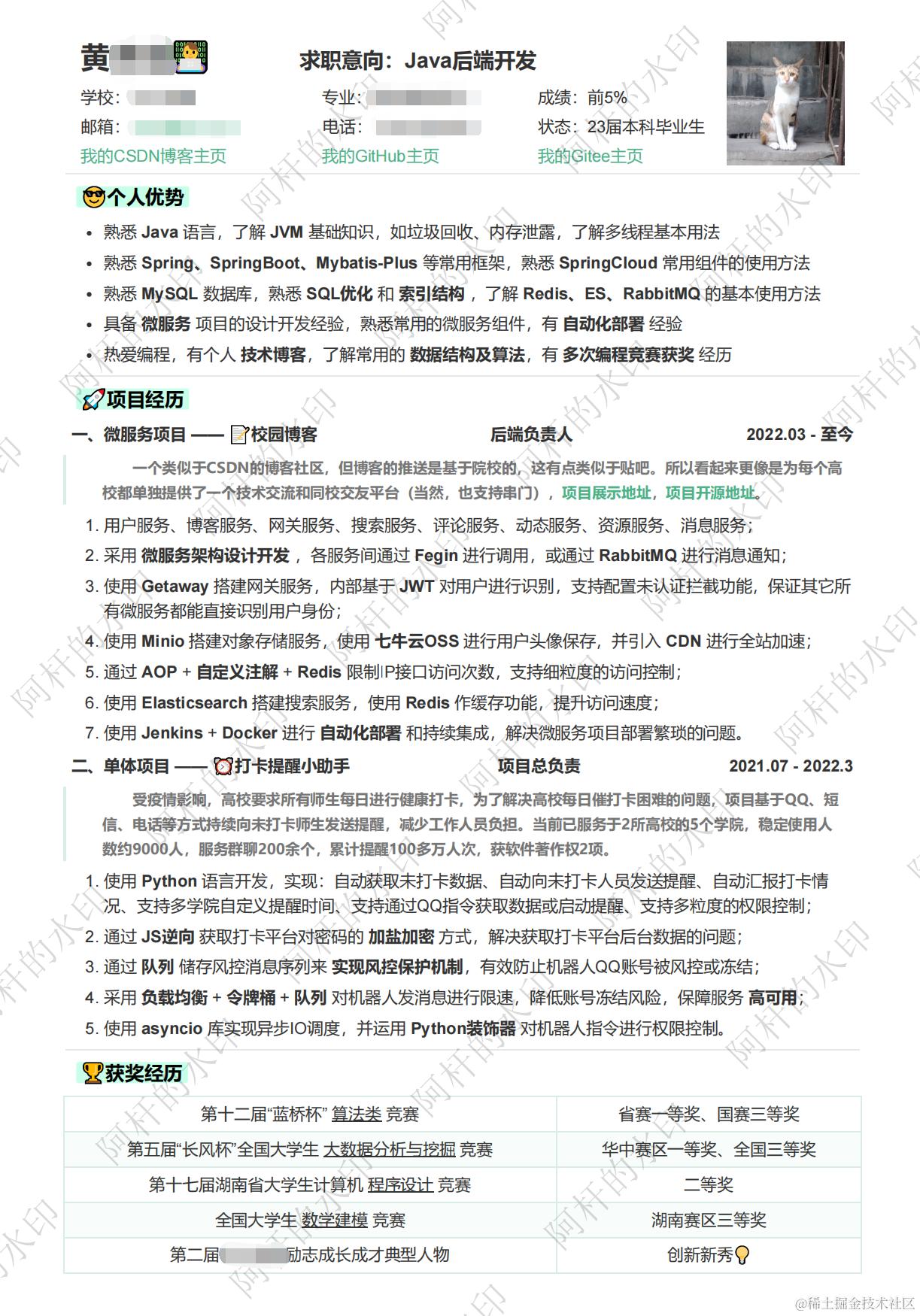
简历展示
废话不多说,先上两个成品简历给大家看看
一页简历展示

两页简历展示

咋样?还不错吧!
上面这两份简历其实核心内容是差不多的,那个一页的简历就是由两页简历删减之后压缩来的,所以看起来有点挤,但是也还能接受,而且内容很足。如果有面试官和HR刚好看到我的文章,欢迎对我的简历做出评价,也欢迎其他同学进行评价,我会根据你们的评价进行修改和完善,感激不尽🧐
我研究了好几天的简历制作方法,各位记得点赞收藏呀😜如果有需求的话,后期可能会做个视频手把手讲解一下。
教程开始
首先说明一点,这个简历没有固定模板,它本身也不是什么模板,其实它就是一个普通的md文档,加一个好看的主题,再外加一点CSS调整,然后导出来就这样了。所以这份简历的关键,其实就在于你的内容,和CSS的调整,不过这个调整肯定是根据你自己的内容和喜好来进行的,所以恕我不能直接提供模板👴,需要各位自己动手做才行,但是我会贴一些我的css给大家。
对了,需要一点前置知识,必须要会写md文档(这个其实很简单,学一个小时就会了😅),然后最好会一点css和html的知识 ,因为后面要进行微调🎈。
第一步:下载安装Typora
很多同学都已经有在用这个软件了,可以跳过这一步。
这是一个本地的md文档编辑器,支持所有md语法,然后还支持更换多种主题。
Typora官网:typoraio.cn/
Markdown手册:support.typoraio.cn/zh/Markdown…
正版需要付费89元,有15天体验期,然后不想付费又想永久使用的同学可以去网上找其他方法,我本人是付费了的,因为这个软件我经常用,所以购买正版支持作者🍔。
安装好之后不会用的同学看这里:
首先在桌面建一个文本文档,改名为 我的简历.md,注意要把后缀名改成md,然后右键该文件选择打开方式->选择其他应用,找到刚刚下载的typora,然后打开,然后在里面写内容就可以了。
typora写出来的md文档直接是样式预览的,如果你想看md代码的形式的话,可以按ctrl + / 切换模式,不会写md的同学可能要先去学一下md的写法(应该不会有人不会吧🤯)。
第二步:写内容
很简单,就是你用这个软件去写一份自己的md文档简历就行了,平时怎么写md的就怎么写简历,不过要稍微注意一些排版和格式的运用。
说明:md文档是支持内嵌html和css的,会用的同学可以直接内嵌使用,不会的先不管。
给大家列出几个关键点:
-
不同的模块可以用多级标题隔开,比如我的简历分为 个人优势、项目经历、获奖经历、个人评价,那我就给这几个模块的设置为三级标题(这个具体几级看你们自己的喜好),然后还可以用横线来多加一层隔离,横线的格式是
------或者<hr/> -
重点部分进行加粗或者高亮 ,
==高亮内容==**加粗内容**如果使用“==”来标记高亮没有效果的话,需要在 偏好设置->Markdown->扩展语法->高亮 中打开此功能,如下图:

-
多使用列表,有序列表和无序列表都可以

-
展示地址可以用超链接来表示,这样后期可以在导出的pdf上直接点击跳转,比如这样
[项目开源地址](https://gitee.com/sticki/scblogs),可以把个人GitHub地址或者项目演示地址等等这样的连接放上去
-
适当利用表格,比如获奖经历
-
适当利用引用,就是
>那个样式,用来介绍项目就挺好的。 -
有打空格的地方,不能用普通的空格,因为到时候导出HTML微调的时候会被忽略掉,如果需要加空格调整格式的话,请使用
或者 ,具体请参考:wenku.baidu.com/view/2505a3… -
需要左右对齐拉满的地方,比如项目名称、项目职责、项目时间这里,我是都放在同一行的,那么就需要来个内嵌HTML保证他们占满整行,这里我用的h4,你们可以根据自己的修改,别改里面的style就可以了:
<h4 style="display: flex;justify-content: space-between;"> <span>一、微服务项目 —— 📝校园博客</span><span>后端负责人</span><span>2022.03 - 至今</span> </h4>样式展示:

-
至于头像怎么贴上去,我直接把我个人信息部分的md代码贴给大家参考,效果参考一页简历的展示图,里面的宽高大家可以自行调整,文件路径改成自己的路径。
# 姓名👨💻   <strong><span style="font-size: 18px">求职意向:Java后端开发</span></strong><img align = "right" src="file:///C:/Users/Admin/Desktop/xxx.png" width="90" height="105"> 学校:XXXX         专业:XXXXXX    成绩:前5% 邮箱:xxxxxx@qq.com 					 电话:xxxxxxxxxxx    状态:23届本科毕业生 [我的CSDN博客主页](https://blog.csdn.net/little_stick_i?type=blog)      [我的GitHub主页](https://github.com/stick-i)      [我的Gitee主页](https://gitee.com/sticki) -
其他部分也可以参考我的简历样式,上面的两张展示图的内容可以随便参考,照着我的样式来写也可以的。
-
聪明的同学肯定会问我这些图标好看的图标哪来的🤠,确实,如果少了这些图标真没那么好看了。这些图标是来自windows10系统自带的,按快捷键
win + 。会弹出图标选择界面,里面很多图标,随便选,想怎么用就怎么用😝
第三步:选主题
内容写好了,接下来改选一个自己喜欢的主题了😋
我上面贴的简历就是用的它里面的一个主题,其实这些主题都是css描绘出来的,会css的同学也可以自己做个主题,这里我就不展开讲了,有兴趣的同学可以自行百度。
可以看到菜单栏上面有个主题的选项,这里有一些自带的主题(默认的没有这么多,我自己安装了几个新的),你可以先把里面的所有主题都切换一遍,看看有没有自己的喜欢的,如果有那就OK啦,可以跳过这一步了,如果没有就接着往下看。

那么我们现在要去下载一些在线主题过来,进入下面的主题下载地址(可能需要翻墙),里面有很多不同的主题,挑自己喜欢的下就行了,可以多下几个,到软件里试试好不好看🛴。
主题下载地址:theme.typora.io/
主题安装教程也请自行百度搜索。
这里我推荐几个主题,我自己用的是Mint,就是上面展示的那个样子,挺好看的,然后还有一个OrangeHeart(橙心)也挺好看的,还有Forest(森林)也不错哈哈哈。
安装好主题之后,可以试试当前主题不同级别的标题,可能样式会不一样 ,没准会带来惊喜,然后试试高亮 == 的样式,还有各种其他的样式。如果确定好一个主题了,就根据当前主题对自己的简历进行一些调整,比如标题级别,高亮还是加粗,要不要用表格等等。
第四步:微调
导出为HTML
微调其实是针对HTML和CSS进行微调,因为这两者的组合可以达到最大的自由度,让我们有足够的调整空间。
首先导出为HTML,在文件->导出->HTML,别问我为什么不直接导出PDF,我只能说不好看😢。
然后会获得一个HTML文件,在浏览器中打开,最好用谷歌浏览器,因为edge最后导出的时候会变成图片,链接会失效。
预览PDF
这时我们已经可以在浏览器的页面中看到简历的样子了,注意此时链接什么的应该都是可以点击的,检查一下链接指向的网站对不对。
然后按 ctrl + p,会弹出打印界面,像这样的:

可以把这个当做是预览,因为我们最终导出的PDF就和你现在预览的是一样的,不过预览界面里面的链接是不能点的。
当然,此时预览的结果肯定是不满意的对吧!那必不可能满意啊,不然还微调干嘛🤣🤣
开始微调
首先根据你自己的想法:你是想做成两页还是一页?你是想挤一点还是想宽松一点?根据这些来调整行间距,可以把整体拉的宽松或者拉挤,怎么调?
F12会用不,F12一开,用元素选择器,选择你想调的部分,然后去调整这个部分的css代码,比如padding、margin这些的,就是调整间距的,自己看着调,感觉差不多了就ctrl + p去预览一下,可以调整体的,也可以调一下细节上的,总之这个部分根据自己的情况来调就好了,一般把自己的内容填充满一页或者两页就差不多了🤗。

调完间距,中间还有些东西是可以删除的,比如表格上面那个表头,在md文档里面是删不掉的,但是HTML里面肯定是可以删的,也一样用元素选择器去删掉就好了。
还有其他的样式大家都可以根据自己的内容去进行调整,其实这个部分调的最多的还是间距上的,像我做那个一页简历的时候,调了多级标题间距、列表间距、表格间距、分割线间距等各种间距。
然后还有个小技巧,就是调完之后的HTML记得保存一下,不然等会一刷新就直接无了。
或者可以 把修改过的css复制到md简历文档的最后面 ,这样的话,在md文档导出为HTML的时候,就会自动识别这些css,并且覆盖原来主题的css,就可以不用再重新调整了,像这样(推荐):

调整的过程中多预览,调成自己最满意的样子。
这里贴上我加在md后面的css,然后你们再做一些相应的调整就好了:
- 一页简历的CSS
<style>
#write {
padding: 0px 25px 0px;
}
hr {
margin: 2px;
}
li {
margin: 5px;
}
p {
margin: 4px 15px;
}
h1 {
margin: 6px 15px;
}
h3 {
margin: 9px;
}
h4 {
margin: 7px;
}
figure {
margin: 7px 0px;
}
table td {
padding: 4px 13px;
}
blockquote {
padding-left: 16px;
}
</style>
- 两页简历的CSS
<style>
#write {
padding: 15px 30px 20px;
}
hr {
margin: 1rem 0;
}
li {
margin: 8px;
}
</style>
第五步:导出,大功告成!
微调搞定了,预览得到的样子也很满意了,那就可以导出成PDF了,就是 ctrl + p 然后点击保存,最好用谷歌浏览器,不然出了问题我不管的啊🤣
然后就打开刚刚导出的PDF,去看看OK不,OK的话就大功告成啦,恭喜你达成成就:使用Markdown文档制作一份精美的简历!
后记
觉得有帮助的同学可以点赞收藏关注支持一下,我一个字一个字敲的😥,花了好多时间呐🤧
希望大家都能做出满意的简历😁,学会的同学可以评论区晒一下自己的简历噢!
2024年6月28日更新
我开源了本文中的简历模板,需要的同学可以自取:github.com/stick-i/mar…