这份58K Star的企业级容器,让我干掉了95%的竞争者,入职阿里

97 阅读6分钟

容器,毫无疑问是近年来的又一个技术热词。容器化技术的诞生和兴起,以及它所催生的微服务架构、DevOps、云原生等技术理念,都对软件行业产生了深远的影响。

容器的优点有很多了,完善的封装、便捷的部署、轻量的启动和调度,这些都是容器技术受到欢迎的原因。与编排系统配合后,它能让我们的应用程序容易管理和迭代,即便是再复杂的系统也不在话下。同时呢,容器应用还能做到非常好的可迁移性,环境中只要有符合标准的容器运行时就可以顺利运行。

我相信你对容器其实有一定的了解,也知道 Docker 和 Kubernetes 分别是容器技术和容器编排的事实标准。甚至,不少同学已经有过一些实践的经验。

那么在容器这一讲中,我们主要关心什么问题呢?我认为,你需要重点搞清楚两个问题:

  • 容器和云是什么关系呢?
  • 在云上运行容器有哪些方式,它们各自又有什么特点呢?

让我们顺着容器上云的发展历程,来了解这两个问题的答案。

容器上云:从 Docker 到 Kubernetes

轻量的容器和富有弹性的云计算,互相之间其实是非常契合的。容器对于运行环境的极强适应性和快速启动的能力,配合云上动态扩展的庞大资源规模,让云端的容器应用可以在短时间内拓展到成千上万个实例。所以,云可以说是容器应用的最佳载体,容器应用也非常适合在云上运行和扩展。

其实在 Docker 技术家喻户晓之前,云厂商已经在研究和使用类似容器的技术了,因为云本身是多租户的,需要运行环境的隔离性。所以云本身也是容器技术的用户和受益者,只是部分厂商会考虑进行自研,未必直接使用 Docker 而已。

关于 Kubernetes 本身,它是一个非常庞大的技术体系,我建议你通过专门的资料来系统学习**+jcc4261获取**但在这里你需要重点了解一下,相对于自建 Kubernetes 集群,云上 Kubernetes 服务的几个独有特点。

但是在小编学习k8s和 Docker发现没有能将两个技术点整合并运用的学习资料,我翻阅了各大平台网站都没有发现真正能把k8s和** Docker讲解的十分透彻,最终在一位大佬的指点下,我拿到了这份Docker+Kubernetes笔记,笔记中全面的讲解了从 Docker** 到 Kubernetes,容器生态不断的发展,云原生的技术浪潮已经袭来。不单是我们开发者要学习和拥抱容器技术,各个云计算厂商也都想把自己变成运行容器的最佳场所。所以,云平台们推出了各种各样的容器相关服务,以争夺云上的容器用户。

第一份笔记:Kubernetes(K8s)学习笔记

理论篇

第一部分:理解控制器

简介:当我们尝试去理解Kubernetes集群工作原理的时候,控制器肯定是一个难点。 这是因为控制器有很多,具体实现大相径庭;且控制器的实现用到了一些较为晦涩的机制,不易理解。但是,我们又不能绕过控制器,因为它是集群的“大脑”。

第二部分:网络详解

简介:阿里云Kubernetes集群网络目前有两种方案,一种是flannel 方案,另外-种是基于calico和弹性网卡eni的terway方案。Terway 和flannel类似,不同的地方在于,terway 支持Pod弹性网卡,以及NetworkPolicy功能。

第三部分:伸缩原理

简介:阿里云K8S集群的一个重要特性,是集群的节点可以动态的增加或减少。有了这个特性,集群才能在计算资源不足的情况下扩容新的节点,同时也可以在资源利用率降低的时候,释放节点以节省费用。我们讨论阿里云K8S集群扩容与缩容的实现原理。

第四部分:认证与调度

简介:不知道大家有没有意识到一-个现实,就是大部分时候,我们已经不像以前一样,通过命令行,或者可视窗口来使用一个系统了。现在我们上微博、或者网购,操作的其实不是眼前这台设备,而是一个又一个集群。通常, 这样的集群拥有成百上千个节点,每个节点是一台物理机或虚拟机。

第五部分:服务原理

第六部分:镜像自动拉取

K8S实践篇

第七、八部分:节点下线姊妹篇

简介:之前分享过一-例集群节点NotReady的问题。在那个问题中,我们的排查路径,从K8S集群到容器运行时,再到sdbus和systemd,不可谓不复杂。那个问题目前已经在systemd中做了修复,所以基本上能看到那个问题的几率是越来越低了。

第九部分:我们为什么会删除不了集群的命名空间?

阿里云售后技术团队的同学,每天都在处理各式各样千奇百怪的线上问题。常见的有,网络连接失败,服务器宕机,性能不达标,请求响应慢等。但如果要评选,什么问题看起来微不足道事实上却足以让人绞尽脑汁,我相信答案肯定是“删不掉”的问题。比如文件删不掉,进程结束不掉,驱动卸载不了等。

第十部分:阿里云ACK产品安全组配置管理

第十一部分:二分之一活的微服务

简介: Istio is the future !基本上,我相信对云原生技术趋势有些微判断的同学,都会有这个觉悟。其背后的逻辑其实是比较简单的:当容器集群,特别是K8S成为事实上的标准之后,应用必然会不断的复杂化,服务治理肯定会成为强需求。

第十二部分:半夜两点 Ca证书过期问题处理情况总结

简介: 11月22号半夜2点,被值班同学的电话打醒。了解下来,大概情况是,客户某一台K8s集群节点重启之后,他再也无法创建Istio虚拟服务和Pod了。一来对Istio还不是那么熟悉,二来时间可能有点晚,脑子还在懵圈中,本来一个应该比较轻松解决掉的问题,花了几十分钟看代码,处理的惨不忍睹。

第二份笔记:Docker实战笔记

保持一台整洁的机器

第1部分:欢迎来到Docker 世界

第2部分:在容器中运行软件

第3部分:软件安装的简化

第4部分:持久化存储和空间状态共享

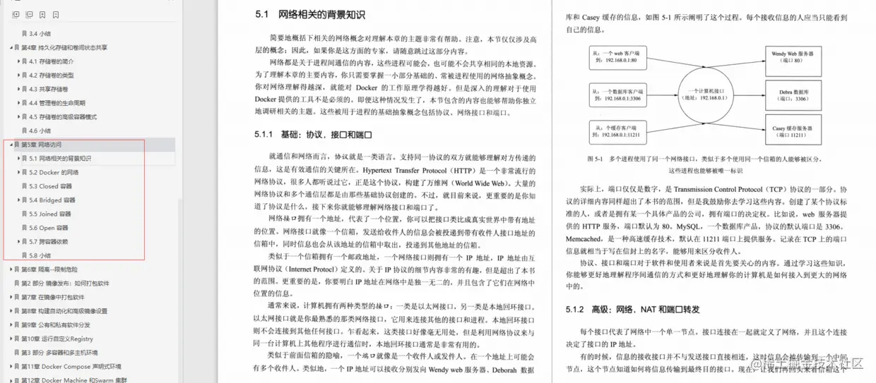
第5部分:网络访问

第6部分:隔离--限制危险

镜像发布:如何打包软件

第7部分:在镜像中打包软件

第8部分:构建自动化和高级镜像设置

第9部分:公有和私有软件分发

第10部分:运行自定义Registry

多容器和多主机环境

第11部分:Docker Compose 声明式环境

第12部分:Docker Machine 和Swarm 集群