vue复习总结

76 阅读8分钟

简介:用于复习vue中的基础知识。

vue插值语法

  //vue差值语法
        //{{}}中使用的数据必须在data中存在;
        //{{}} 虽然能够使用表达式, 不能出现js的语句,不能在{{}}中写if for;
        //{{}} 不能在属性中使用

Vue指令

	v-text		// 1.向其所在的节点中渲染文本内容。(更新元素的 textContent)
				//2.与插值语法的区别:v-text会替换掉节点中的内容,{{xx}}则不会。

	v-html		//向指定节点中渲染包含html结构的内容。(更新元素的 innerHTML)

	v-on       //绑定事件   简写@

	v-bind	   //单向数据绑定  :

	v-model		//双向数据绑定
			//自动收集表单数据
		<input type="text"/>	//v-model默认收集的其实是你表单元素当中的value值

        <input type="radio"/>		//name相同时 单选框才会绑定在一组
									//v-model默认收集的其实是你表单元素当中的value值,因此需要给radio添加value属性
            
        <input type="checkbox" />
        //1.没有配置input的value属性,那么收集的就是checked(勾选or未勾选,是布尔值)

        //2.配置input的value属性:
                //(1)v-model的初始值是非数组,那么收集的就是checked(勾选or未勾选,是布尔值)

                //(2)v-model的初始值是数组,那么收集的的就是value组成的数组
        //备注: v-model的三个修饰符:
        		//lazy:失去焦点再收集数据
        		//number:输入字符串转为有效的数字

			
	v-for	   //列表渲染
        	// v-for="(item,index) in 遍历对象" :key=唯一值(一般不用index)
    
	v-if	   //条件渲染
	v-else		
	v-show	   //条件渲染
			// 1.如果需要频繁切换 v-show 较好
			// 2.当条件不成立时, v-if的所有子节点不会解析(项目中使用)
		//注意
			//v-for优先级高于v-if,当v-for和v-if放在同一标签上时,会先执行v-for,再执行v-if,这样会导致不符合v-if条件的元素也会被v-for

	ref	   //为特定的元素添加引用标识,实例的$refs内部可以获取到
    
    v-cloak //防止闪现, 与css配合: [v-cloak] { display: none }

过渡& 动画

xxx-enter-active: 指定显示的transition xxx-leave-active: 指定隐藏的transition xxx-enter/xxx-leave-to: 指定隐藏时的样式

Vue事件处理

		v-on       //绑定事件   简写@     


// vue事件修饰符
		prevent	//阻止默认事件(常用);
       stop		//阻止事件冒泡(常用);
        once	//事件只触发一次(常用);
        capture		//使用事件的捕获模式;
        self		//只有event.target是当前操作的元素是才触发事件;
        passive		//事件的默认行为立即执行,无需等待事件回调执行完毕;

Vue对象的选项

el
    //指定dom标签容器的选择器
    //Vue就会管理对应的标签及其子标签

data
    //对象或函数类型
    //指定初始化状态属性数据的对象
    //vm也会自动拥有data中所有属性
    //页面中可以直接访问使用
    //数据代理: 由vm对象来代理对data中所有属性的操作(读/写)

    //data为什么用函数
    //不用function return每个组件的data都在内存的同一个地址,那一个data改变,就会影响其他组件的data
    //用function return相当于新建了个对象,分配新的内存地址,这样每个组件之间的data都是相互独立

methods
    //包含多个方法的对象
    //供页面中的事件指令来绑定回调
    //回调函数默认有event参数, 但也可以指定自己的参数
    //所有的方法由vue对象来调用, 访问data中的属性直接使用this.xxx
 

computed和watch

  • computed计算属性
      1. 在computed属性对象中定义计算属性的方法
    • 2)在页面中使用{{方法名}}来显示计算的结果
    • 3)computed有缓存,值不变不重新计算
    • 4)computed内部只能是同步放回数据,不能异步放回数据
  • watch
    • 1)通过通过vm对象的$watch()或watch配置来监视指定的属性
    • 2)watch不支持缓存,有数据变化直接触发,当属性变化时, 回调函数自动调用, 在函数内部进行计算
    • 3)watch支持异步获取数据

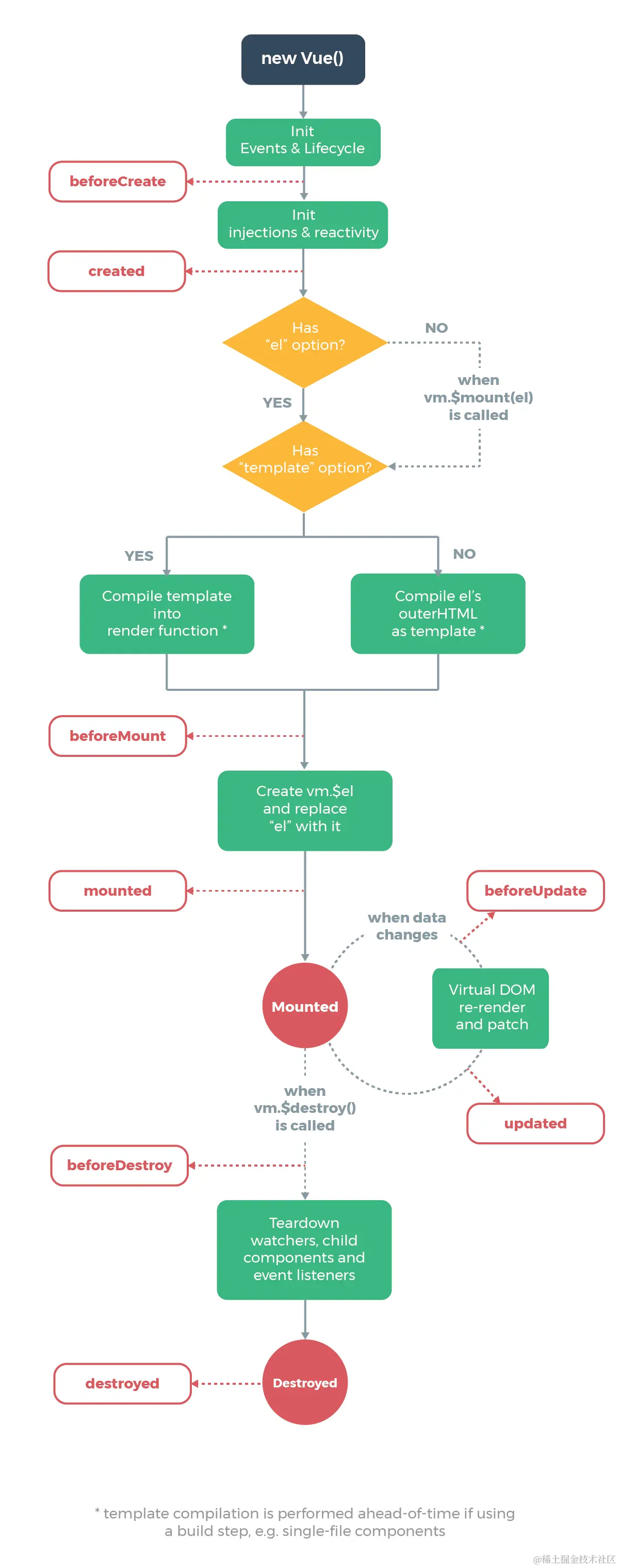
Vue生命周期

vue生命周期

主要生命周期钩子

1)mounted(): 发送ajax请求, 启动定时器异步任务 2)beforeDestory(): 做收尾工作, 如: 清除定时器

Vuex

注册store

 import store from './store'

  new Vue({
    store, // 注册vuex的store对象  ==> 所有组件对象都有一个$store属性
  })

核心概念

  • State

    • state是一个包含多个属性(不是方法)的对象 => 初始化存储数据

    • mapState辅助函数

      • mapState 函数返回的是一个对象,我们需要使用一个工具函数将多个对象合并为一个,以使我们可以将最终对象传给 computed 属性。但是自从有了对象展开运算符,我们可以极大地简化写法:

        computed: {
          // 使用对象展开运算符将此对象混入到外部对象中
          ...mapState({
            // ...
          })
        }
        
  • Mutation

    • mutations也是一个对象,是一个包含了多个方法的对象 => 直接操作数据的
    • 里面的方法不能包含 if for 异步,是直接操作的 (纯函数)
  • Action

    • actions也是一个对象,是一个包含了多个方法的对象 => vue当中用户的操作去关联的
  • Getter

    • 可以认为是 store 的计算属性

    • mapGetters辅助函数

      • mapGetters 辅助函数可以是将 store 中的 getter映射到局部计算属性
        computed: {
        // 使用对象展开运算符将 getter 混入 computed 对象中
          ...mapGetters([
      		// getter当中的 计算属性
          ])
        }
      
  • Module

    • Vuex 允许我们将 store 分割成模块(module)。每个模块拥有自己的 state、mutation、action、getter、甚至是嵌套子模块——从上至下进行同样方式的分割
    • Vuex推荐我们的项目结构
    ├── index.html
    ├── main.js
    ├── api
    │   └── ... # 抽取出API请求
    ├── components
    │   ├── App.vue
    │   └── ...
    └── store
        ├── index.js          # 我们组装模块并导出 store 的地方
        ├── actions.js        # 根级别的 action
        ├── mutations.js      # 根级别的 mutation
        └── modules
            ├── cart.js       # 购物车模块
            └── products.js   # 产品模块
    
    • 当我们想要访问cart.js中的state数据

    shopCartList:state => state.shopcart.shopCartList
    

vuex核心概念模板

// 1、安装

// 2、引入并声明使用vuex插件
import Vue from 'vue'
import Vuex from 'vuex'
Vue.use(Vuex)

// 3、向外暴露一个store的实例化对象
const state = {
    // 代表初始状态数据    是一个包含n个属性(不是方法)的对象
}

const mutations = {
    // 代表直接修改数据的数据  是一个包含n个直接修改状态数据方法的对象 (用来让action的行为调用)	
    // 注意:只能通过mutations的方法去直接修改,也就是说要想写state数据必须通过mutations
}

const actions = {
    // 代表用户行为数据    是一个包含n个用户行为回调方法的对象,(用来映射组件用户的行为回调函数)
}

const getters = {
    // 代表计算属性数据    是一个包含n个计算属性的方法的对象
}

export default new Vuex.Store({
    // 包含了6个核心概念,
    // 现在讲4个
    state,
    mutations,
    actions,
    getters
})

// 4、将暴露出去的store实例化对象引入到实例化Vue的配置对象(main.js)当中使用

Vue-Router

路由API

定义配置路由

    routes: [
      { // 配置当前路由
        path: '/current',
        component: Current,
        children: [ 	// 配置嵌套子路由
      		{
        		path: 'children01',
        		component: Children01
      		},
            {
        		path: 'children02',
        		component: Children02
      		},

      },
      { // 自动跳转路由
        path: '/', 
        redirect: '/about'
      }
    ]

注册路由

import Vue from 'vue'
import router from './router'
// 创建vue配置路由器
new Vue({
   el: '#app',
   router,
   render: h => h(app)
})

使用路由

  • <router-link>
    • 路由连接,跳转到to所指定的连接
    • 参数
      • to:目标路由的链接
      • replace:导航后不会留下历史记录
      • active-class :链接激活时,应用于渲染的 <a> 的 class。
  • <router-view>
    • 路由组件显示区域,就是组件需要在哪显示

声明式导航

在浏览器中,点击链接实现导航的方式,叫做声明式导航。 像 <a> <router-link to="">都属于声明式导航

编程式路由导航

  1. this.$router.push(path): 相当于点击路由链接(可以返回到当前路由界面)
  2. this.$router.replace(path): 用新路由替换当前路由(不可以返回到当前路由界面)
  3. this.$router.back(): 请求(返回)上一个记录路由
  4. this.$router.go(-1): 请求(返回)上一个记录路由
  5. this.$router.go(1): 请求下一个记录路由

路由传递数据

方法一:路由路径携带参数(param/query)
最原始的传参
			参数:params参数,是属于路径的一部分       /xxx/10
			      query参数路径后使用?去拼接起来的    /xxx/  ? aa = bb && xx = yy  
方法2: <router-view>属性携带数据
//路由链接组件传递数据给命名路由
//路由链接组件中给路由传参可以写成对象形式,前提需要给路由起名字name,也叫命名路由  
<router-view name='xxx' :msg="msg"></router-view>
方法3:使用props简化路由传参给子组件操作(路由当中传参的三种操作)
		1)布尔值  
			路由当中需要配置 props:true,只能接收params参数,它会把路由当中接收的参数,置为子组件的属性     
		2)对象
			很少用,只能给子组件传递默认静态值
		3)函数
			用的比较多,比较灵活,可以把params和query的参数都映射为子组件的属性
			props(route){ //route就是当前我这个路由对象
                            	//把路由对象当中的参数,不管什么参数
                            	//全部拿到作为子组件的属性去使用
                            	return {
                                		msgId:route.params.msgId,
                                		msgContent:route.query.msgContent
                            	}
                        	}

路由守卫

  1. 全局路由守卫
router.beforeEach((to, from, next)=>{
    //全局前置守卫,路由跳转前触发
}) 
router.beforeResolve((to, from, next)=>{
    //全局解析守卫 在所有组件内守卫和异步路由组件被解析之后触发
}) 
router.afterEach((to, from)=>{
    //全局后置守卫,路由跳转完成后触发
}) 
  1. 路由独享守卫
beforeEnter((to,from,next)=>{
	//路由对象单个路由配置 ,单个路由进入前触发
}) 
  1. 组件路由守卫
beforeRouteEnter((to,from,next)=>{
    //在组件生命周期beforeCreate阶段触发
})
beforeRouteUpdadte((to,from,next)=>{
    //当前路由改变时触发
})
beforeRouteLeave((to,from,next)=>{
    //导航离开该组件的对应路由时触发
})
  1. 参数

to: 即将要进入的目标路由对象

from: 即将要离开的路由对象

next(Function):是否可以进入某个具体路由,或者是某个具体路由的路径

  1. 应用

router.beforeEach:token校验

// 全局前置导航守卫	router.beforeEach
// token校验
router.beforeEach(async (to, from,next) => {
    // 全局前置导航守卫
    // to 代表准备驱动地方的路由对象
    // from 从哪个地方来的路由对象
    // next 是一个函数
    // next() 代表无条件放行
    // next(false) 代表不放行,停在原地
    // next('/')    next({path:'/'})    代表最终让它去哪

    // token校验
    let token = store.state.user.token

    if(token){
        // 代表登录了或者之前登录过
        if(to.path === '/login'){
            // 登录鼓励,又想去登录页,直接跳转到首页
            next('/')
        }else{
            // !! 转化为bool值
            let hasuserInfo = !!store.state.user.userInfo.nickName
            
            if(hasuserInfo){
                // 此时 代表登录了 , 去的不是登录页,用户信息存在,直接无条件放行
                next()
            }else{
                                
                // 此时代表登录了,去的不是登录页,用户信息不存在   那我们要根据token发请求获取用户真实信息
                try {
                    await store.dispatch('getUserInfo')
                    next()
                } catch (error) {
                    // 出现错误 跳转到login页面,并清楚用户信息
                    alert('用户的token过期')
                    // 清空用户信息
                    store.dispatch('resetUserInfo')
                    // 去到之前想去但是没有去成的地方,需要和登录逻辑去配合使用  
                    next('/login?redirect='+to.path)
                }
            }
        }
    }else{
        // 代表用户没登录或者之前也没有登录过
        
        // 后期我们需要判断用户是不是订单相关的页面,如果是娜美就先登录


        next()
    }
})

beforeEnter:用于设置放行条件

     //路由独享守卫
	 // 用于设置放行条件
    {
        path:'/addcartsuccess',
        component:AddCartSuccess,
        路由独享守卫
        beforeEnter:(to,from,next) => {
            let skuNum = to.query.skuNum
            let skuInfo =  sessionStorage.getItem('SKUINFO_KEY')

            // 如果skuNum 与 skuInfo 存在 则放行
            if(skuNum && skuInfo){
                next()
            }else{
                alert('必须带够参数')
                next('/')
            }
        }
    }

路由组件的单独打包

import GroupOrder from '@/pages/Center/GroupOrder'
// import from 这样的写法
// 一个是同步引入,从上往下依次执行引入
// 它不能动态引入
// 他是把所有的组件全部引入完成才执行下面的代码,webpack打包的时候会把所有的引入组件集体打包,打包成一个大文件
// 效率比较慢

const GroupOrder = () => import('@/pages/Center/GroupOrder')
// import 函数可以让路由组件单独打包    还支付动态引入
// 写法很简单,路由组件在注册的时候可以是一个组件也可以是一个函数
// 写成函数时,当路由被访问的时候,对应的函数就会调用,然后对应的import函数才会执行,动态引入并打包成单独的文件
// 浏览器在运行的时候,  加载   解析   渲染

组件间通信

1. 组件间多种通信方式:

  1. 组件间通信1: props
  2. 组件间通信2: vue自定义事件
  3. 组件间通信3: 事件总线
  4. 组件间通信4: v-model
  5. 组件间通信5: .sync 属性修饰符
  6. 组件间通信6: attrsattrs与listeners
  7. 组件间通信7: childrenchildren与parent
  8. 组件间通信8: provide与inject
  9. 组件间通信9: vuex
  10. 组件间通信10: 作用域插槽slot-scope

2. 组件间通信最基本方式: props

  • 用来实现父子之间相互通信的最基本方式, 也是用得最多的方式
    • 父 ==> 子, 传递的是非函数类型的属性
    • 子 ==> 父, 传递的是函数类型的属性
  • 问题: 其它关系的组件使用props就会比较麻烦

3. 组件间通信2: vue自定义事件

1) 原生DOM事件

  • 绑定原生DOM事件监听的2种情况
    • 在html标签上绑定DOM事件名的监听
    • 在组件标签上绑定DOM事件名的监听, 事件绑定在组件的根标签上
  • 当用户操作对应的界面时, 浏览器就会自动创建并封闭包含相关数据的事件对象, 分发对应的事件, 从而触发事件监听回调函数调用
  • 事件对象event, 本质是 "事件数据对象"
  • event对象内的数据属性: target / offsetX / offsetY / keyCode等
  • $event就是浏览器创建的event对象, 默认传递给事件监听回调函数的就是它

2) vue自定义事件

  • 绑定vue自定义事件监听
    • 只能在组件标签上绑定
    • 事件名是任意的, 可以与原生DOM事件名相同
  • 只有当执行$emit('自定义事件名', data)时分发自定义事件, 才会触发自定义事件监听函数调用
  • $event: 就是分发自定义事件时指定的data数据
  • $event可以是任意类型, 甚至可以没有
  • 用来实现子向父组件通信, 功能相当于函数类型的props

4. 组件间通信3: 事件总线

  • 理解:

    • Vue原型对象上有3个事件处理的方法: on()/on() / emit() / $off()
    • 组件对象的原型对象的原型对象是Vue的原型对象: 组件对象可以直接访问Vue原型对象上的方法
  • 实现任意组件间通信

  • 编码实现:

    • 将入口js中的vm作为全局事件总线对象:
  beforeCreate() {
  	Vue.prototype.$bus = this
  }
  • 分发事件/传递数据的组件: this.bus.bus.emit('eventName', data)

  • 处理事件/接收数据的组件: this.bus.bus.on('eventName', (data) => {})

5. 组件间通信4: v-model

1) 原生input上的本质:

动态的value属性与原生input事件监听

<input type="text" :value="name2" @input="name2=$event.target.value">

2) 组件标签上的本质:

动态的value属性与自定义input事件监听

// 父组件: 
<CustomInput :value="name4" @input="name4=$event"/>

// 子组件
props: ['value']
<input type="text" :value="value" @input="$emit('input', $event.target.value)">

3) 利用v-model能做什么?

  • v-model不仅能实现原生标签上的双向数据绑定, 也能实现父子组件间数据双向通信(同步)
  • 应用
    • 一般用于封装带表单项的复用性组件
    • elment-ui中: Input/CheckBox/Radio/Select等表单项组件都封装了v-model

6. 组件间通信5: sync 属性修饰符

1) 理解本质:

绑定一个自定义事件监听, 用来接收子组件分发事件携带的最新数据来更新父组件的数据

<child :money.sync="total"/>
<Child :money="total" @update:money="total=$event"/>

2) 利用sync能做什么呢?

  • 在原有父向子的基础上加上子向父通信
  • 应用
    • 常用于封装可复用组件(需要更新父组件数据)
      • v-model一般用于带表单项的组件
      • sync一般用于不带表单项标签的组件
    • element-ui中: Dialog就利用sync来实现组件的隐藏

7. 组件间通信6: attrsattrs与listeners

1) 理解:

  • $attrs: 排除props声明, class, style的所有组件标签属性组成的对象

  • $listeners: 级组件标签绑定的所有自定义事件监听的对象

  • v-bind: 的特别使用

    <div v-bind="{ id: someProp, 'other-attr': otherProp }"></div>
    
  • v-on: 的特别使用:

    <button v-on="{ mousedown: doThis, mouseup: doThat }"></button>
    

    一般: v-bind与attrs配合使用,vonattrs配合使用, v-on与listeners配合使用

2) 使用它们能做什么呢?

  • 在封装可复用组件时: HintButton
    • 从父组件中接收不定数量/名称的属性或事件监听
    • 在组件内部, 传递给它的子组件
  • element-ui中: Input就使用了v-bind与$attrs来接收不定的属性传递给input

3) 扩展双击监听:

  • @dblclick="add2" 绑定是自定义事件监听, 而el-button内部并没处理(没有绑定对应的原生监听, 没有分发自定义事件) 双击时, 不会有响应

  • @dblclick.native="add2" 绑定的是原生的DOM事件监听, 最终是给组件的根标签a绑定的原生监听 当双击a内部的button能响应, 因为事件有冒泡

8. 组件间通信7: childrenchildren与parent

1) 理解:

  • $children: 所有直接子组件对象的数组, 利用它可以更新多个子组件的数据
  • $parent: 父组件对象, 从而可以更新父组件的数据
  • $refs: 包含所有有ref属性的标签对象或组件对象的容器对象

2) 利用它们能做什么?

  • 能方便的得到子组件/后代组件/父组件/祖辈组件对象, 从而更新其data或调用其方法
  • 官方建议不要大量使用, 优先使用props和event
  • 在一些UI组件库定义高复用组件时会使用childrenchildren和parent, 如Carousel组件

3) 扩展: mixin

  • 多个组件有部分相同的js代码如何复用 ?
  • 答: 利用vue的mixin技术实现
  • 本质: 实现Vue组件的JS代码复用, 简化编码的一种技术

9. 组件间通信8: provide与inject

1) 理解

用来实现祖孙组件直接通信
在祖组件中通过provide配置向后代组件提供数据
在后代组件中通过inject配置来读取数据

2) 注意:

不太建议在应用开发中使用, 一般用来封装vue插件
provide提供的数据本身不是响应式的 ==> 父组件更新了数据, 后代组件不会变化
provide提供的数据对象内部是响应式的 ==> 父组件更新了数据, 后代组件也会变化

3) 应用:

element-ui中的Form组件中使用了provide和inject

10. 组件间通信9: vuex

  1. 实现任意组件间通信

  2. Vuex 是一个专为 Vue 应用程序设计的管理多组件共享状态数据的 Vue 插件 任意组件都可以读取到Vuex中store的state对象中的数据

    任意组件都可以通过dispatch()或commit()来触发store去更新state中的数据

    一旦state中的数据发生变化, 依赖于这些数据的组件就会自动更新

11. 作用域插槽slot-scope

1) 什么情况下使用作用域插槽?

  • 父组件需要向子组件传递标签结构内容

  • 但决定父组件传递怎样标签结构的数据在子组件中

2) 编码

<!: 子组件: >
<slot :row="item" :$index="index"></slot>

<!: 父组件: >
<template slot-scope="{row, $index}">
	<span>{{$index+1}}</span> &nbsp;&nbsp;
	<span :style="{color: $index%2===1 ? 'blue' : 'green'}" >{{row.text}}</span>
</template>

3) 应用

  • 对于封装列表之类的组件特别需要
  • element-ui中: Table组件中就用到了slot-scope

欢迎关注我的个人博客: yyshino.top