阿里 P8 爆出学透这份算法面试文档,不再怕任何大厂算法题

65 阅读7分钟

为什么要学习数据结构和算法?随着应用程序变得越来越复杂和数据越来越丰富,几百万、几十亿甚至几百亿的数据就会出现,而对这么大对数据进行搜索、插入或者排序等的操作就越来越慢,数据结构就是用来解决这些问题的。

阅读本教程前,您需要了解的知识?在您开始阅读本教程之前,您必须具备基本的 Java 编程的概念。如果您还不了解这些概念,那么建议您先阅读我们的 Java 教程。


常见的数据结构

  • 栈(Stack): 栈是一种特殊的线性表,它只能在一个表的一个固定端进行数据结点的插入和删除操作。
  • 队列(Queue): 队列和栈类似,也是一种特殊的线性表。和栈不同的是,队列只允许在表的一端进行插入操作,而在另一端进行删除操作。
  • 数组(Array): 数组是一种聚合数据类型,它是将具有相同类型的若干变量有序地组织在一起的集合。
  • 链表(Linked List): 链表是一种数据元素按照链式存储结构进行存储的数据结构,这种存储结构具有在物理上存在非连续的特点。
  • 树(Tree): 树是典型的非线性结构,它是包括,2 个结点的有穷集合 K。
  • 图(Graph): 图是另一种非线性数据结构。在图结构中,数据结点一般称为顶点,而边是顶点的有序偶对。
  • 堆(Heap): 堆是一种特殊的树形数据结构,一般讨论的堆都是二叉堆。
  • 散列表(Hash table): 散列表源自于散列函数(Hash function),其思想是如果在结构中存在关键字和 T 相等的记录,那么必定在 F(T)的存储位置可以找到该记录,这样就可以不用进行比较操作而直接取得所查记录。

常用算法数据结构研究的内容:就是如何按一定的逻辑结构,把数据组织起来,并选择适当的存储表示方法把逻辑结构组织好的数据存储到计算机的存储器里。算法研究的目的是为了更有效的处理数据,提高数据运算效率。数据的运算是定义在数据的逻辑结构上,但运算的具体实现要在存储结构上进行。一般有以下几种常用运算:

  • 检索: 检索就是在数据结构里查找满足一定条件的节点。一般是给定一个某字段的值,找具有该字段值的节点。
  • 插入: 往数据结构中增加新的节点。
  • 删除: 把指定的结点从数据结构中去掉。
  • 更新: 改变指定节点的一个或多个字段的值。
  • 排序: 把节点按某种指定的顺序重新排列。例如递增或递减。

下面展示的两份文档就是算法小白必须要学习的两份数据结构算法面试文档指南:

一,轻松学算法:互联网算法面试宝典本书共分为 12 个章节,首先介绍了一些基础的数据结构,以及常用的排序算法和查找算法;其次介绍了两个稍微复杂一些的数据结构——树和图,还介绍了每种数据结构和算法的适用场景,之后是一些在工作与面试中的实际应用,以字符串、数组、查找等为例介绍了一些常见的互联网面试题及分析思路,便于读者了解这些思路,顺利地通过互联网公司的面试:最后介绍了一些常见的算法思想,便于读者对今后遇到的算法问题更轻易地想出解决方案。第 1 章数组、集合和散列表

 关注公众号【编程程序V】,分享更多Java技术前沿文章,Java学习面试资源。

第 2 章栈﹑队列、链表

第 3 章排序算法

第 4 章搜索,没那么雅

第 5 章树

第 6 张图

第 7 章字符串

第 8 章数组还有好多玩法

第 9 章查找又来了

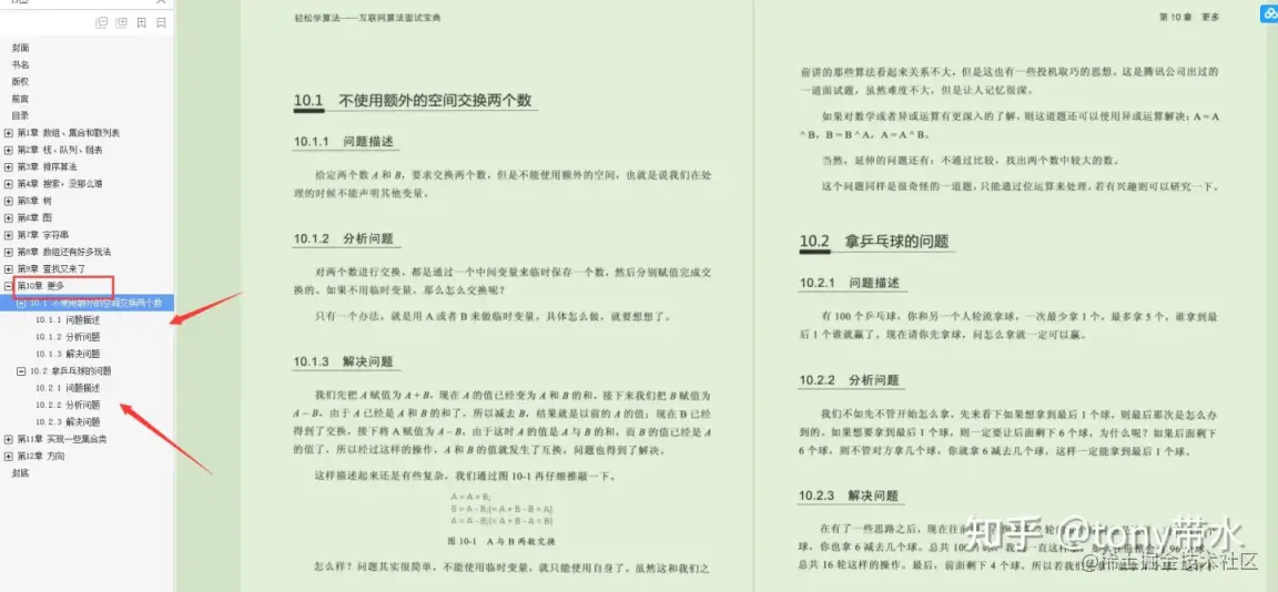
第 10 章更多

第 11 章实现—些集合类

第 12 章方向

**数据结构与算法是每个编程人员都需要掌握的基础知识。如果你是一名计算机专业的学生,那么数据结构与算法是你必学、必考的内容;如果你是一名程序员,则不论是面试还是工作,你都会遇到与数据结构、算法相关的问题。而学习过数据结构与算法的人,可能会觉得其中的内容太多、范围太广,在实际应用(包括考试与面试)中又难以抓住重点。本书向你介绍了常用的数据结构与算法,结合在工作与面试中常遇到的题目,既有理论基础,又不脱离应用,本书还为有兴趣学习更高级的算法的读者提供了指引。如果你对数据结构与算法感兴趣,而又担心其内容深奥、不易理解,则不如先看看本书。

二,程序员代码面试指南 lT 名企算法与数据结构题目最优解这是一本程序员面试宝典!书中对 IT 名企代码面试各类题目的最优解进行了总结,并提供了相关代码实现。针对当前程序员面试缺乏权威题目汇总这一痛点,本书选取将近 200 道真实出现过的经典代码面试题,帮助广大程序员的面试准备做到万无一失。“刷”完本书后,你就是“题王”!本书采用题目+解答的方式组织内容,并把面试题类型相近或者解法相近的题目尽量放在一起,读者在学习本书时很容易看出面试题解法之间的联系,使知识的学习避免碎片化。书中将所有的试题从难到易依次分为“将、校、尉、士”四个档次,方便读者有针对性地选择“刷”题。本书所收录的所有面试题都给出了最优解讲解和代码实现,并且提供了一些普通解法和最优解法的运行时间对比,让读者真切地感受到最优解的魅力!本书中的题目全面且经典,更重要的是,书中收录了大量独家题目和最优解分析,这些内容源自笔者多年来“死磕自己”的深入思考。码农们,你们做好准备在 IT 名企的面试中脱颖而出、一举成名了吗?这本书就是你应该拥有的“神兵利器”。当然,对需要提升算法和数据结构等方面能力的程序员而言,本书的价值也是显而易见的。

  • 1.本书所有题目的代码都为 Java 实现,但这并不会妨碍其他语言使用者的阅读。这是因为笔者在实现每一道题目时,都尽最大努力回避与 Java 语言特性相关的写法出现,而且尽量遵循大多数编程语言共有的写法习惯。所以,将本书中的 Java 实现改写成其他语言的实现是非常容易的。
  • 2.在 Java 中,如果想得到字符串 str 第 i 个位置的字符,需用如下方式:char p= str.charAt(i);

目录第 1 章栈和队列

第 2 章链表问题

第 3 章二叉树问题

第 4 章递归和动态规划

第 5 章字符串问

第 6 章大数据和空间限制.

第 7 章位运算

第 8 章数组和矩阵问题

第 9 章其他题目

部分内容:

\

\

\

\