软件测试 | 测试开发 | 实战演示 H5 性能分析

94 阅读2分钟

W3C标准是浏览器标准,一般浏览器都支持W3C标准,它规定使用者可以通过api查询性能信息,可借用W3C协议完成自动化H5性能测试。
W3C官网:www.w3.org/TR/navigati…

使用chrome浏览器对webview进行手工查看,伴随着业务增多,数量加大,手工操作的速度会无法跟上业务增长,此时需要自动化方法测试webview性能。

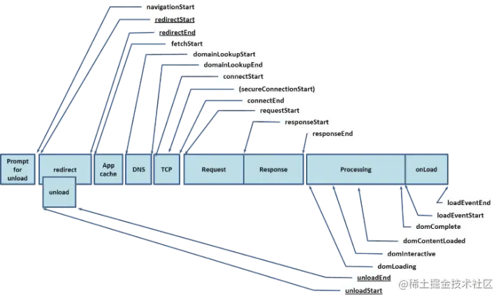
当页面加载时,会渲染一系列内容,渲染过程可分为多个阶段,比如下图:\

\

• Prompt for unload 访问一个新页面时,旧页面卸载完成的时间

• redirect 重定向,用户注销登陆时返回主页面和跳转到其它的网站等

• App cache 检查缓存,是否打开

• DNS 表示 DNS 查询的时间,如果是长连接或者请求文件来自缓存等本地存储则返回fetchStart时间点

• TCP 与服务器建立链接的时间

• Requests 客户端发起请求的时间

• Response 拿到服务器第一个响应字节到最后一个响应字节的时间

• Processing 各种状态的时间点,例如加载状态等等

• onLoad 触发load事件执行的时间\


在chrome浏览器中,执行js代码可获取各个阶段的内容:

window.performance.timing

\

\

上面的时间只是一个时间点,如果想获取各阶段的具体时间,就需要对两个时间点进行相减运算,比如计算domContent加载事件时间:

window.performance.timing.\
domContentLoadedEventEnd -\
window.performance.timing.\
domContentLoadedEventStart

\

\

appium/selenium可以执行js,借用appium/selenium工具可实现自动化获取能指标,调用appium/selenium的ExecuteScriptapi,可向页面注入下面代码:

//显示所有阶段的时间点

return

JSON.stringify(window.performance.timing)

//显示指定资源的时间,比如img

return

JSON.stringify(window.performance.\

getEntriesByName (document.querySelector("img").src)[0],null,2)

案 例\


H5性能测试需要配合自动化测试工具使用,比如selenium或者appium,通过js代码注入实现自动化调用api。

使用 python + selenium 进行js注入:

from selenium import webdriver

driver = webdriver.Chrome()

driver.get("https://home.testing-studio.com/")

print(driver.execute_script(    

      "return JSON.stringify(window.performance.timing)"))

执行后会返回一个json数据,包含了简介中的各个性能指标,可对性能指标做二次处理或可视化展示:

{"navigationStart":1585043212714,

"unloadEventStart":0,"unloadEventEnd":0,

"redirectStart":0,

"redirectEnd":0,

"fetchStart":1585043212717,

"domainLookupStart":1585043212747,

"domainLookupEnd":1585043212747,

"connectStart":1585043212747,

"connectEnd":1585043212835,

"secureConnectionStart":1585043212787,

"requestStart":1585043212836,

"responseStart":1585043212918,

更多学习资料戳!!!