NRF52832学习笔记(8)——RTC实时时钟使用

1,531 阅读5分钟

持续创作,加速成长!这是我参与「掘金日新计划 · 10 月更文挑战」的第8天,点击查看活动详情

一、简介

NRF52832 中的 RTCReal-time Counter 实时计数器,而不是 Real-time Clock 实时时间 。所以为了实现实时时钟,需要创建一个1秒定时器增加时间戳的值。

1.1 选用RTC2

实现万年历功能有三种方式:

  1. 新建一个1秒定时的APP_TIMER。
  • 优点:创建方便。

  • 缺点:实时性太差。 APP_TIMER采用轮询执行而非抢占的方式,假如其它APP_TIMER耗时较长,例如有一个APP_TIMER在采集心率,万年历的APP_TIMER就必须等采集心率完成才能执行。

  1. 在APP_TIMER的中断中插入计算时间戳的代码

  • 优点:修改代码较少。

  • 缺点:代码耦合性高,易出现未知问题。 我们都知道APP_TIMER的实现就是使用了RTC1,那么我们就可以利用上RTC1的特点,适当修改代码来实现我们的需求,但这样容易造成代码耦合性高,不易维护和管理。

  1. 用一个新的RTC来实现。

  • 优点:不会影响原来APP_TIMER的功能,模块独立,方便管理。
  • 缺点:需要深入了解芯片的RTC,根据RTC特性来实现自己的功能。

综上所述,采用了第三种方案来实现。用 RTC2 来实现。

1.2 RTC内部结构

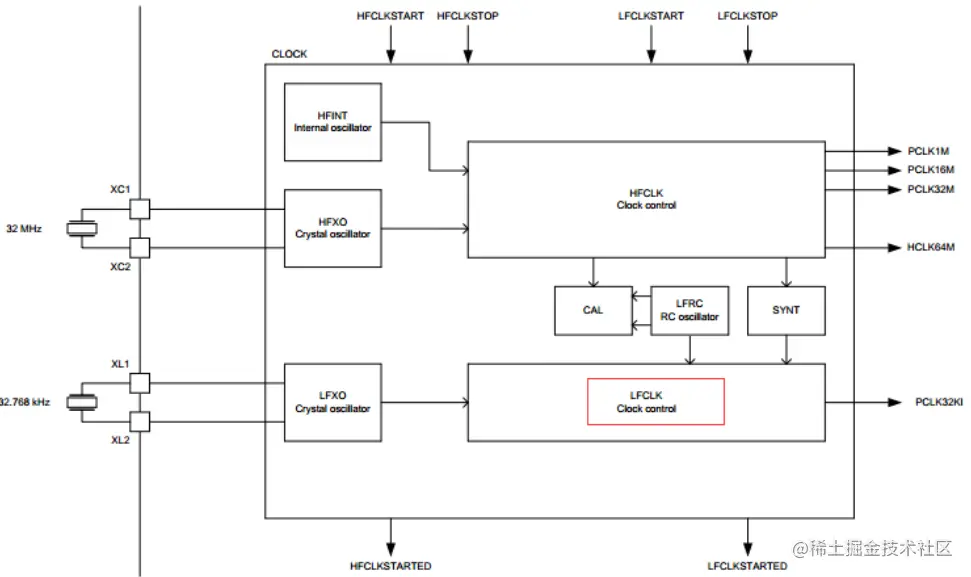
RTC 模块具有一个 24 位计数器、12 位预分频器、捕获/比较寄存器和一个滴答事件生成器用于低功耗、无滴答 RTOS 的实现。RTC 模块需要低频时钟源提供运行时钟,因此在使用 RTC 之前,软件必须明确启动 LFCLK 时钟。

1.3 RTC时钟源

实时计数器 RTC 运行于 LFCLK 下。COUNTER 的分辨率为30.517us。当 HFCLK 关闭和 PCLK16M 也不用时,RTC 也可以运行。 因为在协议栈工程也是用到 LFCLK 时钟,所以在 ble_stack_init 函数中 LFCLK 已经被使能了。

1.4 频率计算方式

如实现8HZ的频率,则PRESCALER 寄存器应该设为 32768/8-1 = 4095

1.5 RTC中断事件

  • TICK 滴答中断 ,可选择为 RTOS 提供常规中断源,而无需使用 ARM SysTick 功能。使用 RTC TICK 事件而不是 SysTick 可以在关闭 CPU 的同时保持 RTOS 调度处于活动状态。在每个时钟滴答(即COUNTER计数一次)都会产生这个事件,COUNTER的技术值就会加1。
  • Overflow 溢出中断 ,在 COUNTER 溢出时产生。
  • COMPARE 比较中断,COUNTER 计数值与 cc[0-3] 中的值相等时产生, COMPARE 的一些 task, 如 clear,stop,start 存在 us 级和 ns 级的延迟,使用 RTC 来计时应该考虑这些可能的延迟。

综合考虑,采用 TICK 中断来实现。 由图可知当 PRESCALER 设为1时,则 TICK 中断频率为 f= (32768/(1+1)) 我们要实现 8Hz,则 PRESCALER = 32768/8-1 = 4095;PRESCALER 寄存器只有 12bit,2^12-1 = 4095,所以最大也只有 8Hz 了。

二、移植文件

注意:以下出现缺失common.h文件错误,去除即可。uint8改为uint8_t或unsigned char或自己宏定义

链接:pan.baidu.com/s/1AGAImL-y… 提取码:o45p

board_rtc.cboard_rtc.h 两个文件加入工程的Application文件夹下

2.1 board_rtc.c

/*********************************************************************
 * INCLUDES
 */
#include <time.h>
#include "nrf_drv_rtc.h"
#include "nrf_drv_clock.h"
#include "nrfx_rtc.h"

#include "board_rtc.h"
#include "common.h"

static void rtcCallbackFunc(nrf_drv_rtc_int_type_t interruptType);

/*********************************************************************
 * GLOBAL VARIABLES
 */
volatile uint32 g_timestamp = 1412800000;								// 时间戳

/*********************************************************************
 * LOCAL VARIABLES
 */
static const nrf_drv_rtc_t s_rtcHandle = NRF_DRV_RTC_INSTANCE(2);		// Declaring an instance of nrf_drv_rtc for RTC2.
static uint8 s_timeCount1second = 0;

/*********************************************************************
 * PUBLIC FUNCTIONS
 */
/**
 @brief RTC时间的初始化函数
 @param 无
 @return 无
*/
void RTC_Init(void)
{
    ret_code_t errCode;
        
    nrf_drv_rtc_config_t rtcConfig = NRF_DRV_RTC_DEFAULT_CONFIG;		//Initialize RTC instance
    rtcConfig.prescaler = 4095; 										// 如实现8HZ的频率,则PRESCALER寄存器应该设为32768/8-1 = 4095
    
	errCode = nrf_drv_rtc_init(&s_rtcHandle, &rtcConfig, rtcCallbackFunc);
    APP_ERROR_CHECK(errCode);

    nrf_drv_rtc_tick_enable(&s_rtcHandle, true);						// Enable tick event & interrupt 
    nrf_drv_rtc_enable(&s_rtcHandle);									// Power on RTC instance
}

/**
 @brief 设置RTC时间
 @param timestampNow -[in] 当前时间戳
 @return 无
*/
void RTC_SetTime(uint32 timestampNow)
{
	g_timestamp = timestampNow;
}

/**
 @brief 获取RTC时间
 @param 无
 @return 当前时间戳
*/
uint32 RTC_GetTime(void)
{
    return g_timestamp;
}


/*********************************************************************
 * LOCAL FUNCTIONS
 */
/**
 @brief RTC计数回调函数
 @param interruptType - [in] 中断类型
 @return 无
*/
static void rtcCallbackFunc(nrf_drv_rtc_int_type_t interruptType)
{
    if(interruptType == NRF_DRV_RTC_INT_COMPARE0)						// 中断类型:比较中断
    {
    }
    else if(interruptType == NRF_DRV_RTC_INT_TICK)						// 中断类型:滴答中断
    {
        if(s_timeCount1second >= 7)										// 125ms * 8 = 1s 
        {
            s_timeCount1second = 0;
            g_timestamp++;		
        }
        else
        {
            s_timeCount1second++;
        }
    }
}

/****************************************************END OF FILE****************************************************/

2.2 board_rtc.h

#ifndef _BOARD_RTC_H_
#define _BOARD_RTC_H_

/*********************************************************************
 * INCLUDES
 */
#include "common.h"

/*********************************************************************
 * GLOBAL VARIABLES
 */
extern volatile uint32 g_timestamp;

/*********************************************************************
 * API FUNCTIONS
 */
void RTC_Init(void);
void RTC_SetTime(uint32 timestampNow);
uint32 RTC_GetTime(void);

#endif /* _BOARD_RTC_H_ */

三、API调用

需包含头文件 board_rtc.h

RTC_Init

功能初始化RTC实时时钟驱动
函数定义void RTC_Init(void)
参数
返回

RTC_SetTime

功能设置RTC时间戳
函数定义void RTC_SetTime(uint32 timestampNow)
参数timestampNow:时间戳
返回

RTC_GetTime

功能获取RTC时间戳
函数定义uint32 RTC_GetTime(void)
参数
返回当前时间戳

四、SDK配置

点击 sdk_config.h 文件

选择 Configuration Wizard

nRF_Drivers 中勾选RTC2相关选项

五、使用例子

1)添加头文件

#include "board_rtc.h"

2)添加初始化代码(SDK15.3 中 ble_peripheral 的 ble_app_template 工程 main() 函数中) 加入 RTC_Init() 并在初始化后调用 RTC_SetTime 配置时间,在需要用RTC时间时调用 RTC_GetTime 获取时间戳

int main(void)
{
	bool erase_bonds;

    /*-------------------------- 外设驱动初始化 ---------------------------*/
	// Initialize.
    log_init();																	// 日志驱动初始化																	
    timers_init();																// 定时器驱动初始化(在此加入自定义定时器)
	RTC_Init();																// RTC驱动初始化
	
	/*-------------------------- 蓝牙协议栈初始化 ---------------------------*/
    power_management_init();
    ble_stack_init();															// 协议栈初始化
    gap_params_init();
    gatt_init();
    advertising_init();															// 广播初始化
    services_init();															// 服务初始化
    conn_params_init();															// 连接参数初始化
    peer_manager_init();
	
	/*-------------------------- 开启应用 ---------------------------*/
	// Start execution.
    NRF_LOG_INFO("Template example started."); 
    advertising_start(erase_bonds);												// 开启广播	
	application_timers_start();													// 定时器应用开启(在此开启自定义定时器)	
	RTC_SetTime(g_timestamp);                                                   // 设置RTC时间
	
    // Enter main loop.
    for(;;)
    {
        idle_state_handle();
    }
}

3)获取当前几点

uint32 GetHourNow(void)
{
	struct tm *pLocaclTime;
	pLocaclTime = localtime((time_t*)&g_timestamp);

    return pLocaclTime->tm_hour;
}

4)tm时间结构体

struct tm 
{
    int tm_sec;      /* seconds after the minute   - [0,59]  */
    int tm_min;      /* minutes after the hour     - [0,59]  */
    int tm_hour;     /* hours after the midnight   - [0,23]  */
    int tm_mday;     /* day of the month           - [1,31]  */
    int tm_mon;      /* months since January       - [0,11]  */
    int tm_year;     /* years since 1900                     */
    int tm_wday;     /* days since Sunday          - [0,6]   */
    int tm_yday;     /* days since Jan 1st         - [0,365] */
    int tm_isdst;    /* Daylight Savings Time flag           */
};

• 由 Leung 写于 2020 年 1 月 8 日

• 参考:青风电子社区

    Nordic系列芯片讲解七 (Nordic 52832 RTC 实现万年历功能)