聊聊 ThreadPoolExecutor 线程池及其源码

1,060 阅读9分钟

我正在参加「掘金·启航计划」

什么是线程池

在我们的实际开发中,通常使用线程池创建线程资源。

而线程池本质上是一种池化技术,利用资源复用的思想,复用线程资源。

为什么使用线程池

那么,我们为什么要使用线程池呢?主要有以下两点原因:

  • 首先,使用线程池可以避免频繁创建和销毁线程所带来的性能开销。因为线程的创建会涉及到 CPU 上下文的切换以及内存的分配。
  • 其次,我们可以通过线程池参数控制线程的数量,避免无休止的创建线程带来的资源利用率过高的问题,从而起到资源保护的作用。

线程池的状态

CleanShot 2022-10-06 at 22.39.09@2x.png

在我们使用线程池时,一共涉及 5 种状态,其中包括:

  1. RUNNING :能接受新提交的任务,并且也能处理阻塞队列中的任务;

  2. SHUTDOWN:关闭状态,不再接受新提交的任务,但却可以继续处理阻塞队列中已保存的任务。在线程池处于 RUNNING 状态时,调用 shutdown() 方法会使线程池进入到该状态。(finalize() 方法在执行过程中也会调用 shutdown() 方法进入该状态);

  3. STOP:不能接受新任务,也不处理队列中的任务,会中断正在处理任务的线程。在线程池处于 RUNNINGSHUTDOWN 状态时,调用 shutdownNow() 方法会使线程池进入到该状态;

  4. TIDYING:如果所有的任务都已终止了,workerCount (有效线程数) 为 0,线程池进入该状态后会调用 terminated() 方法进入 TERMINATED 状态。

  5. TERMINATED:在 terminated() 方法执行完后进入该状态,默认 terminated() 方法中什么也没有做。进入TERMINATED的条件如下:

    • 线程池不是 RUNNING 状态;
    • 线程池状态不是 TIDYING 状态或 TERMINATED 状态;
    • 如果线程池状态是 SHUTDOWN 并且 workerQueue 为空;
    • workerCount0
    • 设置 TIDYING 状态成功。

线程池的分析及源码

核心属性

private final AtomicInteger ctl = new AtomicInteger(ctlOf(RUNNING, 0));
// COUNT_BITS = 32 - 3 = 29
private static final int COUNT_BITS = Integer.SIZE - 3;
// 工作线程的最大个数 
// 00100000 00000000 00000000 00000000 - 1 
// 000111111111111111111111111111111
private static final int CAPACITY   = (1 << COUNT_BITS) - 1;

// runState is stored in the high-order bits
private static final int RUNNING    = -1 << COUNT_BITS;
private static final int SHUTDOWN   =  0 << COUNT_BITS;
private static final int STOP       =  1 << COUNT_BITS;
private static final int TIDYING    =  2 << COUNT_BITS;
private static final int TERMINATED =  3 << COUNT_BITS;

其中 ctl 属性维护着线程池的两个重要内容:

  1. 3 位维护着线程池的状态;
  2. 29 位维护着工作线程个数;

ctl 相关方法

// Packing and unpacking ctl
// 获取线程池状态
private static int runStateOf(int c)     { return c & ~CAPACITY; }
// 获取工作线程数
private static int workerCountOf(int c)  { return c & CAPACITY; }
// 获取运行状态和工作线程数的值
private static int ctlOf(int rs, int wc) { return rs | wc; }

ThreadPoolExecutor 构造方法

public ThreadPoolExecutor(int corePoolSize,
                          int maximumPoolSize,
                          long keepAliveTime,
                          TimeUnit unit,
                          BlockingQueue<Runnable> workQueue,
                          ThreadFactory threadFactory,
                          RejectedExecutionHandler handler) {
    if (corePoolSize < 0 ||
        maximumPoolSize <= 0 ||
        maximumPoolSize < corePoolSize ||
        keepAliveTime < 0)
        throw new IllegalArgumentException();
    if (workQueue == null || threadFactory == null || handler == null)
        throw new NullPointerException();
    this.acc = System.getSecurityManager() == null ?
            null :
            AccessController.getContext();
    this.corePoolSize = corePoolSize;
    this.maximumPoolSize = maximumPoolSize;
    this.workQueue = workQueue;
    this.keepAliveTime = unit.toNanos(keepAliveTime);
    this.threadFactory = threadFactory;
    this.handler = handler;
}

可以看出,在 ThreadPoolExecutor 的有参构造器中一共有 6 个参数:

  • corePoolSize:核心线程数

  • maximumPoolSize:最大线程数

  • keepAliveTime:线程池维护线程所允许的空闲时间,当线程池中的线程数量大于 corePoolSize 的时候,如果这时没有新的任务提交,核心线程外的线程不会立即销毁,而是会等待,直到等待的时间超过了 keepAliveTime

  • unit:时间单位

  • workQueue:等待队列,当任务提交时,如果线程池中的线程数量大于等于 corePoolSize 的时候,把该任务封装成一个 Worker 对象放入等待队列

  • threadFactory:它是 ThreadFactory 类型的变量,线程工厂,用来创建新的线程

  • handler:它是 RejectedExecutionHandler 类型的变量,表示线程池的饱和策略。如果阻塞队列满了并且没有空闲的线程,这时如果继续提交任务,就需要采取一种策略处理该任务。线程池提供了 4 种策略:

    1. AbortPolicy:直接抛出异常,这是默认策略;
    2. CallerRunsPolicy:用调用者所在的线程来执行任务;
    3. DiscardOldestPolicy:丢弃阻塞队列中靠最前的任务,并执行当前任务;
    4. DiscardPolicy:直接丢弃任务;

核心思想

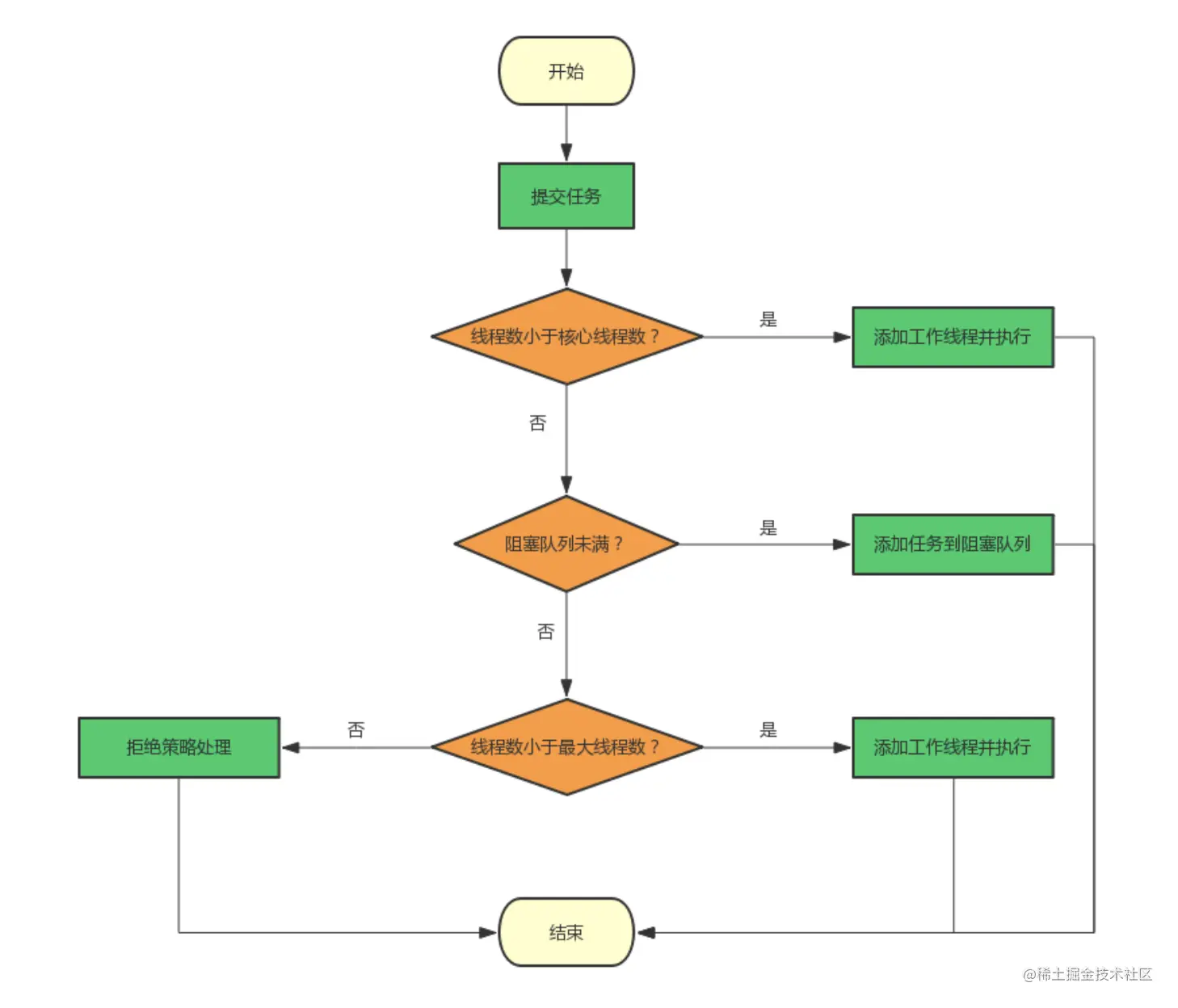
CleanShot 2022-10-06 at 23.24.41@2x.png 当有新任务提交的时候,首先会执行以下判断:

  1. 如果运行的线程少于 corePoolSize,则创建新线程来处理任务,即使线程池中的其他线程是空闲的;
  2. 如果线程池中的线程数量大于等于 corePoolSize 且小于 maximumPoolSize,则只有当 workQueue 满时才创建新的线程去处理任务;
  3. 如果设置的 corePoolSizemaximumPoolSize 相同,则创建的线程池的大小是固定的,这时如果有新任务提交,若 workQueue 未满,则将请求放入 workQueue 中,等待有空闲的线程去从 workQueue 中取任务并处理;
  4. 如果运行的线程数量大于等于 maximumPoolSize,这时如果 workQueue 已经满了,则通过 handler 所指定的策略来处理任务;

所以,任务提交时,判断的顺序为 corePoolSize –> workQueue –> maximumPoolSize

源码

execute 方法

public void execute(Runnable command) {
    // 首先判断任务是否为null,如果为null,抛出空指针异常
    if (command == null)
        throw new NullPointerException();
    /*
     * Proceed in 3 steps:
     *
     * 1. If fewer than corePoolSize threads are running, try to
     * start a new thread with the given command as its first
     * task.  The call to addWorker atomically checks runState and
     * workerCount, and so prevents false alarms that would add
     * threads when it shouldn't, by returning false.
     *
     * 2. If a task can be successfully queued, then we still need
     * to double-check whether we should have added a thread
     * (because existing ones died since last checking) or that
     * the pool shut down since entry into this method. So we
     * recheck state and if necessary roll back the enqueuing if
     * stopped, or start a new thread if there are none.
     *
     * 3. If we cannot queue task, then we try to add a new
     * thread.  If it fails, we know we are shut down or saturated
     * and so reject the task.
     */
    // 获取ctl
    int c = ctl.get();
    // workerCountOf方法是获取工作线程数
    // 如果当前工作线程数小于corePoolSize核心线程数
    if (workerCountOf(c) < corePoolSize) {
        // 添加核心线程,其中true是根据corePoolSize判断,false是根据maximumPoolSize判断
        if (addWorker(command, true))
            // 如果添加核心线程成功,直接return
            return;
        // 如果失败,再次获取ctl
        c = ctl.get();
    }
    // 如果当前线程池状态是Running,并且任务添加到workQueue队列中成功
    if (isRunning(c) && workQueue.offer(command)) {
        // 再次获取ctl
        int recheck = ctl.get();
        // 再次判断线程池状态,如果线程池状态不是Running了,需要将刚才添加到workQueue队列中的任务移除
        if (! isRunning(recheck) && remove(command))
            // 移除workQueue队列中的任务
            reject(command);
        // 如果工作线程数为0,则执行addWorker方法
        // 第一个参数为null,表示在线程池中创建一个线程,但不去启动
        // 第二个参数为false,代表是根据maximumPoolSize进行判断
        // 如果判断workerCount大于0,则直接返回,在workQueue中新增的command会在将来的某个时刻被执行。
        else if (workerCountOf(recheck) == 0)
            addWorker(null, false);
    }
    // 如果执行到这里,有两种情况:
    // 1. 线程池已经不是RUNNING状态;
    // 2. 线程池是RUNNING状态,但workerCount >= corePoolSize并且workQueue已满。
    // 这时,再次调用addWorker方法,但第二个参数传入为false,将线程池的有限线程数量的上限设置为maximumPoolSize;
    // 如果失败则拒绝该任务
    else if (!addWorker(command, false))
        reject(command);
}

我们在执行 execute() 方法时,如果线程池状态一直是 RUNNING 的话:

  1. 如果 workerCount < corePoolSize,则创建并启动一个线程来执行新提交的任务;
  2. 如果 workerCount >= corePoolSize,且线程池内的阻塞队列未满,则将任务添加到该阻塞队列中;
  3. 如果 workerCount >= corePoolSize && workerCount < maximumPoolSize,且线程池内的阻塞队列已满,则创建并启动一个线程来执行新提交的任务;
  4. 如果 workerCount >= maximumPoolSize,并且线程池内的阻塞队列已满, 则根据拒绝策略来处理该任务, 默认的处理方式是直接抛异常。

这里要注意一下 addWorker(null, false);,也就是创建一个线程,但并没有传入任务,因为任务已经被添加到workQueue中了,所以 worker 在执行的时候,会直接从 workQueue 中获取任务。所以,在 workerCountOf(recheck) == 0 时执行 addWorker(null, false); 也是为了保证线程池在 RUNNING 状态下必须要有一个线程来执行任务。

addWorker 方法

addWorker() 方法的主要工作是在线程池中创建一个新的线程并执行。其中 firstTask 参数为新创建线程第一个需要执行的任务。core 参数如果为 true,则使用 corePoolSize 进行判断,false 则使用 maximumPoolSize

private boolean addWorker(Runnable firstTask, boolean core) {
    retry:
    for (;;) {
        // 获取ctl
        int c = ctl.get();
        // 获取线程池状态
        int rs = runStateOf(c);

        // Check if queue empty only if necessary.
        // 首先,如果rs >= SHUTDOWN,则表示线程池不再接收新任务
        // 之后,再判断后面三个条件,只要有一个不满足,就返回false
        // 如果rs == SHUTDOWN,因为不再接收任务了,firstTask不是null,返回false
        // 如果firstTask是null,并且workQueue为空,也返回false
        // 因为workQueue已经为空了,不需要再创建线程了
        if (rs >= SHUTDOWN &&
            ! (rs == SHUTDOWN &&
               firstTask == null &&
               ! workQueue.isEmpty()))
            return false;

        for (;;) {
            // 获取工作线程
            int wc = workerCountOf(c);
            // 首先判断wc >= CAPACITY,如果大于等于工作线程最大值,返回false
            // 之后,如果core是true,则与corePoolSize比较,是false,则与maximumPoolSize比较
            if (wc >= CAPACITY ||
                wc >= (core ? corePoolSize : maximumPoolSize))
                return false;
            // 对工作线程执行+1操作,
            if (compareAndIncrementWorkerCount(c))
                // 如果+1成功,跳出外层循环
                // CAS方式,并发操作,只能有一个线程+1成功
                break retry;
            c = ctl.get();  // Re-read ctl
            // 判断线程池状态是否有变化
            if (runStateOf(c) != rs)
                continue retry;
            // else CAS failed due to workerCount change; retry inner loop
        }
    }
    // 工作线程是否启动标识
    boolean workerStarted = false;
    // 工作线程是否添加表示标识
    boolean workerAdded = false;
    // Worker就是工作线程
    Worker w = null;
    try {
        // 创建新的工作线程,将firstTask传入Worker对象
        w = new Worker(firstTask);
        // 获取线程
        final Thread t = w.thread;
        if (t != null) {
            // 加锁
            final ReentrantLock mainLock = this.mainLock;
            mainLock.lock();
            try {
                // Recheck while holding lock.
                // Back out on ThreadFactory failure or if
                // shut down before lock acquired.
                // 获取线程池状态
                int rs = runStateOf(ctl.get());
                // 如果线程池是RUNNING状态,或者线程池是SHUTDOWN状态且firstTask是null
                // 向线程池中添加线程
                if (rs < SHUTDOWN ||
                    (rs == SHUTDOWN && firstTask == null)) {
                    if (t.isAlive()) // precheck that t is startable
                        throw new IllegalThreadStateException();
                    // workers是HashSet,保存线程池中的所有工作线程
                    workers.add(w);
                    int s = workers.size();
                    // 记录线程池中出现的最大线程数
                    if (s > largestPoolSize)
                        largestPoolSize = s;
                    // 将线程添加状态置为true,代表线程添加成功
                    workerAdded = true;
                }
            } finally {
                // 释放锁
                mainLock.unlock();
            }
            // 如果线程添加成功,启动线程,将线程启动状态置为true
            if (workerAdded) {
                t.start();
                workerStarted = true;
            }
        }
    } finally {
        if (! workerStarted)
            addWorkerFailed(w);
    }
    return workerStarted;
}

Worker 类

线程池中,每一个线程被封装成一个 Worker 对象,ThreadPool 维护的其实就是一组 Worker 对象。

我们可以看到 Worker 类继承了 AQS,实现了 Runnable 接口。其中包括两个属性,firstTaskthread。其中 firstTask 用来保存传入的任务,而 thread 是在调用构造方法时通过 ThreadFactory 类来创建的线程,用来处理任务。

private final class Worker
    extends AbstractQueuedSynchronizer
    implements Runnable
{
    /**
     * This class will never be serialized, but we provide a
     * serialVersionUID to suppress a javac warning.
     */
    private static final long serialVersionUID = 6138294804551838833L;

    /** Thread this worker is running in.  Null if factory fails. */
    final Thread thread;
    /** Initial task to run.  Possibly null. */
    Runnable firstTask;
    /** Per-thread task counter */
    volatile long completedTasks;

    /**
     * Creates with given first task and thread from ThreadFactory.
     * @param firstTask the first task (null if none)
     */
    Worker(Runnable firstTask) {
        setState(-1); // inhibit interrupts until runWorker
        this.firstTask = firstTask;
        this.thread = getThreadFactory().newThread(this);
    }

    /** Delegates main run loop to outer runWorker  */
    public void run() {
        runWorker(this);
    }

    // Lock methods
    //
    // The value 0 represents the unlocked state.
    // The value 1 represents the locked state.

    protected boolean isHeldExclusively() {
        return getState() != 0;
    }

    protected boolean tryAcquire(int unused) {
        if (compareAndSetState(0, 1)) {
            setExclusiveOwnerThread(Thread.currentThread());
            return true;
        }
        return false;
    }

    protected boolean tryRelease(int unused) {
        setExclusiveOwnerThread(null);
        setState(0);
        return true;
    }

    public void lock()        { acquire(1); }
    public boolean tryLock()  { return tryAcquire(1); }
    public void unlock()      { release(1); }
    public boolean isLocked() { return isHeldExclusively(); }

    void interruptIfStarted() {
        Thread t;
        if (getState() >= 0 && (t = thread) != null && !t.isInterrupted()) {
            try {
                t.interrupt();
            } catch (SecurityException ignore) {
            }
        }
    }
}

runWorker 方法

因为 Worker 类实现了 Runnable 接口,因此,在 Worker 对象启动的时候,会调用重新的 run 方法,run 方法中调用了 runWorker 方法。

final void runWorker(Worker w) {
    Thread wt = Thread.currentThread();
    // 获取第一个任务
    Runnable task = w.firstTask;
    w.firstTask = null;
    // 允许中断
    w.unlock(); // allow interrupts
    // 是否因为异常退出循环
    boolean completedAbruptly = true;
    try {
        // 如果task为null,则通过getTask来获取任务
        // 也就是Worker自身有携带任务,直接执行
        // 如果Worker自身没有携带任务,那么就通过getTask方法取工作队列中获取任务
        while (task != null || (task = getTask()) != null) {
            w.lock();
            // If pool is stopping, ensure thread is interrupted;
            // if not, ensure thread is not interrupted.  This
            // requires a recheck in second case to deal with
            // shutdownNow race while clearing interrupt
            // 判断线程池状态是否大于等于STOP,如果是,要中断当前线程
            if ((runStateAtLeast(ctl.get(), STOP) ||
                 // DCL
                 (Thread.interrupted() &&
                  runStateAtLeast(ctl.get(), STOP))) &&
                !wt.isInterrupted())
                wt.interrupt();
            try {
                beforeExecute(wt, task);
                Throwable thrown = null;
                try {
                    // 执行任务
                    task.run();
                } catch (RuntimeException x) {
                    thrown = x; throw x;
                } catch (Error x) {
                    thrown = x; throw x;
                } catch (Throwable x) {
                    thrown = x; throw new Error(x);
                } finally {
                    afterExecute(task, thrown);
                }
            } finally {
                task = null;
                w.completedTasks++;
                w.unlock();
            }
        }
        completedAbruptly = false;
    } finally {
        processWorkerExit(w, completedAbruptly);
    }
}

runWorker 方法的执行过程:

  1. while 循环不断地通过 getTask() 方法获取任务;
  2. getTask() 方法从阻塞队列中取任务;
  3. 如果线程池正在停止,那么要保证当前线程是中断状态,否则要保证当前线程不是中断状态;
  4. 调用 task.run() 方法执行任务;
  5. 如果 tasknull 则跳出循环,执行 processWorkerExit() 方法;
  6. runWork() 方法执行完毕,也代表着 Worker 中的 run 方法执行完毕,摧毁线程;

getTask 方法

getTask 方法主要用来在阻塞队列中获取任务。

private Runnable getTask() {
    // timeOut变量的值表示上次从阻塞队列中取任务时是否超时
    boolean timedOut = false; // Did the last poll() time out?

    for (;;) {
        int c = ctl.get();
        int rs = runStateOf(c);

        // Check if queue empty only if necessary.
        // 如果线程池状态rs >= SHUTDOWN,也就是说是非RUNNING状态,那么再判断
        // rs >= STOP,线程池是否正在stop
        // 阻塞队列为空
        // 如果上面两个条件有一个满足,需要工作线程数-1,并返回null
        if (rs >= SHUTDOWN && (rs >= STOP || workQueue.isEmpty())) {
            decrementWorkerCount();
            return null;
        }

        int wc = workerCountOf(c);

        // Are workers subject to culling?
        // 判断核心线程是否允许超时
        // 判断工作线程数时候大于核心线程数
        boolean timed = allowCoreThreadTimeOut || wc > corePoolSize;
        // 判断工作线程是否超过最大线程数
        if ((wc > maximumPoolSize || (timed && timedOut))
            && (wc > 1 || workQueue.isEmpty())) {
            // 工作线程数-1
            if (compareAndDecrementWorkerCount(c))
                return null;
            continue;
        }

        try {
            // 如果是非核心,走poll,拉取工作队列任务
            // 如果是核心线程,走take一直阻塞,拉取工作队列任务
            Runnable r = timed ?
                workQueue.poll(keepAliveTime, TimeUnit.NANOSECONDS) :
                workQueue.take();
            if (r != null)
                return r;
            timedOut = true;
        } catch (InterruptedException retry) {
            timedOut = false;
        }
    }
}

processWorkerExit 方法

private void processWorkerExit(Worker w, boolean completedAbruptly) {
    // 如果completedAbruptly为true,说明线程在执行时出现了异常,需要对工作线程数减1
    // 执行正常的情况下,是在getTask方法中进行减1操作
    if (completedAbruptly) // If abrupt, then workerCount wasn't adjusted
        decrementWorkerCount();

    final ReentrantLock mainLock = this.mainLock;
    mainLock.lock();
    try {
        // 将当前工作线程完成的任务个数赋值给整个线程池中的任务数
        completedTaskCount += w.completedTasks;
        // 从workers中移除,表示从线程池中移除了一个工作线程
        workers.remove(w);
    } finally {
        mainLock.unlock();
    }
    // 判断线程池是否可以中止,线程池状态是否发生变化
    tryTerminate();

    int c = ctl.get();
    // 如果当前线程池状态小于STOP
    if (runStateLessThan(c, STOP)) {
        // 判断线程池中的工作队列是否还有任务,并且工作线程是否还在
        if (!completedAbruptly) {
            int min = allowCoreThreadTimeOut ? 0 : corePoolSize;
            if (min == 0 && ! workQueue.isEmpty())
                min = 1;
            if (workerCountOf(c) >= min)
                return; // replacement not needed
        }
        // 添加非核心空任务的线程处理工作队列中的任务
        addWorker(null, false);
    }
}

参考文章

www.ideabuffer.cn/2017/04/04/…