LongAdder/DoubleAdder详解

452 阅读1分钟

持续创作,加速成长!这是我参与「掘金日新计划 · 10 月更文挑战」的第8天,点击查看活动详情

一、LongAdder/DoubleAdder详解

上篇文章介绍到使用AtomicInteger并发的数字操作功能,虽然其解决了并发的问题,但是如果并发量比较高的情况下,在通过自旋让线程等待的时候,就会耗费CPU,造成资源的消耗。

这就意味着,

在并发量小的情况下,可以使用AtomicInteger、AtomicLong等进行操作

在并发量较高的情况下就应该使用LongAdder、DoubleAdder

二、使用LongAdder性能测试

分别使用:
10个线程累加10000次
10个线程累加200000次
100个线程累加200000次

在线程相同、累加次数不同的情况下对比LongAdder和AtomicLong,以及在相同的累加次数和不同的线程数情况下进行分析

public class LongAdderTest {
    public static void main(String[] args) {
        testAtomicLongVSLongAdder(10, 10000);
        System.out.println("==================");
        testAtomicLongVSLongAdder(10, 200000);
        System.out.println("==================");
        testAtomicLongVSLongAdder(100, 200000);
    }

    static void testAtomicLongVSLongAdder(final int threadCount, final int times) {
        try {
            long start = System.currentTimeMillis();
            testLongAdder(threadCount, times);
            long end = System.currentTimeMillis() - start;
            System.out.println("条件>>>>>>线程数:" + threadCount + ", 单线程操作计数" + times);
            System.out.println("结果>>>>>>LongAdder方式增加计数" + (threadCount * times) + "次,共计耗时:" + end);

            long start2 = System.currentTimeMillis();
            testAtomicLong(threadCount, times);
            long end2 = System.currentTimeMillis() - start2;
            System.out.println("条件>>>>>>线程数:" + threadCount + ", 单线程操作计数" + times);
            System.out.println("结果>>>>>>AtomicLong方式增加计数" + (threadCount * times) + "次,共计耗时:" + end2);
        } catch (InterruptedException e) {
            e.printStackTrace();
        }
    }

    static void testAtomicLong(final int threadCount, final int times) throws InterruptedException {
        CountDownLatch countDownLatch = new CountDownLatch(threadCount);
        AtomicLong atomicLong = new AtomicLong();
        for (int i = 0; i < threadCount; i++) {
            new Thread(new Runnable() {
                @Override
                public void run() {
                    for (int j = 0; j < times; j++) {
                        atomicLong.incrementAndGet();
                    }
                    countDownLatch.countDown();
                }
            }, "my-thread" + i).start();
        }
        countDownLatch.await();
    }

    static void testLongAdder(final int threadCount, final int times) throws InterruptedException {
        CountDownLatch countDownLatch = new CountDownLatch(threadCount);
        LongAdder longAdder = new LongAdder();
        for (int i = 0; i < threadCount; i++) {
            new Thread(new Runnable() {
                @Override
                public void run() {
                    for (int j = 0; j < times; j++) {
                        longAdder.add(1);
                    }
                    countDownLatch.countDown();
                }
            }, "my-thread" + i).start();
        }
        countDownLatch.await();
    }
}

运行结果:

image.png

通过以上测试,我们可以得出结论:低并发、一般的业务场景下AtomicLong是足够了。如果并发量很多,存在大量写多读少的情况,那LongAdder可能更合适。

三、LongAdder实现原理

上面提到AtomicLong实现原理是通过自旋获得CAS的操作,进而实现锁的实现。下面看下LongAdder的实现原理

3-1、设计思路

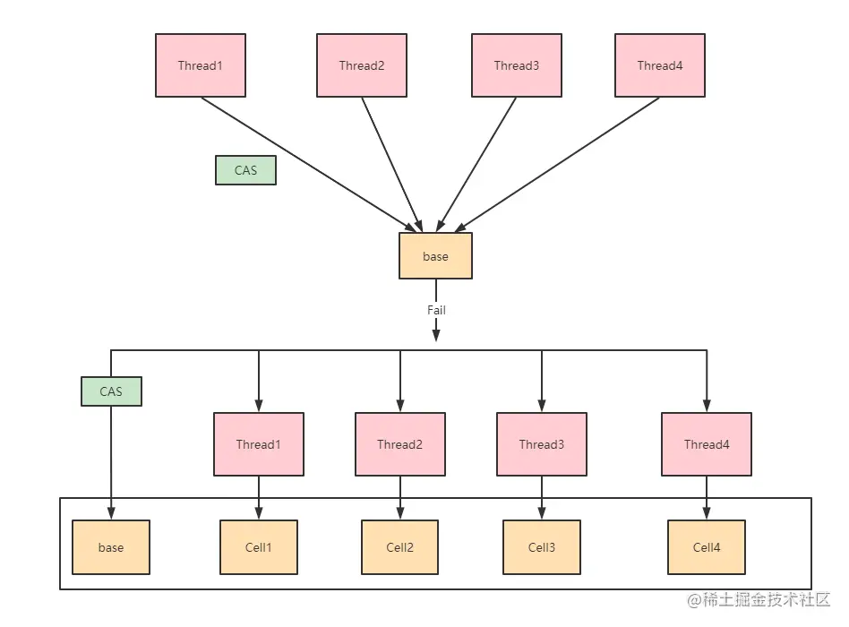
AtomicLong中有个内部变量value保存着实际的long值,所有的操作都是针对该变量进行。也就是说,高并发环境下,value变量其实是一个热点,也就是N个线程竞争一个热点。LongAdder的基本思路就是分散热点,将value值分散到一个数组中,不同线程会命中到数组的不同槽中,各个线程只对自己槽中的那个值进行CAS操作,这样热点就被分散了,冲突的概率就小很多。如果要获取真正的long值,只要将各个槽中的变量值累加返回。

image.png

简单的讲LongAdder就是将最终累加的值进行拆分,分散到不同的数组槽中(数组槽的数量一般是CPU核数,X86为CPU核数*2,初始2,后面再进行扩容),不同的线程通过hash会命中不同的数组槽,各个线程仅对数组槽中的值进行CAS操作,最终再将所有槽中的值合并累加

3-2、LongAdder的内部结构

LongAdder内部有一个base变量,一个Cell[]数组:

base变量:非竞态条件下,直接累加到该变量上

Cell[]数组:竞态条件下,累加个各个线程自己的槽Cell[i]中

/** Number of CPUS, to place bound on table size */
// CPU核数,用来决定槽数组的大小
    static final int NCPU = Runtime.getRuntime().availableProcessors();

    /**
     * Table of cells. When non-null, size is a power of 2.
     */
    // 数组槽,大小为2的次幂
    transient volatile Cell[] cells;

/**
 * Base value, used mainly when there is no contention, but also as
 * a fallback during table initialization races. Updated via CAS.
 */
    /**
     *  基数,在两种情况下会使用:
     *  1. 没有遇到并发竞争时,直接使用base累加数值
     *  2. 初始化cells数组时,必须要保证cells数组只能被初始化一次(即只有一个线程能对cells初始化),
     *  其他竞争失败的线程会讲数值累加到base上
     */
    transient volatile long base;

/**
 * Spinlock (locked via CAS) used when resizing and/or creating Cells.
 */

定义了一个内部Cell类,这就是我们之前所说的槽,每个Cell对象存有一个value值,可以通过Unsafe来CAS操作它的值:

image.png

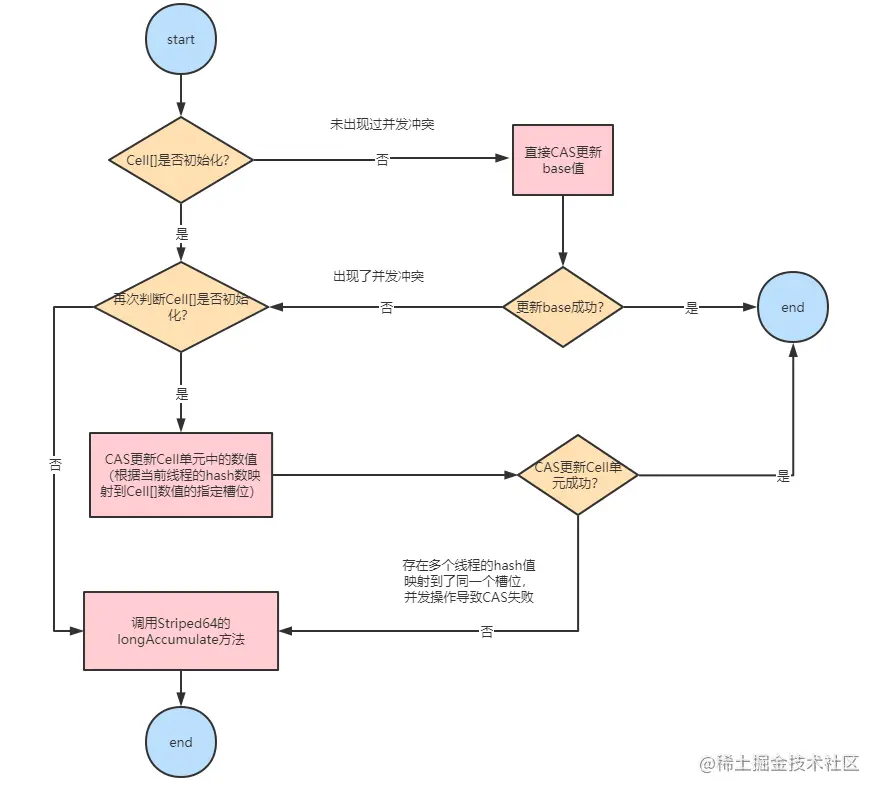
3-3、LongAdder#add方法

LongAdder#add方法的逻辑如下图:

image.png

只有从未出现过并发冲突的时候,base基数才会使用到,一旦出现了并发冲突,之后所有的操作都只针对Cell[]数组中的单元Cell。

如果Cell[]数组未初始化,会调用父类的longAccumelate去初始化Cell[],如果Cell[]已经初始化但是冲突发生在Cell单元内,则也调用父类的longAccumelate,此时可能就需要对Cell[]扩容了。

这也是LongAdder设计的精妙之处 尽量减少热点冲突,不到最后万不得已,尽量将CAS操作延迟。

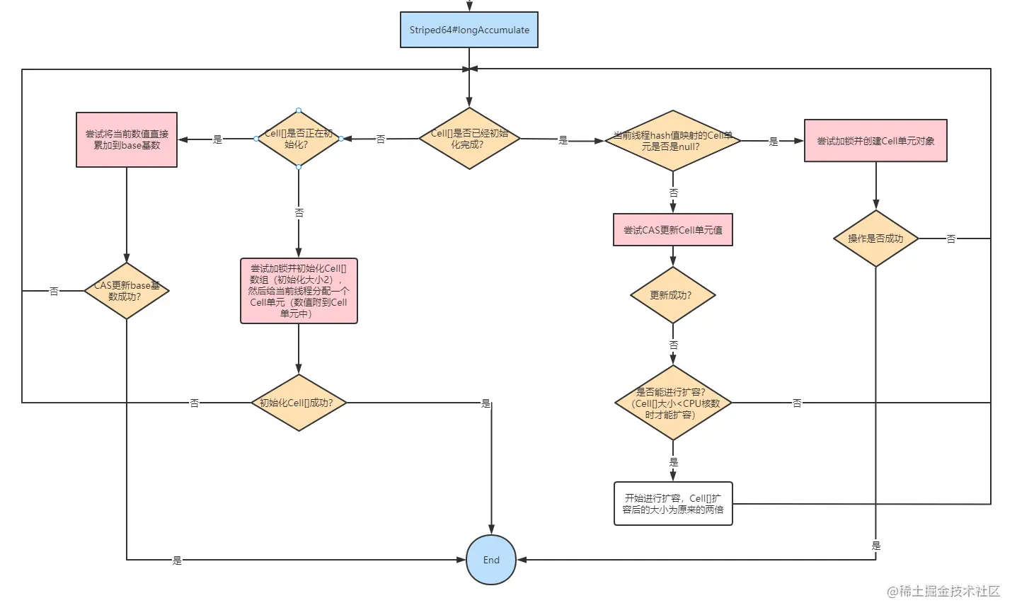
3-3-1、Striped64#longAccumulate方法

整个Striped64#longAccumulate的流程图如下:

image.png

3-4、LongAdder#sum方法

/**
 * 返回累加的和,也就是"当前时刻"的计数值
 * 注意: 高并发时,除非全局加锁,否则得不到程序运行中某个时刻绝对准确的值
 *  此返回值可能不是绝对准确的,因为调用这个方法时还有其他线程可能正在进行计数累加,
 *  方法的返回时刻和调用时刻不是同一个点,在有并发的情况下,这个值只是近似准确的计数值
 */
public long sum() {
    Cell[] as = cells; Cell a;
    long sum = base;
    if (as != null) {
        for (int i = 0; i < as.length; ++i) {
            if ((a = as[i]) != null)
                sum += a.value;
        }
    }
    return sum;    

由于计算总和时没有对Cell数组进行加锁,所以在累加过程中可能有其他线程对Cell中的值进行了修改,也有可能对数组进行了扩容,所以sum返回的值并不是非常精确的,其返回值并不是一个调用sum方法时的原子快照值。

3-5、LongAccumulator

LongAccumulator是LongAdder的增强版。LongAdder只能针对数值的进行加减运算,而LongAccumulator提供了自定义的函数操作。其构造函数如下:

image.png

通过LongBinaryOperator,可以自定义对入参的任意操作,并返回结果(LongBinaryOperator接收2个long作为参数,并返回1个long)。LongAccumulator内部原理和LongAdder几乎完全一样,都是利用了父类Striped64的longAccumulate方法。

public class LongAccumulatorTest {

    public static void main(String[] args) throws InterruptedException {
        // 累加 x+y
        LongAccumulator accumulator = new LongAccumulator((x, y) -> x + y, 0);

        ExecutorService executor = Executors.newFixedThreadPool(8);
        // 1到9累加
        IntStream.range(1, 10).forEach(i -> executor.submit(() -> accumulator.accumulate(i)));

        Thread.sleep(2000);
        System.out.println(accumulator.getThenReset());

    }
}