Vue.js源码解析-Vue初始化流程

111 阅读9分钟

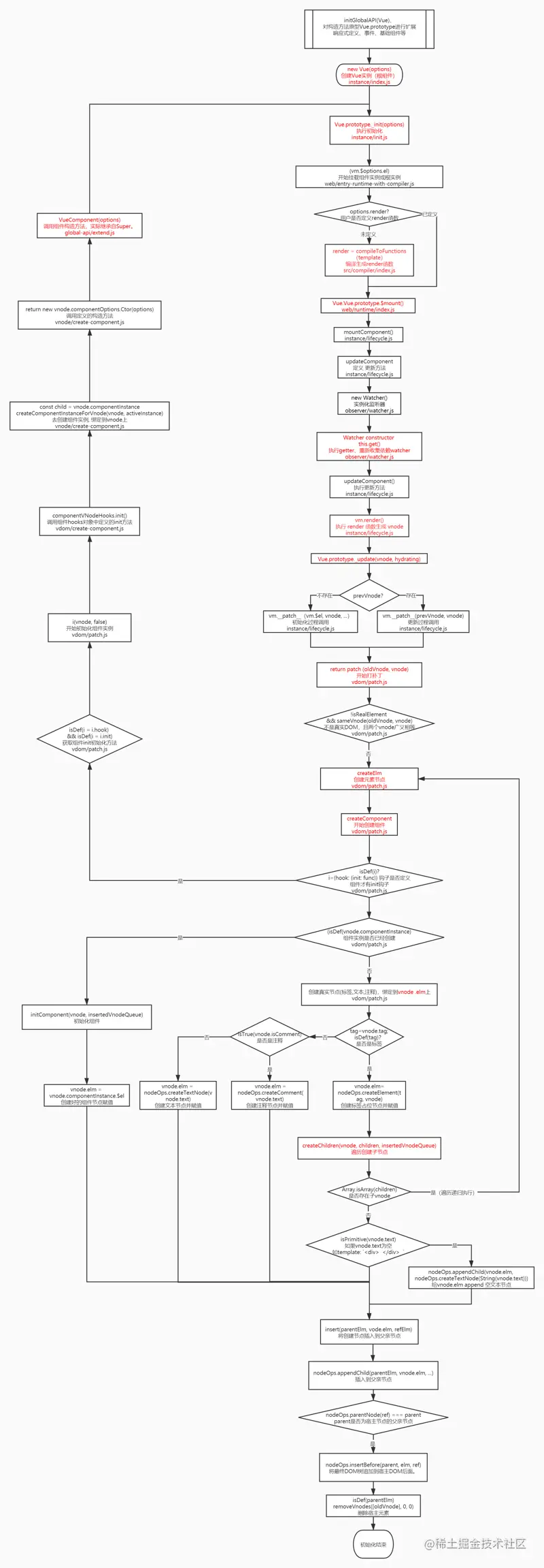
1. 初始化流程概述图、代码流程图

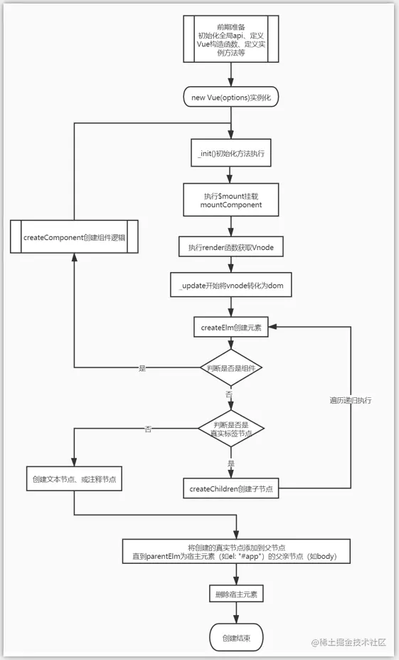
1.1 初始化流程概述

通过debug的方式(如何准备源码调试环境,大家可以参考我之前写的 这篇文章)总结了Vue从初始化到递归创建元素的大致流程:定义Vue构造函数/全局API/实例的属性方法 → new Vue() → init() → mountComponent → render → patch → createElm-> createComponent → createChildren → insert,整理的流程概述图如下。

1.2 初始化代码执行流程图

下图代码的执行逻辑,表示Vue从初始化到DOM渲染的一个流程。之前看源码的时候,主要是用到什么API,再去看与这个API相关的逻辑。但是这样看代码缺少系统性,不利于总结和复习。所以就一边写demo,一边断点,画出大概的代码执行流程,虽然不是很完善,但至少能有个总线。等到要看其他功能代码的时候,可以在此基础上进行扩展,同时也便于代码定位和逻辑的梳理。


2. 初始化相关代码分析

2.1 initGlobalAPI(Vue) 初始化Vue的全局静态API

平时开发通过 new Vue() 去创建了根实例,当然在此之前,Vue已经做了一些前期的准备工作。Vue 的核心代码都在 src/core 目录中,我们先来看看 core/index.js 这个入口文件,这部分代码逻辑很简单。

import Vue from './instance/index'
import { initGlobalAPI } from './global-api/index'
import { isServerRendering } from 'core/util/env'
import { FunctionalRenderContext } from 'core/vdom/create-functional-component'
// 初始化全局API
initGlobalAPI(Vue)

// 下面代码是服务端ssr渲染使用,web端可以忽略
Object.defineProperty(Vue.prototype, '$isServer', {
  get: isServerRendering
})

Object.defineProperty(Vue.prototype, '$ssrContext', {
  get () {
    /* istanbul ignore next */
    return this.$vnode && this.$vnode.ssrContext
  }
})

// expose FunctionalRenderContext for ssr runtime helper installation
Object.defineProperty(Vue, 'FunctionalRenderContext', {
  value: FunctionalRenderContext
})

// 添加 vue 版本号这个静态变量
Vue.version = '__VERSION__'

export default Vue

我们主要关注的 initGlobalAPI(Vue) 这个函数,它定义在 core/global-api/index.js 文件中,主要给构造函数,添加诸如 Vue.set/delete/use/mixin/extend/component/directive/filter 这些静态方法。

/* @flow */

import config from '../config'
import { initUse } from './use'
import { initMixin } from './mixin'
import { initExtend } from './extend'
import { initAssetRegisters } from './assets'
import { set, del } from '../observer/index'
import { ASSET_TYPES } from 'shared/constants'
import builtInComponents from '../components/index'
import { observe } from 'core/observer/index'

import {
  warn,
  extend,
  nextTick,
  mergeOptions,
  defineReactive
} from '../util/index'

export function initGlobalAPI (Vue: GlobalAPI) {
  // config
  // 这个是给 Vue 设置的 config 属性,不要手动的去替换这个对象,
  // 如果替换,vue 会给 warn 提示
  const configDef = {}
  configDef.get = () => config
  if (process.env.NODE_ENV !== 'production') {
    configDef.set = () => {
      warn(
        'Do not replace the Vue.config object, set individual fields instead.'
      )
    }
  }
  Object.defineProperty(Vue, 'config', configDef)
  
  // exposed util methods.
  // NOTE: these are not considered part of the public API - avoid relying on
  // them unless you are aware of the risk.
  Vue.util = {
    warn,
    extend,
    mergeOptions,
    defineReactive
  }
  // Vue的静态方法: Vue.set/delete/nextTick
  Vue.set = set
  Vue.delete = del
  Vue.nextTick = nextTick

  // 2.6 explicit observable API
  Vue.observable = <T>(obj: T): T => {
    observe(obj)
    return obj
  }
  
  Vue.options = Object.create(null)
  ASSET_TYPES.forEach(type => {
    Vue.options[type + 's'] = Object.create(null)
  })
  // 用于标识 Weex 多实例场景中,通过“base”标识普通对象组件的构造函数。
  // this is used to identify the "base" constructor to extend all plain-object
  // components with in Weex's multi-instance scenarios.
  Vue.options._base = Vue
  
  extend(Vue.options.components, builtInComponents)
  // Vue的静态方法: Vue.use/mixin/extend
  initUse(Vue)
  initMixin(Vue)
  initExtend(Vue)
  // Vue的静态属性方法:Vue.component/directive/filter
  initAssetRegisters(Vue)
}

其中 initAssetRegisters(Vue),通过静态变量数组 [ 'component', 'directive','filter'] 遍历创建了Vue.component/directive/filter 这三个静态属性方法。 静态变量配置在 src/shared/constants.js 文件中,方法定义在 core/global-api/assets.js 文件中。

export const SSR_ATTR = 'data-server-rendered'
// 注册全局API时候使用
export const ASSET_TYPES = [
  'component',
  'directive',
  'filter'
]
// 生命周期函数使用
export const LIFECYCLE_HOOKS = [
  'beforeCreate',
  'created',
  'beforeMount',
  'mounted',
  'beforeUpdate',
  'updated',
  'beforeDestroy',
  'destroyed',
  'activated',
  'deactivated',
  'errorCaptured',
  'serverPrefetch'
]
/* @flow */

import { ASSET_TYPES } from 'shared/constants'
import { isPlainObject, validateComponentName } from '../util/index'

export function initAssetRegisters (Vue: GlobalAPI) {
  /**
   * Create asset registration methods.
   */
  ASSET_TYPES.forEach(type => {
    // Vue.comoponent/directive/filter 静态方法的绑定
    Vue[type] = function (
      id: string,
      definition: Function | Object
    ): Function | Object | void {
      if (!definition) {
        return this.options[type + 's'][id]
      } else {
        /* istanbul ignore if */
        if (process.env.NODE_ENV !== 'production' && type === 'component') {
          validateComponentName(id)
        }
        if (type === 'component' && isPlainObject(definition)) {
          definition.name = definition.name || id
          definition = this.options._base.extend(definition)
        }
        if (type === 'directive' && typeof definition === 'function') {
          definition = { bind: definition, update: definition }
        }
        this.options[type + 's'][id] = definition
        return definition
      }
    }
  })
}

2.2 定义Vue构造函数、实例方法

Vue 这个构造函数,定义在 core/instance/index.js 文件中。从代码中可以看到,用工厂模式,执行不同的混入函数,对 Vue.prototype 原型进行加工,给实例添加对应的属性方法。

import { initMixin } from './init'
import { stateMixin } from './state'
import { renderMixin } from './render'
import { eventsMixin } from './events'
import { lifecycleMixin } from './lifecycle'
import { warn } from '../util/index'

function Vue (options) {
  if (process.env.NODE_ENV !== 'production' &&
    !(this instanceof Vue)
  ) {
    warn('Vue is a constructor and should be called with the `new` keyword')
  }
  // 构造函数中执行 Vue.prototype._init 方法
  this._init(options)  
}

// 实例初始化方法: Vue.prototype._init 
initMixin(Vue) 

// 实例数据状态相关方法: Vue.prototype.$data/$props/$set/$delete,$watch
stateMixin(Vue)

// 实例事件相关方法: Vue.prototype.$on/$once/$off/$emit
eventsMixin(Vue)

// 实例生命周期相关方法:Vue.prototype._update/$forceUpdate/$destory
lifecycleMixin(Vue)

// 实例渲染相关方法:Vue.prototype.$nextTick/_render
renderMixin(Vue)

export default Vue

2.3 new Vue(options)

执行 new Vue() 创建组件实例,同时 this._init(options) 初始化方法被执行,合并用户配置、初始化周期、事件、数据、属性等。

new Vue({
    data: {...},
    props: {...},
    methods: {...},
    computed: {...}
    ...
})

这部分处理逻辑在 core/instance/indexjs 文件中,与 _init() 相关的主要看 initMixin 这个函数。

/* @flow */

import config from '../config'
import { initProxy } from './proxy'
import { initState } from './state'
import { initRender } from './render'
import { initEvents } from './events'
import { mark, measure } from '../util/perf'
import { initLifecycle, callHook } from './lifecycle'
import { initProvide, initInjections } from './inject'
import { extend, mergeOptions, formatComponentName } from '../util/index'

let uid = 0

export function initMixin (Vue: Class<Component>) {
  Vue.prototype._init = function (options?: Object) {
    const vm: Component = this
    // a uid
    vm._uid = uid++

    let startTag, endTag
    /* istanbul ignore if */
    if (process.env.NODE_ENV !== 'production' && config.performance && mark) {
      startTag = `vue-perf-start:${vm._uid}`
      endTag = `vue-perf-end:${vm._uid}`
      mark(startTag)
    }

    // a flag to avoid this being observed
    vm._isVue = true
    // merge options // 合并用户配置
    if (options && options._isComponent) {
      // optimize internal component instantiation
      // since dynamic options merging is pretty slow, and none of the
      // internal component options needs special treatment.
      initInternalComponent(vm, options)
    } else {
      vm.$options = mergeOptions(
        resolveConstructorOptions(vm.constructor),
        options || {},
        vm
      )
    }
    /* istanbul ignore else */
    if (process.env.NODE_ENV !== 'production') {
      initProxy(vm)
    } else {
      vm._renderProxy = vm
    }
    // expose real self  // 抛出vue实例本身
    vm._self = vm
    
    // 初始化属性:vm.$parent/$root/$children/$refs
    initLifecycle(vm)
    
    // 初始化父组件传入的 _parentListeners 事件。
    initEvents(vm)
    
    // 初始化render相关:vm.$slot/scopedSlots/_c/$createElement
    initRender(vm)
    
    // 调用生命钩子 beforeCreate
    callHook(vm, 'beforeCreate')
    
    // 在data/props之前解析注入
    initInjections(vm) // resolve injections before data/props 
    
    // 初始化相关用户配置的数据响应式:vm._props/_data, 以及computed、watch、methods
    initState(vm)
    
    // 在 data/props 之后提供数据
    initProvide(vm) // resolve provide after data/props 
    
    // 调用生命钩子 created
    callHook(vm, 'created') 

    /* istanbul ignore if */
    if (process.env.NODE_ENV !== 'production' && config.performance && mark) {
      vm._name = formatComponentName(vm, false)
      mark(endTag)
      measure(`vue ${vm._name} init`, startTag, endTag)
    }

    if (vm.$options.el) {
      vm.$mount(vm.$options.el)
    }
  }
}
......

2.4 执行 $mount 进行挂载

执行 mount挂载,目录是为了生成vnode,进而转换为真实DOM执行更新。mount挂载,目录是为了生成vnode,进而转换为真实DOM执行更新。mount 方法在 web 端相关两个 src/platform/web/entry-runtime-with-compiler.js、src/platform/web/runtime/index.js 构建文件中都有定义。我们这里分析 entry-runtime-with-compiler.js 带 compiler 版本的入口文件。关于 Vue scripts 脚本构建相关的内容,大家可以参考我之前写的 这篇文章 的第2章节。

entry-runtime-with-compiler.js 版本,是在 src/platform/web/runtime/index.js 版本的基础上,加 compiler 相关的功能逻辑。它首先保存 runtime 版本的 mount = Vue.prototype.mount 方法。再重写 Vue.prototype.mount 方法。再重写 Vue.prototype.mount 方法。如果用户传入 template 模板,就通过编译,转换成 render 函数。最后通过先前保存的 mount 方法进行挂载。下面我们在再来复习一下这个 $mount 实现逻辑。

......
// 1. 保存 runtime 版本 Vue.prototype 上的 $mount 方法
const mount = Vue.prototype.$mount

// 2. 重写 Vue.prototype 上的 $mount(加上 compiler 相关功能逻辑) 
Vue.prototype.$mount = function (
  el?: string | Element,
  hydrating?: boolean
): Component {
  el = el && query(el)

  /* istanbul ignore if */
  if (el === document.body || el === document.documentElement) {
    process.env.NODE_ENV !== 'production' && warn(
      `Do not mount Vue to <html> or <body> - mount to normal elements instead.`
    )
    return this
  }

  // 处理 options 配置
  const options = this.$options
  // resolve template/el and convert to render function
  if (!options.render) {
    let template = options.template
    if (template) {
      if (typeof template === 'string') {
        if (template.charAt(0) === '#') {
          template = idToTemplate(template)
          /* istanbul ignore if */
          if (process.env.NODE_ENV !== 'production' && !template) {
            warn(
              `Template element not found or is empty: ${options.template}`,
              this
            )
          }
        }
      } else if (template.nodeType) {
        template = template.innerHTML
      } else {
        if (process.env.NODE_ENV !== 'production') {
          warn('invalid template option:' + template, this)
        }
        return this
      }
    } else if (el) {
      template = getOuterHTML(el)
    }

    // 3. 存在 template 选项内容,就进行编译。
    if (template) {
      /* istanbul ignore if */
      if (process.env.NODE_ENV !== 'production' && config.performance && mark) {
        mark('compile')
      }

      // 编译获取 render 函数
      const { render, staticRenderFns } = compileToFunctions(template, {
        outputSourceRange: process.env.NODE_ENV !== 'production',
        shouldDecodeNewlines,
        shouldDecodeNewlinesForHref,
        delimiters: options.delimiters,
        comments: options.comments
      }, this)
      options.render = render
      options.staticRenderFns = staticRenderFns

      /* istanbul ignore if */
      if (process.env.NODE_ENV !== 'production' && config.performance && mark) {
        mark('compile end')
        measure(`vue ${this._name} compile`, 'compile', 'compile end')
      }
    }
  }
  
  // 4. 编译结束,调用 runtime 版本的 $mount 方法进行挂载
  return mount.call(this, el, hydrating)
}
......

最后,代码执行 mount.call(this, el, hydrating)。实际上复用了 runtime/index.js 中的定义的 $mount 公共方法,代码注释如下。

/* @flow */

import Vue from 'core/index'
import config from 'core/config'
import { extend, noop } from 'shared/util'
import { mountComponent } from 'core/instance/lifecycle'
import { devtools, inBrowser } from 'core/util/index'

import {
  query,
  mustUseProp,
  isReservedTag,
  isReservedAttr,
  getTagNamespace,
  isUnknownElement
} from 'web/util/index'

import { patch } from './patch'
import platformDirectives from './directives/index'
import platformComponents from './components/index'

// install platform specific utils
Vue.config.mustUseProp = mustUseProp
Vue.config.isReservedTag = isReservedTag
Vue.config.isReservedAttr = isReservedAttr
Vue.config.getTagNamespace = getTagNamespace
Vue.config.isUnknownElement = isUnknownElement

// install platform runtime directives & components
extend(Vue.options.directives, platformDirectives)
extend(Vue.options.components, platformComponents)

// install platform patch function
Vue.prototype.__patch__ = inBrowser ? patch : noop

// 定义了公共的 $mount 方法
// public mount method 
Vue.prototype.$mount = function (
  el?: string | Element,
  hydrating?: boolean
): Component {
  el = el && inBrowser ? query(el) : undefined
  return mountComponent(this, el, hydrating)
}

// devtools global hook
/* istanbul ignore next */

....

export default Vue

公共 $mount 方法实际上调用了 mountComponent 函数,它 core/instance/lifecycle.js 文件中定义,在mountComponent 函数中,实例化一个渲染Watcher,此时 Watcher 内部逻辑中调用定义的 updateComponent 函数。updateComponent 被调用, vm._render 执行生成 vnode,最终调用 _update 将 vnode 更新成 DOM,代码注释如下。

...
export function mountComponent (
  vm: Component,
  el: ?Element,
  hydrating?: boolean
): Component {
  vm.$el = el
  if (!vm.$options.render) {
    vm.$options.render = createEmptyVNode
    if (process.env.NODE_ENV !== 'production') {
      /* istanbul ignore if */
      if ((vm.$options.template && vm.$options.template.charAt(0) !== '#') ||
        vm.$options.el || el) {
        warn(
          'You are using the runtime-only build of Vue where the template ' +
          'compiler is not available. Either pre-compile the templates into ' +
          'render functions, or use the compiler-included build.',
          vm
        )
      } else {
        warn(
          'Failed to mount component: template or render function not defined.',
          vm
        )
      }
    }
  }
  // 调用 beforeMount 钩子
  callHook(vm, 'beforeMount')

  let updateComponent
  /* istanbul ignore if */  // web端可以忽略
  if (process.env.NODE_ENV !== 'production' && config.performance && mark) {
    updateComponent = () => {
      const name = vm._name
      const id = vm._uid
      const startTag = `vue-perf-start:${id}`
      const endTag = `vue-perf-end:${id}`

      mark(startTag)
      const vnode = vm._render()
      mark(endTag)
      measure(`vue ${name} render`, startTag, endTag)

      mark(startTag)
      vm._update(vnode, hydrating)
      mark(endTag)
      measure(`vue ${name} patch`, startTag, endTag)
    }
  } else {
    // 定义updateComponent方法,渲染 watcher 内部会调用。
    // 如果 updateComponent 被调用,render 方法先执行,生成 vnode。
    // 最后执行 _update 方法,进行DOM更新,new Vue() 走的是创建DOM逻辑。
    updateComponent = () => {
      vm._update(vm._render(), hydrating)
    }
  }
  // 初始化渲染 watcher,内部逻辑会调用 updateComponent。
  // we set this to vm._watcher inside the watcher's constructor
  // since the watcher's initial patch may call $forceUpdate (e.g. inside child
  // component's mounted hook), which relies on vm._watcher being already defined
  new Watcher(vm, updateComponent, noop, {
    before () {
      if (vm._isMounted && !vm._isDestroyed) {
        callHook(vm, 'beforeUpdate')
      }
    }
  }, true /* isRenderWatcher */)
  hydrating = false
  
  // 如果 vm.$vnode === null 当前 vm 的父 vnode 为null。
  // 即判断 vm 当前实例为 Vue 的根实例.
  // vm.$vnode 在上面的 updateChildComponent 方法中有的定义 vm.$vnode = parentVnode 
  // manually mounted instance, call mounted on self
  // mounted is called for render-created child components in its inserted hook
  if (vm.$vnode == null) {
    vm._isMounted = true  // 标记该Vue根实例挂载结束
    callHook(vm, 'mounted')  // 执行钩子 mounted。
  }
  return vm
}
...

2.5 执行 _render 生成 vnode

vm._render 方法在之前的内容中有提到,它定义 instance/index.js 文件中,它是在 Vue 构造函数定义的时候,给Vue添加的实例方法。

具体逻辑在 src/core/instance/render.js 文件中。其他代码逻辑可以先不关注,主要关注,vnode = render.call(vm._renderProxy, vm.$createElement) 这部分调用。

export function renderMixin (Vue: Class<Component>) {
  // install runtime convenience helpers
  installRenderHelpers(Vue.prototype)

  Vue.prototype.$nextTick = function (fn: Function) {
    return nextTick(fn, this)
  }
  // 给实例初始化render方法
  Vue.prototype._render = function (): VNode {
    ...  
    try {
      // There's no need to maintain a stack because all render fns are called
      // separately from one another. Nested component's render fns are called
      // when parent component is patched.
      currentRenderingInstance = vm
      // 调用用户定义 render 函数生成vnode
      vnode = render.call(vm._renderProxy, vm.$createElement)  
    } 
    ...
    return vnode
  }
}

render.call 执行,传入了 vm.createElement,这里就是用户可以通过手写render函数,用来生成vnode的实现。示例如下,其中h就是vm.createElement,这里就是用户可以通过手写 render 函数,用来生成 vnode 的实现。示例如下,其中 h 就是 vm.createElement。

<div id="app">
  {{title}}
</div>

<script>
  window.app = new Vue({
    data: {
      title: 'vue render'
    },
    // 手写 render 函数,h === vm.$createElement
    render(h) {
      return h(
        'div',
        {
          attrs: {
            id: 'demo'
          }
        },
        this.title
      );
    }
  }).$mount('#app');
</script>

vm.$createElement 方法会在实例 _init() 初始化阶段,通过执行 initRender 函数添加。

initRender 方法定义在 src/core/instance/render.js 文件中,可以看到 vm._c 和 vm.createElement 方法最终都是执行 createElement 来生成vnodevm.c是实例内部方法来创建vnodevm.createElement 方法最终都是执行 createElement 来生成 vnode。vm._c 是 实例内部方法来创建 vnode,vm.createElement 是用户手写 render 函数来创建 vnode,代码注释如下。

export function initRender (vm: Component) {
  ...  
  // vue 内部 render 函数调用
  // 它就是 template 编译生成 render 函数中使用的 vm._c
  vm._c = (a, b, c, d) => createElement(vm, a, b, c, d, false)
  
  // normalization is always applied for the public version, used in
  // user-written render functions. 
  // 用户手写的 render 函数调用(上面例子中的 h 函数会被执行)
  vm.$createElement = (a, b, c, d) => createElement(vm, a, b, c, d, true)
  ...
}

2.5 执行update将vnode转化为真实DOM

上节内容中介绍了 Vue 在 $mount 方法执行挂载的时候,vm._update 方法中的 vm.render() 执行生成 vnode,下面继续分析这个 vm._update 方法。

vm._update 这个方法也定义在 src/core/instance/lifecycle.js 文件中,内部通过 prevVnode 这个条件判断,执行不同参数的 patch 方法,来选择是初始化操作或还是更新操作。本章内容是执行初始化,所以 vm.el = vm.__patch__(vm.el, vnode, hydrating, false /* removeOnly */) 这个方法会被执行,创建DOM。

export function lifecycleMixin (Vue: Class<Component>) {
  Vue.prototype._update = function (vnode: VNode, hydrating?: boolean) {
    const vm: Component = this
    const prevEl = vm.$el
    const prevVnode = vm._vnode
    const restoreActiveInstance = setActiveInstance(vm)
    vm._vnode = vnode
    // Vue.prototype.__patch__ is injected in entry points
    // based on the rendering backend used.
    if (!prevVnode) {
      // initial render // 初始化调用。
      vm.$el = vm.__patch__(vm.$el, vnode, hydrating, false /* removeOnly */)
    } else {
      // updates  // 更新调用
      vm.$el = vm.__patch__(prevVnode, vnode)
    }
    restoreActiveInstance()
    // update __vue__ reference
    if (prevEl) {
      prevEl.__vue__ = null
    }
    if (vm.$el) {
      vm.$el.__vue__ = vm
    }
    // if parent is an HOC, update its $el as well
    if (vm.$vnode && vm.$parent && vm.$vnode === vm.$parent._vnode) {
      vm.$parent.$el = vm.$el
    }
    // updated hook is called by the scheduler to ensure that children are
    // updated in a parent's updated hook.
  }
  ...
}

关于 update 后面的流程,简单来说,就是通过遍历子vnode,递归创建DOM子节点,再插入到父节点的逻辑,它实现方式也蛮有意思的,我会在下一篇博文中对这部分代码做分析。

3. 代码调试

demo示例

<!DOCTYPE html>
<html lang="en">
  <head>
    <meta charset="UTF-8" />
    <meta http-equiv="X-UA-Compatible" content="IE=edge" />
    <meta name="viewport" content="width=device-width, initial-scale=1.0" />
    <title>init</title>
    <script src="../dist/vue.js"></script>
  </head>
  <body>
    <div id="app">
      <div>{{title}}</div>
      文本
    </div>
    <script>
      window.app = new Vue({
        // el: "#app",
        data: {
          title: '初始化'
        }
      })
      .$mount('#app');
    </script>
  </body>
</html>

debug:找到断点入口

当vue.js 被加载。dev 环境下,通过 --sourcemap 配置,生成vue.js.map 文件对源码进行定位,通过入口文件
entry-runtime-with-compiler.js,知道不同 index.js 入口文件的引用关系如下。

entry-runtime-with-compiler.js 
⬆
web/runtime/index.js 
⬆
src/core/index.js 
⬆
core/instance/index.js。 // 该文件较上面三个文件,被最先解析执行

确定断点位置如下。

debug:添加实例属性、方法。

在 core/instance/index.js 文件中断点如下,在 initMixin(Vue) 之前,Vue 只是一个单纯的构造函数。

继续断点执行,可以看到Vue.prototype 上添加了相应的实例方法。

debug:添加全局静态属性方法

断点 core/index.js 文件执行,可以看到给Vue添加的全局静态属性方法。

debug:new Vue()、_init 初始化

断点到demo文件,开始实例化。

step into 进入调用的构造函数。断点 this._init(options) 处。

step into 进入,可以看到此时 vm 实例上还没有相应的属性。

执行断点如下,可以看vm实例上,已经初始化 parent、parent、slots、_c 等属性方法。

step over 一直单步执行,直到断点 $mout 处进行挂载。

debug:$mount 执行挂载

断点至 entry-runtime-with-compiler.js 文件的如下位置。此时需要关注 render 函数。通过 compileToFunctions 已经将 template 模板,编译成了 render 函数,赋值给 this.$options 。 并且通过 return mount.call(this, el, hydrating),将当前实例的 this 引用,通过参数的方式进行传递。

生成的 render 函数,可以点击 [[FunctionLocation]] 进行查看,截图如下。

单步执行,进入 调用 mountComponent。

step into 进入函数调用,并且打上断点。

继续单步执行可以看到定义了 updateComponent 这个方法。

继续单步执行到 new Watcher,断点进入。

debug:实例化渲染watcher

断点到 this.get() 处,watcher 的依赖收集等其他代码逻辑这里先不关注,主要关注这个this.get() 执行,内部调用 this.getter.call(vm, vm),进而执行先前定义的 updateComponent 方法。

step into 进入 updateComponent,打上断点标记。


debug:render执行生成vnode

如何生成 render 函数的编译逻辑这里先不关注,之后的博文中会对compiler内容进行代码分析。step over 单步执行一下,让 vm._render() 执行结束,返回 vnode 作为参数传递给 vm._update。

update 执行生成真实DOM

step into 进入 vm._update(vm._render(), hydrating) 方法,它将传入的 vnode 作为当前实例的_vnode 私有属性。

step over 单步往下走,执行完 update 之后,可以看到界面中的DOM已经替换完成。

总结

  • Vue 在实例化之前,给原型对象 Vue.prototype 扩展了实例的属性和方法,同时给 Vue 构造函数,扩展全局静态属性和方法。
  • 当执行 new Vue() 创建实例,构造函数内部执行 _init 初始化逻辑,给当前实例添加诸如 parent、parent、slots、_c 等属性方法。
  • 初始化结束之后,执行 $mount 进行挂载,最终是通过 mountComponent 方法来实现的。
  • mountComponent 重点是给当前实例创建一个渲染Watcher,在 Watcher 的 this.get() 逻辑中会调用先前定义的 updateComponent 方法,开始更新。
  • updateComponent 先执行 vm._render 方法生成 vnode,最终调用 vm._update 将 vnode 转化成真实DOM更新视图。

在这儿,特感谢大家观看!如有不妥之处,还请大家批评指正,大家可以联系我,或在下方评论,谢谢大家!